Recueil des pratiques du Bureau des brevets (RPBB)
Chapitre 1 Introduction aux brevets et au Bureau des brevets
1.01 Objet du Recueil des pratiques du Bureau des brevets
1.03 L’OPIC et le Bureau des brevets
Chapitre 2 Communications avec le Bureau des brevets
2.01 Introduction aux communications avec le Bureau des brevets
2.02 Partie 1 — Communications écrites
2.02.01 Exigences générales relatives à la présentation de communications écrites
2.02.02 Exigences générales relatives au format
2.02.02a Exception relative aux communications portant sur plus d’une demande ou d’un brevet
2.02.02b Exception relative à l’indication du numéro de la demande de brevet
2.02.03 Qui peut communiquer avec le Bureau des brevets
2.02.04 Mise à jour des addresses
2.02.05 Livraison matérielle de communications écrites
2.02.05a Courrier ordinaire ou en personne
2.02.05b Établissement désigné – services Courrier recommandéMC et XpresspostMC de Postes Canada
2.02.06 Documents, renseignements ou taxes fournis par moyen électronique
2.02.06(c)(i) Correspondance du PCT à la phase internationale de l’OPIC
2.02.07 Documents, renseignements ou taxes fournis par le biais de support électronique
2.02.07a Formats électroniques acceptables
2.02.08 Listages des séquences en format électronique
2.02.08a Dépôt électronique des listages des séquences auprès de l’office récepteur en vertu du PCT
2.02.09 Communications écrites du commissaire aux brevets ou du Bureau des brevets
2.02.09a Pratique relative aux communications renvoyées
2.02.09e Exception – Communications écrites envoyées avant la suspension, la révocation ou la remise
2.03.01a Date de réception — remise physique au Bureau des brevets
2.03.01b Date de réception — remise physique aux établissements désignés
2.03.01c Date de réception — présentation par un moyen électronique
2.03.03a Prorogation de délai pour les jours réglementaires et désignés
2.03.03c Fermetures imprévues du Bureau
2.03.03d Jours désignés — force majeure
2.03.03e Demande de prorogation de délai — paragraphe 3(1) des Règles sur les brevets
2.03.03e(i) Prorogation du délai pour les demandes des examinateurs
2.03.03e(ii) Prorogation du délai – réception retardée des demandes des examinateurs
2.03.03f Non-application du paragraphe 3(1) des Règles sur les brevets
2.03.04 Délais pour des demandes issues du PCT, avant l’entrée en phase nationale
Chapitre 3 Dépôt d’une demande de brevet
3.01 Introduction — Types de demandes de brevet
3.02 Dépôt d’une demande de brevet canadien régulière
3.02.01 Exigences pour obtenir une date de dépôt pour une demande de brevet canadien régulière
3.02.03 Description fournie dans une langue autre que l’anglais ou le français
3.02.04 Renvoi à une demande déposée antérieurement, au lieu d’une description
3.02.04a Déclaration de renvoi
3.02.04b Copie de la demande déposée antérieurement
3.02.05 Ajout au mémoire descriptif ou ajout d’un dessin
3.02.05a Délai accordé pour effectuer un ajout
3.02.05b Incidence sur la date de dépôt
3.02.07 Numérotation des demandes
3.03 Demandes PCT à la phase nationale
3.04.01 Signification de « demande originale »
3.04.02 Exigences relatives au dépôt de demandes divisionnaires
3.04.02a Numéro de la demande de brevet originale fourni après la date de soumission
3.04.03 Mémoire descriptif et dessins fournis à la date de soumission
3.04.04 Taxe pour le dépôt d’une demande divisionnaire
3.04.05 Taxes pour le maintien en état d’une demande divisionnaire
3.04.07 Délai pour le dépôt d’une demande divisionnaire
3.04.08 Mesures réputées être prises
3.04.09 Avis concernant la demande originale
3.04.10 Consultation d’une demande divisionnaire
Chapitre 4 Exigences relatives à la conformité
4.01 Introduction – Demandes de brevet conformes
4.01.01 Demandes PCT en phase nationale conformes
4.02.01 Avis de non-conformité — réponse à l’avis
4.04 Renseignements concernant l’inventeur et établissement du droit du demandeur
4.07 Traduction de la description ou d’une demande antérieurement déposée
4.08 Avis exigeant la traduction de la description — paragraphe 15(4) des Règles sur les brevets
4.09 Exigences générales de mise en forme pour certaines parties de la demande
5.02 Registre des agents de brevets
5.02.01 Mises à jour des adresses des agents de brevets
5.02.02 Professionnels étrangers inscrits
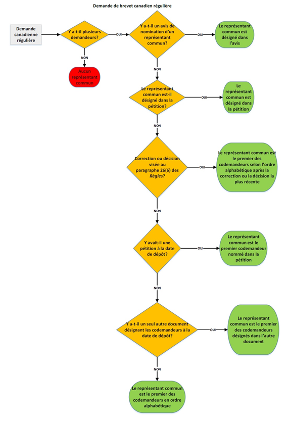
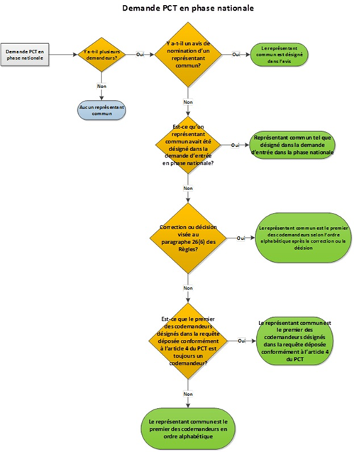
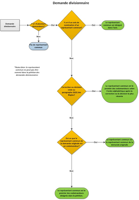
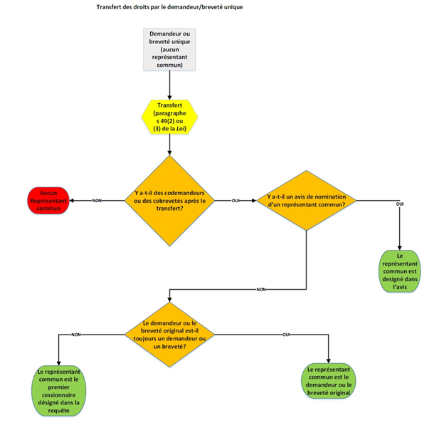
5.03.02 Nomination d’un représentant commun par voie d’avis
5.03.03 Représentant commun par défaut — demandes de brevet
5.03.04 Représentant commun par défaut — brevets
5.03.05 Représentant commun par défaut en cas de transfert (demandes et brevets)
5.04.01 Exigence relative à la nomination d’un agent de brevets
5.04.02 Avis du commissaire — exigence relative à la nomination d’un agent de brevets
5.04.03 Nomination d’un agent de brevets
5.04.03b Nomination d’un agent de brevets par avis
5.04.03c Consentement de l’agent de brevets à la nomination
5.04.04 Agent de brevets par défaut — brevets
5.04.05 Agent de brevets par défaut — transferts
5.04.06 Révocation de la nomination d’un agent de brevets
5.04.07 Nominations et révocations réputées pour les membres d’entreprises (agent de brevets nommé)
5.05.01 Nomination du coagent de brevets
5.05.01b Nomination d’un coagent de brevets par avis
5.05.02 Nomination par défaut d’un coagent de brevets — brevets
5.05.03 Révocation de la nomination d’un coagent de brevets
5.06 Succession d’un agent de brevets
5.07 Exigences relatives à la représentation — qui peut prendre quelles mesures
5.07.01 Représentation pendant la poursuite de la demande de brevet
5.07.01a Représentation par des tiers
5.07.02 Liste de mesures et personnes autorisées pour la représentation — demandes de brevet
5.07.02b Paiement de la taxe pour le maintien en état annuelle — demandes de brevet
5.07.02c Paiement des autres taxes relatives à une demande
5.07.02d Signature d’une déclaration de statut de petite entité
5.07.02f Soumission d’une demande d’inscription d’un transfert
5.07.02g Soumission d’une demande d’inscription d’un changement de nom
5.07.02i Entrevue avec l’examinateur de brevets
5.07.02j Correction de l’identité du demandeur
5.07.02k Représentation des demandeurs de brevets — qui peut agir?
5.07.03 Représentation dans des procédures relatives aux brevets
5.07.03a Paiement de la taxe pour le maintien en état annuelle — brevets
5.07.03b Soumission d’une demande d’inscription d’un transfert
5.07.03c Période supplémentaire, redélivrance, renonciation et réexamen
5.07.03d Signature d’une déclaration de statut de petite entité
5.08 Correspondant par défaut – Avec qui le Bureau des brevets communiquera-t-il
5.09.01 Demandeur ou breveté qui n’est pas le représentant commun
5.09.02 Agent de brevets non nommé
5.09.03 Nom de l’agent de brevets non indiqué
Chapitre 6 Propriété, statut d’inventeur, transferts, changements de noms
6.01 Propriété — demandeurs/brevetés
6.01.02 Maintien d’une succession de titularité
6.01.03 Ajout et retrait de demandeurs
6.01.04 Juridiction de la Cour fédérale
6.02.01 Ajout et retrait d’inventeurs (demande de brevet)
6.03 Correction d’erreurs dans la désignation d’un demandeur
6.03.01 Correction d’erreurs dans la désignation du demandeur – l’identité par rapport au nom
6.03.02 Correction de l’identité du demandeur
6.03.02c Correction du nom du demandeur (aucun changement dans l’identité)
6.03.04 Conséquence de la correction d’une erreur dans une demande de brevet
6.04 Correction d’erreurs dans la désignation d’un inventeur – l’identité par rapport au nom
6.04.01 Correction de l’identité de l’inventeur
6.04.02 Correction du nom de l’inventeur (aucun changement dans l’identité)
6.05 Transferts, changements de nom et enregistrement de documents
6.06.01 Droit ou intérêt sur une invention
6.06.02 Demandes internationals
6.06.03 Demande d’inscription d’un transfert
6.06.03a Demande d’inscription d’un transfert par le demandeur ou le breveté
6.06.03b Demande d’inscription d’un transfert par le cessionnaire
6.06.04 Certificat d’inscription
6.06.05 Retrait d’une inscription de transfert
6.07 Changements de noms (demandeurs)
6.07.01 Changement de nom du demandeur ou du breveté
6.07.02 Demande d’inscription d’un changement de nom
6.07.03 Certificat de changement de nom
6.08 Enregistrement de documents connexes
6.08.01 Demande d’enregistrement d’un document
6.08.02 Certificat d’enregistrement d’un document
7.03.01 Présentation de la demande de priorité
7.03.01a Exception — Lorsque le numéro de la demande établissant la priorité est inconnu
7.03.02 Délai pour présenter une demande de priorité
7.04 Copie de la demande établissant la priorité
7.04.01 Mode de présentation d’une copie certifiée
7.04.02 Bibliothèque numérique– Service d’accès numérique de l’OMPI
7.04.03 Exception — Copie de la demande prioritaire non requise
7.04.04 Délai pour fournir une copie des documents de priorité
7.04.05 Avis du commissaire relatif à la présentation d’une copie des documents de priorité
7.04.06 Exception – Une copie du document de priorité n’est pas accessible
7.05 Traduction du document de priorité
7.06 Restauration du droit de priorité
7.06.01 Restauration du droit de priorité — prise d’effet au Canada
7.06.02 Demande de restauration du droit de priorité
7.06.03 Délai pour présenter une demande de restauration du droit de priorité
7.06.04 Droit de priorité réputé restauré
7.06.04a Restauration réputée du droit de priorité — prise d’effet au Canada
7.07 Demande de priorité considérée comme retirée
7.08 Retrait d’une demande de priorité
7.09 Demandes déposées auprès d’une autorité intergouvernementale
7.10 Demandes déposées auprès d’un organisme international
7.11 Demandes déposées en vertu du PCT
7.12 Demandes déposées auprès de l’Office européen des brevets
7.13 Prorogations de délais non permises
7.14 Prolongation de délai pour les jours réglementaires et désignés
7.15 Sujets particuliers liés à la priorité
7.15.01 Transfert de propriété
7.15.02 Types de documents de priorité reconnus
8.01 Taxes pour le maintien en état des demandes de brevet
8.01.01 Montants et dates d’échéance des taxes pour le maintien des demandes de brevet
8.01.02 Période de surtaxe — taxes pour le maintien en état des demandes de brevet
8.01.03 Taxes pour le maintien en état des demandes divisionnaires
8.01.04 Taxes pour le maintien en état des demandes PCT à la phase nationale
8.02.01 Inspection publique des demandes PCT à la phase nationale
8.02.02 Inspection publique devancée
8.02.03 Confidentialité des demandes qui ne sont pas encore accessibles au public
8.02.04 Demandes accessibles au public
8.02.05 Base de données sur les brevets canadiens
8.02.05a Renseignements personnels dans la demande ou renseignements à l’appui
8.02.06 Publication des listes des brevets octroyés et demandes de brevets accessibles au public
8.03 Retrait des demandes de brevet
8.03.01 Incidence du retrait d’une demande sur l’accès au public
8.03.02 Incidence du retrait de la demande de priorité sur l’inspection publique
8.04 Publication de la page couverture et corrections
Chapitre 9 Abandon et rétablissement de demandes de brevet, droits des tiers
9.02 Abandon des demandes de brevet
9.02.01 Abandon réputé des demandes de brevet en vertu du paragraphe 73(1) de la Loi sur les brevets
9.02.02 Abandon réputé des demandes de brevet en vertu du paragraphe 73(2) de la Loi sur les brevets
9.02.03 Lettres de courtoisie concernant l’abandon
9.03 Rétablissement des demandes de brevet abandonnées
9.03.02 Rétablissements exigeant une décision quant à la diligence requise
9.03.03 Délai de rétablissement
9.03.04 Requête en rétablissement unique liée à plusieurs abandons
9.04.01 Dispositions transitoires
9.04.02 Décision du commissaire aux brevets quant à la diligence requise
9.04.03 La norme de diligence requise
9.04.06 Renseignements que l’on recommande d’inclure dans la demande
9.04.07 Procédure du Bureau — Décision
9.04.08 Procédure du Bureau — Observations
9.04.09 Procédure du Bureau — Norme de service
10.01.02c Exception – Montant exigible : Taxes pour les demandes internationales
10.02 Taxes applicables aux petites entités
10.02.01 Définition de petite entité
10.02.02 Déclaration de statut de petite entité
10.03.03 Déclarations générales d’autorisation
10.06 Renonciation au paiement des taxes
10.07 Normes de service à la clientèle
Chapitre 11 Pratique administrative relative à l’examen
11.01.01 Taxe pour les revendications excédentaires
11.01.02 Délais relatifs à la présentation d’une requête d’examen
11.02 Délais relatifs à l’examen
11.03.01 Avancement de l’examen (« ordonnance spéciale »)
11.03.02 Demandes de brevet liées à une technologie verte
11.03.03 Autoroute du traitement des demandes de brevet (PPH)
11.04.02a Requête pour la poursuite de l’examen après la requête d’examen initiale
11.04.02b Requête pour la poursuite de l’examen – requêtes subséquentes
11.05 Modification de demandes de brevet
11.05.01 Modifications volontaires
11.05.02 Modification d’une demande PCT
11.05.03 Modifications apportées en réponse à un rapport d’examen ou à un avis de l’examinateur
11.05.04 Revendications modifiées réputées ne pas être incluses
11.05.05 Corrections apportées aux traductions
11.05.06 Format et exigences de soumission des modifications
11.05.06a Énoncé d’explication de la modification et directives de remplacement des pages
11.05.06b Lettre de présentation de modifications
11.05.07 Autres éléments soumis relatifs à la demande et accompagnant la modification
Chapitre 12 Principes fondamentaux de l’examen
12.01.01 Examen des abrégés, des descriptions et des dessins
12.02 Examen des revendications à l’aide de l’interprétation téléologique
12.02.01 Étapes de l’interprétation téléologique
12.02.02 Considérations en vue d’interpréter la revendication
12.02.02a Utiliser une approche équitable, équilibrée et éclairée
12.02.02b Identifier la personne versée dans l’art
12.02.02c Définir les connaissances générales courantes
12.02.02d Déterminer le problème et sa solution
12.02.02e Établir quels éléments de la revendication apportent une solution au problème déterminé
12.02.03 Examen après l’interprétation des revendications
12.02.04 Exemples d’interprétation téléologique
12.03 Recherche des antériorités
12.04.01 Demandes de l’examinateur concernant des demandes de brevet à l’étranger
12.04.02 Demandes de l’examinateur concernant les dépôts de matières biologiques
12.04.03 Retrait d’un rapport d’examen
12.04.03a Erreurs mineures dans le rapport d’examen
12.05 Autres avis pendant l’examen
12.05.01 Dessins supplémentaires
12.05.02 Correction de la traduction en phase nationale
12.05.03 Traduction des documents de priorité
12.05.04 Accessibilité des documents de priorité
12.05.05 Avis exigeant une requête pour la poursuite de l’examen
12.06.01 Entrevues amorcées par le demandeur
12.06.02 Entrevues amorcées par l’examinateur
13.02 Signes de référence dans l’abrégé
14.01 Portée du présent chapitre
14.02 Exigences générales en matière de divulgation
14.02.01 Divulgation suffisante
14.02.02 Le destinataire est la personne versée dans l’art
14.02.03 Description complétée par des connaissances générales
14.02.04 Énoncés trompeurs ou erronés
14.02.05 Éviter de soumettre des problèmes au destinataire
14.02.06 Théorie de l’invention
14.03 Divulgation d’une solution à un problème concret
14.04 Cette section a été délibérément laissée en blanc
14.04.01 Cette section a été délibérément laissée en blanc
14.04.02 Cette section a été délibérément laissée en blanc
14.05.01 Limites fonctionnelles
14.05.02 Divulgation d’inventions biotechnologiques
14.05.03 Demandeur établissant son propre lexique
14.05.04 Divulgation de produits portant une marque de commerce
14.05.05 Description par renvoi aux revendications
14.05.06 Énoncés élargissant la portée des revendications
14.05.07 Renvois aux pratiques et aux lois étrangères
14.07 Formalités applicables aux descriptions
14.07.01 Pages de la description
14.07.02 Dessins, croquis et tableaux
14.07.03 Indication des marques de commerce
14.07.04 Références des documents
14.08 Modifications à la description
14.09 Rapports d’examen visant la description
15.01.01 Modifications aux dessins
16.02 Principes de construction
16.03.02 Ambiguïté dans les revendications
16.03.03 Restrictions négatives
16.04 Complètement des revendications
16.05.01 Renvoi à la description ou aux dessins dans les revendications
16.05.02 Portée au regard de la description
16.05.03 Intervalles non identifiés
16.06 Revendications dépendantes et exigences quant à la forme
16.06.01 Numérotation des pages
16.06.01a Considérations transitoires
16.07.01 Combinaison exhaustive
16.08 Revendications de produits
16.08.01 Revendications de produits par le procédé
16.09 Revendications de moyens
16.10 Revendications de procédé, de méthode, de mode d’emploi et d’usage
16.10.01 Revendications de procédé et de méthode
16.10.02 Revendications de mode d’emploi et d’usage
Chapitre 17 Objet prévu par la Loi
17.01.05 Composition de matières
17.02 Les inventions ne doivent pas être désincarnées
17.03 Objet exclu de la brevetabilité
17.03.01 Principes scientifiques et conceptions théoriques
17.03.02 Méthodes de traitement médical ou de chirurgie
17.03.03 Formes de vie supérieures
17.03.05 Caractéristiques présentant un intérêt exclusivement intellectuel ou esthétique
17.03.08 Schémas, plans, règles et processus intellectuels
Chapitre 18 Antériorité, évidence et double brevet
18.01.01 Art antérieur lors de l’évaluation de l’antériorité
18.01.01b Antériorité d’un tiers
18.01.01c Antériorité d’un premier déposant fondée sur la date de dépôt
18.01.01d Antériorité d’un premier déposant fondée sur la date de priorité
18.01.02 Évaluation de l’antériorité
18.01.03 Antériorité découlant de la vente ou de l’utilisation antérieure
18.01.04 Divulgation implicite ou inhérente
18.01.05 Antériorité fondée sur les enseignements connexes
18.02.01 Art antérieur lors de l’évaluation de l’évidence
18.02.01a Évidence et divulgations antérieures découlant du demandeur
18.02.01b Évidence et divulgations découlant d’un tiers
18.02.02 Évaluation de l’évidence
18.02.02a La personne versée dans l’art (Étape 1a))
18.02.02b Connaissances générales courantes (Étape 1b))
18.02.02c Identification du concept inventif (Étape 2)
18.02.02d Recenser les différences entre le concept inventif et l’état de la technique (Étape 3)
18.02.02e Les différences constituent-elles une étape inventive? (Étape 4)
18.02.03 Considérations découlant de l’essai allant de soi
18.02.06 Évidence des revendications antériorisées
18.03.01 Date de revendication fondée sur plusieurs demandes antérieurement déposées
18.03.01a Même objet dans plusieurs demandes antérieurement déposées
18.03.02 Demandes de « Continuation » et « Continuation-in-part » des États-Unis d’Amérique
18.05 Établissement de la date de publication des antériorités
18.05.01 Vérification du contenu des documents de priorité
18.05.01a Demande de traduction des documents de priorité
18.05.01b Considération liée aux dispositions transitoires
18.06.03 Demandes en co-instance
18.06.04 Division selon la directive du Bureau
18.08 Dispositions restrictives
19.01.01 Caractère contrôlable et reproductible
19.01.02 Démonstration ou prédiction valable
19.01.03 Exigences de la prédiction valable
19.01.03b Raisonnement clair et valable
19.01.03c Divulgation suffisante et prédiction valable
19.02 Rapports du Bureau sur l’utilité
20.03 Demandes initialement déposées dans une langue autre que l’anglais ou le français
20.03.01 Demandes canadiennes (non PCT) déposées de façon régulière
20.03.02 Demandes PCT à la phase nationale
20.03.02a Corrections apportées aux traductions des demandes PCT en phase nationale
20.04.01 Nouvel objet lors du dépôt d’une demande divisionnaire
20.04.01a Demandes canadiennes (non PCT) déposées de façon régulière
20.04.01b Demandes PCT en phase nationale
20.04.02 Nouvel objet lors de la modification d’une demande divisionnaire
20.04.02a Demandes PCT en phase nationale
20.05 Considérations transitoires
Chapitre 21 Unité de l’invention
21.01 Portée du présent chapitre
21.03 Sens d’« une seule invention »
21.04 Conformité de la norme canadienne en matière d’unité avec la norme du PCT
21.05 Concept inventif general
21.06 Évaluations a priori et a posteriori
21.07 Examen de l’unité de l'invention
21.07.02 Expliquer une irrégularité pour absence d’unité
21.07.03 Quand signaler une irrégularité pour l’absence d’unité
21.07.04 Répondre à une demande de l’examinateur
21.07.05 Choix d’une invention
21.07.06 Renvoi au commissaire aux brevets
21.08.01 Revendications concernant différentes catégories d’invention
21.08.02 Unité sans revendication de l’élément inventif chaînon
21.08.03 Unité de l'invention et utilité
21.08.04 Groupements de type Markush et listes de variantes
21.08.05 Produits intermédiaires et produits finals
21.08.06 Méthodes de préparation en plusieurs étapes
21.08.07 Unité et dispositions restrictives
21.09 Droit de déposer une demande divisionnaire
21.10 Exigences concernant le dépôt d’une demande divisionnaires
Chapitre 22 Inventions mises en oeuvre par ordinateur
22.02.05 Composition de matières
22.03 Examen des revendications visant des ordinateurs
22.03.01 Adaptation d’un ordinateur pour résoudre un problème
22.03.02 Brevetabilité et programmation
22.05.01 Description écrite et habilitation
22.05.02 Code source ou pseudocode
22.05.03 Connaissances générales courantes et programmation
22.06.01 Antériorité découlant d’une utilisation antérieure
22.08.01 Revendications visant des méthodes mises en oeuvre par ordinateur
22.08.02 Revendications visant des ordinateurs
22.08.03 Revendications visant des systèmes
22.08.04 Revendications visant des produits logiciels
22.08.05 Énoncés de moyens dans les revendications
22.08.06 Types de revendications mixtes
22.09.01 Interfaces graphiques
22.09.02 Structures de données
22.09.04 Programmes de conception assistée par ordinateur (CAO)
Chapitre 23 Biotechnologie et inventions médicinales
23.01 Portée du présent chapitre
23.02.01 Formes de vie supérieures et inférieures
23.02.03 Procédés visant à produire des formes de vie
23.03 Méthodes et utilisations médicales
23.03.01 Méthodes médicales et chirurgicales
23.03.02 Cette section a été délibérément laissée en blanc
23.03.03 Trousses et emballages
23.03.03a Revendications sans portée précise ou manquant de clarté
23.03.04 Méthodes de diagnostic médical
23.03.04a Identification du problème
23.03.04b Détermination de la solution au problème décelé
23.03.04c Interprétation téléologique
23.03.04d Évaluation d’une revendication au regard de l’objet prévu par la Loi
23.05 Acides nucléiques et protéines
23.05.01 Définition en fonction de la structure
23.05.02 Définition en fonction des limites fonctionnelles
23.05.03 Terminologie des acides nucléiques et des acides aminés
23.05.04 Hybridation d’acides nucléiques
23.05.05 Méthodes d’alignement de séquences
23.05.06 Considérations relatives à l’évidence
23.05.07 Listage des séquences
23.05.07a Exigences relatives à un listage des séquences
23.05.07b La norme PCT de listages des séquences
23.05.07c Représentation des séquences
23.05.07d Identification d’un listage des séquences
23.05.07e Divers symboles d’ambiguïté/variable et situations spéciales dans un listage des séquences
23.05.07f Correction d’un listage des sequences
23.06 Dépôts de matière biologique
23.06.01 Considérations relatives à la description suffisante
23.06.02 Considérations relatives à l’antériorité
23.07.01 Anticorps polyclonaux
23.07.02 Anticorps monoclonaux
23.07.02a Caractère suffisant de la divulgation
23.07.02b Autres exigences relatives à la brevetabilité
23.07.03 Anticorps monoclonaux humanisés et chimériques
23.07.04 Anticorps monoclonaux entièrement humains
23.08 Combinaisons chimiques synergiques
23.09 Revendications sur les inventions en aval (« reach through » claim)
23.10 Annexe 1 — Dépôts de matières biologiques
23.10.01 Le Traité de Budapest
23.10.04 Identification d’un dépôt
23.10.06 Nouveaux dépôts et dépôts de remplacement
23.10.07 Accès au dépôt de matière biologique
23.10.08 Désignation d’un expert indépendant
23.11 Annexe 2 – Étapes pour l’obtention d’échantillons de matières biologiques
Chapitre 24 Protestations et dépôts de dossiers d’antériorité avant l’octroi
24.01 Dépôts de dossiers d’antériorités
24.03 Application des protestations ou des dépôts de dossiers d’antériorité
Chapitre 25 Acceptation, taxe finale et délivrance des brevets
25.01 Acceptation et avis d’acceptation
25.01.01 Acceptation conditionnelle et avis d’acceptation conditionnelle
25.01.02 Modifications après l’avis d’acceptation ou l’avis d’acceptation conditionnelle
25.01.03 Exception — Modification visant à corriger une erreur évidente
25.02 Retrait de l’avis d’acceptation ou de l’avis d’acceptation conditionnelle
25.02.01 Retrait par le commissaire – avis d’acceptation
25.02.02 Retrait par le commissaire – avis d’acceptation conditionnelle
25.03 Délivrance d’un brevet lors du paiement de la taxe finale
Chapitre 26 Décisions finales et pratique postérieure au refus
26.01 Portée du présent chapitre
26.03 Examen précédant un refus
26.04.01 Le rapport de la décision finale
26.05 Réponses à une décision finale
26.05.01 Réponses qui réfutent les motifs de refus
26.05.02 Réponses qui ne réfutent pas les motifs de refus
26.07 Révision d’une demande refusée
26.07.01 Renvoi à la Commission d’appel des brevets
26.07.02 Communication avec le demandeur
26.07.03 Questions soulevées au cours du processus de révision
26.07.03a Clarification de certaines questions
26.07.04 Possibilité de se faire entendre
26.07.05 Décisions sans audience
26.07.06 Recommandation au commissaire
26.08 La décision du commissaire
26.08.01 Refus non justifié et demande acceptable
26.08.03 Modifications demandées par le commissaire
26.09 Appels des décisions du commissaire
26.10 Traitement à la suite d’une décision de la Cour
27.01 Taxes pour le maintien en état d’un brevet
27.01.01 Montants des taxes pour le maintien en état d’un brevet et dates d’échéance du paiement
27.01.02 Paiement tardif et non-paiement des taxes pour le maintien en état d’un brevet
27.02 Expiration réputée d’un brevet ou d’une période supplémentaire
27.02.01 Lettre de courtoisie concernant la péremption réputée d’un brevet
27.02.02 Annulation de l’expiration réputée de la période de validité d’un brevet
27.02.03 Délai fixé pour l’annulation de l’expiration réputée
27.03.01 Dispositions transitoires
27.03.02 Détermination du commissaire aux brevets quant à l’exercice de la diligence requise
27.03.03 La norme de diligence requise
27.03.05 Renseignements à inclure dans la requête d’annulation de la péremption réputée d’un brevet
27.03.06 Procédure du Bureau — Détermination
27.03.07 Procédure du Bureau — Observations
27.03.08 Procédure du Bureau — Norme de service
Chapitre 28 Corrections aux brevets délivrés
28.02 Erreurs évidentes commises par le commissaire
28.03 Erreurs évidentes commises par le conseil de réexamen
28.04 Erreur dans la désignation d’un breveté ou d’un inventeur
28.05 Erreurs évidentes dans le mémoire descriptif ou les dessins
28.06 Contenu d’une demande de correction d’erreurs présentes dans un brevet
28.07 Effet de la correction d’une erreur dans un brevet
29.01.01 Dépôt d’une renonciation
29.01.02 Les rôles du Bureau des brevets et des tribunaux
29.01.03 Effet d’une renonciation
30.01.03 Deuxième étape du réexamen
30.01.04 Achèvement du réexamen
30.01.05 Effets du constat de réexamen
30.01.06 Appels relatifs au réexamen
31.01.01 Délai pour déposer une demande de redélivrance
31.01.02 Le brevet doit être « défectueux ou inopérant »
31.01.02a L’erreur et l’intention du demandeur
31.01.03 Description et mémoire descriptif insuffisants
31.01.04 Revendiquer plus, revendiquer moins
31.01.06 La demande de redélivrance
31.01.06a Formule 1 de l’annexe I
31.01.07 Examen d’une demande de redélivrance
31.01.08 Demandes de redélivrance multiples
31.01.08a Examen de multiples demandes de redélivrance coexistantes
31.01.09 Redélivrance d’un brevet redélivré
31.01.10 Effet d’un brevet redélivré
31.01.11 Appel relatif au rejet d’une demande de redélivrance
Chapitre 32 Période supplémentaire
32.02.01 Critères d’admissibilité – dates
32.02.01a Exemples de calculs de la date ultérieure
32.02.02 Critères d’admissibilité – demande par un breveté
32.02.03 Rejet de la demande pour inadmissibilité
32.03 Processus de détermination de la période supplémentaire
32.03.01 Avis de calcul préliminaire
32.03.03a Certificat de période supplémentaire
32.04 Calcul de la durée de la période supplémentaire
32.04.02 Périodes – généralités
32.04.03a Avis de non-conformité
32.04.03b Avis de non-paiement de la taxe réglementaire
32.04.03d Avis exigeant une copie de la demande établissant la priorité
32.04.03e Avis exigeant la traduction de la demande établissant la priorité
32.04.03f Demande de l’examinateur ou décision finale
32.04.03g Avis exigeant une requête pour la poursuite de l’examen
32.04.03i Avis d’acceptation conditionnelle
32.04.03k Avis proposant une audience
32.04.03l Avis indiquant que des modifications doivent être apportées
32.04.03m Avis exigeant la nomination d’un agent de brevets
32.04.03n Avis de communication rejetée (codemandeur)
32.04.03o Avis de communication rejetée (agent de brevets)
32.04.03p Avis de communication rejetée (agent de brevets non identifié)
32.04.03r Avis exigeant une traduction ou une copie intégrale
32.04.04 Périodes – autres événements
32.04.04a Demande de nouveaux dessins
32.04.04b Taxes pour le maintien en état
32.04.04c Ajout d’éléments manquants
32.04.04d Demande de poursuite d’examen ou requête pour la poursuite de l’examen
32.04.04e Trois avis de l’examinateur ont été envoyés
32.04.04f Entrevues avec un examinateur
32.04.04g Instructions pour restreindre les revendications
32.04.04h Procédures judiciaires
32.04.05 Périodes – jours désignés
32.05.01 De l’initiative du commissaire
32.05.02 Sur demande du breveté ou d’une autre personne
32.05.03 Avis de décision préliminaire
32.05.05 Certificat rectifié ou rejet
32.06 Ordonnance de la Cour fédérale
Chapitre 33 Dispositions transitoires
33.02 Communications avec le Bureau des brevets
33.02.01 Présentation de documents
33.03 Dépôt d’une demande de brevet
33.03.01 Demande de brevet canadienne régulière
33.03.02 Demandes divisionnaires
33.04 Exigences relatives à la conformité
33.04.01 Présentation et éléments d’une demande
33.04.02 Déclaration relative au droit de demandeur
33.05.02 Agents de brevets et coagents de brevets nommés
33.05.03 Procédures relatives aux brevets
33.06.01 Restauration du droit de priorité
33.07 Taxes pour le maintien en état des demandes de brevets
33.08 Abandon et rétablissement des demandes de brevet
33.09.01 Présentation d’une requête d’examen
33.10 Acceptation, taxe finale et délivrance des brevets
33.12 PCT (entrée en phase nationale)
Chapitre 34 Traité de coopération en matière de brevets – entrée en phase nationale
34.02 Exigences d’entrée en phase nationale au Canada
34.02.02 Rétablissement des droits pour l’entrée en phase nationale
34.02.03 Prorogation de délai en cas de tentative de paiement
34.02.04 Traduction des éléments d’une demande
34.02.05 Avis exigeant une traduction d’une copie intégrale
34.02.06 Correction d’erreur dans les traductions
34.03 Date d’entrée en phase nationale
34.04 Date à laquelle des demandes PCT à la phase nationale peuvent être consultées
34.05 Avis de divergence dans les noms du ou des demandeurs
34.06 Correction d’une erreur dans la désignation d’un demandeur
34.07 Applicabilité de la législation canadienne sur les brevets
34.09 Date de dépôt d’une demande PCT à la phase nationale
34.10 Restauration du droit de priorité
34.11 Formulaire d’entrée en phase nationale au Canada
34.12 Renseignements supplémentaires
Chapitre 35 Guide des avis, des lettres et des demandes de l’examinateur
35.02.01 Renseignements contenus dans les avis du commissaire
35.02.02 Liste des avis du commissaire
35.03.01 Renseignements contenus dans les lettres de courtoisie
35.04 Demandes et avis de l’examinateur
35.05 Avis d’acceptation conditionnelle
Date de modification : octobre 2019
Ce Recueil des pratiques du Bureau des brevets (RPBB) énonce les pratiques administratives et d’examen de l’Office de la propriété intellectuelle du Canada (OPIC) relativement aux demandes de brevets, aux brevets et aux procédures connexes. Les pratiques énoncées dans le RPBB reflètent l’interprétation que fait l’OPIC de la Loi sur les brevets, des Règles sur les brevets et de la jurisprudence, à la date à laquelle chaque chapitre est entré en vigueur.
Ce recueil n’est qu’un guide et ne doit pas être considéré comme juridiquement contraignant. En cas de divergence entre les renseignements contenus dans cette page et les dispositions législatives applicables, ces dernières ont préséance. Ces renseignements sont fournis à titre d’information seulement et ne devraient pas être le fondement unique pour des questions d’ordre juridique ni des décisions d’affaires.
Nous mettons le recueil à jour de temps à autre pour tenir compte des changements apportés aux lois, aux règlements et à la jurisprudence du Canada en matière de brevets.
Veuillez prendre note que la version actuelle du RPBB ne couvre pas les pratiques relatives à la poursuite des demandes déposées avant le 1er octobre 1989.
Vous pouvez trouver des renseignements sur les prochaines mises à jour de ce recueil, y compris les périodes de consultation publique, sur la page des mises à jour du RPBB.
Date de modification : juin 2021
En échange de ces avantages, vous devez fournir une description complète de l’invention lorsque vous déposez une demande de brevet. Cet échange permet au monde entier d’enrichir ses connaissances techniques. L’information détaillée concernant les demandes de brevets déposées au Canada est rendue publique après une période de confidentialité de 18 mois.
Pour être admissible à la protection d’un brevet, votre invention doit être :
L’invention peut être :
Au Canada, le premier demandeur qui dépose une demande de brevet est la personne qui a le droit de recevoir le brevet. Vous devez donc déposer votre demande le plus rapidement possible après avoir achevé votre invention, au cas où quelqu’un d’autre explorerait la même piste.
Les gens peuvent alors prendre connaissance de votre invention, mais non la fabriquer, l’exploiter ou la vendre sans votre autorisation.
Les droits conférés par un brevet canadien s’appliquent à l’ensemble du Canada, mais non aux pays étrangers où il faut obtenir des droits distincts. De même, un brevet étranger ne protège pas une invention au Canada.
Toute divulgation publique de l’invention avant le dépôt de la demande pourrait empêcher l’obtention d’un brevet. Au Canada, une exception s’applique lorsque la divulgation publique a été faite par l’inventeur ou par une personne mise au courant de l’invention par l’inventeur moins d’un an avant le dépôt de la demande de brevet. Des exceptions semblables s’appliquent dans d’autres pays, comme aux États-Unis. Cependant, soyez avisé que dans certains pays, la divulgation de l’invention au public n’importe où dans le monde avant d’avoir déposé une demande de brevet peut, dans plusieurs cas, empêcher l’inventeur d’obtenir un brevet.
La plupart des experts recommandent aux inventeurs de recourir aux services d’un agent de brevets titulaire d’un permis pour les aider en raison des nombreuses complexités de la loi. D’ailleurs, plus de 90 % des demandes de brevet sont déposées avec le soutien d’un agent.
Consultez le Guide des brevets pour de plus amples renseignements sur l’enregistrement, les faits importants, les éléments à prendre en considération, etc.
Date de modification : octobre 2019
L’Office de la propriété intellectuelle du Canada (OPIC) fait partie d’Innovation, Sciences et Développement économique Canada. L’OPIC est un organisme de service spécial (OSS) et est responsable de l’administration et du traitement de la plupart des demandes de propriété intellectuelle au Canada. Les domaines d’activité de l’OPIC comprennent :
L’OPIC a pour mandat d’offrir rapidement aux clients des services et des produits de PI de qualité supérieure, de sensibiliser les Canadiennes et les Canadiens à la PI et de leur permettre d’utiliser efficacement les droits de PI. Notre leadership et notre expertise en matière de propriété intellectuelle appuient la créativité, mettent l’innovation en valeur et contribuent à la réussite économique.
Date de modification : juin 2023
Notre Centre de service à la clientèle (CSC) offre de l’aide sans frais et des renseignements généraux en ce qui concerne la propriété intellectuelle, y incluant aux brevets, et au processus de présentation d’une demande. Il est possible de joindre le CSC par téléphone ou par courriel, ou de se rendre sur place.
Notez que le CSC n’offre pas la prise de mesure directe relative aux demandes de service ou aux paiements pour tout brevet ou demande de brevet. Le CSC n’entreprendra pas le rôle d’agent administratif, d’agent ou d’examinateur et, par conséquent, ne suggère aucune démarche à prendre et ne donne aucun conseil particulier à l’égard de la poursuite ou de toute action qui n’est pas strictement prescrite par la Loi sur les brevets ou les Règles sur les brevets.
Sur demande, le Bureau des brevets fournira seulement les renseignements concernant l’état d’une demande de brevet ou d’un brevet dans le cadre d’un historique de dossier certifié, tant que la taxe prescrite est payée pour chaque demande ou chaque brevet et que la demande est accessible au public. Le Formulaire de brevets est disponible en ligne (voir le lien ci-dessous).
Le Bureau des brevets ne répond pas aux lettres des demandeurs ou des agents (y compris les demandes en suspens) demandant à quel moment une demande en particulier sera examinée.
Vous pouvez commander des copies ou des copies certifiées d’un document précis, ou le dossier complet d’une demande de brevet ou d’un brevet accessible au public. Il est également possible d’en faire la demande au CSC ou en ligne.
Date de modification : octobre 2019
Ce chapitre, qui comporte deux parties, présente des directives sur les procédures liées aux communications avec le commissaire aux brevets et le Bureau des brevets. La première partie, intitulée « Communications écrites », indique les formalités applicables à la correspondance papier et à la correspondance électronique. La deuxième partie, intitulée « Délais », explique les dispositions législatives relatives aux jours réglementaires, aux délais et aux prorogations de délai. La section 12.06 dans le chapitre 12 décrit la pratique d’examen relative aux entrevues de l’examinateur.
Date de modification : octobre 2022
Toutes les communications écrites à l’intention du commissaire aux brevets ou du Bureau des brevets doivent être adressées au commissaire aux brevets (article 6 des Règles sur les brevets). Si la communication est rédigée par un agent de brevets au nom d’un demandeur ou d’un breveté à l’égard d’une demande de brevet ou d’un brevet particulier, la communication doit inclure le nom de l’agent de brevets qui soumet la communication, à moins que l’agent ne prenne une mesure qui peut être prise par toute personne autorisée par un demandeur ou un breveté (article 41.1 des Règles sur les brevets). Pour de plus amples renseignements sur la représentation devant le Bureau des brevets, veuillez consulter le chapitre 5 du présent recueil.
Une personne qui traite avec le Bureau des brevets par la voie d’une communication écrite doit toujours fournir son adresse postale (article 7 des Règles sur les brevets).
Chaque élément de communication, soumise aux exceptions énoncées dans la section 2.02.02a du présent chapitre, doit être lié à une seule demande de brevet ou un seul brevet et doit, au moins, indiquer le numéro de la demande ou du brevet et le ou les noms du demandeur ou du breveté (articles 8 et 9 des Règles sur les brevets).
Les premières communications avec le commissaire doivent être en anglais ou en français pour que le Bureau puisse offrir un niveau de service de base. De façon générale, cette exigence s’applique à tout document présenté qui accompagne ou qui fait partie de la première communication (article 15 des Règles sur les brevets), à l’exception des documents suivants, lesquels peuvent être dans une langue autre que l’anglais ou le français (bien qu’une traduction sera généralement demandée):
Date de modification : octobre 2019
Tous les documents présentés au Bureau des brevets en lien avec un brevet ou une demande de brevet doivent être conformes aux exigences relatives au format indiquées à l’article 13 des Règles sur les brevets. Le but est de s’assurer que le Bureau puisse numériser optiquement et sauvegarder numériquement toutes les communications.
Les documents présentés sur papier doivent être :
Voir les articles portant sur les exigences relatives au format pour la présentation d’une demande (articles 47 à 52 des Règles sur les brevets) qui s’appliquent à la description, aux revendications et à l’abrégé.
Se rapporter à la section 2.02.07 du présent chapitre pour des instructions relatives aux exigences de format qui s’appliquent aux formats électroniques de présentation.
Date de modification : octobre 2019
Les communications écrites peuvent porter sur plus d’un seul brevet ou d’une seule demande de brevet si la communication se rapporte aux actions suivantes :
(paragraphe 8(2) des Règles sur les brevets)
Date de modification : octobre 2019
Si le numéro de la demande de brevet n’est pas connu (par exemple lorsqu’un numéro de demande n’a pas encore été attribué), des renseignements suffisants doivent être fournis pour pouvoir identifier la demande. Le Bureau des brevets met tout en œuvre pour repérer la demande de brevet avec les renseignements fournis. Veuillez noter que les fonctions de recherche des bases de données du Bureau des brevets sont limitées et nous encourageons les clients à fournir le plus de renseignements possible lorsque le numéro de la demande n’est pas connu (paragraphe 9(1) des Règles sur les brevets).
Date de modification : octobre 2019
Les Règles sur les brevets comportent des exigences spécifiques à propos de qui peut communiquer avec le Bureau des brevets en ce qui concerne les demandes de brevet et les brevets à l’égard de certaines actions. Le chapitre 5 comporte des renseignements supplémentaires sur la représentation.
Date de modification : octobre 2019
Le Bureau s’efforce de maintenir ses dossiers à jour et exacts. En vertu de l’article 7 des Règles sur les brevets, les communications écrites envoyées à l’adresse, postale ou courriel, fournie par la personne sont considérées avoir été envoyées à cette personne à la date qu’elles portent. Il est donc impératif que les personnes qui traitent avec le Bureau des brevets mettent leur adresse à jour en temps opportun.
Date de modification : octobre 2019
Les communications écrites peuvent être livrées matériellement au Bureau des brevets, par la poste, en personne ou dans un établissement désigné uniquement comme indiqué ci-dessous (article 10 des Règles sur les brevets).
Pour tout renseignement concernant la date de réception accordée à des documents, des renseignements ou des taxes, veuillez consulter les renseignements compris sous la rubrique « Délais » de la section 2.03.
Date de modification : décembre 2020
Les communications écrites adressées au commissaire aux brevets peuvent être envoyées par la poste ou livrées en personne au Bureau des brevets durant les heures d’ouverture à l’adresse suivante :
Office de la propriété intellectuelle du Canada
Place du Portage l
50, rue Victoria, salle C-114
Gatineau (Québec) K1A 0C9
Veuillez noter qu’une communication reçue par l’OPIC ne peut être renvoyée à l’expéditeur, même si, suivant la réception, l’expéditeur déclare que la communication a été envoyée par erreur. Au moment de payer une taxe, le Bureau recommande fortement d’inclure le Formulaire de frais comme document d’accompagnement et qu’il soit le seul document présenté à l’OPIC comprenant des renseignements financiers comme des numéros de carte de crédit.
Date de modification : novembre 2021
Pour l’application, du paragraphe 10(1) des Règles sur les brevets, les services Courrier recommandéMC et XpresspostMC de Postes Canada sont désignés par le commissaire pour accepter la livraison physique de documents, renseignements ou taxes au commissaire ou au Bureau des brevets. Les communications écrites adressées au commissaire aux brevets peuvent donc être envoyées par les services Courrier recommandéMC et XpresspostMC de Postes Canada.
Date de modification : octobre 2019
Aux fins du paragraphe 8.1(1) de la Loi sur les brevets, les documents, renseignements ou taxes peuvent être fournis au commissaire ou au Bureau des brevets par moyen électronique uniquement de la façon prévue dans ce document. Les communications écrites envoyées par moyen électronique ou par télécopieur constituent l’original; par conséquent, une copie papier n’a pas à être envoyée. Pour plus d’information relativement à la date de réception des documents, renseignements ou taxes, veuillez-vous référer aux informations contenues dans la section 2.03 intitulée « Délais » du présent chapitre.
Veuillez prendre note que les documents, informations et taxes soumis par le biais de moyens informatiques doivent être conformes aux exigences de formats électroniques décrites à la section 2.02.07 du présent chapitre.
Date de modification : juillet 2024
Les communications écrites adressées au commissaire aux brevets peuvent être envoyées par voie électronique en ligne par l’intermédiaire des liens pertinents ci-dessous :
Date de modification : décembre 2020
La correspondance par télécopieur adressée au commissaire aux brevets peut être transmise aux numéros ci-dessous :
La correspondance par télécopieur qui est transmise à tout autre numéro de télécopieur que ceux qui sont indiqués ci-dessus, y compris ceux d’établissements désignés, sera considérée non reçue.
Le rapport de transmission électronique que vous recevez après votre envoi par télécopieur constituera votre accusé de réception de l’envoi. La confidentialité du processus de transmission par télécopieur ne peut être garantie. Veuillez noter que l’OPIC décourage fortement l’utilisation d’une interface de télécopieur électronique ou de services de télécopieur accessibles sur internet en raison de problèmes techniques liés à la réception.
Quand on transmet par télécopieur un document comprenant une demande d’acquittement de taxes, il faut clairement indiquer le mode de paiement préféré sur le Formulaire de frais en vue d’assurer un traitement rapide.
Date de modification : novembre 2021
En vertu de la règle 89bis du PCT, l’OPIC, à titre d’office récepteur, accepte le dépôt électronique en ligne de demandes internationales préparées à l’aide du service en ligne ePCT de l’OMPI. Après la préparation, le dépôt doit être fait par la voie du service de dépôt international électronique Dépôt électronique PCT de l’OPIC.
Subséquemment au dépôt initial, tous les documents et la correspondance concernant une demande internationale PCT peuvent être envoyés par voie électronique à l’OPIC par télécopieur (voir 2.02.06b) ou par le biais du formulaire en ligne sécurisé en utilisant le lien suivant :
Date de modification : janvier 2025
Par défaut, l’Office de la propriété intellectuelle du Canada (OPIC), à titre d’office récepteur, d’administration chargée de la recherche internationale et d’administration chargée de l’examen préliminaire international, enverra toutes les communications écrites internationales du Traité de coopération en matière de brevets (PCT) à l’adresse postale fournie par le déposant dans le formulaire de demande PCT/RO/101. En vertu du paragraphe 7(2) des Règles sur les brevets, le commissaire a précisé le service Connexion de Postes Canada comme moyen d’envoyer par voie électronique la correspondance provenant du Bureau. Pour recevoir de la correspondance par l’entremise de Connexion de Postes Canada, les demandeurs doivent fournir leur adresse courriel préférée et un formulaire de consentement écrit et signé qui est disponible sur le site Web de l’OPIC.
Date de modification : juillet 2024
Aux fins du paragraphe 8.1(1) de la Loi sur les brevets, les documents, renseignements ou taxes peuvent être fournis au commissaire ou au Bureau des brevets sur support électronique, comme des disquettes 3,5 pouces, CD-ROM, CD-R, DVD, DVD-R et tout autre format précisé dans l’annexe F des Instructions administratives du Traité de coopération en matière de brevets.
Les documents soumis sur support électronique devraient comprendre une lettre de présentation et une table des matières qui seront estampillées avec la date de réception par le Bureau et qui seront insérées dans le dossier de la demande.
Lorsque la demande est fournie sur support électronique, les parties de la demande doivent être divisées en fichiers individuels chacun ne dépassant pas 25 mégaoctets.
Le support électronique doit également être exempt de vers, de virus ou d’autres contenus malveillants. Les fichiers avec contenu malveillant seront supprimés.
Pour plus d’information relativement à la date de réception accordée aux documents, renseignements ou taxes présentés sur des supports électroniques, veuillez-vous référer aux informations contenues dans la section 2.03 du présent chapitre intitulée « Délais ».
Date de modification : septembre 2020
Aux fins du paragraphe 8.1(1) de la Loi sur les brevets, les documents, renseignements ou taxes peuvent être fournis au commissaire ou au Bureau des brevets en ligne ou sur support électroniques, doivent être soumis selon le format électronique prévu dans ce document.
Le Bureau des brevets acceptera les fichiers de formats TIFF, PDF ou ASCII lorsqu’ils sont conformes aux spécifications suivantes :
Format TIFF :
Format PDF :
ASCII :
Le Bureau acceptera des documents initialement déposés dans d’autres formats à condition qu’ils soient consultables à l’aide du logiciel « Stellent Quick View Plus 8.0.0 ». Dans de tels cas, le Bureau exigera le remplacement des documents par des fichiers en format PDF ou TIFF, ainsi qu’une déclaration indiquant que ces fichiers sont identiques aux documents initialement déposés.
Date de modification : juillet 2022
Lorsqu’un listage des séquences est requis en vertu de l’article 58 des Règles sur les brevets, ce listage de séquence doit être présenté sous format électronique et être conforme à la norme PCT de listages des séquences.[1]
Date de modification : juillet 2022
Conformément aux Règles 89bis, 89ter et 13ter du PCT, ainsi qu’à la partie 7 et l’annexe C des Instructions administratives du PCT, lorsqu’une demande internationale contient la divulgation d’une ou de plusieurs séquences de nucléotides et/ou d’acides aminés qui doivent être incluses dans un listage des séquences, l’OPIC, en sa qualité d’office récepteur, accepte les listages de séquences soumis sous forme électronique dans un format XML conforme à l’annexe C/ST.26 :
à condition que les autres éléments de la demande internationale soient déposés sous les exigences du PCT.
À cette fin, l’office récepteur canadien acceptera tout support électronique de demande internationale précisé à l’annexe F des Instructions administratives du PCT. Un listage des séquences qui figure dans la demande internationale telle qu’elle a été déposée est présenté sous forme de fichier électronique qui fait partie de l’ensemble de la demande ou qui figure dans un support physique distinct (qui ne contient aucun autre programme ou dossier), même lorsque le reste de la demande internationale est déposé sur papier.
Pour plus de détails sur le dépôt des listages de séquences et/ou des tableaux sous forme électronique, y compris l’étiquetage des supports électroniques et le calcul des taxes de dépôt internationales, reportez-vous à la partie 7 des Instructions administratives du PCT.
Date de modification : juin 2021
Le commissaire aux brevets ou le Bureau des brevets envoie des communications écrites aux personnes qui traitent avec le Bureau des brevets à l’adresse postale ou à l’adresse électronique qu’elles ont fournie conformément à l’article 7 des Règles sur les brevets. À moins que la personne ne demande et n’autorise spécifiquement des communications par courriel, le Bureau envoie toutes les communications écrites à l’adresse postale fournie.
Il est à noter que lorsque le Bureau envoie une communication écrite au sujet d’une demande, d’un brevet ou d’une autre affaire en particulier, et que tous les agents de brevets d’une entreprise sont nommés à l’égard de cette affaire, la correspondance envoyée à l’entreprise est considérée comme ayant été envoyée à tous les agents de l’entreprise (article 29.1 des Règles sur les brevets). Pour de plus amples renseignements sur les agents de brevets et sur la représentation devant le Bureau des brevets, veuillez consulter le chapitre 5 du présent recueil.
Date de modification : octobre 2019
Il est de la responsabilité du demandeur, du breveté ou de leur représentant de maintenir l’adresse à jour dans les dossiers du brevet ou de la demande de brevet. Dans les cas où une communication est renvoyée, le Bureau vérifie l’adresse inscrite au dossier. Si l’adresse est correcte, le Bureau envoie de nouveau une copie de courtoisie à la même adresse et toute conséquence découlant de la communication reste valable. Si l’adresse est incorrecte, le Bureau retire alors la communication et l’envoie de nouveau avec une nouvelle date.
Date de modification : décembre 2020
Dans les rares cas où le demandeur, le breveté ou une autre personne allègue qu’une communication écrite du Bureau n’a pas été reçue à l’adresse postale ou électronique à laquelle la communication a été adressée, le Bureau tiendra un examen interne de ses dossiers en vue de s’assurer que les renseignements correspondants provenant d’une demande conforme par le correspondant par défaut ont été consignés avec exactitude et qu’ils coïncident avec ou avant l’envoi de la communication manquante. Si le Bureau a établi que la communication avait été envoyée à la bonne adresse consignée du demandeur, il envisagera de retirer la communication si un affidavit ou une déclaration solennelle renfermant une preuve sont présentés à l’appui de l’allégation. Le Bureau recommande que l’affidavit ou la déclaration solennelle contienne des renseignements à l’appui sur les systèmes de tenue de dossiers de la personne et des copies des dossiers pertinents (p. ex. dossiers de repérage de la salle du courrier ou des courriels) pour démontrer que la communication n’a pas été reçue.
Si, après examen de l’affidavit ou de la déclaration solennelle, le Bureau est convaincu que la communication n’a pas été reçue à l’adresse postale ou électronique à laquelle la communication a été adressée, le Bureau retirera la communication et l’enverra à nouveau avec une nouvelle date. Si le Bureau n’en est pas convaincu, il en informera la personne au moyen d’une lettre et le Bureau considérera que la communication a été reçue.
Si, après examen interne, le Bureau détermine qu’une erreur ou un retard a eu lieu dans sa tenue des dossiers par rapport à l’adresse au dossier et que cette erreur a donné lieu à la communication manquante, le Bureau retirera la communication et l’enverra à nouveau avec une nouvelle date d’échéance.
Date de modification : septembre 2020
Des erreurs techniques occasionnelles, mais rares, au sein du Bureau peuvent donner lieu à l’envoi par inadvertance d’avis pour des actions qui ne sont pas ou qui ne sont plus prescrites, par exemple, l’envoi d’avis du commissaire pour le non-paiement de la taxe pour le maintien en état de demandes qui sont déjà au-delà du point de rétablissement ou qui ont été retirées. Dans de tels cas, le Bureau avisera le destinataire que de tels avis seront considérés comme n’ayant jamais été envoyés et que les effets résultant de ces avis seront considérés comme n’ayant jamais eu lieu.
Date de modification : septembre 2020
Dans les cas où le demandeur, le breveté ou toute autre personne allègue qu’une communication écrite a été envoyée au Bureau ou au commissaire et que cette communication semble ne pas avoir été reçue par le Bureau des brevets, le Bureau devra examiner un affidavit ou une déclaration solennelle présentés avec des preuves documentaires qui appuient l’allégation qu’une communication a été reçue par le Bureau à une journée particulière. La preuve documentaire peut comprendre toute indication de réception d’une soumission ou d’une transmission et/ou toute indication de paiement reçue par le Bureau. Il faudra également soumettre de nouveau les documents.
Si, après examen de l’affidavit, (ou de la déclaration solennelle) et des preuves documentaires, le Bureau est convaincu que la communication a été reçue au Bureau des brevets, la communication sera réputée avoir été reçue à la date étayée par la preuve documentaire. Si le Bureau n’en est pas convaincu, il en informera la personne au moyen d’une lettre et le Bureau considérera que la communication n’a pas été reçue.
Si les communications manquantes ont entraîné l’abandon de la demande ou que le brevet devienne réputé expiré, le demandeur ou le breveté peut considérer les dispositions pertinentes actuelles de la Loi sur les brevets, qu’il s’agisse du rétablissement prévu au paragraphe 73(3) de la Loi sur les brevets (voir le chapitre 9) ou de l’annulation de la péremption réputée prévue au paragraphe 46(5) de la Loi sur les brevets (voir le chapitre 27).
Date de modification : octobre 2022
Dans les rares cas où le demandeur, ou une autre personne allègue qu’un rapport d’examen du Bureau a été reçu avec un retard supérieur à un mois à partir de la date figurant sur le rapport d’examen, à l’adresse postale ou électronique à laquelle le rapport d’examen a été adressé, le Bureau envisagera de retirer le rapport d’examen si, en plus de la demande prévue aux paragraphes 86(2) ou 86(5) des Règles sur les brevets, il contient : une demande ou une exigence en vertu des articles 85, 85.1 ou 94 des Règles sur les brevets, ainsi qu’un affidavit ou une déclaration solennelle renfermant une preuve, présentés à l’appui de l’allégation dans les 14 jours qui suivent la réception du rapport. Le Bureau exige que l’affidavit ou la déclaration solennelle contienne les informations concernant les systèmes de repérage des dossiers de la personne ainsi que des copies des dossiers pertinents (ex. dossiers de repérage de la salle du courrier ou des courriels) pour démontrer que le rapport d’examen a été reçu plus d’un mois après la date qui figure dans le rapport d’examen.
Si, après examen de l’affidavit ou de la déclaration solennelle, le Bureau est convaincu que le rapport d’examen a été reçu plus d’un mois après la date figurant dans le rapport d’examen à l’adresse postale ou électronique à laquelle le rapport d’examen a été adressé, le Bureau retirera le rapport d’examen et enverra un nouveau rapport. Si le Bureau n’en est pas convaincu, il en informera la personne au moyen d’une lettre et le Bureau considérera que le rapport d’examen a été reçu en temps opportun.
Il convient de noter que, dans certaines circonstances, le demandeur peut plutôt demander une prorogation de délai pour répondre au rapport en vertu du paragraphe 3(1) des Règles sur les brevets (voir les sections 2.03.03 et 2.03.03e(ii)) lorsqu’un rapport d’examen est reçu plus d’un mois après la date du rapport. Il convient de noter que la taxe requise pour une prorogation de délai peut être annulée dans ces circonstances si certaines exigences sont respectées (voir la section 2.03.03e(ii)).
Date de modification : juin 2021
Les agents de brevets peuvent voir leur permis suspendu, révoqué ou remis par le Collège des agents de brevets et des agents de marques de commerce. Dans ce cas, toute nomination de cet agent en particulier à l’égard de toute demande ou tout brevet est révoquée. Il est à noter que si tous les agents de brevets d’une entreprise sont nommés, la nomination ne serait révoquée que si les permis de tous les agents de l’entreprise sont suspendus, révoqués ou remis (alinéa 27(7)b) et sous-alinéas 28(5)a)(ii), 28(5)b)(ii), 28(5.1)a)(ii) et 28(5.1)b)(ii) des Règles sur les brevets).
Concrètement, le demandeur est informé de la révocation et toute communication écrite exigeant une mesure qui a été envoyée dans les 4 mois précédant la révocation est envoyée de nouveau au demandeur avec une nouvelle date d’échéance. Le demandeur peut également recevoir un avis demandant la nomination d’un agent, si un agent est nécessaire. Pour de plus amples renseignements sur les agents de brevets et la représentation devant le Bureau des brevets, veuillez consulter le chapitre 5 du présent recueil.
Date de modification : octobre 2019
Une date de réception est attribuée à tous les documents et les renseignements et à toutes les taxes présentés au Bureau des brevets, conformément à l’article 10 des Règles sur les brevets.
Date de modification : octobre 2019
La date de réception dans le cas de la remise physique au Bureau des brevets dépend de la question de savoir si le Bureau est ouvert au public. Pour une description des modes de remise physique des documents, des renseignements ou des taxes au Bureau, voir la section 2.02.05a. Si ces derniers sont remis lorsque le Bureau est ouvert au public, ils sont réputés avoir été reçus à cette date. S’ils sont remis lorsque le Bureau est fermé au public, ils sont réputés avoir été reçus le prochain jour d’ouverture du Bureau. (Paragraphe 10(2) des Règles sur les brevets)
Date de modification : octobre 2019
La date de réception dans le cas de la remise physique aux établissements désignés dépend de la question de savoir si le Bureau et l’établissement désigné sont ouverts au public. Pour une description des modes de remise physique des documents, des renseignements ou des taxes aux établissements désignés, voir les sections 2.02.05b et 2.02.05c ci-dessus.
Si ces derniers sont remis physiquement à un établissement désigné lorsqu’il est ouvert au public et si
Si ces derniers sont remis physiquement à un établissement désigné lorsqu’il est fermé au public, ils sont réputés avoir été reçus le premier jour de réouverture du Bureau qui coïncide avec le premier jour de réouverture de l’établissement ou qui suit ce jour. (paragraphe 10(3) des Règles sur les brevets)
Date de modification : octobre 2019
La date de réception des documents, des renseignements ou des taxes présentés par un moyen électronique précisé par le commissaire est la date, selon l’heure locale du Bureau des brevets, à laquelle ils sont reçus, peu importe que le Bureau soit ouvert ou non au public. Pour une description de la présentation des documents, des renseignements ou des taxes par un moyen électronique, voir la section 2.02.07.
Date de modification : octobre 2019
Plusieurs délais sont prévus dans la Loi sur les brevets et les Règles sur les brevets relativement à la présentation de documents et de renseignements et au paiement des taxes. Les délais sont généralement exprimés en fonction de mesures à prendre dans un délai d’un certain nombre de mois suivant une date précise.
Date de modification : octobre 2019
Lorsqu’une mesure doit être prise dans un nombre défini de mois suivant une date précise, les règles suivantes s’appliquent :
Quelques exemples sont présentés ci-dessus à titre indicatif :
Exemple 1 :
Une demande de l’examinateur datée du 15 janvier requiert une réponse dans les quatre mois. Par conséquent, le délai de réponse est le 15 mai de la même année.
Exemple 2 :
La taxe pour le maintien en état d’une demande est due le 29, le 30 ou le 31 août et n’est pas payée à la date d’échéance. L’avis du commissaire est envoyé le 15 septembre et exige que le demandeur paie la taxe et la surtaxe dans les deux mois suivant l’avis ou dans les six mois suivant la date d’échéance de la taxe pour le maintien en état, selon le délai qui expire le dernier. Le délai qui expire le dernier correspond à six mois suivant la date d’échéance de la taxe pour le maintien en état, soit le 28 février (ou le 29 février s’il s’agit d’une année bissextile) de l’année suivante.
Exemple 3 :
Un avis du commissaire envoyé aux termes de l’article 65 des Règles sur les brevets exige que le demandeur se conforme dans les trois mois suivant la date de l’avis envoyé le 31 mars. Le demandeur doit répondre au plus tard le 30 juin.
Date de modification : octobre 2019
Des dispositions de la Loi sur les brevets et des Règles sur les brevets prévoient une prorogation de délai dans les circonstances décrites ci-dessous.
Date de modification : octobre 2022
En vertu du paragraphe 78(1) de la Loi sur les brevets, lorsque le délai imparti pour faire une action quelconque se termine un jour réglementaire ou désigné par le commissaire, le délai est prorogé au jour suivant qui n’est pas un jour réglementaire ou désigné. L’article 78 de la Loi sur les brevets ne s’applique pas aux demandes internationales pendant la phase internationale (voir la section 2.03.04).
Date de modification : juillet 2022
En vertu du paragraphe 78(1) de la Loi sur les brevets, les jours réglementaires sont énumérés à l’article 5 des Règles sur les brevets et sont reproduits ici pour des raisons de commodité :
a. le samedi
b. le dimanche
c. le 1er janvier ou, si le 1er janvier tombe un samedi ou un dimanche, le lundi suivant
d. le vendredi saint
e. le lundi de Pâques
f. le lundi qui précède le 25 mai
g. le 24 juin ou, si le 24 juin tombe un samedi ou un dimanche, le lundi suivant
h. le 1er juillet ou, si le 1er juillet tombe un samedi ou un dimanche, le lundi suivant
i. le premier lundi d’août*
j. le premier lundi de septembre
j.1 le 30 septembre ou, si le 30 septembre tombe un samedi ou un dimanche, le lundi suivant
k. le deuxième lundi d’octobre
l. le 11 novembre ou, si le 11 novembre tombe un samedi ou un dimanche, le lundi suivant
m. les 25 et 26 décembre, ou
i. si le 25 décembre tombe un vendredi, ce vendredi et le lundi suivant; et
ii. si le 25 décembre tombe un samedi ou un dimanche, les lundi et mardi suivants
n. tout jour pendant lequel le Bureau des brevets est fermé toute la journée ou une partie de la journée pendant les heures d’ouverture normales
*Il convient de noter que le Bureau est ouvert le premier lundi d’août.
Un exemple de prorogation de délai réputé en raison d’un jour réglementaire est présenté ci-dessous à titre indicatif :
Un avis d’acceptation daté du 11 juillet requiert le paiement de la taxe finale dans les quatre mois suivant la date de l’avis (le 11 novembre).
Date de modification : octobre 2022
En cas de circonstances imprévues, le Bureau des brevets tente de rester ouvert et d’assurer que les services essentiels soient offerts à nos clients avec le moins de perturbation et de retard possible. Des fermetures imprévues, qu’elles soient d’une journée complète ou d’une partie d’une journée, sont annoncées sur le site Web de l’OPIC et sur les réseaux sociaux. De telles fermetures imprévues sont énumérées à l’alinéa 5n) des Règles sur les brevets présentées à la section 2.03.03b du present chapitre. En vertu du paragraphe 78(1) de la Loi sur les brevets, si le délai se termine un jour de fermeture imprévue, le délai est prorogé au prochain jour d’ouverture du Bureau des brevets. L’article 78 de la Loi sur les brevets ne s’applique pas aux demandes internationales pendant la phase internationale (voir la section 2.03.04).
Date de modification : octobre 2022
En vertu du paragraphe 78(2) de la Loi sur les brevets, le commissaire peut, en raison de circonstances imprévues, si le commissaire est convaincu qu’il est dans l’intérêt public de le faire, désigner un jour pour proroger les délais qui terminent à cette date. Ce type d’événement est décrit dans le milieu des affaires comme un cas de « force majeure », bien que ce ne soit pas décrit ainsi dans la Loi sur les brevets ou les Règles sur les brevets. Cette disposition permet au commissaire de suspendre les obligations en cas de circonstances imprévues qui empêchent les demandeurs et les brevetés de respecter leurs obligations comme prévu. Toute déclaration de jour désigné par le commissaire est annoncée sur le site Web de l’OPIC et les délais qui se terminent ce jour-là seront prorogés au prochain jour d’ouverture du Bureau des brevets, en vertu du paragraphe 78(1) de la Loi sur les brevets. L’article 78 de la Loi sur les brevets ne s’applique pas aux demandes internationales pendant la phase internationale (voir la section 2.03.04).
Date de modification : janvier 2025
Le commissaire a le pouvoir discrétionnaire de proroger le délai de certaines mesures aux termes des Règles sur les brevets si le commissaire estime que les circonstances justifient la prorogation et que les autres conditions administratives sont respectées. En vertu du paragraphe 3(1) des Règles sur les brevets, les demandeurs et les brevetés peuvent, avant l’expiration d’un délai, demander une prorogation de délai pour certaines mesures lorsque les Règles le permettent (veuillez consulter la section 2.03.03f du présent chapitre pour la liste des exceptions pour lesquelles la prorogation de délai n’est pas autorisée).
Les exigences d’une demande de prorogation de délai conforme en vertu du paragraphe 3(1) des Règles sur les brevets sont indiquées ci-dessous; l’omission de l’un des éléments suivants donnera lieu au refus de la demande par le commissaire :
Le Bureau examinera la demande et, si elle est conforme et satisfaisante, le commissaire accordera à sa discrétion une prorogation de délai. Le demandeur ou le breveté est informé par lettre de la décision du commissaire. Pour tout renseignement concernant la norme de service relative à cette demande, veuillez vous référer au site internet de l’OPIC.
Exemples de mesures pour lesquelles la prorogation de délai est autorisée :
Si la demande initiale est refusée et si le temps le permet, d’autres demandes de prorogation de délai visant la même mesure dans le même dossier seront prises en considération.
Exemples de circonstances exceptionnelles qui justifient une nouvelle prorogation de délai :
Date de modification : octobre 2022
Le délai pour répondre à une demande d’un examinateur est de quatre mois. Le commissaire peut proroger ce délai pour un maximum de six mois suivant la date de la demande de l’examinateur (paragraphe 131(2) des Règles sur les brevets). Une fois que le commissaire aura déterminé que la prorogation est justifiée, la nouvelle date d’échéance sera de six mois à compter de la date de la demande de l’examinateur. La prorogation de délai ne sera pas calculée par l’ajout de deux mois à compter de la date d’expiration réputée de la date d’échéance de quatre mois qui peut être tombée à une date désignée ou réglementaire.
Toute prorogation de délai pour une demande d’un examinateur ne s’appliquera pas à l’exigence de demander un examen continu qui pourrait faire partie du rapport d’examen.
Date de modification : octobre 2022
Le délai pour répondre à une demande d’un examinateur est de quatre mois. Dans le cas où la demande de l’examinateur en vertu des paragraphes 86(2) ou 86(5) des Règles sur les brevets a été reçue plus d’un mois après la date à laquelle elle a été envoyée, le commissaire peut proroger le délai pour répondre à la demande de l’examinateur jusqu’à un maximum de six mois à compter de la date de réception de la demande de l’examinateur, si le demandeur :
Une preuve jugée satisfaisante par le commissaire peut comprendre des rapports officiels de correspondance entrante indiquant la demande de l’examinateur ou la date de réception de celle-ci, une copie de la correspondance avec un timbre dateur, ou d’autres données ou rapports indiquant clairement la date de réception de la demande de l’examinateur.
Si ces renseignements sont fournis par le demandeur, le commissaire renoncera au paiement de la taxe réglementaire pour demander une prorogation de délai (voir la section 10.05).
Si le commissaire est convaincu que les circonstances justifient la prorogation, la nouvelle date d’échéance sera de quatre mois à compter de la date de réception de la demande de l’examinateur. Les demandes pour une prorogation de délai au-delà de quatre mois à compter de la date de réception établie seront examinées en fonction des circonstances et des justifications présentées. La taxe pour une demande de prorogation de délai au-delà de quatre mois à compter de la date de réception ne sera pas levée.
Date de modification : octobre 2022
Bien que des prorogations de délai puissent être accordées pour certaines mesures, le paragraphe 3(1) des Règles sur les brevets ne s’applique pas à tous les délais prévus dans les Règles. Les mesures pour lesquelles le commissaire ne peut accorder de prorogation de délai en vertu des Règles sur les brevets sont énumérées ci-dessous :
Veuillez prendre note que les délais qui sont fixés par la Loi sur les brevets ne peuvent être prorogés en vertu du paragraphe 3(1) des Règles sur les brevets. Le délai prévu par le paragraphe 18(2) de la Loi sur les brevets est toutefois prorogeable en vertu de l’article 4 des Règles sur les brevets.
Date de modification : janvier 2025
Le commissaire a le pouvoir de proroger le délai pour le paiement des taxes payées au taux applicable aux petites entités après l’expiration de ce délai si le commissaire estime que des circonstances justifient la prorogation et si les conditions suivantes sont respectées :
Le demandeur est informé par lettre de la décision du commissaire à l’égard de toute demande de prorogation de délai. Les taxes suivantes peuvent faire l’objet d’un complément :
Il convient de noter que le Bureau accepte une seule demande et déclaration (alinéa 3(3)c) des Règles sur les brevets) pour compléter plusieurs taxes payées au taux applicable aux petites entités pourvu que le demandeur ou le breveté paye la taxe de prorogation de délai pour chaque taxe préalablement payée au taux applicable aux petites entités qui doit faire l’objet d’un « complément », en plus de la différence à payer pour chaque taxe.
Lorsque le Bureau des brevets détermine que la requête est conforme, les paiements « complémentaires » sont considérés comme ayant été effectués à la date des paiements initiaux de la taxe applicable aux petites entités (paragraphe 3(5) des Règles sur les brevets). Si une partie de la requête conforme comprend un paiement « complémentaire » pour une taxe qui n’exige pas de prorogation de délai, puisque le délai pour cette taxe n’est pas encore expiré, ce paiement est également considéré comme effectué à la date du paiement initial par une petite entité (article 5.01 des Règles sur les brevets). À la suite d’une demande réussie de « compléter » toutes les taxes applicables aux petites entités, le Bureau ajuste la taille de l’entité qui est inscrite au dossier et toutes les taxes ultérieures ainsi que les avis et les lettres correspondants indiqueront la taxe générale.
Les Règles sur les brevets ne permettent pas le complément d’une taxe de dépôt payée avant le 30 octobre 2019. Par conséquent, toute demande de complément pour une telle taxe ne sera pas acceptée et la demande continuera d’afficher les taxes ultérieures au taux applicable aux petites entités.
Si toutes les taxes n’ont pas fait l’objet d’un « complément », la taille de l’entité inscrite au dossier du Bureau reste la même aux fins des taxes et des avis et lettres correspondants. Les demandeurs et les brevetés peuvent toujours payer les taxes ultérieures au taux général quoique la différence est inscrite au dossier du Bureau et peut être remboursée dans les trois ans suivant le paiement, sur demande.
Date de modification : janvier 2025
Le commissaire est autorisé à proroger le délai pour le paiement d’une taxe pour l’examen d’une demande (voir les Règles sur les brevets, paragraphe 80(1)). Le commissaire peut autoriser, en vertu du paragraphe 3(3.1) des Règles sur les brevets, la prorogation après l’expiration du délai d’une requête d’examen (voir la section 11.01.02), si le commissaire estime que les circonstances justifient la prorogation et si tous les éléments suivants s’appliquent :
Le demandeur est informé par lettre de la décision du commissaire à l’égard de toute demande de prorogation de délai.
Lorsque le Bureau des brevets détermine que la requête est conforme, les paiements « complémentaires » sont considérés comme ayant été effectués à la date du paiement initial insuffisant de la requête d’examen (paragraphe 3(5) des Règles sur les brevets).
Date de modification : janvier 2025
Le commissaire a le pouvoir de proroger le délai pour le paiement d’une taxe après l’expiration de ce délai si le commissaire estime que des circonstances justifient la prorogation et si les conditions suivantes sont respectées :
Si les exigences sont respectées, le paiement « complémentaire » sera considéré comme ayant été effectué à la date du paiement initial insuffisant (paragraphe 3(5) des Règles sur les brevets). Le cas échéant, le Bureau annulera toute conséquence qui aurait pu se produire en raison du paiement insuffisant de la taxe avant l’expiration du délai de paiement de la taxe.
Date de modification : octobre 2022
L’article 78 de la Loi sur les brevets ne s’applique pas aux demandes internationales pendant la phase internationale. Pour tout renseignement concernant les prorogations de délai pendant la phase internationale, veuillez consulter la section 34.08 du présent recueil.
En vertu de l’article 160 des Règles sur les brevets, l’article 78 de la Loi sur les brevets ne s’applique pas aux demandes PCT à la phase nationale à l’égard d’un délai qui a pris fin avant la date d’entrée en phase nationale.
Date de modification : octobre 2019
L’obtention d’un brevet au Canada commence par le dépôt et la poursuite d’une demande de brevet. Il existe trois types de demandes de brevet :
Ce Chapitre présente en détail les documents et les renseignements qui doivent être fournis afin d’obtenir une date de dépôt pour une demande de brevet déposée de façon régulière, de demander l’entrée en phase nationale pour une demande PCT et de déposer une demande divisionnaire.
Date de modification : octobre 2019
Une demande de brevet déposée au Canada en vertu de la Loi sur les brevets est désignée comme étant une demande de brevet canadien régulière. Cette distinction des autres types de demandes de brevet (Demande PCT à la phase nationale et demande divisionnaire) se trouve seulement dans ce Chapitre.
Date de modification : octobre 2019
Pour obtenir une date de dépôt en vertu du paragraphe 28(1) de la Loi sur les brevets, un demandeur doit fournir les documents et les renseignements suivants, comme l’exige l’article 71 des Règles sur les brevets :
Lorsque les documents et les renseignements réglementaires sont fournis à différentes dates, la date de dépôt de la demande de brevet est la dernière de ces dates.
Le paiement d’une taxe pour le dépôt n’est pas exigé pour obtenir une date de dépôt pour votre demande de brevet. Si la taxe pour le dépôt n’est pas payée lorsque la demande de brevet est déposée, le commissaire enverra au demandeur un avis, en vertu du paragraphe 27(7) de la Loi sur les brevets, exigeant le paiement de la taxe pour le dépôt et de la surtaxe dans les trois mois suivant la date de l’avis. Si la taxe pour le dépôt et la surtaxe ne sont pas payées dans les trois mois suivant la date de l’avis, la demande est considérée comme retirée suivant le paragraphe 66(2) des Règles sur les brevets.
Date de modification : octobre 2019
Si l’un des documents et/ou des renseignements requis n’est pas compris dans la demande, le demandeur sera avisé, comme l’exige le paragraphe 28(2) de la Loi sur les brevets, de tout document ou renseignement manquant. Le demandeur devra soumettre les documents ou les renseignements manquants dans les deux mois suivant la date de l’avis.
Si le demandeur soumet les documents ou les renseignements manquants dans les deux mois suivant la date de l’avis, la date de dépôt de la demande de brevet sera la date à laquelle le dernier document ou renseignement nécessaire pour établir la date de dépôt a été fourni.
Si le demandeur ne soumet pas les documents ou les renseignements manquants dans les deux mois suivant la date de l’avis, la demande sera réputée n’avoir jamais été déposée suivant le paragraphe 28(3) de la Loi sur les brevets.
Date de modification : octobre 2022
Il n’est pas nécessaire que le document qui décrit l’invention (la description) soit en anglais ou en français pour qu’une date de dépôt soit établie. Toutefois, si la date de dépôt est établie à l’aide d’une description en langue étrangère, le demandeur est tenu de fournir une traduction en anglais ou en français de toute partie du mémoire descriptif ou des dessins qui, à la date de dépôt, n’était pas entièrement en anglais ou en français. Si la traduction requise n’est pas fournie, le commissaire enverra un avis au demandeur, comme l’exige le paragraphe 15(4) des Règles sur les brevets, exigeant la fourniture du document traduit au plus tard deux mois après la date de l’avis.
Si le demandeur fournit la traduction en anglais ou en français dans les deux mois suivant la date de l’avis, la traduction remplacera le document original. Si aucune traduction en anglais ou en français n’est fournie dans le délai réglementaire, la demande sera réputée abandonnée en vertu du paragraphe 73(2) de la Loi sur les brevets, comme l’exige l’alinéa 132(1)a) des Règles sur les brevets. Pour obtenir des renseignements sur l’abandon et le rétablissement d’une demande de brevet, veuillez consulter le Chapitre 9.
Date de modification : janvier 2024
Sous réserve de l’article 27.01 de la Loi sur les brevets, le demandeur peut fournir au commissaire une déclaration de renvoi tenant lieu de description pour obtenir une date de dépôt. La déclaration de renvoi doit être rédigée en anglais ou en français et indiquer qu’un renvoi à une demande de brevet particulière déposée antérieurement est présenté au lieu de la totalité ou d’une partie du mémoire descriptif ou d’un dessin qui doit être contenu dans la demande.
Le délai réglementaire pour faire une déclaration de renvoi complète commence à la date de réception de tout document visant à établir une date de dépôt et se termine à celle des dates ci-après qui est antérieure à l’autre :
a)deux mois suivant la date de réception du premier document ou renseignement exigé pour l’établissement d’une date de dépôt, ou si un avis est envoyé en vertu du paragraphe 28(2) de la Loi sur les brevets, celle des dates ci-après qui est antérieure à l’autre :
deux mois suivant la date de l’avis;
six mois suivant la date de réception du premier document ou renseignement exigé pour l’établissement d’une date de dépôt;
b)la date de dépôt.
Il n’est pas possible d’utiliser une déclaration de renvoi pour établir une date de dépôt pour une demande divisionnaire.
Date de modification : octobre 2019
La déclaration de renvoi doit inclure les renseignements suivants, énoncés en détail à l’alinéa 67(2)a) des Règles sur les brevets, relativement à la demande déposée antérieurement :
le nom du pays ou du bureau où a été déposée la demande de brevet déposée antérieurement; et
s’il est connu, le numéro de la demande déposée antérieurement pour un brevet, ou
dans le cas contraire, une déclaration indiquant :
le numéro provisoire attribué à la demande déposée antérieurement par le bureau où elle a été déposée,
la date à laquelle la demande déposée antérieurement a été envoyée à ce bureau – la déclaration doit être accompagnée d’une copie de la requête figurant dans la demande, ou
le numéro de référence attribué à la demande déposée antérieurement par le demandeur – la déclaration doit contenir les nom et adresse postale du demandeur, le titre de l’invention et la date à laquelle la demande déposée antérieurement a été envoyée à ce bureau.
Date de modification : octobre 2019
Le demandeur a deux mois à compter de la date à laquelle la déclaration de référence a été présentée au commissaire pour fournir à ce dernier une copie de la demande déposée antérieurement, ainsi qu’il est énoncé à l’alinéa 67(2)b) des Règles sur les brevets. Le demandeur peut soit fournir une copie, soit rendre une telle copie accessible au commissaire dans une bibliothèque numérique désignée et l’informer que la copie est ainsi accessible. Si la demande déposée antérieurement a été déposée au Canada, le demandeur n’est pas tenu de fournir une copie.
Si le demandeur satisfait à toutes les exigences, le mémoire descriptif ou les dessins dans la demande déposée antérieurement sont réputés, au titre du paragraphe 27.01(2) de la Loi sur les brevets, avoir été compris dans la demande à la date à laquelle la déclaration est reçue. Il s’agira alors de la date de fourniture de la description de la demande de brevet. La date de dépôt de la demande sera la dernière des dates auxquelles les documents et les renseignements requis ont été fournis, suivant l’article 71 des Règles sur les brevets.
Date de modification : octobre 2022
Si tout ou partie de la demande déposée antérieurement est dans une langue autre que l’anglais ou le français, le demandeur doit fournir une traduction en anglais ou en français, ainsi qu’il est énoncé au paragraphe 15(2) des Règles sur les brevets. Si le demandeur ne soumet pas la traduction requise en même temps que la copie de la demande déposée antérieurement, le commissaire enverra un avis au demandeur, suivant le paragraphe 15(4) des Règles sur les brevets, exigeant la fourniture du document traduit dans les deux mois suivant la date de l’avis.
Si le demandeur fournit la traduction en anglais ou en français dans les deux mois suivant la date de l’avis, la traduction remplacera le document original. Si aucune traduction en anglais ou en français n’est fournie dans le délai réglementaire, la demande sera réputée abandonnée en vertu du paragraphe 73(2) de la Loi sur les brevets, comme l’exige l’alinéa 132(1)a) des Règles sur les brevets. Pour obtenir des renseignements sur l’abandon et le rétablissement d’une demande de brevet, veuillez consulter le Chapitre 9.
Date de modification : octobre 2019
Dans les rares cas où un demandeur dépose par erreur le mauvais mémoire descriptif ou les mauvais dessins, ou s’il oublie d’inclure un élément du mémoire descriptif ou d’un dessin, il est possible de faire un ajout en vertu de l’article 28.01 de la Loi sur les brevets. Le délai accordé pour effectuer un tel ajout est serré et pourrait avoir une incidence sur la date de dépôt. Pour cette raison, on encourage les demandeurs à s’assurer que les documents qu’ils fournissent pour l’établissement d’une date de dépôt sont complets et exempts d’erreurs.
S’il manque un élément du mémoire descriptif ou un dessin mentionné dans la demande, le demandeur peut ajouter l’élément manquant à sa demande en soumettant l’élément ajouté accompagné d’une déclaration précisant que l’ajout est fait en vertu de l’article 28.01 de la Loi sur les brevets.
Si dans les deux mois suivant la date la plus ancienne à laquelle le commissaire a reçu tout document ou renseignement en vertu du paragraphe 28(1) des Règles sur les brevets, le commissaire estime qu’un élément du mémoire descriptif ou un dessin semble manquer, il avisera le demandeur de l’élément manquant par avis selon le paragraphe 72(1) des Règles sur les brevets. Il est important de noter que le Bureau s’assurera généralement que les pages sont correctement numérotées et vérifiera que tous les éléments énumérés ont été fournis pour l’obtention d’une date de dépôt. C’est pourquoi on encourage les demandeurs à fournir une liste des différentes sections de leur demande en page couverture, de sorte que le Bureau puisse en faire la vérification (p. ex. abrégé, 1 page; description, 6 pages; revendications, 20 sur 4 pages; dessins, 7 sur 5 pages).
Date de modification : octobre 2019
Les demandeurs ont deux mois suivant la date la plus ancienne à laquelle le commissaire a reçu tout document ou renseignement requis pour établir une date de dépôt, suivant le paragraphe 28(1) de la Loi sur les brevets, pour ajouter l’élément manquant à la demande.
Si le commissaire avise le demandeur d’un élément manquant, le demandeur doit en faire l’ajout avant la date la plus ancienne parmi les dates suivantes :
Date de modification : octobre 2019
Si l’élément manquant et le dessin manquant sont compris en totalité dans une demande antérieure sur laquelle une demande de priorité est fondée, le demandeur peut fournir les renseignements manquants sans que cela ait d’incidence sur la date de dépôt.
Pour obtenir la date de date de dépôt originale, le demandeur devra s’assurer de ce qui suit, en vertu du paragraphe 28.01(2) de la Loi sur les brevets :
Si la demande antérieure n’a pas été déposée au Canada, le demandeur doit fournir une copie de la demande antérieure ou rendre une copie accessible au commissaire dans une des bibliothèques numériques désignées par le commissaire comme acceptées à cette fin.
Si un élément de cette demande antérieure est rédigé dans une langue autre que l’anglais ou le français, le demandeur doit fournir une traduction en anglais ou en français de cet élément. Il doit également indiquer à quel endroit dans la demande antérieure ou dans la traduction l’élément ajouté est compris.
Lorsque les éléments ajoutés ne sont pas compris dans une demande antérieure pour laquelle une priorité a été demandée et que la demande n’est pas retirée avant la date réglementaire, les éléments manquants seront ajoutés à la demande, et la date de dépôt sera la date la plus tardive entre la date à laquelle l’ajout est reçu et la date du dépôt (lorsque d’autres exigences de dépôt n’ont pas été respectées avant que l’ajout de l’élément manquant soit demandé). Cela entraînera la modification du certificat de dépôt.
Considérant le court délai, le Bureau des brevets tentera d’accélérer l’examen pour savoir si les éléments ajoutés sont compris ou non dans la demande établissant la priorité. Le Bureau des brevets s’efforcera d’informer rapidement le demandeur si ce dernier n’aurait pas l’occasion de retirer l’élément ajouté et de maintenir la date de dépôt originale.
Comme un ajout au mémoire descriptif peut entraîner une date de dépôt ultérieure, le demandeur doit s’assurer que la soumission originale de sa demande de brevet est complète et exempte d’erreurs.
L’ajout d’éléments manquants ne s’applique pas aux demandes divisionnaires.
Date de modification : octobre 2019
Le paiement de la taxe pour le dépôt n’est pas requis pour qu’une date de dépôt soit établie. Si un demandeur ne paie pas la taxe pour le dépôt à la date de dépôt de la demande, le commissaire informera le demandeur que la taxe pour le dépôt et la surtaxe doivent être payées dans les trois mois suivant la date de l’avis (paragraphe 27(2) de la Loi sur les brevets, paragraphe 66(1) des Règles sur les brevets). Si le demandeur ne paie pas la taxe pour le dépôt et la surtaxe dans les trois mois suivant la date de l’avis, la demande sera considérée comme ayant été retirée (paragraphe 66(2) des Règles sur les brevets).
Un demandeur qui satisfait aux conditions du statut de petite entité et qui soumet la déclaration du statut de petite entité peut bénéficier d’une taxe réduite. Pour obtenir de plus amples renseignements sur la taxe pour les petites entités, consultez le Chapitre 10.
Date de modification : octobre 2019
Un numéro de demande unique est attribué à la demande de brevet une fois la date de dépôt établie. Les demandes de brevet et tout brevet qui en découle portent le même numéro. Les demandes sont numérotées de manière séquentielle au Canada depuis la première Loi sur les brevets en 1869. À la fin des années 1980, les numéros des demandes avaient atteint le million. Afin de distinguer les demandes de brevet déposées après l’entrée en vigueur des modifications apportées à la Loi le 1er octobre 1989, la numérotation est passée à la série de 2 millions, la numérotation des brevets commençant à 2 000 000 à cette date. Comme plus de 1 million de demandes ont été déposées depuis le 1er octobre 1989, une demande de brevet déposée aujourd’hui portera un numéro dans la série de 3 millions. Un brevet redélivré et un brevet réexaminé porteront le même numéro que le brevet original. Les demandes divisionnaires se voient également accorder un numéro de la série, mais différent de celui de la demande de brevet originale.
Date de modification : octobre 2019
Lorsque le demandeur aura établi une date de dépôt au moyen des documents et des renseignements requis fournis au Bureau, le commissaire enverra un certificat de dépôt, comportant un numéro de demande unique, aux correspondants par défaut au dossier. Pour plus d’information à propos des correspondants par défaut, veuillez vous référer au chapitre 5.
Date de modification : octobre 2022
Une demande de brevet peut être retirée en tout temps. Une demande de retrait doit être faite par écrit, par la personne autorisée à représenter le ou les demandeurs (pour obtenir plus de renseignements sur la représentation, consultez le chapitre 5). La taxe pour le dépôt dont il est question au paragraphe 27(2) de la Loi sur les brevets n’est pas remboursable. Les autres frais qui ont été payés avant la date de retrait peuvent être remboursés en vertu de l’alinéa 139(1)b) des Règles sur les brevets.
Date de modification : octobre 2019
Une demande internationale déposée en vertu du Traité de coopération en matière de brevet peut entrer en phase nationale au Canada si elle satisfait aux exigences énoncées à l’article 154 des Règles sur les brevets. Une fois la demande entrée en phase nationale PCT au Canada, elle est considérée comme une demande de brevet déposée au Canada, à compter de sa date d’entrée en phase nationale. La date de dépôt internationale devient la date de dépôt au Canada et la poursuite de la demande de brevet continuera conformément à la Loi sur les brevets et aux Règles sur les brevets.
Pour de plus amples renseignements sur le Traité de coopération en matière de brevet, veuillez consulter le Chapitre 34.
Date de modification : octobre 2019
La demande divisionnaire est une demande de brevet distincte qui est séparée d’une demande originale lorsque la demande de brevet originale décrit plus d’une invention. La demande divisionnaire a la même date de dépôt que la demande originale.
Les sections qui suivent décrivent les exigences administratives concernant le dépôt d’une demande divisionnaire.
Date de modification : octobre 2019
Conformément au paragraphe 36(4) de la Loi sur les brevets, une demande divisionnaire est considérée comme une demande séparée et distincte en vertu de la Loi, à laquelle s’appliquent les dispositions de la Loi dans toute la mesure possible; des taxes distinctes doivent être payées pour la demande divisionnaire et, sauf pour les besoins des paragraphes 27(6) et (7) de la Loi sur les brevets, la demande divisionnaire aura la même date de dépôt que la demande originale.
Le Bureau des brevets est d’avis qu’une demande divisionnaire peut elle-même être considérée comme une demande originale au titre de l’article 36 de la Loi sur les brevets pour le dépôt de nouvelles demandes divisionnaires.
Par conséquent, si une première demande (la demande « grand-parent ») donne lieu à une première demande divisionnaire (la demande « parent »), une nouvelle demande divisionnaire (la demande « enfant ») peut être déposée sur le fondement de la demande parent ou de la demande grand-parent.
Date de modification : octobre 2019
Pour déposer une demande divisionnaire, le demandeur doit satisfaire à la majeure partie des exigences de l’article 89 des Règles sur les brevets relativement à la date de soumission énoncée à l’article 103 des Règles sur les brevets et ainsi qu’il est décrit dans le paragraphe ci-dessous.
Les exigences pour établir une date de soumission sont identiques aux exigences pour établir une date de dépôt d’une demande régulière :
Contrairement à ce qui est exigé pour une demande déposée de façon régulière, le paragraphe 15(1) des Règles sur les brevets exige que la description d’une demande divisionnaire, ou le document qui, à première vue, semble être une description, soit rédigée en anglais ou en français. Une demande divisionnaire doit également satisfaire aux exigences énoncées à l’article 89 des Règles sur les brevets. Ces exigences sont les suivantes :
Date de modification : octobre 2019
Un demandeur peut fournir le numéro de la demande originale après la date de soumission; cependant, le Bureau ne pourra traiter la demande que si le numéro de la demande originale lui est fourni. Par conséquent, il est recommandé de fournir le numéro de la demande originale à la date de soumission.
Si le demandeur fournit le numéro de la demande originale à la date de soumission, et s’aperçoit ultérieurement qu’il a fourni le mauvais numéro, le demandeur peut fournir le bon numéro au Bureau, au plus tard trois mois après la date de soumission. Les dossiers du Bureau seront mis à jour en conséquence.
Date de modification : octobre 2022
Le Bureau recommande que les demandeurs incluent, à la date de soumission, tout objet pertinent à l’égard de l’invention autorisé au titre des articles 91 ou 155.7 des Règles sur les brevets, puisque toutes les modifications ultérieures au mémoire descriptif et aux dessins de la demande divisionnaire seront évaluées à l’égard de l’objet soumis à cette date.
Pour obtenir de plus amples renseignements sur les nouveaux objets et leur évaluation pendant l’examen, veuillez consulter le Chapitre 20.
Date de modification : octobre 2019
Le dépôt de chaque demande divisionnaire exige que le demandeur paie la taxe pour le dépôt, bien que celle-ci ne soit pas nécessaire pour établir la date de dépôt d’une demande divisionnaire. Si la taxe pour le dépôt n’est pas payée à la date de soumission, le commissaire enverra un avis, en vertu du paragraphe 27(7) de la Loi sur les brevets, enjoignant au demandeur de payer la taxe et la surtaxe avant la fin du délai de trois mois suivant la date de l’avis.
Date de modification : octobre 2019
Les demandeurs doivent payer des taxes pour le maintien en état des demandes divisionnaires, séparées et distinctes des taxes pour le maintien en état de la demande originale. Les taxes pour le maintien en état seront calculées à compter de la date de dépôt de la demande originale et doivent être payées à la date de soumission de la demande divisionnaire. (Paragraphe 68(2) des Règles sur les brevets)
Par exemple, si une demande divisionnaire est déposée 40 mois après la date de dépôt de la demande originale, les taxes pour le maintien en état s’appliquant à la deuxième et à la troisième année suivant la date de dépôt doivent être payées à la date de soumission de la demande divisionnaire. Si les taxes exigées pour le maintien en état ne sont pas payées à la date de soumission, le commissaire enverra un avis, en vertu de l’alinéa 27.1(2)b) de la Loi sur les brevets, enjoignant au demandeur de payer les taxes pour le maintien en état et la surtaxe avant la fin du délai de deux mois suivant la date de l’avis ou six mois suivant la date de soumission, si cette date est ultérieure. Une seule surtaxe s’applique.
Date de modification : octobre 2019
À l’exception de l’obligation de fournir le numéro de la demande originale, le demandeur doit satisfaire aux exigences de l’article 89 des Règles sur les brevets à la date de soumission pour que la demande soit une demande divisionnaire. Les Règles sur les brevets ne permettent pas qu’une demande soit une demande divisionnaire si les exigences de l’article 89 sont satisfaites après la date de soumission, sauf dans le cas de l’obligation de fournir le numéro de la demande originale.
Par conséquent, si un demandeur satisfait aux exigences relatives à la date de dépôt telles qu’elles sont énoncées dans la section 3.04.02 ci-dessus, mais ne satisfait pas aux exigences permettant de considérer une demande comme étant une demande divisionnaire à sa date de soumission (sauf en ce qui concerne l’obligation de fournir le numéro de la demande originale), la date de soumission deviendra la date de dépôt de la demande. Autrement dit, la demande sera traitée comme une demande déposée de façon régulière. Si c’est le cas, le Bureau des brevets enverra au demandeur un certificat de dépôt pour une demande régulière plutôt qu’une demande divisionnaire.
Si le demandeur ne réussit pas à déposer une demande divisionnaire, le demandeur peut vouloir retirer la demande régulière et déposer de nouveau la demande en tant que demande divisionnaire, en satisfaisant aux exigences relatives à la date de soumission ainsi qu’aux exigences de l’article 89 des Règles sur les brevets à la même date, sauf en ce qui concerne l’obligation de fournir le numéro de la demande originale.
Date de modification : octobre 2019
Une demande divisionnaire ne peut pas être déposée si la demande originale est accordée, ou si elle est abandonnée au-delà de la période de rétablissement. Une demande divisionnaire peut être déposée après que la demande originale a été rejetée, si elle est déposée dans le délai réglementaire à l’article 90 des Règles sur les brevets.
Une tentative de déposer une demande divisionnaire après le délai réglementaire pour déposer une telle demande sera traitée comme une demande régulière et un certificat de dépôt sera envoyé au demandeur, si ladite demande satisfait aux exigences pour l’obtention d’une date de dépôt.
Date de modification : octobre 2019
En vertu de l’article 92 des Règles sur les brevets, diverses mesures prises à l’égard de la demande originale sont réputées être prises à l’égard de la demande divisionnaire, si la mesure est prise avant la date de soumission de la demande divisionnaire.
Ces mesures sont les suivantes :
Le Bureau des brevets s’assurera que les dossiers qu’il tient relativement à la demande divisionnaire témoignent des mesures qui ont été prises à l’égard de la demande originale.
Date de modification : octobre 2019
Si le demandeur ne se conforme pas à un avis qui a été envoyé à l’égard de la demande originale avant la date de soumission de la demande divisionnaire, l’avis continuera de s’appliquer à la demande originale. La conformité d’une demande divisionnaire aux exigences de la Loi sur les brevets et des Règles sur les brevets sera évaluée et la demande divisionnaire sera assujettie à des avis distincts, s’il y a lieu.
Date de modification : octobre 2019
Lorsqu’une demande divisionnaire est déposée après l’expiration de la période de confidentialité de la demande originale de 18 mois spécifiée à l’article 10 de la Loi sur les brevets, la demande et les documents déposés en lien avec elle deviennent accessibles au public dès le dépôt. Il convient de souligner que la période de confidentialité d’une demande divisionnaire est calculée à compter de la date de dépôt de la première demande déposée antérieurement pour laquelle une demande de priorité est présentée à l’égard de la demande divisionnaire.
Date de modification : septembre 2020
Une demande de brevet comprend plusieurs parties, mais seulement certaines d’entre elles doivent être soumises au Bureau des brevets pour obtenir une date de dépôt. Toutes les parties de la demande de brevet doivent toutefois être soumises afin de se conformer aux exigences de la Loi sur les brevets et des Règles sur les brevets. Chacune de ces parties est également soumise à des exigences dont la conformité est examinée après le dépôt d’une demande de brevet et au cours de la poursuite de la demande jusqu’à ce que le brevet soit délivré ou que la demande soit rejetée.
Ce chapitre concerne l’évaluation des exigences relatives aux demandes de brevet qui s’appliquent spécifiquement à la soumission de certaines parties de la demande ou des déclarations relatives au droit du demandeur, ainsi que sur la façon dont elles sont examinées et à quel moment. D’autres évaluations qui sont faites à la date de dépôt de la demande qui ne sont pas couvertes par le présent chapitre comprennent le paiement de la taxe pour le dépôt (voir la section 3.02.06) et la nomination d’un agent (voir la section 5.05.01).
Des exigences liées à la brevetabilité, comme la nouveauté, l’évidence et l’utilité, sont évaluées par des examinateurs lorsqu’une requête d’examen a été produite. L’examen de ces autres exigences est décrit plus en détail aux chapitres 12 à 23 de ce recueil.
Une demande de brevet conforme doit comprendre :
Date de modification : octobre 2019
Les renseignements ou les avis compris dans une demande internationale, tels que déposés, ou les renseignements ou les avis fournis conformément aux exigences du PCT avant que la demande ne devienne une demande PCT en phase nationale, sont réputés avoir été reçus par le commissaire à la date de dépôt de la demande internationale ou à la date à laquelle ils ont été fournis, respectivement. Par conséquent, à la date d’entrée en phase nationale, plusieurs demandes PCT en phase nationale sont déjà conformes aux exigences administratives de la Loi sur les brevets et les Règles sur les brevets.
Date de modification : octobre 2022
Après que la demande de brevet a obtenu une date de dépôt ou soit entrée en phase nationale via le PCT, le Bureau des brevets examine la demande pour déterminer si toutes les parties requises ont été soumises. Si une des parties requises, à part un listage des séquences ou les dessins, n’a pas été soumise, le commissaire envoie un avis prévu à l’article 65 des Règles sur les brevets pour demander au demandeur de se conformer aux exigences prescrites. Le demandeur a trois mois pour répondre de bonne foi à l’avis pour éviter que sa demande de brevet soit réputée abandonnée en vertu du paragraphe 73(2) de la Loi sur les brevets, comme stipulé au paragraphe 132(1)d) des Règles sur les brevets.
Après la soumission de toutes les parties requises de la demande, la conformité de certaines parties de la demande (à savoir le mémoire descriptif, les revendications, l’abrégé et les dessins) n’est analysée de façon approfondie que lors de l’examen de la demande par l’examinateur de brevets. Si ces parties de la demande ne sont pas conformes, des irrégularités peuvent être relevées dans un rapport d’examen.
Les demandes PCT à la phase nationale seront également analysées pour s’assurer que les exigences en matière de traduction sont respectées à la date d’entrée en phase nationale. Le commissaire peut envoyer un avis en vertu du paragraphe 155.5(6) des Règles sur les brevets si certains éléments ou certaines parties de la demande ne sont pas traduits (voir la section 34.02.05 pour obtenir de plus amples renseignements).
Date de modification : octobre 2022
Le Bureau des brevets examine la réponse du demandeur à un avis envoyé en vertu de l’article 65 des Règles sur les brevets et décide si cela rend la demande conforme. Si la demande demeure non conforme suivant la réponse, le commissaire envoie au demandeur un nouvel avis de non-conformité en vertu de l’article 65 des Règles sur les brevets. Le demandeur a de nouveau trois mois pour répondre de bonne foi à l’avis pour éviter que sa demande de brevet soit réputée abandonnée en vertu du paragraphe 73(2) de la Loi sur les brevets (alinéa 132(1)d) des Règles sur les brevets).
Le Bureau des brevets examine la réponse du demandeur à un avis envoyé en vertu du paragraphe 155.5(6) des Règles sur les brevets. Si le demandeur omet de se conformer à l’avis, la demande sera réputée abandonnée en vertu de l’alinéa 132(1)h) des Règles sur les brevets (voir la section 34.02.05).
Date de modification : septembre 2020
Une demande de brevet, à l’exception d’une demande PCT en phase nationale, doit comprendre une pétition conforme à l’article 53 des Règles sur les brevets. À part les exigences établies à l’article 53 des Règles sur les brevets, un demandeur peut souhaiter inclure d’autres renseignements ou exigences réglementaires dans la pétition, comme une déclaration du statut de petite entité, une demande de priorité, la déclaration et les renseignements requis en vertu de l’article 54 des Règles sur les brevets pour établir le droit du demandeur de demander un brevet, et toute nomination nécessaire d’un représentant commun, d’un agent de brevets ou d’un coagent.
Les demandeurs peuvent utiliser le formulaire disponible ici[2] ou utiliser leur propre formulaire de pétition.
Date de modification : octobre 2022
Suivant le paragraphe 54(1) des Règles sur les brevets, la demande de brevet indique le nom et l’adresse postale de chaque inventeur de l’objet de l’invention dont le demandeur revendique la propriété ou le privilège exclusif.
La demande de brevet doit aussi contenir :
Les déclarations susmentionnées doivent être comprises dans la pétition ou soumises dans un document autre que l’abrégé, le mémoire descriptif ou les dessins. Pour les demandes PCT en phase nationale, si tout ou partie d’une déclaration présentée en vertu de la règle 4.17(ii) du Règlement d’exécution PCT est rédigée dans une autre langue que le français ou l’anglais, le demandeur doit fournir au commissaire une traduction en anglais ou en français.
Si les renseignements concernant l’inventeur ou la déclaration portant que le demandeur a le droit de demander un brevet ne sont pas fournis à la date de dépôt, le commissaire envoie un avis en vertu de l’article 65 des Règles sur les brevets exigeant que le demandeur fournisse les renseignements manquants ou la déclaration manquante dans les trois mois suivant la date de l’avis.
Date de modification : septembre 2020
Si une demande de brevet n’est pas une demande PCT en phase nationale ou une demande divisionnaire et s’il ressort que des dessins devaient être inclus dans cette demande de brevet à sa date de dépôt, mais que les dessins sont manquants, le demandeur en est informé par avis du commissaire en vertu du paragraphe 72(1) des Règles sur les brevets. Si la demande est une demande PCT en phase nationale ou une demande divisionnaire, un avis en vertu du paragraphe 72(1) des Règles sur les brevets n’est pas applicable; toutefois, une lettre de courtoisie sera envoyée au demandeur pour l’informer que les dessins semblent être manquants.
Si, au cours de l’examen, l’examinateur détermine que des dessins doivent être soumis pour que la demande soit conforme, il indique cette exigence dans son rapport. Pour plus d’information, veuillez vous référer à la section 12.05.01.
Date de modification : juillet 2022
Si une demande de brevet n’est pas une demande PCT en phase nationale ou une demande divisionnaire et s’il ressort qu’un listage de séquences devait être inclus dans cette demande à sa date de dépôt, mais qui semble manquant, le demandeur en est informé par avis du commissaire en vertu du paragraphe 72(1) des Règles sur les brevets. Si la demande est une demande PCT en phase nationale ou une demande divisionnaire, un avis en vertu du paragraphe 72(1) des Règles sur les brevets n’est pas applicable; toutefois, une lettre de courtoisie sera envoyée au demandeur pour l’informer que les dessins semblent être manquants.
Un listage des séquences fourni à la date de dépôt ou d’entrée en phase nationale, ou à tout autre moment au cours de la phase de demande, est examiné pour s’assurer de sa conformité à la Norme de listage des séquences du PCT. Si le listage des séquences n’est pas conforme, le commissaire envoie un avis au demandeur en vertu de l’article 65 des Règles sur les brevets ou par voie d’un rapport d’examen, exigeant que le demandeur se conforme à la norme. Dans le cas où la demande de brevet est initialement déposée sans listage des séquences et qu’elle est subséquemment modifiée pour en inclure un, conformément au paragraphe 58(3) des Règles sur les brevets, le demandeur dépose une déclaration portant que la portée du listage n’est pas plus étendue que la divulgation faite dans la demande initialement déposée.
Si, au cours de l’examen, il est déterminé qu’un listage des séquences doit être soumis pour que la demande soit conforme, l’examinateur indique cette exigence dans son rapport. Pour plus d’information, veuillez vous référer à la section 23.05.07a.
Date de modification : octobre 2019
Date de modification : septembre 2020
Date de modification : octobre 2019
La description, les revendications, l’abrégé et les dessins doivent être présentés de façon à permettre au Bureau des brevets de traiter, numériser et consulter aisément les parties de la demande. Les articles 47 à 52 des Règles sur les brevets établissent des exigences sur les marges minimales, la numérotation des lignes, les interlignes, la taille des caractères, la numérotation des pages et l’indication des marques de commerce. Les Règles sur les brevets exigent que chaque partie de la demande commence sur une nouvelle page, et que d’autres exigences relatives à l’inclusion de dessins et de formules soient respectées. Si les parties de la demande ne sont pas conformes à ces exigences, le Bureau peut relever une irrégularité dans une lettre officielle ou dans un rapport d’examen. Pour plus d’information, veuillez vous référer à la section 2.02.02.
Date de modification : juin 2021
Les agents de brevets sont des personnes qui détiennent un permis d’agent de brevets ou un permis d’agent de brevets en formation délivré par le Collège des agents de brevets et des agents de marques de commerce. Ce permis permet aux agents de brevets de représenter les demandeurs, les brevetés et d’autres clients devant le Bureau des brevets. La plupart des demandeurs choisissent un agent de brevets pour procéder en leur nom à la poursuite de leur demande de brevet. Le Bureau recommande que toutes les personnes qui soumettent une demande de brevet consultent un agent de brevets titulaire d’un permis, même si elles ne sont pas tenues de le faire en vertu des Règles sur les brevets.
Le présent chapitre décrit les dispositions des Règles sur les brevets concernant le registre des agents de brevets, la représentation des demandeurs et des brevetés par des représentants communs et des agents de brevets, et les personnes autorisées à agir à différents égards au nom de ces demandeurs et brevetés.
Date de modification : juin 2021
Le registre des agents de brevets est géré par le Collège des agents de brevets et des agents de marques de commerce (Collège), conformément à la Loi sur le Collège des agents de brevets et des agents de marques de commerce et au Règlement sur le Collège des agents de brevets et des agents de marques de commerce. Les exigences relatives à l’obtention et au maintien d’un permis d’agent de brevets sont établies par le Collège. Le Collège peut également décider de suspendre, de révoquer ou de remettre le permis d’un agent de brevets. Cela entraînerait la révocation de cet agent à l’égard de toute nomination devant le Bureau des brevets (voir les chapitres 5.04.06 et 5.05.03 du présent recueil pour plus de renseignements sur les révocations de nominations d’agents de brevets).
Le Bureau des brevets s’appuie sur le Collège pour lui fournir des renseignements à jour sur les nouvelles inscriptions au registre des agents de brevets, ainsi que sur toute modification à l’état du permis existant de tout agent.
Date de modification : juin 2021
Bien que le Collège des agents de brevets et des agents de marques de commerce fournisse au Bureau des brevets des renseignements sur les permis d’agent de brevets, le Bureau ne s’appuie pas sur le Collège pour obtenir les coordonnées des agents. Par conséquent, si un agent de brevets déménage ou change d’entreprise, il doit immédiatement aviser le Bureau des brevets de sa nouvelle adresse afin d’éviter toute erreur potentielle du Bureau.
Les modifications apportées à la méthode de correspondance privilégiée en ce qui concerne une demande de brevet ou un brevet particulier doivent également être communiquées au Bureau.
Date de modification : juin 2021
En plus de réglementer les agents de brevets, le Collège des agents de brevets et des agents de marques de commerce tient à jour une liste des professionnels étrangers inscrits. Ces professionnels sont des personnes qui sont reconnues comme agents de brevets en vertu des lois d’un pays autre que le Canada et qui ont une capacité limitée d’agir au nom des demandeurs de brevets, des brevetés et d’autres personnes en vertu des Règles sur les brevets du Canada. Veuillez noter qu’étant donné que le Collège ne leur accorde pas un permis complet, ces professionnels étrangers inscrits ne sont pas considérés comme des « agents de brevets » aux fins des Règles sur les brevets ou du présent recueil, et qu’ils ne peuvent être nommés à l’égard d’une demande, d’un brevet ou d’une autre affaire devant le Bureau.
Pour agir au nom d’un demandeur ou d’un breveté, un professionnel étranger inscrit doit :
Les mises à jour de la liste des professionnels étrangers inscrits seront fournies par le Collège au Bureau des brevets de la même manière que tous renseignements relatifs aux permis des agents de brevets. Pour obtenir des renseignements sur les mesures précises que peuvent prendre les professionnels étrangers inscrits, veuillez consulter les chapitres 5.05 et 5.07 du présent recueil.
Date de modification : octobre 2019
Date de modification : octobre 2019
Date de modification : septembre 2020
Le Bureau recommande que les codemandeurs nomment leur représentant commun dans la pétition ou dans la demande d’entrée en phase nationale sous le PCT.
Date de modification : septembre 2020
Si aucun représentant commun n’est nommé par les autres codemandeurs, un des codemandeurs sera réputé désigné comme représentant commun, comme suit :
Exception (paragraphe 26(6) des Règles sur les brevets) : lorsqu’il y a nomination par défaut du représentant commun (plutôt qu’une nomination par les autres demandeurs en vertu du paragraphe 26(3) des Règles sur les brevets), il peut y avoir un changement de représentant commun dans les situations suivantes :
Lorsqu’une correction quant à la mention du nom d’un codemandeur a été apportée au titre de l’article 104 ou du paragraphe 154(6) des Règles sur les brevets qui a changé l’identité de ce codemandeur, ou encore qu’une décision a été rendue en vertu de l’article 31 de la Loi sur les brevets concernant l’ajout ou la suppression d’un codemandeur dans la demande, le premier des codemandeurs selon l’ordre alphabétique est réputé nommé à titre de représentant commun. S’il y a eu plus d’une correction ou décision, le premier des codemandeurs selon l’ordre alphabétique après la plus récente de ces corrections ou décisions est réputé nommé à titre de représentant commun (paragraphe 26(6) des Règles sur les brevets).
Si, à la suite d’une correction ou d’une décision précitée, le représentant commun existant n’est plus un codemandeur, cette personne ne sera plus le représentant commun, qu’il ait été initialement nommé par les autres demandeurs conjoints ou par défaut. Dans ce cas, comme ci-dessus, le codemandeur dont le nom figure en premier selon l’ordre alphabétique est réputé nommé à titre de représentant commun. Par exemple, si le commissaire a décidé, en vertu de l’article 31 de la Loi sur les brevets, que le représentant commun n’était plus autorisé à procéder avec la demande, cette personne ne pourrait plus être le représentant commun, même si les autres demandeurs avaient déjà nommé ce représentant en vertu du paragraphe 26(3) des Règles sur les brevets. Le nouveau représentant commun serait le codemandeur dont le nom figure en premier selon l’ordre alphabétique.
Les diagrammes suivants illustrent le processus de nomination d’un représentant commun dans le cas des demandes de brevets canadiens régulières (qui ne sont pas des demandes PCT), des demandes PCT et des demandes divisionnaires, ainsi que la façon dont le représentant commun peut changer en raison d’une correction ou d’une décision visée au paragraphe 26(6) des Règles sur les brevets. Pour obtenir une explication sur la façon dont un transfert de droits à une demande ou à un brevet peut entraîner la nomination d’un représentant commun par défaut, veuillez consulter le texte et les diagrammes de la section 5.03.05 du présent chapitre.




Date de modification : octobre 2019
Date de modification : septembre 2020
La présente section porte sur les situations où un transfert survient et où aucun document de nomination d’un représentant commun n’est soumis avec la demande de transfert. L’inscription d’un transfert de droits à l’égard d’une demande ou d’un brevet en vertu de l’article 49 de la Loi sur les brevets aura une incidence sur la nomination d’un représentant commun (réputé ou non) si la totalité des droits du représentant commun fait l’objet de ce transfert. Tant que le représentant commun nommé ou réputé avoir été nommé demeure un codemandeur ou cobreveté, le représentant commun reste le même.
Lorsque la totalité des droits à l’égard d’une demande de brevet ou d’un brevet du représentant commun est transférée et inscrite en vertu de l’article 49 de la Loi sur les brevets à une personne, cette personne, le cessionnaire, est réputée avoir été nommée comme représentant commun à l’égard de la demande ou du brevet. Si le représentant commun transfère la totalité de ses droits à plusieurs personnes, ou cessionnaires, le cessionnaire dont le nom apparaît en premier dans la demande d’inscription du transfert est réputé avoir été nommé comme représentant commun (paragraphe 26(11) des Règles sur les brevets).
Si les droits d’un demandeur ou d’un breveté unique sont transférés, et qu’après le transfert il y a plus d’un demandeur ou breveté, un représentant commun doit être nommé. Si la personne qui était le demandeur ou le breveté unique avant le transfert est un codemandeur ou cobreveté après le transfert, elle est réputée nommée comme représentant commun. Dans tout autre cas, le cessionnaire dont le nom apparaît en premier dans la demande d’inscription du transfert est réputé avoir été nommé comme représentant commun (paragraphe 26(9) des Règles sur les brevets).
Les diagrammes suivants illustrent le processus de nomination du représentant commun dans le cas d’un transfert.


Date de modification : juin 2021
Veuillez noter qu’à partir de maintenant, on entend par la nomination d’un agent de brevets la nomination d’un seul agent ou de tous les agents d’une entreprise donnée.
Date de modification : juin 2021
Un demandeur doit nommer un agent de brevets pour le représenter s’il n’est pas l’inventeur. Dans le même ordre d’idées, s’il y a plusieurs demandeurs et qu’ils ne sont pas tous inventeurs, ils doivent nommer un agent de brevets. Une nomination est également requise lorsqu’un transfert de droits à l’égard d’une demande en vertu de l’article 49 de la Loi sur les brevets a été inscrit par le commissaire (paragraphe 27(2) des Règles sur les brevets).
Date de modification : juin 2021
Si un agent est requis, mais qu’aucun n’est nommé, le commissaire enverra un avis au demandeur exigeant qu’un agent de brevets soit nommé dans les trois mois suivant la date de l’avis (paragraphe 31(1) des Règles sur les brevets). S’il y a des codemandeurs, l’avis sera envoyé au représentant commun. L’omission de nommer un agent de brevets dans le délai réglementaire entraînera l’abandon réputé de la demande.
Date de modification : juin 2021
Les demandeurs de brevets peuvent nommer leur agent de brevets au moment du dépôt ou de l’entrée en phase nationale, comme il est décrit dans la section 5.04.03a du présent chapitre. Un agent de brevets peut aussi être nommé par avis à tout moment pendant la durée de la demande de brevet ou du brevet, comme il est décrit dans la section 5.04.03b du présent chapitre. Une autre personne, qui n’est pas un demandeur de brevet ou un breveté, peut également nommer un agent de brevets par avis à ses propres fins, comme il est décrit à la section 5.04.03b du présent chapitre. Toute nomination d’un agent de brevets entrera en vigueur à la date à laquelle le Bureau des brevets reçoit la nomination.
La nomination d’un agent de brevets doit inclure le nom et l’adresse postale de l’agent de brevets. Si tous les agents d’une entreprise sont nommés, le nom et l’adresse postale de l’entreprise doivent être fournis. De plus, si tous les agents d’une entreprise sont nommés, il n’est pas nécessaire d’énumérer chacun des agents de l’entreprise. Une indication de l’intention de nommer l’entreprise ou tous ses agents comme agents de brevets à l’égard de la demande, du brevet ou d’une autre affaire est suffisante (article 29 des Règles sur les brevets).
Date de modification : octobre 2019
Pour les demandes qui ne sont pas des demandes PCT, la nomination d’un agent de brevets peut être faite dans la pétition si la demande comprend une pétition à la date de soumission. Pour les demandes PCT à la phase nationale, la nomination peut être faite dans un avis soumis au commissaire au plus tard à la date d’entrée en phase nationale. Pour les demandes divisionnaires, la nomination peut être faite dans la pétition qui est comprise dans la demande à la date de dépôt (alinéas 27(3)b), c) et d) des Règles sur les brevets). Ces nominations ne requièrent pas la signature du demandeur unique ou du représentant commun.
Date de modification : juin 2021
À tout moment, un agent de brevets peut être nommé par avis au commissaire. Pour les demandeurs et les brevetés qui nomment un agent de brevets à l’égard de leur demande ou de leur brevet, l’avis doit être signé par le demandeur ou le breveté ou par un professionnel étranger inscrit qui est autorisé à nommer un agent de brevets. Si l’avis est signé par un professionnel étranger inscrit, un document autorisant ce professionnel étranger inscrit à nommer un agent de brevets doit également être transmis avec l’avis. Ce document d’autorisation doit être signé par le demandeur ou le breveté. Dans les cas où il y a des codemandeurs ou des cobrevetés, l’avis doit être signé par le représentant commun ou par un professionnel étranger inscrit qui est autorisé à nommer un agent de brevets. Si l’avis est signé par un professionnel étranger inscrit, un document autorisant ce professionnel étranger inscrit à nommer un agent de brevets doit également être transmis avec l’avis. Ce document d’autorisation doit être signé par le représentant commun. (alinéa 27(3)a) des Règles sur les brevets).
Toute personne qui nomme un agent de brevets à l’égard de toute autre affaire devant le Bureau peut signer l’avis de nomination d’un agent de brevets lui-même ou peut autoriser un professionnel étranger inscrit à le faire en son nom. Si un professionnel étranger inscrit signe l’avis, un document l’autorisant à nommer un agent de brevets, signé par la personne au nom de laquelle il nomme l’agent, doit également être transmis avec l’avis (paragraphe 27(4) des Règles sur les brevets).
Date de modification : juin 2021
Date de modification : septembre 2020
Date de modification : octobre 2019
Date de modification : juin 2021
La nomination d’un agent de brevets peut être révoquée par avis transmis au commissaire. Pour les demandeurs et les brevetés qui révoquent la nomination d’un agent de brevets à l’égard de leur demande de brevet ou de leur brevet, cet avis doit être signé par l’agent (n’importe quel agent si la nomination s’applique à tous les agents d’une entreprise), ou le demandeur ou le breveté, ou encore par un professionnel étranger inscrit qui est autorisé à révoquer la nomination. Si l’avis est signé par un professionnel étranger inscrit, un document autorisant ce professionnel étranger inscrit à révoquer la nomination doit également être transmis avec l’avis. Ce document d’autorisation doit être signé par le demandeur ou le breveté. Dans les cas où il y a des codemandeurs ou des cobrevetés, l’avis doit être signé par le représentant commun ou par un professionnel étranger inscrit qui est autorisé à révoquer la nomination. Si l’avis est signé par un professionnel étranger inscrit, un document autorisant ce professionnel étranger inscrit à révoquer la nomination doit également être transmis avec l’avis. Ce document d’autorisation doit être signé par le représentant commun (paragraphe 27(7) des Règles sur les brevets).
Une personne qui révoque la nomination d’un agent de brevets à l’égard de toute autre affaire devant le Bureau peut signer l’avis de révocation de la nomination elle-même ou peut autoriser un professionnel étranger inscrit à le faire en son nom. Si un professionnel étranger inscrit signe l’avis, un document autorisant le professionnel étranger inscrit à révoquer la nomination, signé par la personne au nom de laquelle il révoque la nomination, doit également être transmis avec l’avis (paragraphe 27(8) des Règles sur les brevets).
La nomination d’un agent de brevets est automatiquement révoquée si le permis de l’agent est suspendu, révoqué ou remis par le Collège des agents de brevets et des agents de marques de commerce. La nomination de tous les agents de brevets d’une entreprise est automatiquement révoquée si les permis de tous les agents de l’entreprise sont suspendus, révoqués ou remis par le Collège (paragraphes 27(7) et (8) des Règles sur les brevets).
Date de modification : juin 2021
Date de modification : juin 2021
Un coagent de brevets est un agent de brevets nommé par l’agent de brevets nommé. Un agent de brevets peut nommer un seul agent de brevets ou tous les agents de brevets de la même entreprise pour agir à titre de coagent de brevets à l’égard d’une demande de brevet, d’un brevet ou toute autre affaire devant le Bureau des brevets (paragraphe 28(1) des Règles sur les brevets).
La nomination d’un coagent se rapporte à la nomination d’un agent de brevets ou de tous les agents de brevets d’une entreprise donnée à titre de coagents de brevets. De plus, la nomination du coagent de brevets peut être faite par l’agent de brevets individuel qui a été nommé à l’égard de cette demande, de ce brevet ou toute autre affaire, ou si tous les agents de la même entreprise ont été nommés comme agents de brevets, par n’importe quel des agents de brevets de l’entreprise.
Date de modification : juin 2021
Un coagent de brevets peut être nommé au moment du dépôt ou de l’entrée en phase nationale, comme il est décrit dans la section 5.05.01a du présent chapitre. Un coagent de brevets peut également être nommé par avis à tout moment pendant la durée de la demande de brevet ou du brevet ou toute autre affaire devant le Bureau, comme il est décrit dans la section 5.05.01b du présent chapitre. Toute nomination d’un coagent de brevets entrera en vigueur à la date à laquelle le Bureau des brevets reçoit la nomination.
La nomination d’un coagent de brevets doit comprendre le nom et l’adresse du coagent de brevets. Si tous les agents d’une entreprise sont nommés, le nom et l’adresse postale de l’entreprise doivent être fournis. De plus, si tous les agents d’une entreprise sont nommés, il n’est pas nécessaire d’énumérer chacun des agents de l’entreprise. Une indication de l’intention de nommer l’entreprise ou tous les agents de l’entreprise comme coagents de brevets à l’égard de la demande, du brevet ou de toute autre affaire est suffisante (article 29 des Règles sur les brevets).
Date de modification : septembre 2020
Date de modification : juin 2021
À tout moment, un coagent de brevets peut être nommé par avis au commissaire signé par l’agent de brevets nommé (alinéa 28(3)a) des Règles sur les brevets). Si tous les agents de brevets d’une entreprise sont nommés comme agents de brevets à l’égard de la demande de brevet, du brevet ou de toute autre affaire, n’importe lequel des agents de cette entreprise peut signer l’avis de nomination du coagent de brevets.
Date de modification : septembre 2020
Date de modification : juin 2021
La nomination d’un coagent de brevets peut être révoquée par un avis transmis au commissaire, signé par l’agent de brevets nommé ou le coagent de brevets. Si tous les agents de brevets d’une entreprise sont nommés comme agents de brevets à l’égard de la demande, du brevet ou d’une autre affaire devant le Bureau, n’importe lequel de ces agents peut signer l’avis de révocation. De même, si tous les agents de brevets d’une entreprise sont nommés comme coagents de brevets, n’importe quel agent de cette entreprise peut signer l’avis de révocation.
La nomination d’un coagent de brevets est automatiquement révoquée lorsque la nomination de l’agent de brevets est révoquée (voir la section 5.04.06 du présent chapitre).
La nomination d’un coagent de brevets est automatiquement révoquée si le permis du coagent est suspendu, révoqué ou remis par le Collège des agents de brevets et des agents de marques de commerce. La nomination de tous les agents de brevets d’une entreprise comme coagents de brevets est automatiquement révoquée si les permis de tous les agents de l’entreprise sont suspendus, révoqués ou remis par le Collège (paragraphes 28(5) et (5.1) des Règles sur les brevets).
Date de modification : juin 2021
Date de modification : juin 2021
Lorsqu’un agent de brevets cesse d’exercer, un autre agent de brevets peut attester être le successeur cet agent en vertu de l’article 32 des Règles sur les brevets. Il est à noter qu’aux fins d’une succession, l’agent qui cesse d’exercer peut être un agent de brevets individuel ou tous les agents de brevets d’une entreprise donnée. L’agent de brevets successeur peut être un agent de brevets individuel ou tous les agents de brevets d’une entreprise donnée.
En cas de succession, l’agent de brevets successeur est réputé nommé à titre d’agent de brevets ou de coagent de brevets, s’il y a lieu, à l’égard de toute demande de brevet ou tout brevet pour lesquels l’agent qui cesse d’exercer a précédemment été nommé. Pour demander une succession en vertu de l’article 32 des Règles sur les brevets, l’agent de brevets successeur doit soumettre la documentation suivante au Bureau des brevets :
• une déclaration indiquant que l’agent de brevets successeur est le successeur de l’agent qui cesse d’exercer, en vertu de l’article 32 des Règles sur les brevets.
Veuillez noter qu’à moins que le Bureau reçoive d’autres instructions, la succession sera appliquée à toutes les demandes de brevets et à tous les brevets à l’égard desquels l’agent des brevets qui cesse d’exercer avait précédemment été nommé, y compris toutes demandes qui sont au-delà de la période de rétablissement et tout brevet réputé périmé ou périmé. Si l’intention de l’agent successeur est d’être nommé seulement à l’égard de certaines demandes de brevet et certains brevets, une liste de ces demandes et de ces brevets devrait être fournie avec le document de succession. Si l’agent qui cesse d’exercer a plusieurs agents successeurs, chacun des agents successeurs devrait envoyer les documents susmentionnés au Bureau des brevets et inclure une liste indiquant les demandes de brevet et les brevets dont l’agent successeur a l’intention d’assumer la responsabilité.
Date de modification : octobre 2019
Date de modification : juin 2021
Si un agent de brevets est nommé pour représenter le ou les demandeurs, ou s’il faut nommer un agent de brevets, l’agent de brevets nommé agira au nom du ou des demandeurs à l’étape de la poursuite de la demande. Cet agent de brevets nommé peut être l’agent de brevets ou le coagent de brevets. Il convient de noter que si tous les agents de brevets d’une entreprise sont nommés comme agents de brevets ou comme coagents de brevets, n’importe quel agent individuel de l’entreprise peut représenter le demandeur à l’étape de la poursuite.
Si un agent de brevets n’est pas requis et qu’il y a un demandeur ou inventeur unique, le demandeur unique doit se représenter lui-même à l’étape de la poursuite; s’il y a des codemandeurs ou co-inventeurs, ils doivent être représentés par le représentant commun (paragraphe 36(1) des Règles sur les brevets).
Bien qu’il existe des exceptions à cette disposition (voir les sections 5.07.01a et 5.07.02 du présent chapitre), il est important de souligner que certaines mesures importantes, comme celles énoncées ci-dessous, doivent être prises par l’agent de brevet nommé, le cas échéant, ou s’il est nécessaire d’en nommer un. Si aucun agent n’est nommé et qu’il n’est pas nécessaire d’en nommer un, les mesures suivantes doivent être prises par le demandeur unique ou le représentant commun (s’il y a des codemandeurs) :
Date de modification : juin 2021
Les Règles sur les brevets prévoient des exceptions : un ou des demandeurs peuvent se représenter eux-mêmes et toute autre personne peut agir au nom du ou des demandeurs même si un agent de brevets est nommé pour représenter le ou les demandeurs.
Remarque : Certaines mesures relatives aux demandes de brevets peuvent être prises par des « personnes autorisées » par un demandeur, breveté ou représentant commun. Dans ces cas, le Bureau ne requiert pas de preuve d’autorisation et présume que la personne est autorisée. De plus, veuillez noter que dans ces cas, une personne autorisée par le représentant commun peut être un autre codemandeur qui n’est pas le représentant commun.
Le Bureau exige une preuve d’autorisation lorsqu’un professionnel étranger inscrit signe la nomination d’un agent de brevets au nom du demandeur, signe une déclaration de petite entité ou demande une entrevue avec un examinateur de brevets (articles 27, 44 et 39 des Règles sur les brevets).
Date de modification : juin 2021
Les sections qui suivent présentent en détail les mesures pouvant être prises et les personnes autorisées à représenter les demandeurs relativement aux demandes de brevets. Veuillez noter que lorsque les sections suivantes visent « l’agent de brevets nommé » :
Date de modification : juin 2021
Les personnes suivantes peuvent déposer une demande, payer la taxe pour le dépôt, ou dans le cas des demandes PCT à la phase nationale, satisfaire aux exigences d’entrée en phase nationale et payer les taxes connexes (paragraphe 36(2) des Règles sur les brevets) :
Date de modification : juin 2021
Remarque : pour savoir qui est autorisé à payer les taxes de maintien annuelles relativement à un brevet, veuillez consulter la section 5.07.03a du présent chapitre.
Date de modification : juin 2021
Toutes les autres taxes relatives à une demande de brevet, comme la taxe finale, peuvent être payées par (paragraphe 36(5) des Règles sur les brevets) :
Date de modification : juin 2021
Une déclaration de statut de petite entité peut être signée par :
Remarque : pour savoir qui est autorisé à signer une déclaration de petite entité relativement à un brevet, veuillez consulter la section 5.07.03d du présent chapitre.
Date de modification : juin 2021
Date de modification : juin 2021
S’il y a des codemandeurs et que les droits d’un seul codemandeur sont transférés, la demande d’inscription d’un transfert en vertu du paragraphe 49(2) de la Loi sur les brevets peut être soumise par les personnes suivantes (paragraphe 36(3) des Règles sur les brevets) :
S’il y a des codemandeurs et que les droits de plusieurs codemandeurs sont transférés, la demande d’inscription d’un transfert en vertu du paragraphe 49(2) de la Loi sur les brevets peut être soumise par les personnes suivantes (paragraphe 36(3) des Règles sur les brevets) :
Remarque : lorsqu’une demande d’inscription d’un transfert d’une demande est faite par le cessionnaire, le cessionnaire peut se représenter lui-même ou être représenté par toute personne autorisée par celui-ci.
Date de modification : juin 2021
S’il y a des codemandeurs, les personnes suivantes peuvent soumettre une demande d’inscription d’un changement de nom en vertu de l’article 125 des Règles sur les brevets (paragraphe 36(4) des Règles sur les brevets) :
Date de modification : juin 2021
Date de modification : juin 2021
Si un agent de brevets n’a pas été nommé et qu’il n’est pas nécessaire de nommer un agent de brevets (article 39 des Règles sur les brevets) :
Date de modification :octobre 2022
Si la correction demandée est faite en vertu de l’article 104 ou du paragraphe 154(6) des Règles sur les brevets, la personne qui a soumis la demande ou qui a payé la taxe nationale de base pour l’entrée en phase nationale du PCT doit demander la correction de l’identité du demandeur. Pour savoir qui est autorisé à soumettre une demande de brevet, veuillez consulter la section 5.07.02a du présent chapitre.
Les autres types de corrections du nom ou de l’identité d’un demandeur ou d’un inventeur doivent être faits par :
Pour obtenir d’autres renseignements sur les corrections apportées au nom ou à l’identité du demandeur, veuillez consulter la section 6.03 du chapitre 6.
Date de modification : juin 2021
Les tableaux ci-après résument les dispositions relatives à la représentation des demandeurs de brevets :
Si aucun agent de brevets n’est nommé et qu’il n’est pas nécessaire de nommer un agent de brevets :
|
|
Demandeur unique ou représentant commun |
Tout demandeur |
Professionnel étranger inscrit |
Toute personne autorisée par le demandeur unique ou le représentant commun |
Toute personne autorisée par tout demandeur |
|---|---|---|---|---|---|
|
Déposer la demande et payer la taxe pour le dépôt |
✔ |
✔ |
✔ |
✔ |
✔ |
|
Demander l’entrée en phase nationale et payer la taxe |
✔ |
✔ |
✔ |
✔ |
✔ |
|
Payer la taxe pour le maintien en état |
✔ |
✔ |
✔ |
✔ |
✔ |
|
Payer d’autres taxes |
✔ |
✕ |
✕ |
✕ |
✕ |
|
Faire la requête d’examen |
Toute personne peut faire la requête d’examen[4] |
||||
|
Signer la déclaration de statut de petite entité |
✔ |
✔ |
✔[5] |
✕ |
✕ |
|
Rétablir une demande abandonnée pour défaut de payer la taxe pour le maintien en état |
✔ |
✕ |
✕ |
✕ |
✕ |
|
Rétablir une demande abandonnée pour toute autre raison autre que le défaut de payer la taxe pour le maintien en état |
✔ |
✕ |
✕ |
✕ |
✕ |
|
Demander l’inscription d’un transfert[6] |
✔[7] |
✕ |
✔ |
✔ |
✕ |
|
Demander un changement de nom |
✔ |
✕ |
✔ |
✔ |
✕ |
|
Présenter un renvoi à une demande déposée antérieurement (art. 27.01 de la Loi sur les brevets) |
✔ |
✕ |
✕ |
✕ |
✕ |
|
Présenter un ajout au mémoire descriptif ou aux dessins (art. 28.01 de la Loi sur les brevets) |
✔ |
✕ |
✕ |
✕ |
✕ |
|
Entrevue avec un examinateur |
✔ |
✕ |
✕ |
✕ |
✕ |
|
Corriger un nom/l’identité du demandeur en vertu de l’art. 104 ou par. 154(6) des Règles sur les brevets |
La correction doit être demandée par la personne qui a soumis la demande ou qui a payé la taxe de base pour l’entrée en phase nationale du PCT |
||||
|
Autre type de correction à apporter au nom du demandeur |
✔ |
✕ |
✕ |
✕ |
✕ |
|
Autres activités (p. ex. répondre à une demande de l’examinateur ou à un avis de conformité) |
✔ |
✕ |
✕ |
✕ |
✕ |
Si un agent de brevets a été nommé ou qu’il est nécessaire de nommer un agent de brevets :
|
|
Agent de brevets nommé |
Demandeur unique ou représentant commun |
Tout demandeur |
Profession-nel étranger inscrit |
Toute personne autorisée par le demandeur unique ou le représentant commun |
Toute personne autorisée par tout demandeur |
|---|---|---|---|---|---|---|
|
Déposer la demande et payer la taxe pour le dépôt |
✔ |
✔ |
✔ |
✔ |
✔ |
✔ |
|
Demander l’entrée en phase nationale et payer la taxe |
✔ |
✔ |
✔ |
✔ |
✔ |
✔ |
|
Payer la taxe pour le maintien en état |
✔ |
✔ |
✔ |
✔ |
✔ |
✔ |
|
Payer d’autres taxes |
✔ |
✔ |
✕ |
✕ |
✕ |
✕ |
|
Faire une requête d’examen |
|
|||||
|
Signer une déclaration de statut de petite entité |
✔ |
✔ |
✔ |
✔[9] |
✕ |
✕ |
|
Rétablir une demande abandonnée pour défaut de payer la taxe pour le maintien en état |
✔ |
✔ |
✕ |
✕ |
✕ |
✕ |
|
Rétablir une demande abandonnée pour toute autre raison autre que le défaut de payer la taxe pour le maintien en état |
✔ |
✕ |
✕ |
✕ |
✕ |
✕ |
|
Demander l’inscription d’un transfert[10] |
✔ |
✔[11] |
✕ |
✔ |
✔ |
✕ |
|
Demander un changement de nom |
✔ |
✔ |
✕ |
✔ |
✔ |
✕ |
|
Présenter un renvoi à une demande déposée antérieurement (art. 27.01 de la Loi sur les brevets) |
✔ |
✔ |
✕ |
✕ |
✕ |
✕ |
|
Présenter un ajout au mémoire descriptif ou aux dessins (art. 28.01 de la Loi sur les brevets) |
✔ |
✔ |
✕ |
✕ |
✕ |
✕ |
|
Entrevue avec un examinateur |
✔ |
✔[12] |
✕ |
✔[13] |
✕ |
✕ |
|
Corriger le nom/l’identité du demandeur en vertu de l’art. 104 ou du par. 154(6) des Règles sur les brevets |
|
|||||
|
Autre type de correction à apporter au nom du demandeur |
✔ |
✕ |
✕ |
✕ |
✕ |
✕ |
|
Autres activités (p. ex. répondre à une demande de l’examinateur ou à un avis de conformité) |
✔ |
✕ |
✕ |
✕ |
✕ |
✕ |
Date de modification : juin 2021
Lorsqu’un brevet est accordé, un breveté unique peut se représenter lui-même ou être représenté par toute personne qu’il a autorisée. Des cobrevetés peuvent être représentés par le représentant commun ou par toute personne autorisée par le représentant commun (paragraphe 37(1) des Règles sur les brevets). Veuillez noter que pour les brevets, une personne autorisée peut comprendre, sans toutefois s’y limiter, un agent de brevets nommé ou un coagent de brevets.
Les Règles sur les brevets prévoient quelques exceptions à ce qui est indiqué ci‑dessus. Ces exceptions sont indiquées dans les sections suivantes.
Il convient de noter que dans des cas où des mesures relatives aux brevets peuvent être prises par des « personnes autorisées » par le breveté unique, un cobreveté ou le représentant commun qui ne sont pas l’agent de brevets nommé, le Bureau ne requiert aucune preuve d’autorisation et présume que la personne est autorisée. De plus, une personne autorisée par le représentant commun peut être un autre cobreveté qui n’est pas le représentant commun.
Lorsque les sections suivantes visent « l’agent de brevets nommé » :
Date de modification : juin 2021
Remarque : pour savoir qui est autorisé à payer les taxes de maintien annuelles relativement à une demande de brevet, veuillez consulter la section 5.07.02b du présent chapitre.
Date de modification : juin 2021
S’il y a des cobrevetés et que les droits d’un seul cobreveté sont transférés, la demande par les cobrevetés d’inscription d’un transfert du brevet en vertu du paragraphe 49(3) de la Loi sur les brevets peut être présenté par les personnes suivantes (alinéa 37(1)a) et sous-alinéa 37(1)b)(ii) des Règles sur les brevets) :
S’il y a des cobrevetés et que les droits de plusieurs cobrevetés sont transférés, une demande des cobrevetés visant à enregistrer le transfert du brevet en vertu du paragraphe 49(3) de la Loi sur les brevets peut être présentée par les personnes suivantes (alinéa 37(1)a) et sous-alinéa 37(1)b)(ii) des Règles sur les brevets) :
Remarque : Lorsqu’une demande visant à enregistrer le transfert de droits à un brevet est faite par le cessionnaire, il peut se représenter lui-même ou être représenté par une personne qu’il a autorisée.
Date de modification : décembre 2025
Les personnes suivantes peuvent prendre des mesures relatives à la présentation d’observations en vertu du paragraphe 117.11(7) des Règles sur les brevets (réexamen de la période supplémentaire), à l’octroi d’une période supplémentaire en vertu de l’article 46.1 de la Loi sur les brevets, à la redélivrance d’un brevet en vertu de l’article 47 de la Loi sur les brevets, au dépôt d’une renonciation en vertu de l’article 48 de la Loi sur les brevets, à l’expédition d’une réponse en vertu du paragraphe 48.2(5) de la Loi sur les brevets ou à la participation à une procédure de réexamen en vertu de l’article 48.3 de la Loi sur les brevets et du paragraphe 37(2) des Règles sur les brevets :
Date de modification : décembre 2025
Une déclaration de statut de petite entité peut être signée par :
En ce qui concerne une demande de réexamen, une déclaration de statut de petite entité peut être signée par :
Remarque : pour savoir qui est autorisé à signer une déclaration de statut de petite entité relativement à une demande de brevet, veuillez consulter la section 5.07.02d du présent chapitre.
Le tableau ci-après résume les dispositions relatives à la représentation des brevetés :
Représentation des brevetés – qui peut agir?
Qu’un agent de brevet soit nommé ou non :
|
|
Agent de brevets nommé |
Breveté unique ou représentant commun |
Tout breveté |
Professionnel étranger inscrit |
Toute personne autorisée par le breveté unique ou le représentant commun |
Toute personne autorisée par tout breveté |
|---|---|---|---|---|---|---|
|
Payer la taxe pour le maintien en état |
✔ |
✔ |
✔ |
✔ |
✔ |
✔ |
|
Signer une déclaration de statut de petite entité |
✔ |
✔ |
✔ |
✔[14] |
✕ |
✕ |
|
Demander l’inscription d’un transfert[15] |
✔ |
✔[16] |
✕ |
✔ |
✔ |
✕ |
|
Accorder une période supplémentaire (y compris présenter des observations) |
✔ |
✔ |
✕ |
✕ |
✕ |
✕ |
|
Présenter des observations (réexamen de la période supplémentaire) |
✔ |
✔ |
✕ |
✕ |
✕ |
✕ |
|
Redélivrer un brevet |
✔ |
✔ |
✕ |
✕ |
✕ |
✕ |
|
Présenter une renonciation |
✔ |
✔ |
✕ |
✕ |
✕ |
✕ |
|
Présenter une réponse (par. 48.2(5) de la Loi sur les brevets) |
✔ |
✔ |
✕ |
✕ |
✕ |
✕ |
|
Prendre part à une procédure de réexamen (art. 48.3 de la Loi sur les brevets) |
✔ |
✔ |
✕ |
✕ |
✕ |
✕ |
|
Autres activités |
✔ |
✔ |
✕ |
✔ |
✔ |
✕ |
Date de modification : janvier 2025
Le Bureau enverra toute la correspondance relative à une demande de brevet ou à un brevet à la personne suivante :
Si aucun agent de brevet n’est nommé, le Bureau enverra toute la correspondance :
Il y aura des exceptions dans les cas suivants :
Date de modification : juin 2021
Le Bureau tiendra compte des communications écrites provenant des personnes autorisées à représenter les demandeurs et les brevetés énoncées dans les articles 33 à 37 des Règles sur les brevets. Les communications écrites provenant d’autres personnes seront rejetées, sauf dans les cas suivants :
Dans ces trois cas, le Bureau répondra à la personne par un avis de communication rejetée. Dans les trois cas, la personne aura l’occasion de se conformer aux Règles sur les brevets et de et demander à ce que le Bureau tienne compte de sa communication originale. Des renseignements sont fournis aux sections 5.09.01, 5.09.02 et 5.09.03 du présent chapitre.
Date de modification : janvier 2025
Si le Bureau des brevets reçoit une communication d’un codemandeur ou cobreveté qui n’est pas le représentant commun, à une fin pour laquelle le représentant commun peut représenter les codemandeurs ou cobrevetés, le Bureau doit envoyer un avis de communication rejetée, en vertu du paragraphe 40(1) des Règles sur les brevets, au codemandeur ou cobreveté. Une copie de l’avis sera envoyée au représentant commun des codemandeurs ou des cobrevetés (paragraphe 40(1.1) des Règles sur les brevets).
L’avis de communication rejetée indique que le Bureau ne tiendra pas compte de la communication, sauf si dans les trois mois suivant l’avis, le codemandeur ou cobreveté est nommé comme représentant commun et demande que le commissaire tienne compte de sa communication originale.
Si le codemandeur ou cobreveté est alors nommé comme représentant commun avant la fin du délai de l’avis (par avis soumis au commissaire conformément à l’alinéa 26(3)a) des Règles sur les brevets), et demande au commissaire de tenir compte de la communication, le représentant commun est réputé avoir envoyé la communication originale à la date de sa réception par le Bureau des brevets (paragraphe 40(3) des Règles sur les brevets). Il convient de noter que ces dispositions ne s’appliquent pas aux communications relatives à des mesures qui peuvent être prises par n’importe lequel des codemandeurs ou cobrevetés ou par toute personne autorisée par le représentant commun ou par un codemandeur ou un cobreveté (paragraphe 40(2) des Règles sur les brevets).
Date de modification : janvier 2025
Le Bureau enverra un avis de communication rejetée à un agent de brevets qui communique avec le Bureau au nom d’un demandeur ou breveté sans être nommé comme agent de brevets ou coagent de brevets par ce demandeur ou ce breveté à l’égard de cette demande ou de ce brevet. L’avis indique que le Bureau ne tiendra pas compte de la communication de l’agent de brevets, sauf si dans les trois mois suivant l’avis, l’agent de brevets est nommé comme agent ou coagent à l’égard de cette demande ou de ce brevet et demande que le Bureau tienne compte de sa communication originale (paragraphe 41(1) des Règles sur les brevets). Une copie de l’avis sera envoyée au correspondant par défaut (voir la section 5.08 du présent manuel), qui est considéré comme le demandeur ou le breveté en vertu du paragraphe 41(1.1) des Règles sur les brevets.
Si l’agent de brevets est alors nommé comme agent ou coagent à l’égard de cette demande ou de ce brevet (par un avis soumis au commissaire conformément à l’alinéa 27(3)a) ou 28(3)a) des Règles sur les brevets), et demande au commissaire de tenir compte de la communication, le demandeur ou breveté est réputé avoir envoyé la communication originale à la date de sa réception par le Bureau (paragraphe 41(3) des Règles sur les brevets). Il convient de noter que ces dispositions ne s’appliquent pas aux communications relatives à des mesures qui peuvent être prises par toute personne autorisée par un demandeur ou breveté (paragraphe 41(2) des Règles sur les brevets).
Date de modification : janvier 2025
Si le Bureau des brevets reçoit une communication au nom d’un demandeur ou d’un breveté qui semble provenir d’un agent de brevets, mais que le nom d’un agent de brevets n’est pas indiqué, le Bureau enverra un avis de communication rejetée à la personne, indiquant que le commissaire ne tiendra pas compte de la communication à moins que, dans les trois mois suivant la date de l’avis, la personne écrive au commissaire en indiquant son nom et demande que le commissaire tienne compte de la communication originale (paragraphe 41.1(2) des Règles sur les brevets). Une copie de l’avis sera envoyée au correspondant par défaut (voir la section 5.08 du présent manuel), qui est considéré comme le demandeur ou le breveté en vertu du paragraphe 41(2.1) des Règles sur les brevets.
Si ces mesures sont prises dans le délai prévu et si la personne était un agent de brevets à la date de la transmission de la communication, la communication sera réputée avoir été reçue de l’agent de brevets à la date de sa réception initiale par le commissaire (paragraphe 41.1(3) des Règles sur les brevets).
Il convient de noter que les dispositions ci-dessus ne s’appliquent pas aux communications relatives à des mesures qui peuvent être prises par toute personne autorisée par un demandeur ou breveté. Par exemple, si tous les agents d’une entreprise sont nommés et qu’un paiement de la taxe pour le maintien en état est soumis par une personne de cette entreprise qui n’est pas agent de brevets, le Bureau acceptera le paiement sans envoyer d’avis, car toute personne autorisée par un demandeur ou un breveté peut payer une taxe pour le maintien en état (paragraphes 36(2) et 37(1) des Règles sur les brevets). Le nom d’un agent de brevets n’est donc pas requis. Toutefois, si une réponse à un rapport d’examen ou un paiement de la taxe finale est soumis par l’entreprise sans préciser le nom d’un agent de brevets au sein de l’entreprise, les dispositions ci-dessus s’appliqueraient et un avis de communication rejetée serait envoyé à l’entreprise. Dans de tels cas, le Bureau devrait s’assurer que la personne de l’entreprise qui a présenté la communication est effectivement un agent de brevets, afin de s’assurer que la présentation est conforme aux dispositions des Règles sur les brevets relatives à la représentation des demandeurs de brevets (paragraphes 36(1) et 36(5) des Règles sur les brevets).
Date de modification : septembre 2020
Un brevet pour une invention accorde un droit de propriété à l’inventeur ou, dans certains cas, à l’employeur de l’inventeur lorsque l’invention a été faite dans le cadre de la pratique normale de l’emploi. Pour obtenir de plus amples renseignements sur l’établissement du droit de déposer une demande de brevet, veuillez consulter la section 4.04 au chapitre 4.
Les droits liés à une demande de brevet ou à un brevet peuvent être transférés à un tiers en tout temps. Le commissaire enregistrera le transfert à la réception d’une demande conformément à l’article 126 des Règles sur les brevets, et moyennant le paiement de la taxe réglementaire indiquée à la page Web de l’OPIC sur les Taxes générales pour les brevets.
La succession de titularité est l’historique de transfert ou de cession de droit à l’égard d’un brevet ou d’une demande de brevet. Cette succession de titularité reflète toute demande, sous réserve de la Loi sur les brevets et des Règles sur les brevets, qui transfère la propriété du demandeur d’origine ou tout changement subséquent de propriétaire.
Date de modification : octobre 2019
Le Bureau des brevets recommande que les personnes qui présentent des demandes en vertu de l’article 126 des Règles sur les brevets utilisent le formulaire fourni[17]. L’utilisation du formulaire permet de s’assurer que tous les renseignements nécessaires sont bien fournis et d’accélérer le traitement de ces demandes.
Date de modification : septembre 2020
En vertu du paragraphe 31(4) de la Loi sur les brevets, lorsqu’une demande de brevet est déposée par un ou plusieurs demandeurs et qu’il apparaît, par la suite, qu’un autre ou plusieurs autres demandeurs auraient dû se joindre à la demande, cet autre ou ces autres demandeurs peuvent se joindre à la demande, à la condition de démontrer au commissaire qu’ils doivent y être joints, et que leur omission s’est produite par inadvertance ou par erreur, et non pas dans le dessein de causer un délai.
Date de modification : octobre 2019
Date de modification : octobre 2019
En vertu du paragraphe 31(1) de la Loi sur les brevets, si l’un des inventeurs refuse de soumettre une demande de brevet ou que le lieu où il se trouve ne peut être déterminé après une enquête diligente, les autres inventeurs ou leur représentant légal peuvent soumettre une demande, et un brevet peut être accordé au nom des inventeurs qui font la demande, si le commissaire est convaincu que l’inventeur conjoint a refusé de soumettre une demande ou que le lieu où il se trouve ne peut être déterminé après une enquête diligente.
Date de modification : octobre 2022
Lorsque des modifications sont apportées de sorte que l’objet de l’invention, dont la propriété ou le privilège exclusif est revendiqué, est modifié, les demandeurs sont avisés de mettre à jour, au besoin, le statut d’inventeur. Les inventeurs peuvent être ajoutés ou retirés sur demande. Ces modifications seront traitées en vertu de l’alinéa 106b) des Règles sur les brevets, pourvu que la demande soit reçue avant la date d’envoi de l’avis d’acceptation ou de l’avis d’acceptation conditionnelle. Il est à noter qu’en cas de différend entre des inventeurs et/ou des demandeurs, le Bureau n’évaluera aucune preuve de propriété de brevet ou de demande de brevet.
Date de modification : octobre 2022
L’une des erreurs les plus courantes dans les demandes de brevet concerne la désignation des demandeurs. C’est pourquoi le Bureau des brevets encourage les clients à réviser tous les documents avant de les présenter pour s’assurer qu’ils sont exempts de toute erreur. Les sections suivantes présentent en détail la façon de corriger les erreurs dans la désignation des demandeurs. Les erreurs dans la désignation des demandeurs pourraient nécessiter une correction de l’identité du demandeur ou du nom du demandeur.
Il est à noter que les corrections sont distinctes des mécanismes prévus pour l’inscription des transferts de droits ou des changements de noms. Pour obtenir plus de renseignements, veuillez consulter les sections 6.05 – 6.07.
Si le demandeur est également un inventeur, une demande distincte de correction d’une erreur dans la désignation de l’inventeur devra être soumise. Il est à noter que le délai énoncé dans les Règles sur les brevets pour apporter les corrections à l’identité est plus court que celui prescrit pour la correction de l’identité de l’inventeur.
Il convient de noter qu’aucune taxe n’est exigée pour la correction d’une erreur dans la désignation d’un demandeur à l’étape de la demande.
Date de modification : octobre 2022
À titre d’exemple, Véro a été nommée comme demandeur au moment du dépôt de la demande, mais Véro n’a aucun droit sur l’invention. La personne qui a présenté la demande a identifié Véro de façon erronée alors que Julie aurait dû être identifiée comme demandeur.
Une correction d’un nom vise à corriger des erreurs qui ne modifient pas l’identité, comme des erreurs d’orthographe. À titre d’exemple, Véro a été nommée comme demandeur au moment du dépôt de la demande et elle a des droits sur l’invention. Véro étant un surnom, le demandeur aurait plutôt dû être identifié comme Véronique.
Le Bureau n’est généralement pas en mesure de déterminer si la correction du nom d’un demandeur vient corriger l’identité de celui-ci ou seulement son nom. Par conséquent, les personnes qui présentent une demande de correction au Bureau doivent noter clairement le type de correction (c.-à-d. d’identité ou de nom seulement) pour qu’elle soit généralement traitée en conséquence.
Date de modification : octobre 2019
Date de modification : octobre 2019
Date de modification : octobre 2019
Date de modification : octobre 2022
Une erreur dans la désignation d’un demandeur qui ne change pas l’identité peut être corrigée si le demandeur en fait la demande. La demande doit être présentée avant ou lors du paiement de la taxe finale ou, si la taxe finale est remboursée, avant ou lorsqu’elle soit payée de nouveau. La demande doit également contenir une déclaration indiquant que la correction n’ajoute ni ne supprime le nom d’un demandeur et ne change pas l’identité d’un demandeur (article 105 des Règles sur les brevets).
Date de modification : octobre 2022
(voir la section 2.02.01 au chapitre 2 pour obtenir d’autres renseignements)
Date de modification : septembre 2020
La correction d’une erreur dans une demande de brevet entraîne la mise à jour des dossiers du Bureau. Le demandeur est informé par lettre que la correction a été apportée si le demandeur en a fait la demande.
Date de modification : octobre 2022
L’une des erreurs les plus courantes dans les demandes de brevet concerne la désignation des inventeurs. C’est pourquoi le Bureau des brevets encourage les clients à réviser tous les documents avant de les présenter pour s’assurer qu’ils sont exempts de toute erreur. Les sections suivantes présentent en détail la façon de corriger les erreurs dans la désignation des inventeurs. Les erreurs dans la désignation des inventeurs pourraient nécessiter une correction de l’identité de l’inventeur ou du nom de l’inventeur.
La correction de l’identité de l’inventeur se fait lorsque la mauvaise personne est identifiée dans la demande. À titre d’exemple, Véro a été nommée de façon erronée comme inventeur, alors que c’est plutôt Julie qui aurait dû être identifiée comme inventrice.
Une correction d’un nom vise à corriger des erreurs qui ne modifient pas l’identité, comme des erreurs d’orthographe. À titre d’exemple, Véro a été nommée comme inventrice. Véro étant un surnom, elle aurait plutôt dû être identifiée comme Véronique.
Le Bureau n’est généralement pas en mesure de déterminer si la correction du nom d’un inventeur vient corriger l’identité de celui-ci ou seulement son nom. Par conséquent, les personnes qui présentent une demande de correction au Bureau doivent noter clairement le type de correction (c.-à-d. d’identité ou de nom seulement) pour qu’elle soit généralement traitée en conséquence.
Si l’inventeur est également un demandeur, une demande distincte de correction d’une erreur dans la désignation du demandeur devra être soumise. Il est à noter que le délai énoncé dans les Règles sur les brevets pour apporter les corrections à l’identité du demandeur est plus court que celui prescrit pour la correction de l’identité de l’inventeur.
Il est important de noter que les corrections sont distinctes des mécanismes prévus pour les changements de nom. Pour obtenir plus de renseignements, veuillez consulter la section 6.07 du présent chapitre.
Il convient de noter qu’aucune taxe n’est exigée pour la correction d’une erreur dans la désignation d’un inventeur à l’étape de la demande.
Date de modification : octobre 2022
Date de modification : octobre 2022
Date de modification : juin 2023
(voir la section 2.02.01 du chapitre 2 pour obtenir d’autres renseignements)
Date de modification : octobre 2019
Date de modification : janvier 2024
Afin de traiter correctement la demande en vertu de la Loi sur les brevets et des Règles sur les brevets, les demandeurs doivent indiquer clairement ce qui est demandé au commissaire et, de préférence, indiquer l’article de la Loi sur les brevets ou des Règles sur les brevets dont le Bureau devrait tenir compte dans le traitement de leur demande.
Examinons, par exemple, une situation dans laquelle un demandeur envoie au commissaire une correspondance qui comprend ce qui suit :
Dans ce scénario, il manque de clarté quant à savoir s’il s’agit d’une demande d’enregistrement de document connexe en vertu de l’article 124 des Règles sur les brevets, d’une demande de modification du nom du demandeur en vertu de l’article 125 des Règles sur les brevets ou une demande d’inscription d’un transfert en vertu de l’article 126 des Règles sur les brevets, ou une combinaison de demandes.
Dans les cas où la correspondance ne permet pas de déterminer clairement la demande, le Bureau enverra au demandeur une lettre pour demander des précisions. Afin d’éviter tout retard dans le traitement d’une demande, il est recommandé que celle-ci comprenne des instructions claires et des références aux articles pertinents de la Loi sur les brevets ou des Règles sur les brevets.
Date de modification : octobre 2019
Un brevet donne au breveté et aux représentants légaux du breveté le droit, la faculté et le privilège exclusifs de fabriquer, construire, exploiter et vendre l’invention à d’autres, pour qu’ils l’exploitent. Ces droits sont établis à la date de dépôt lorsque le ou les demandeurs revendiquent ces droits exclusifs par la voie de la demande de brevet. Le transfert subséquent de ces droits d’un demandeur ou breveté peut être inscrit par le commissaire suivant une demande en vertu de l’article 49 de la Loi sur les brevets. Il convient de noter que la date d’entrée en vigueur de l’inscription est la date à laquelle le commissaire inscrit le transfert et non la date à laquelle la demande est présentée au Bureau des brevets.
Date de modification : septembre 2020
Bien que le paragraphe 49(1) de la Loi sur les brevets stipule que tout droit ou intérêt dans une invention est transférable, l’article 49 ne prévoit pas l’inscription de ces transferts.
Si une demande est présentée en vue de l’inscription d’un transfert d’un droit ou d’un intérêt dans une invention à une personne qui est actuellement enregistrée comme demandeur dans les dossiers du Bureau des brevets, le Bureau avisera le demandeur que le transfert ne peut être inscrit en vertu de l’article 49 de la Loi sur les brevets.
Si une demande est présentée en vue de l’inscription d’un transfert d’un droit ou d’un intérêt dans une invention à une personne qui n’est pas enregistrée actuellement comme demandeur dans les dossiers du Bureau des brevets, le Bureau avisera le demandeur que l’article 49 de la Loi sur les brevets ne prévoit pas l’inscription de droits ou d’intérêts dans une invention.
Si une demande est présentée de manière incorrecte en vue de l’inscription d’un transfert d’un droit ou d’un intérêt dans une invention, un remboursement de toute taxe payée à l’égard de cette demande peut être demandé.
Date de modification : septembre 2020
Le transfert d’une demande internationale qui a eu lieu avant la date d’entrée en phase nationale au Canada n’est pas considéré comme un transfert d’une demande en vertu du paragraphe 49(2) de la Loi sur les brevets étant donné que, en vertu du paragraphe 155(1) des Règles sur les brevets, une demande internationale est considérée comme une demande de brevet déposée au Canada à compter de la date d’entrée en phase nationale.
Si une demande est présentée en vue de l’inscription d’un transfert d’une demande internationale et que le transfert a eu lieu avant la date d’entrée en phase nationale au Canada, le Bureau avisera le demandeur que le commissaire n’a pas inscrit le transfert. Dans ce cas, on peut demander le remboursement de la taxe pour demander l’inscription d’un transfert.
Date de modification : janvier 2024
La demande d’inscription d’un transfert doit comprendre (article 126 des Règles sur les brevets) :
Toutes les demandes de correction d’une demande de brevet doivent respecter les exigences de présentation de documents écrits adressés au commissaire (voir la section 2.02.01 du chapitre 2 pour obtenir d’autres renseignements).
Date de modification : octobre 2019
Si une demande d’inscription d’un transfert est soumise par le demandeur ou le breveté, le commissaire inscrira le transfert sans preuve supplémentaire requise (paragraphes 49(2) et (3) de la Loi sur les brevets). Pour de plus amples renseignements sur qui peut représenter le demandeur ou le breveté, veuillez consulter le chapitre 5.
Date de modification : octobre 2019
Il convient de noter que la demande et toute preuve soumise seront versées au dossier et pourront être consultées par le public au Bureau des brevets comme l’exige l’article 10 de la Loi sur les brevets.
Pour de plus amples renseignements sur qui peut représenter le cessionnaire, veuillez consulter le chapitre 5.
Date de modification : octobre 2019
Date de modification : octobre 2019
Le commissaire retirera l’inscription du transfert d’une demande ou d’un brevet à la réception d’une preuve qu’il juge satisfaisante portant que le transfert n’aurait pas dû être inscrit. Cependant, le commissaire n’est pas autorisé à retirer l’inscription d’un transfert pour un brevet pour la simple raison que l’auteur du transfert avait auparavant transféré son brevet à une autre personne.
Date de modification : octobre 2019
Les changements de noms qui ne modifient pas l’identité seront reconnus à la demande du demandeur ou du breveté. Les changements de noms sont distincts et indépendants des mécanismes de correction qui sont prévus dans les Règles sur les brevets pour les demandeurs. Pour de plus amples renseignements sur les mécanismes de correction, veuillez consulter les sections 6.03 et 6.04 du présent chapitre.
Date de modification : septembre 2020
Le Bureau est d’avis que l’article 125 des Règles sur les brevets ne s’applique qu’à un changement de nom d’une personne qui est actuellement enregistrée comme demandeur ou breveté dans les dossiers du Bureau. Le Bureau n’inscrira pas de changement de nom d’un demandeur ou d’un breveté enregistré précédemment.
L’article 125 des Règles sur les brevets prévoit l’inscription du fait d’un changement de nom et ne prévoit pas l’enregistrement de documents connexes. Toutefois, si cela est souhaité, tout document relatif à un brevet ou à une demande peut être enregistré séparément en vertu de l’article 124 des Règles sur les brevets.
Date de modification : janvier 2024
Toutes les demandes d’inscription d’un changement de nom doivent respecter les exigences de présentation de documents écrits adressés au commissaire (voir la section 2.02.01 du chapitre 2).
Pour de plus amples renseignements sur qui peut représenter le demandeur, veuillez consulter le chapitre 5.
Date de modification : octobre 2019
Date de modification : septembre 2020
Date de modification : janvier 2024
La demande d’enregistrement d’un document doit comprendre (article 124 des Règles sur les brevets):
Date de modification : octobre 2019
Date de modification : septembre 2020
Le Bureau ne se prononce pas sur le fait qu’une fusion a effectivement transféré les droits à la demande ou s’il s’agit simplement d’un changement de nom qui s’est produit dans le cadre d’une fusion.
Si une fusion touche un demandeur de brevet, il revient aux clients de décider de quelle manière gérer leur demande. Les demandeurs peuvent choisir de ne rien faire ou de faire l’une des demandes suivantes :
Date de modification : octobre 2019
En vertu de l’article 10 de la Loi sur les brevets, la plupart des documents relatifs à un brevet ou à une demande de brevet soumis par les demandeurs et/ou leurs agents peuvent être consultés dans la Base de données sur les brevets canadiens (BDBC). L’ensemble des brevets, des demandes de brevets et des documents relatifs aux brevets ou aux demandes de brevets que le Bureau des brevets a en sa possession peuvent être consultés une fois que la période de confidentialité de la demande de brevet prévue dans la Loi sur les brevets est expirée.
Les documents et les renseignements présentés par les demandeurs et/ou les agents qui confirment les transferts ou les changements de nom peuvent contenir des renseignements personnels confidentiels. L’OPIC ne publiera pas ces documents dans la BDBC, mais ils pourront être consultés par le public en personne à notre bureau de Gatineau ou sur demande, moyennant le paiement d’une taxe.
Il est donc recommandé de ne soumettre que les renseignements requis par la Loi sur les brevets et les Règles sur les brevets. Vous pouvez censurer ou supprimer tout renseignement que vous souhaitez garder confidentiel avant de soumettre le document à l’OPIC, à condition que cette information ne soit pas requise en vertu de la Loi sur les brevets et des Règles sur les brevets.
Date de modification : octobre 2019
Le présent chapitre traite des exigences pour demander la priorité à l’égard d’une demande déposée antérieurement au Canada ou dans tout pays signataire de la Convention de Paris pour la protection de la propriété industrielle (« la Convention de Paris ») ou dans tout pays membre de l’Organisation mondiale du commerce (OMC). Le présent chapitre traite aussi des mécanismes pour retirer la priorité à l’égard d’une demande.
Date de modification : octobre 2019
Revendiquer une priorité permet à un demandeur de profiter d’une date de revendication antérieure à la date de dépôt de la demande. Un demandeur doit déposer une demande de priorité pour obtenir la date de revendication plus ancienne. La priorité est fondée sur l’objet divulgué dans un document de priorité et ne se limite pas à ce qui est revendiqué dans le document de priorité[18]. Un avantage principal accordé par le droit de priorité est de donner aux demandeurs le temps de décider s’ils veulent obtenir la protection dans un ou plusieurs pays pour une invention fondée sur le dépôt d’une demande antérieure (c.-à-d. un document de priorité) dans un pays qui accorde des droits de priorité. Cela permet à un demandeur de divulguer ou de mettre en pratique publiquement l’invention revendiquée ultérieurement entre le dépôt du document de priorité et la demande subséquente. Les effets d’une demande de priorité sont discutés dans le contexte de la brevetabilité d’une revendication à la section 18.03.
Date de modification : octobre 2019
Les exigences pour demander la priorité à l’égard d’une demande de brevet déposée de façon régulière[19] au Canada sont précisées à l’article 28.4 de la Loi sur les brevets et à l’article 73 des Règles sur les brevets.
Le paragraphe 28.4(1) de la Loi sur les brevets prévoit ce qui suit :
(1) Pour l’application des articles 28.1, 28.2 et 78.3, le demandeur de brevet peut présenter une demande de priorité fondée sur une ou plusieurs demandes de brevet antérieurement déposées de façon régulière.
Date de modification : octobre 2019
Pour chaque demande déposée antérieurement de façon régulière (demande établissant la priorité), les paragraphes 28.4(1) de la Loi sur les brevets et 73(1) des Règles sur les brevets indiquent les renseignements pour présenter la demande de priorité, qui sont les suivants :
Date de modification : septembre 2020
Le paragraphe 28.4(2.1) de la Loi sur les brevets prévoit ce qui suit :
(2.1) […] la demande de priorité est réputée n’avoir jamais été présentée si le demandeur ne la présente pas selon les modalités réglementaires ou ne fournit pas les renseignements — autres que le numéro — exigés au paragraphe (2).
Lorsque le numéro de dépôt de la demande établissant la priorité est inconnu, le Bureau acceptera ce qui suit au lieu du numéro de dépôt :
Date de modification : janvier 2025
Date de modification : septembre 2020
S’il est possible d’apporter des corrections aux renseignements requis pour présenter une demande de priorité, le délai pour apporter ces corrections peut être très court. Par conséquent, le Bureau recommande fortement aux demandeurs de s’assurer que la demande est exempte d’erreurs avant de la présenter au Bureau.
S’il y a une erreur dans la date de dépôt de la demande établissant la priorité présentée au Bureau, il peut être possible de la corriger si le demandeur n’a pas demandé qu’elle soit rendue accessible au public avant la fin de la période de confidentialité et si cette demande est présentée avant la date d’échéance pour effectuer une demande de priorité calculée en utilisant la date erronée et la date corrigée, selon la première de ces dates à survenir.

Exemple 1 :
Un demandeur, qui a obtenu une date de dépôt du 25 novembre 2019, présente une unique demande de priorité à cette date pour une priorité qui a une date de dépôt inscrite de façon erronée en date du 19 novembre 2019. Le demandeur reçoit par la suite un certificat de dépôt, envoyé le 17 décembre 2019 et aperçoit l’erreur commise et que la vraie date de dépôt pour la demande établissant la priorité est le 29 novembre 2018. Le demandeur n’a pas demandé que la demande soit accessible au public en vertu du paragraphe 10(2) de la Loi sur les brevets.
Le dernier entre 16 mois de la date de priorité corrigée (29 novembre 2018 + 16 mois = 29 mars 2020) et 4 mois de la date de dépôt de la demande (25 novembre 2019 + 4 mois = 25 mars 2020) est le 29 mars 2020.
Le dernier entre 16 mois de la date de priorité présentée initialement (19 novembre 2018 + 16 mois = 19 mars 2020) et 4 mois de la date de dépôt de la demande (25 novembre 2019 + 4 mois = 25 mars 2020) est le 25 mars 2020.
La date qui survient en premier entre ces deux résultats est le 25 mars 2020.
Ainsi, le demandeur peut demander une correction de la date de dépôt de la demande établissant la priorité au plus tard le 25 mars 2020.
Exemple 2 :
Un demandeur, qui a obtenu une date de dépôt du 10 février 2020, présente une unique demande de priorité quatre mois après la date de dépôt (le 10 juin 2020) pour une demande établissant la priorité datée du 14 février 2019. Le demandeur reçoit par la suite un certificat de dépôt, envoyé le 30 juin 2020, pour la demande de priorité et s’aperçoit de l’erreur et que la date de priorité aurait dû être le 10 février 2019. Le demandeur n’a pas demandé que la demande soit accessible au public en vertu du paragraphe 10(2) de la Loi sur les brevets.
Le dernier entre 16 mois de la date de priorité corrigée (10 février 2019 + 16 mois = 10 juin 2020) et 4 mois de la date de dépôt de la demande (10 février 2020 + 4 mois = 10 juin 2020) est le 10 juin 2020.
Le dernier entre 16 mois de la date de priorité erronée (14 février 2019 + 16 mois = 14 juin 2020) et 4 mois de la date de dépôt de la demande (10 février 2020 + 4 mois = 10 juin 2020) est le 14 juin 2020.
La date qui survient en premier entre ces deux résultats est le 10 juin 2020.
Ainsi, le demandeur peut demander une correction de la date de dépôt de la demande établissant la priorité au plus tard le 10 juin 2020.
Date de modification : octobre 2019
Date de modification : septembre 2020
Date de modification : septembre 2020
Un demandeur peut soumettre une copie certifiée du document de priorité et un certificat émanant du bureau où le document de priorité a été déposé indiquant la date de dépôt par tous les moyens appropriés établis au chapitre 2 du présent recueil (y compris tous les moyens électroniques).
Date de modification : février 2022
Le DAS est un service de bibliothèque numérique sécuritaire, qui est géré par l’OMPI afin de faciliter les échanges sécuritaires de documents de priorité relativement aux brevets, aux marques de commerce et aux dessins industriels entre les différents Offices de propriété intellectuelle. Les demandeurs peuvent demander à l’office de PI qui possède leurs documents de priorité d’en télécharger une copie électronique dans le DAS.
Les demandeurs qui souhaitent rendre accessible au commissaire une copie d’une demande déposée antérieurement par l’intermédiaire de la bibliothèque numérique du Service d’accès numérique (DAS) de l’OMPI, doivent fournir au Bureau le code d’accès pour cette demande. Les demandeurs doivent s’assurer qu’ils ont pris les mesures appropriées pour que la demande établissant la priorité soit téléchargée dans le DAS avant de fournir le code d’accès à l’Office. Bien que certains offices de priorité intellectuelle téléchargent automatiquement des demandes dans le DAS, d’autres ne le font pas à moins qu’ils ne reçoivent expressément une requête à le faire.
Les déposants qui souhaitent télécharger une copie d’une demande déposée par un Canadien ou d’une demande présentée en vertu du PCT et déposée auprès du Canada agissant en qualité d’office récepteur en vue d’être utilisée comme document de priorité dans le DAS de l’OMPI, peuvent demander à l’OPIC de le faire à l’aide du formulaire de demande fourni sur la page Web Commander des documents de PI de l’OPIC.
Date de modification : octobre 2019
Les demandeurs ne sont pas tenus de fournir des copies des documents de brevet priorité, en vertu des paragraphes 74(1) et (12) des Règles sur les brevets, dans les circonstances suivantes :
Date de modification : octobre 2019
Les demandeurs qui sont tenus de présenter ou de rendre accessibles des copies des documents de priorité, en vertu du paragraphe 74(2) des Règles sur les brevets, doivent le faire avant la plus tardive des dates suivantes :
Date de modification : octobre 2019
Si le demandeur ne s’est pas conformé à l’exigence de fournir une copie du document de priorité avant la date limite énoncée au paragraphe 74(2) des Règles sur les brevets et indiquée à la section 7.04.04 du présent chapitre, le commissaire enverra un avis au demandeur en vertu du paragraphe 74(4) des Règles sur les brevets exigeant que le demandeur s’y conforme au plus tard deux mois suivant la date de l’avis.
Date de modification : octobre 2019
Pour les demandes déposées avant le 30 octobre 2019 (la date d’entrée en vigueur des Règles sur les brevets [DORS/2019-251]) qui contiennent une demande de priorité conforme présentée avant cette date, il n’est pas nécessaire de fournir une copie de la demande établissant la priorité.
Si, pendant l’examen de la demande, l’examinateur tient compte de la priorité, il peut exiger que le demandeur présente une copie de la demande établissant la priorité en envoyant un avis en vertu du paragraphe 196(1) des Règles sur les brevets. Le demandeur doit présenter ou rendre accessible une copie du ou des documents de priorité pertinents au plus tard quatre mois suivant la date de l’avis.
Date de modification : octobre 2019
Dans l’éventualité où le demandeur ne serait pas en mesure de se conformer à l’exigence de présenter une copie du document de priorité ou de la rendre accessible, en vertu du paragraphe 74(6) des Règles sur les brevets, le demandeur sera considéré comme s’être conformé à l’exigence d’en présenter une copie ou de le rendre accessible si le demandeur prend les mesures suivantes :
En vertu du paragraphe 74(8) des Règles sur les brevets, lorsqu’une copie du document de priorité et un certificat sont fournis par le bureau où la demande a été présentée, le demandeur doit les présenter au commissaire au plus tard trois mois suivant la date à laquelle ils ont été reçus par la personne qui les a demandés.
Date de modification : octobre 2019
Durant l’examen d’une demande de brevet, l’examinateur peut envoyer un avis exigeant au demandeur de présenter une traduction du document de priorité qui est en partie ou entièrement dans une langue autre que le français ou l’anglais. Voir la section 12.05.03 pour plus de renseignements.
Si l’examinateur a des motifs raisonnables de croire que la traduction n’est pas fidèle, l’examinateur peut envoyer un autre avis au demandeur l’exigeant de fournir :
Date de modification : octobre 2019
Pour les demandes régulières déposées au Canada et les demandes PCT à la phase nationale, les demandeurs peuvent demander la restauration du droit de priorité lorsque la date de dépôt de la demande en instance est plus de douze mois suivant la date de dépôt de la demande déposée antérieurement de façon régulière, mais dans les deux mois suivant la fin de ces douze mois.
Date de modification : octobre 2019
Date de modification : octobre 2019
Afin de demander la restauration du droit de priorité en vertu de l’alinéa 28.4(6)b) de la Loi sur les brevets et des paragraphes 77(1) et 77(2) des Règles sur les brevets, le demandeur doit, dans le délai pertinent réglementaire énoncé à l’article 77 des Règles sur les brevets (voir la section 7.03.02 du présent chapitre) :
Date de modification : octobre 2019
Le délai pour présenter une demande de restauration du droit de priorité, en vertu du paragraphe 77(1) des Règles sur les brevets, est le suivant :

Date de modification : octobre 2019
Date de modification : octobre 2019
Date de modification : octobre 2019
Date de modification : septembre 2020
Une demande de priorité peut être retirée par le demandeur s’il en fait la demande au commissaire. La date de prise d’effet du retrait d’une demande de priorité est la date à laquelle la demande est reçue par le commissaire.
Le retrait de la priorité peut avoir une incidence sur la date de revendication, telle qu’elle est définie à l’article 28.1 de la Loi sur les brevets. Si la date de revendication change, cela pourrait avoir une incidence sur les documents de l’art antérieur qui s’appliquent en vertu des articles 28.2 et 28.3 de la Loi sur les brevets (voir le chapitre 18).
Si le demandeur retire une demande de priorité découlant de la première des demandes de brevet antérieurement déposées avant l’expiration de la période de confidentialité, il est possible de reporter la mise à la disponibilité du public de la demande jusqu’à dix-huit mois suivant la date de priorité du document suivant le plus ancien ou, lorsqu’il n’existe pas d’autres documents de priorité, la date de dépôt de la demande.
Le retrait d’une demande de priorité à l’égard d’une demande non accessible au public peut avoir une incidence sur la période de confidentialité. Pour de plus amples renseignements, veuillez consulter le chapitre 8.
Date de modification : octobre 2019
Par exemple, le demandeur qui souhaite obtenir la priorité sur le fondement d’une demande déposée auprès de l’Organisation régionale africaine de la propriété industrielle (ARIPO) peut identifier le document de priorité en nommant l’ARIPO à titre d’administration[20] et en fournissant la date de dépôt et le numéro de demande émis par l’ARIPO.
Date de modification : octobre 2019
Date de modification : octobre 2019
Le dépôt d’une demande PCT a l’effet d’un dépôt d’une demande de brevet national déposée régulièrement[21] dans chacun des états désignés dans la demande internationale. La date de dépôt au Canada de la demande à la phase nationale est la même que la date de dépôt pour la demande PCT correspondante. Aux fins de la Convention de Paris, l’effet d’une demande de brevet internationale équivaut à celui d’un dépôt national. Les droits de priorité, par exemple, peuvent être fondés sur une demande de brevet internationale.
Par exemple, une demande internationale peut être déposée directement au Bureau international de l’OMPI. Une telle demande se verra attribuer un numéro de demande portant le code à deux lettres « IB ». Par conséquent, lors du dépôt d’une demande de priorité au Canada qui se fonde sur la demande internationale, le demandeur identifiera le Bureau international en tant qu’office récepteur et communiquera le numéro de demande attribué par le Bureau international.
Si la demande internationale a obtenu des droits de priorité auprès du Bureau international se fondant sur une demande antérieurement déposée, ces droits seront étendus à la demande lors de son entrée en phase nationale au Canada, sauf dans les cas où la restauration des droits de priorité s’est produite pendant la phase internationale par rapport à une demande dont la date de dépôt est antérieure au 30 octobre 2019 (voir la section 7.06 du présent chapitre).
Date de modification : octobre 2019
Le Bureau reconnaît la priorité fondée sur une demande déposée auprès de l’Office européen des brevets (OEB)[22].
Date de modification : octobre 2019
Date de modification : octobre 2019
Date de modification : octobre 2019
Date de modification : septembre 2020
Si le demandeur nommé dans le document de priorité est différent du demandeur pour la demande en instance canadienne, il est recommandé que le demandeur au Canada fournisse au Bureau des brevets la preuve que les droits de priorité ont été transférés afin d’établir que les exigences du sous-alinéa 28.1(1)a)(i) de la Loi sur les brevets ont été respectées.
Date de modification : octobre 2019
Le Bureau reconnaît la priorité découlant de la Convention de Paris fondée sur les demandes de petits brevets, les demandes de « certificat d’inventeur »[23] et les modèles d’utilité déposés dans les pays étrangers[24], puisque ceux-ci sont considérés comme des formes de demandes de brevet. Aucune priorité ne peut être fondée sur une demande de dessin ou modèle industriel, de brevet de dessin ou modèle, ou leur équivalent. Les droits de priorité ne peuvent être fondés sur le contenu d’une demande de dessin ou modèle industriel.
Date de modification : octobre 2019
Veuillez consulter le chapitre 5 pour obtenir des renseignements sur la personne pouvant payer les taxes pour le maintien en état et la surtaxe relativement à des demandes.
Date de modification : septembre 2020
Les montants et les délais de paiement des taxes pour le maintien en état d’une demande sont précisés à la page Web de l’OPIC sur les Taxes générales pour les brevets. Les taxes pour le maintien en état sont dues annuellement au plus tard le jour d’anniversaire de la date de dépôt, à partir du 2e anniversaire de la date de dépôt.
Toute taxe pour le maintien en état d’une demande ou d’un brevet peut être payée à l’avance. Conformément au paragraphe 68(3) des Règles sur les brevets, le délai de paiement des taxes pour le maintien en état des demandes de brevets ne peut être prorogé.
Date de modification : janvier 2024
Si les taxes pour le maintien en état ne sont pas payées entièrement au plus tard à la date d’anniversaire, une surtaxe réglementaire devra également être payée (alinéa 27.1(2)a) de la Loi sur les brevets et article 70 des Règles sur les brevets). Un avis du commissaire en vertu de l’alinéa 27.1(2)b) de la Loi sur les brevets sera envoyé au demandeur peu de temps après la date d’échéance de la taxe de maintien. Si aucun paiement n’est versé avant la date d’anniversaire, la surtaxe est exigible, peu importe si un avis a été envoyé. L’avis exigera du demandeur qu’il paie les taxes pour le maintien en état et la surtaxe selon celui de ces délais qui expire le dernier:
La période entre la date d’échéance originale et la plus tardive des deux dates ci-dessus correspond à la période de surtaxe. Si les taxes pour le maintien en état et la surtaxe ne sont pas payées avant l’échéance de la période de surtaxe, la demande sera réputée abandonnée en vertu du paragraphe 73(1)c) de la Loi sur les brevets. La demande peut être rétablie en vertu du paragraphe 73(3) de la Loi sur les brevets. Veuillez consulter le chapitre 9 pour obtenir de plus amples renseignements sur l’abandon et le rétablissement.
L’accusé de réception des paiements de la taxe pour le maintien en état et de la surtaxe sera envoyé au correspondant par défaut au moyen d’une lettre de courtoisie.
Date de modification : janvier 2024
Les demandes divisionnaires comportent des taxes pour le maintien en état qui leur sont propres, distinctes de celles de la demande de brevet originale. Ces taxes sont calculées en fonction de la date de dépôt de la demande divisionnaire (qui est la même que celle de la demande originale) conformément au paragraphe 68(2) des Règles sur les brevets.
Toutes les taxes pour le maintien en état depuis la date dépôt jusqu’à la date de soumission de la demande divisionnaire sont dues à la date de soumission. Si elles ne sont pas payées à cette date, un avis du commissaire en vertu de l’alinéa 27.1(2)b) de la Loi sur les brevets sera envoyé pour en exiger le paiement, ainsi qu’une surtaxe, au plus tard six mois après la date de soumission ou deux mois après la date de l’avis, selon la plus tardive de ces deux dates.
Date de modification : septembre 2020
Les demandes déposées en vertu des dispositions du Traité de coopération en matière de brevets (PCT) et entrant en phase nationale au Canada comportent des taxes pour le maintien en état (voir la page Web de l’OPIC sur les Taxes générales pour les brevets) qui doivent être payées à la date d’entrée en phase nationale du PCT. Il est à noter que Ia date du dépôt international est la date sur laquelle est basée la grille des taxes pour le maintien en état.
Date de modification : octobre 2019
Toutes les demandes de brevet sont accessibles au public après la fin de la période de confidentialité en vertu de l’article 10 de la Loi sur les brevets. L’objectif fondamental de la consultation publique est d’encourager l’innovation en divulguant les détails des inventions au public pour encourager la distribution de l’information et permettre à d’autres inventeurs de rester au fait des plus récents développements dans leur domaine et de développer des améliorations. La consultation publique est la contrepartie du contre le monopole accordé pour une période limitée par les brevets aux inventeurs et à leurs représentants légaux.
Toutes les demandes de brevet, sauf celles déposées avant le 1er octobre 1989, et les documents connexes au dossier, sont accessibles au public après l’expiration de la période de confidentialité de dix-huit mois (paragraphe 10(2) de la Loi sur les brevets). La période de confidentialité correspond à la première de ces dates :
Date de modification : octobre 2019
Les demandes déposées en vertu du PCT sont également rendues accessibles au public par l’Organisation mondiale de la propriété Intellectuelle (OMPI) dix-huit mois après le dépôt ou, si une demande de priorité a été déposée, dix-huit mois après la date de priorité revendiquée la plus hâtive. En vertu de l’article 157 des Règles sur les brevets, si une demande a été publiée en français ou en anglais par l’OMPI au plus tard à la date d’entrée en phase nationale au Canada, la demande est considérée comme accessible au public en vertu de l’article 10 de la Loi sur les brevets à la date de publication internationale. Autrement, la date d‘inspection publique sera la date à laquelle la demande est rendue accessible au public pour consultation.
Date de modification : octobre 2019
En vertu du paragraphe 10(2) de la Loi sur les brevets, un demandeur peut présenter une demande écrite en vue d’obtenir l’accessibilité au public d’une demande avant l’expiration de la période de confidentialité. Dans la pratique du Bureau, une telle demande est dite en « inspection publique devancée ». Il n’y a aucune taxe associée à une telle demande de service.
Date de modification : juin 2021
Les demandes qui ne sont pas encore accessibles au public sont confidentielles en vertu de l’article 10 de la Loi sur les brevets, et articles 16, 17 et 18 des Règles sur les brevets établies les modalités d’accès durant ce temps. Le commissaire fournira l’accès à l’information en lien avec une demande de brevet qui n’est pas accessible au public à un demandeur, un agent de brevet nommé relativement à cette demande ou toute personne autorisée par le demandeur (en cas de demandeur unique) ou le représentant commun (en cas de codemandeurs).
Les personnes autorisées doivent décliner leur identité lorsqu’elles demandent l’accès à un dossier. Les personnes ayant une autorisation d’accès donnée par le demandeur, le représentant commun ou l’agent de brevet doivent décliner leur identité et doivent fournir un document signé leur accordant l’autorisation. Ce document doit comprendre le numéro de la demande de brevet et les coordonnées du demandeur, du représentant commun ou de l’agent de brevet et doit être signé par le demandeur, le représentant commun ou l’agent de brevet. Les inventeurs qui ont cédé à autrui tous leurs intérêts dans leur invention n’auront pas accès à un dossier non rendu accessible au public sans autorisation du demandeur, du représentant commun ou de l’agent de brevet. Si un agent a été nommé et que l’inventeur a conservé certains intérêts dans la demande, l’inventeur peut consulter le dossier et en discuter avec l’examinateur en termes généraux, mais, conformément à l’article 39 des Règles sur les brevets, une entrevue comprenant une discussion détaillée la poursuite n’est permise qu’en présence de l’agent ou avec le consentement de l’agent. Un examinateur ne discutera pas de sujets portant sur la poursuite d’une demande avec des personnes autres que l’agent ou des personnes autorisées par celui-ci à en discuter (section 12.06).
Date de modification : octobre 2019
Une fois qu’une demande est accessible au public , celui-ci peut consulter la demande et l’information associée par divers moyens.
La demande, l’historique complet de la poursuite et tous les documents déposés en lien avec la demande ou le brevet obtenu peuvent être consultés en personne à l’OPIC, à Gatineau, au Québec, achetés en ligne auprès de la Section de la diffusion des données et des documents ou obtenus en communiquant avec la Section de la diffusion des données et des documents à :
Section de la diffusion des données et des documents
Office de la propriété intellectuelle du Canada
Innovation, Sciences et Développement économique Canada
Place du Portage, Phase I
50, rue Victoria, bureau C-229
Gatineau (Québec) K1A 0C9
Tél. : 1 866 997-1936 (de 8 h 30 à 16 h 30 HNE)
Téléc. : 819-953-9969
Date de modification : septembre 2020
La Base de données sur les brevets canadiens (BDBC) est une base de données accessible en ligne en tout temps et donne accès aux demandes, aux brevets, aux renseignements administratifs et à la majorité des documents déposés relatifs aux demandes et aux brevets. Veuillez cliquer ici pour de plus amples renseignements sur la protection de votre confidentialité dans la Base de données sur les brevets canadiens.
Date de modification : octobre 2019
Tous les documents relatifs à un brevet ou à une demande de brevet soumis par les demandeurs, les brevetés, le public et leurs agents de brevets peuvent être consultés au Bureau des brevets, conformément à l’article 10 de la Loi sur les brevets, après l’expiration de la période de confidentialité. La majorité des renseignements fournis sont également accessibles en ligne dans la Base de données sur les brevets canadiens. Toutefois, si le demandeur indique expressément que le document contient des renseignements personnels de nature délicate, le Bureau des brevets s’emploiera à empêcher la publication de ces renseignements en ligne dans la Base de données sur les brevets canadiens. Par conséquent, il est recommandé que les documents contenant des renseignements personnels de nature délicate, comme des renseignements médicaux de nature personnelle, soient clairement identifiés comme tels et soumis sous pli distinct. Veuillez cliquer ici pour obtenir plus d’information sur la protection de vos renseignements personnels dans la Base de données sur les brevets canadiens.
Date de modification : septembre 2020
Le mardi de chaque semaine, à l’exception des jours fériés, une liste de tous les brevets octroyés au cours de la semaine se terminant le mardi, ainsi qu’une liste de toutes les demandes de brevet qui ont été rendues accessibles au public au cours de cette semaine, sont publiées dans le site Web de l’Office de la propriété intellectuelle du Canada.
Date de modification : septembre 2020
Une demande de brevet peut être retirée en tout temps. Une demande de retrait écrite doit être présentée par la personne autorisée à représenter le demandeur (voir le chapitre 5). Les taxes autres que la taxe de dépôt peuvent être remboursées pour une demande retirée, à part la taxe pour le dépôt, pour une demande canadienne régulière, ou d’autres taxes en ce qui a trait aux demandes internationales, comme la transmission, la recherche, l’examen préliminaire ou les taxes nationales de base, pour une demande PCT, si la demande a été déposée par erreur, accident ou inadvertance et qu’elle a été retirée au plus tard quatorze jours après la première date à laquelle des documents ont été soumis au commissaire afin d’établir une date de dépôt (alinéa 139(1)b) des Règles sur les brevets ou à l’entrée en phase nationale (alinéa 139(1)c) des Règles sur les brevets).
Date de modification : septembre 2020
En vertu du paragraphe 10(5) de la Loi sur les brevets, une demande de brevet sera retirée des dossiers actifs et ne sera pas rendue accessible au public si la demande est retirée à la première éventualité entre le premier jour qui est deux mois avant la fin de la période de confidentialité et, s’il y a lieu, ou le jour qu’une demande est faite pour rendre la demande de brevet accessible au public avant l’expiration de la période de confidentialité.
Les demandes de retrait de la demande après la fin de la période de confidentialité et avant la délivrance du brevet auront l’effet de retirer la demande des dossiers actifs, mais n’annulera pas l’effet de la publication et la divulgation publique.
Date de modification : octobre 2019
Une demande de priorité peut être retirée à tout moment avant la délivrance du brevet. Si le demandeur retire sa demande de priorité assez tôt il est possible de retarder sa consultation (paragraphe 10(4) de la Loi sur les brevets). Le retrait doit être fait dans les seize mois de la première date de dépôt de la demande sur laquelle les priorités sont fondées (article 17 des Règles sur les brevets). La demande sera alors accessible au public à la fin de la nouvelle période de confidentialité (dix-huit mois à compter de la date de dépôt de la demande au Canada ou dix-huit mois à compter de la plus ancienne de toute autre date de priorité, si plus d’une priorité a été demandée).
Date de modification : septembre 2020
Une page de présentation est préparée par le Bureau des brevets pour toutes les demandes lorsque la demande est rendue accessible au public et encore lorsque le brevet est octroyé. La page couverture contient des renseignements administratifs et bibliographiques relatifs à la demande ou au brevet. Les champs de données suivants se trouvent à la page de publication :
(22) Date de dépôt
(45) Date de délivrance
(86) Date de dépôt PCT
(87) Date de publication PCT
(41) Date de mise à la disposition du public
(30) Données relatives à la priorité
(21) Numéro attribué à la demande
(12) Désignation claire du type de document
(13) Code du type de document selon la norme ST.16 de l’OMPI
(85) Date d’entrée en la phase nationale
(86) N° de demande PCT
(87) N° de publication PCT
(51) Classification internationale des brevets
(54) Titre de l’invention
(71) Nom(s) du (ou des) déposant(s)
(72) Nom(s) du (ou des) inventeur(s)
(73) Nom(s) du (ou des) propriétaire(s)
(74) Nom(s) du (ou des) agent(s) ou procureur(s)
Il y a deux moments distincts pour la publication de la page couverture pendant le traitement d’une demande de brevet.
Le premier moment survient lorsqu’à la mise à la disponibilité du public de la demande de brevet qui suit l’expiration de la période de confidentialité se terminant dix-huit mois après la date de dépôt ou la date de priorité la plus antérieure, selon la première de ces deux dates. En prévision de la mise à la disponibilité du public, le Bureau des brevets préparera une page de présentation pour la demande de brevet, qui contient diverses données bibliographiques. Dans le cadre de ce processus, les versions courantes de l’abrégé et des revendications sont produites en format texte consultable.
Le deuxième moment correspond à la date de délivrance du brevet. Une nouvelle page de présentation sera créée qui comportera toutes les données bibliographiques courantes jusqu’à la date de délivrance du brevet. La version de l’abrégé et la version des revendications, comme elles ont été admises et accordées, seront produites en texte consultable.
La page couverture est un document statique et ne peut normalement pas être modifiée. Tout changement subséquent aux données bibliographiques après la publication en raison d’un changement, d’une inscription ou d’une correction, n’entraînera pas la reprise, la correction ou la republication de la page couverture, ces changements seront toutefois visibles dans les dossiers du Bureau, ainsi qu’en ligne dans la Base de données sur les brevets canadiens.
Les corrections ou tout autre changement à la base de données du Bureau peuvent donner lieu à une mise à jour pendant la nuit à la Base de données sur les brevets canadiens et aux dossiers internes. Il pourrait sembler de temps à autre que des données bibliographiques, comme il est indiqué ci-dessus et dans la page couverture publiée au moment où la demande devient accessible au public ne feront pas état des données mises immédiatement à jour dans les versions électroniques ou Web de la même demande.
Date de modification : août 2021
Le Bureau des brevets souhaite fournir des clarifications sur sa pratique concernant les caractères spéciaux et la façon dont ils sont saisis dans notre base de données. Les caractères spéciaux sont ceux qui ne font pas partie des 26 lettres de l'alphabet romain, des chiffres 0 à 9 et des caractères suivants : & (perluète), ˚ (degré) et % (pourcentage). Les caractères autres que ceux qui sont énumérés ci-dessus, comme les lettres accentuées (é, è, ö, etc.) et la plupart des caractères grecs sont traités comme des caractères spéciaux aux fins de la pratique du Bureau.
En raison des limites techniques actuelles des records du bureau, certains caractères spéciaux ne peuvent y être saisis et ne peuvent pas être reproduits de façon fiable dans la Base de données sur les brevets canadiens.
Par conséquent, tous les caractères spéciaux figurant dans les noms, les titres ou toute autre information transcrite dans notre base de données seront saisis dans celle-ci suivant la Table de conversion des caractères spéciaux présentée dans cette section. Les caractères convertis apparaîtront ensuite dans les données bibliographiques dans la Base de données sur les brevets canadiens et dans toute la correspondance provenant du Bureau.
Les caractères apparaissant dans les documents qui ne sont pas transcrits dans la base de données ne sont pas visés par cette limite technique, car ils sont stockés uniquement sous forme d'images dans notre base de données.
Les caractères apparaissant sur la page couverture ne sont pas affecté par ces limites techniques. Ainsi, les caractères spéciaux apparaitront sur la page couverture mais pas sur les autres documents produits par le Bureau.
Table de conversion des caractères spéciaux
|
Caractère spécial |
Caractère saisi |
|
æ, Æ |
A |
|
ä, Ä |
A |
|
â, Â |
A |
|
á, Á |
A |
|
á, À |
A |
|
å, Å |
A |
|
ß |
SS |
|
ç, Ç |
C |
|
é, É |
E |
|
è, È |
E |
|
ê,Ê |
E |
|
ë, Ë |
E |
|
ï, Ï |
I |
|
î, Î |
I |
|
í, Í |
I |
|
ì, Ì |
I |
|
ñ, Ñ |
N |
|
œ, Œ |
O |
|
ø, Ø |
O |
|
ö, Ö |
O |
|
ô, Ô |
O |
|
ù, Ù |
U |
|
ü, Ü |
U |
|
û, Û |
U |
|
ÿ, Ÿ |
Y |
|
«» |
`` `` |
|
Caractère spécial (alphabet grec) |
Caractère saisi |
|
Α, α |
.ALPHA. |
|
Β, β |
.BETA. |
|
Γ, γ |
.GAMMA. |
|
Δ, δ |
.DELTA. |
|
Ε, ε |
.EPSILON. |
|
Ζ, ζ |
.ZETA. |
|
Η, η |
.ETA. |
|
Θ, θ |
.THETA. |
|
Ι, ι |
.IOTA. |
|
Κ, κ |
.KAPPA. |
|
Λ, λ |
.LAMDA. |
|
Μ, μ |
.MU. |
|
Ν, ν |
.NU. |
|
Ξ, ξ |
.XI. |
|
Ο, ο |
.OMICRON. |
|
Π, π |
.PI. |
|
Ρ, ρ |
.RHO. |
|
Σ, σ, ς |
.SIGMA. |
|
Τ, τ |
.TAU. |
|
Υ, υ |
.UPSILON. |
|
Φ, φ |
.PHI. |
|
Χ, χ |
.CHI. |
|
Ψ, ψ |
.PSI. |
|
Ω, ω |
.OMEGA. |
Date de modification : octobre 2019
Le présent chapitre présente des conseils sur des sujets liés à l’abandon et au rétablissement des demandes de brevet.
Date de modification : octobre 2022
Pour qu’une demande de brevet aboutisse à l’octroi d’un brevet, le demandeur doit respecter plusieurs exigences administratives (comme la fourniture de renseignements et de documents pour assurer la conformité de la demande, le paiement des taxes annuelles pour le maintien en état, etc.) et faire vérifier la conformité de la demande à la Loi sur les brevets et aux Règles sur les brevets pour s’assurer que l’invention est brevetable. Le régime des brevets est établi de manière à assurer le traitement de la demande à compter de sa date de dépôt en vue de la délivrance d’un brevet ou de son refus dans un délai raisonnable, afin de limiter la période pendant laquelle les droits sont incertains et ainsi éviter tout effet paralysant sur les tiers qui peuvent vouloir utiliser cette invention.
Si le demandeur ne se conforme pas aux exigences énoncées dans la Loi sur les brevets et les Règles sur les brevets, la demande sera réputée abandonnée en vertu des paragraphes 73(1) ou 73(2) de la Loi sur les brevets. La liste présentée dans la section 9.02.01 contient les causes de l’abandon réputé. Une demande de brevet peut faire l’objet d’abandons multiples, concurrents ou qui se recoupent.
Il revient au demandeur de respecter toutes les obligations prévues par la Loi sur les brevets et les Règles sur les brevets qui sont nécessaires pour éviter l’abandon d’une demande de brevet.
Si la demande est abandonnée après le début de l’examen, l’examen sera suspendu jusqu’au rétablissement de la demande.
Date de modification : octobre 2019
Une demande de brevet est réputée abandonnée en vertu du paragraphe 73(1) de la Loi sur les brevets si :
Date de modification : octobre 2022
Une demande de brevet sera également réputée abandonnée en vertu du paragraphe 73(2) de la Loi sur les brevets dans toute autre circonstance prévue au paragraphe 132(1) des Règles sur les brevets. Suivant le paragraphe 132(1), la demande sera réputée abandonnée si :
Date de modification : octobre 2019
Bien que la Loi sur les brevets ou les Règles sur les brevets ne l’exigent pas, le Bureau des brevets s’efforcera d’informer les demandeurs des abandons réputés dans une lettre de courtoisie. Néanmoins, dans tous les cas, le demandeur va recevoir un avis qui leur a informé de la possibilité d’abandon s’il ne se conforme pas aux conditions.
Date de modification : septembre 2020
Si une demande est réputée abandonnée en vertu du paragraphe 73(1) ou 73(2) de la Loi sur les brevets, le demandeur peut rétablir la demande conformément au paragraphe 73(3) de la Loi sur les brevets dans les 12 mois suivant la date à laquelle la demande a été réputée abandonnée, comme suit :
Il convient de prendre note que la période de 12 mois pour le rétablissement et la taxe pour le rétablissement sont prévues aux articles 133 et 134 des Règles sur les brevets.
Date de modification : octobre 2022
Si une demande est abandonnée parce que le demandeur a omis de répondre à la demande de l’examinateur faite en vertu des paragraphes 86(2) ou (5) des Règles sur les brevets, et parce qu’il a omis de présenter une requête pour la poursuite de l’examen en vertu du paragraphe 85.1(3) des Règles sur les brevets, le demandeur n’a pas à payer deux taxes pour demander le rétablissement tant que les deux omissions sont mentionnées dans la requête en rétablissement.
Date de modification : octobre 2019
Certains rétablissements exigent également une décision favorable du commissaire selon laquelle l’omission a été commise bien que la diligence requise en l’espèce ait été exercée, suivant l’alinéa 73(3)b) de la Loi sur les brevets.
Les circonstances suivantes entourant les demandes de rétablissement relatives à des demandes réputées abandonnées exigent une décision favorable quant à la diligence requise (comme le prévoit l’article 135 des Règles sur les brevets) :
Par conséquent, toute requête en rétablissement pour laquelle le commissaire doit rendre une décision quant à la diligence requise doit être accompagnée d’une déclaration indiquant les raisons de l’omission ayant mené à l’abandon.
Pour de plus amples renseignements sur la norme de diligence requise et sur la manière dont elle sera appliquée, veuillez consulter la section 9.04 du présent chapitre.
Date de modification : octobre 2019
Une fois qu’une demande de brevet est réputée abandonnée, le demandeur dispose de 12 mois pour rétablir la demande.
Quelques exemples sont présentés ci-dessous à titre indicatif :
Exemple 1 :
Une demande de l’examinateur datée du 15 janvier requiert une réponse dans les quatre mois. Par conséquent, le délai de réponse est le 15 mai de la même année. Aucune réponse n’est donnée au 15 mai et la demande est par conséquent réputée abandonnée le 15 mai. La période de rétablissement se termine le 15 mai de l’année suivante.
Exemple 2 :
La taxe pour le maintien en état d’une demande est due le 29, le 30 ou le 31 août et n’est pas payée à la date d’échéance. L’avis du commissaire est donné le 15 septembre et exige que le demandeur paie la taxe et la surtaxe dans les deux mois suivant la date de l’avis ou dans les six mois suivant la date limite de paiement de la taxe pour le maintien en état, selon celui de ces délais qui expire le dernier. Le délai qui expire le dernier correspond à six mois suivant la date limite de paiement de la taxe pour le maintien en état, soit le 28 février (ou le 29 février s’il s’agit d’une année bissextile) de l’année suivante. La taxe pour le maintien en état et la surtaxe n’est pas payée au 28 février (ou au 29 février s’il s’agit d’une année bissextile) et, par conséquent, la demande est réputée abandonnée le 28 février (ou le 29 février s’il s’agit d’une année bissextile). La période de rétablissement se termine le 28 février de l’année suivante.
Exemple 3 :
Un avis du commissaire envoyé en vertu de l’article 65 des Règles sur les brevets exige que le demandeur se conforme dans les trois mois suivant la date de l’avis envoyé le 31 mars. Le demandeur doit répondre avant le 30 juin. Aucune réponse n’est donnée par le demandeur au 30 juin et la demande est par conséquent réputée abandonnée le 30 juin. La période de rétablissement se termine le 30 juin de l’année suivante.
Date de modification : octobre 2019
Si une demande est réputée abandonnée en raison de plusieurs omissions, une requête en rétablissement unique de la demande peut être présentée dans la mesure où la taxe pour le rétablissement est payée à l’égard de chaque omission et que toutes les mesures sont prises pour remédier à toutes les omissions ayant donné lieu aux abandons. Dans le cas d’une demande unique liée à plusieurs omissions, les demandes de rétablissement doivent être soumises avant la fin de la première période de rétablissement.
Date de modification : septembre 2020
Les modifications apportées à la Loi sur les brevets et aux Règles sur les brevets (DORS/2019-251) pour la mise en œuvre du Traité sur le droit des brevets (PLT) introduisent une norme de diligence requise à laquelle un demandeur devra satisfaire avant qu’une demande réputée abandonnée puisse être rétablie, après que l’une des situations suivantes est survenue :
sous réserve des dispositions transitoires ci-dessous, le commissaire est tenu de rendre une décision favorable portant qu’il y a eu omission, malgré l’exercice de la diligence requise en l’espèce, pour que la demande puisse être rétablie à la suite des omissions susmentionnées.
Date de modification : octobre 2022
Un demandeur qui requiert le rétablissement d’une demande après avoir omis de payer une taxe pour le maintien en état ou de présenter une requête d’examen avant le 30 octobre 2019 n’est pas assujetti à la norme de diligence requise. L’article 73 de la Loi sur les brevets, tel qu’interprété immédiatement avant le 30 octobre 2019, s’applique à l’égard de ces demandes de rétablissement.
Date de modification : octobre 2019
Pour que le commissaire aux brevets puisse déterminer si la diligence requise a été exercée, le demandeur doit fournir les raisons à l’origine de l’omission de prendre la mesure qui s’imposait pour éviter l’abandon de la demande. La demande sera rétablie s’il est satisfait aux exigences énoncées à l’alinéa 73(3)a) de la Loi sur les brevets et si le commissaire détermine, d’après les raisons fournies par le demandeur, que l’omission est survenue malgré l’exercice de la diligence requise en l’espèce; le commissaire en informe alors le demandeur.
Date de modification : octobre 2019
Pour déterminer si l’omission est survenue bien que le demandeur ait exercé la diligence requise, le commissaire évaluera si le demandeur a pris toutes les mesures qu’un demandeur raisonnablement prudent aurait prises — dans les circonstances particulières entourant l’omission — pour éviter l’omission, et si l’omission est survenue même si ces mesures ont été prises. Les mesures prises par le demandeur après que l’omission est survenue ne seront pas prises en considération aux fins de cette décision. De façon générale, cette approche concorde avec l’approche qu’adopte actuellement l’OPIC lorsqu’il agit en qualité d’office récepteur dans le contexte d’une requête en rétablissement du droit de priorité en vertu du Traité de coopération en matière de brevets, lorsque cette requête en rétablissement du droit de priorité est fondée sur la présomption que la diligence requise en l’espèce a été exercée.
Date de modification : septembre 2020
Pour faire rétablir sa demande, le demandeur doit, dans les 12 mois suivant la date à laquelle la demande a été réputée abandonnée, satisfaire aux exigences qui sont énoncées à l’alinéa 73(3)a) de la Loi sur les brevets, c’est-à-dire :
Date de modification : septembre 2020
Si la requête en rétablissement est soumise plus de six mois après l’expiration du délai alloué pour présenter une requête d’examen, le demandeur doit, pour faire rétablir sa demande, satisfaire aux exigences énoncées à l’alinéa 73(3)a) dans les 12 mois suivant la date à laquelle la demande a été réputée abandonnée, c’est-à-dire :
Date de modification : octobre 2019
Pour déterminer si l’omission est survenue malgré l’exercice de la diligence requise en l’espèce, le commissaire examinera les raisons fournies par le demandeur expliquant pourquoi il a omis de prendre les mesures qui s’imposaient. Pour aider le commissaire à prendre une décision, le Bureau des brevets recommande que le demandeur inclue, à même les raisons exigées pour expliquer l’omission, les éléments suivants dans sa requête en rétablissement :
Le demandeur peut également inclure des éléments de preuve confirmant l’existence des circonstances alléguées ou des raisons à l’origine de l’omission, tels qu’un certificat médical ou des affidavits pertinents. Pour obtenir plus d’information sur la protection de vos renseignements personnels, veuillez consulter la section 8.02.05a au chapitre 8.
Date de modification : octobre 2019
Afin de déterminer si l’omission est survenue malgré l’exercice de la diligence requise en l’espèce, le commissaire examinera les raisons à l’origine de l’omission de payer la taxe pour le maintien en état et la surtaxe, ou les raisons à l’origine de l’omission de présenter une requête d’examen avant l’expiration du délai alloué et de payer la surtaxe. À cette fin, le commissaire déterminera si l’on aurait raisonnablement pu s’attendre à ce que d’autres mesures soient prises afin de prévenir l’omission et tiendra compte des circonstances particulières entourant l’omission de prendre la mesure qui s’imposait. Les mesures prises par le demandeur après que l’omission est survenue ne seront pas prises en considération aux fins de cette décision. Aux fins de cette décision, le commissaire tiendra compte de la diligence habituelle dont une personne prudente aurait fait preuve dans les circonstances.
Aux fins de cette décision, le Bureau des brevets tiendra compte des facteurs pris en considération par le Bureau international et les offices récepteurs qui sont décrits au paragraphe 166M des Directives à l’usage des offices récepteurs du PCT tout en gardant à l’esprit que les faits et les circonstances qui entourent chaque omission ne sont jamais identiques.
En règle générale, dans les circonstances énumérées ci-dessous, une décision portant que l’omission est survenue malgré l’exercice, par le demandeur, son agent de brevets ou toute autre personne autorisée, de la diligence requise en l’espèce peut être rendue, si l’agent de brevets ou le demandeur démontre que la diligence requise dont aurait fait preuve une personne raisonnablement prudente a été exercée :
En règle générale, dans les circonstances énumérées ci-dessous, il sera déterminé que la diligence raisonnable en l’espèce n’a pas été exercée par le demandeur ou son agent de brevets, ou toute autre personne autorisée par le demandeur :
Date de modification : octobre 2019
Avant que toute décision soit rendue par le commissaire en vertu des alinéas 73(3)b) de la Loi sur les brevets portant que la diligence requise en l’espèce n’a pas été exercée, le Bureau des brevets enverra une lettre au demandeur ou au breveté pour l’informer que le commissaire entend rendre cette décision et lui offrir la possibilité de présenter des observations dans le mois suivant la date de la lettre.
Date de modification : octobre 2022
Sauf lorsque le demandeur est informé que le commissaire entend déterminer que la diligence requise en l’espèce n’a pas été exercée, les demandeurs peuvent s’attendre à recevoir une réponse à leur requête en rétablissement, y compris la décision du commissaire en ce qui concerne la norme de diligence requise, dans les six mois suivant la réception de leur requête en rétablissement par le Bureau ou dans les six mois suivant la réception de la dernière pièce de correspondance concernant la requête en rétablissement.
Date de modification : octobre 2019
Des droits sont reconnus aux tiers qui, alors que des droits de brevet semblent incertains, accomplissent de bonne foi des actes qui constitueraient par ailleurs des actes de contrefaçon. Dans certaines circonstances précises, il ne pourra être intenté d’action en contrefaçon contre les tiers qui auront commencé à exploiter ou auront fait des préparatifs effectifs et sérieux en vue de commencer à exploiter une invention brevetée postérieurement à l’expiration d’une certaine période réglementaire après que l’octroi de droits de brevets à l’égard de l’invention en cause a commencé à sembler incertain.
L’omission de payer une taxe pour le maintien en état d’une demande de brevet et l’omission de présenter une requête d’examen à l’égard d’une demande de brevet et de payer la taxe réglementaire peut faire naître des droits des tiers. (article 55.11 de la Loi sur les brevets et article 128 des Règles sur les brevets).
Date de modification : janvier 2025
Les taxes en ce qui concerne les demandes de brevet, les brevets et les autres services qui leur sont liés peuvent être consultées dans la page Web de l’OPIC sur les Taxes générales pour les brevets, qui comprend des catégories sur les demandes nationales, les demandes internationales et les brevets. Le Tarif des taxes établi à l’annexe 2 des Règles sur les brevets ne reflète pas les montants actuels des taxes pour l’ensemble des taxes. La page Web sur les Taxes générales pour les brevets devrait être considérée comme la source officielle de renseignements concernant les taxes pour les brevets.
Les renseignements relatifs aux prorogations de délai pour le paiement des taxes se trouvent aux sections 2.03.03g, 2.03.03h et 2.03.03i du présent manuel.
Date de modification : septembre 2020
L’Organisation Mondiale de la Propriété Intellectuelle (OMPI) est l’organisme public qui supervise les traités de PI internationaux, comme le Traité de coopération en matière de brevets. Les types de taxes PCT payées pendant la phase internationale du cycle de vie des demandes PCT, comme la taxe de transmission, la taxe de recherche, et la taxe de dépôt internationale doivent être payées à l’office récepteur. À l’entrée en phase nationale, la taxe nationale de base doit être payée au bureau d’IP national. Consultez ce lien sur le site Web de l’OPIC pour obtenir des renseignements sur le barème de taxes PCT.
Veuillez consulter le chapitre 34 pour obtenir de plus amples renseignements sur le Traité de coopération en matière de brevets.
Date de modification : janvier 2025
Les montants des taxes fixés par le Bureau des brevets sont rajustés annuellement, les taux annuels étant affichés sur la page Taxes générales pour les brevets. En ce qui concerne les demandes internationales au cours de la phase internationale, certaines taxes sont perçues par le Bureau des brevets au profit de l’Organisation mondiale de la propriété intellectuelle (OMPI). Les montants de ces taxes sont fixés par l’OMPI et ne suivent pas un calendrier de rajustement défini.
Le montant exigible pour une taxe donnée dépend généralement de la date à laquelle le commissaire reçoit le paiement complet de la taxe, et non de la date à laquelle le service a été initialement demandé, ni de la date prévue pour payer la taxe. Il existe des exceptions pour les « taxes complémentaires » (voir les sections 10.01.02a, 2.03.03g, 2.03.03h et 2.03.03i) et certaines taxes pour demandes internationales (voir la section 10.01.02c).
En ce qui concerne les taxes fixées par le Bureau des brevets assujetties à un rajustement annuel :
Par exemple, si, après avoir déposé une demande canadienne et obtenu une date de dépôt sans avoir payé la taxe pour le dépôt d’une demande et qu’un avis a été envoyé avant le mois de janvier de l’année suivante, le montant que vous devrez payer dépend de la date à laquelle vous le paierez. Si, en réponse à l’avis, vous payez le montant total avant janvier, vous devez alors payer le montant prévu pour l’année en cours. Si vous avez versé le paiement le 1er janvier de l’année suivante ou après cette date, vous devez alors payer la taxe rajustée pour l’année suivante, nonobstant tout montant indiqué dans l'avis.
De même, le montant exigible pour une taxe de maintien en état dépend de la date à laquelle votre paiement est reçu, et non de la date prévue pour payer la taxe. Cela s’applique que la taxe soit payée tôt, pendant la période de surtaxe ou pendant la période de rétablissement.
Date de modification : janvier 2025
Si une taxe est payée en deux ou plusieurs paiements partiels, le montant de la taxe à payer est le montant qui serait payable si le montant total de la taxe avait été payé le jour où le dernier paiement partiel est reçu.
Il existe des exceptions pour les paiements partiels sous la forme de certaines taxes « complémentaires » autorisées, pour lesquelles une prorogation de délai doit être accordée. Pour obtenir des renseignements sur les montants de paiement pour ces taxes « complémentaires », veuillez consulter les sections 2.03.03g, 2.03.03h et 2.03.03i du présent manuel.
Date de modification : janvier 2025
Le montant de la taxe à payer pour l’examen d’une demande de brevet est l’un des montants suivants :
Si la personne qui demande l’examen ne paye pas un montant suffisant pour couvrir les revendications excédentaires dans la demande et que le demandeur modifie par la suite la demande pour tenter de rendre la requête d’examen conforme (voir la section 11.01.01 et l’article 83.1 des Règles sur les brevets), elle doit savoir que la taxe d’examen totale exigible est le montant dû à la date de la modification, qui peut différer du montant dû à la date du paiement initial (paragraphe 5.02(3) des Règles sur les brevets).
Date de modification : janvier 2025
Contrairement aux lignes directrices relatives au montant exigible décrites à la section 10.01.02 du présent manuel, le montant de la taxe pour les demandes internationales est le montant payable à la date de réception de la demande internationale pour les taxes suivantes :
Date de modification : septembre 2020
Certaines taxes sont réduites pour les petites entités, comme les petites entreprises et les universités, afin de les encourager à utiliser le régime des brevets. Pour payer les taxes au montant applicable aux petites entités, le demandeur ou le breveté doit :
Date de modification : janvier 2024
Selon les Règles sur les brevets, une petite entité est une entité qui compte moins de 100 employés ou une université. Cela exclut :
Remarque : Le statut de petite entité est déterminé à la date de dépôt ou la date d’entrée en phase nationale de la demande de brevet. Si une entreprise emploie 10 personnes à la date de dépôt ou la date d’entrée en phase nationale et croît ensuite jusqu’à 200 personnes 5 ans plus tard, elle se qualifie toujours comme petite entité.
Date de modification : octobre 2022
Lorsqu’un demandeur veut payer la taxe applicable aux petites entités, il doit soumettre une déclaration de statut de petite entité. Une déclaration signée de statut de petite entité peut être incluse dans la pétition pour l’octroi d’un brevet au moment du dépôt de la demande ou le demandeur peut la transmettre dans un document distinct. La déclaration de statut de petite entité peut être signée par :
La déclaration doit également indiquer le nom du demandeur ou du breveté, et, le cas échéant, le nom de l’agent de brevet ou du professionnel étranger inscrit qui l’a signée. Les demandeurs et les brevetés ont accès au lien suivant à l’outil de déclaration du statut de petite entité.
Une taxe au taux applicable aux petites entités à l’égard d’une demande de brevet ou d’un brevet peut seulement être payée si une déclaration de statut de petite entité signée est présentée avant l’échéance s’appliquant à cette taxe. Si un paiement de taxe générale a été versé avant une déclaration de statut de petite entité conforme et avant l’échéance s’appliquant à cette taxe, la taxe applicable est la taxe générale prescrite. Si une déclaration de statut de petite entité est présentée après le paiement d’une taxe générale, mais avant l’échéance de paiement de la taxe, le paiement de la taxe générale ne sera pas considéré comme un paiement en trop et un remboursement pour la différence entre les montants standard et de petite entité ne sera pas remis pour ce paiement particulier.
Date de modification : décembre 2020
Pour de nombreuses étapes administratives dans le cycle de vie d’une demande de brevet, comme le dépôt, la requête d’examen et le maintien en état de la demande, il sera nécessaire de payer la taxe. Le client doit fournir les renseignements financiers nécessaires avec chaque paiement, et les règles de correspondance générale doivent également être respectées dans les communications avec le Bureau (voir chapitre 2 sur les communications).
Pour faciliter les paiements faits par les clients, l’OPIC autorise divers modes de paiement (voir la section 10.03.01 du présent chapitre) et a préparé le Formulaire de frais par souci de commodité pour l’utilisateur (voir la section 10.03.02 du présent chapitre).
Veuillez consulter l’énoncé de pratique « Pratique de l’OPIC relative aux paiements », en vigueur depuis le 8 juin 2009, pour obtenir de plus amples renseignements PN — Pratique de l’OPIC relative aux paiements.
Date de modification : septembre 2020
Les paiements faits à l’OPIC de toutes les taxes requises pour les dossiers dont est saisi le Bureau des brevets doivent être faits en dollars canadiens. En plus des modes de paiement traditionnels par chèque ou par carte de crédit, les taxes peuvent également être payées par voie électronique au moyen du service électronique de paiement de l’OPIC, qui nécessite d’abord l’obtention d’un code d’activation.
Consultez le site Web de l’OPIC pour obtenir de plus amples renseignements sur les modes de paiement OPIC — modes de paiement
Date de modification : octobre 2019
Comme autre mode de paiement, l’OPIC offre la possibilité d’ouvrir un compte de dépôt, dans lequel le client peut transférer des fonds et le Bureau peut retirer des fonds lorsque le client le demande expressément pour satisfaire aux exigences du cycle de vie du brevet.
On peut consulter des instructions détaillées pour ouvrir, transférer et utiliser un compte de dépôt sur le site Web de l’OPIC OPIC — Comptes de dépôt.
Date de modification : décembre 2020
Si un paiement est fait par courrier, par télécopieur ou en personne, il est fortement recommandé d’utiliser le Formulaire de frais conçu par l’OPIC. Ce formulaire facilite le traitement des paiements tout en permettant de mieux assurer la sécurité des renseignements financiers des clients. Bien que le Formulaire de frais doive accompagner les communications écrites concernant les taxes, il ne sera pas versé au dossier de la demande de brevet accessible au public et il ne sera pas visible dans le contenu du dossier dans la Base de données sur les brevets canadiens. L’OPIC considère que la sécurité des renseignements financiers des clients a une importance primordiale.
On peut consulter des renseignements concernant le formulaire sur le site Web de l’OPIC à ce lien.
Il importe de souligner que les paiements électroniques en ligne peuvent être faits au moyen des outils de Services en ligne/paiement électronique du Bureau. On peut y accéder sur le site Web de l’OPIC à ce lien.
Date de modification : septembre 2020
Dans les cas limités où il y a un défaut ou une insuffisance de paiement, il est possible d’exercer un recours dans des déclarations d’autorisation générale incluses dans des communications du client envoyées en temps opportun demandant le prélèvement du solde ou de l’intégralité des taxes lorsque l’intention de payer était claire et évidente. De telles déclarations ne dispensent pas le client de prendre les mesures nécessaires ou de s’acquitter de sa responsabilité de maintenir ses demandes en état. Cette responsabilité ne peut pas être transférée au Bureau.
Ces déclarations ne peuvent pas être employées dans des situations hypothétiques ou conditionnelles au-delà de l’intention clairement déclarée du client dans le contexte précis de la correspondance dans laquelle l’autorisation figure. De telles déclarations ne peuvent pas non plus être utilisées pour agir à titre d’autorisation automatisée afin de gérer d’autres aspects d’un dossier en dehors du contexte immédiat. Par exemple, un demandeur présente une lettre dont le but unique était de faire la requête d’examen et de payer la taxe pour la requête d’examen. Aucune taxe n’est incluse avec la lettre. Une taxe pour le maintien en état est également due le jour que la lettre est présentée au Bureau et aucune instruction de payer cette taxe n’est comprise dans le document. Toutefois, la lettre contient une déclaration d’autorisation générale qui demande au Bureau de prélever les taxes manquantes de leur compte de dépôt ainsi qu’une demande au Bureau de prélever toutes autres taxes qui sont dues et une demande conditionnelle de rétablir la demande si elle est réputée abandonnée. Dans cette instance particulière, le Bureau prélèvera la taxe pour la requête d’examen du compte de dépôt puisqu’il y avait une instruction explicite quant au paiement de cette taxe dans la lettre. Le Bureau ne n’aurait pas prélevé la taxe pour le maintien en état, car il n’y avait pas d’instruction explicite pour payer cette taxe dans la lettre qui a eu lieu au-delà de la situation pour laquelle la lettre était expressément écrite. De plus, puisque la taxe pour le maintien en état n’a pas été imputée, toute demande de rétablissement conditionnelle n’aurait pu être traitée puisque la mesure qui aurait dû être entreprise afin de mettre en vigueur de rétablissement n’avait pas été prise.
On peut consulter l’énoncé de pratique, en vigueur depuis le 8 juin 2009, sur l’utilisation de la déclaration autorisant le prélèvement d’un montant en souffrance sur le site Web de l’OPIC à ce lien.
Date de modification : janvier 2025
La date à laquelle un paiement individuel ou en masse est reçu par le commissaire est la date de la livraison physique au Bureau des brevets ou la date de réception à l’heure locale du Bureau des brevets, si elle est livrée par voie électronique, selon le cas (voir la section 2.03.01).
Lorsqu’une taxe est payée en paiements partiels, aux fins d’établir la date à laquelle la taxe a été payée à l’égard de la date prévue, la date à laquelle le Bureau des brevets a reçu la somme totale est utilisée. Par exemple, lorsque les paiements reçus par le Bureau ont échoué ou étaient insuffisants au montant prévu en vertu des Règles, la date du paiement initial incomplet, ou du paiement tenté et échoué, n’est pas utilisée si cette taxe est finalement payée en totalité.
Il existe des exceptions pour les dates de paiement réputées pour les taxes « complémentaires » (voir les sections 2.03.03g, 2.03.03h et 2.03.03i) et la date de paiement pour une demande d’examen partielle (voir la section 10.04.01).
Date de modification : janvier 2025
Dans le cas d’un paiement de la taxe pour la requête d’examen, lorsqu’un paiement initial était insuffisant pour couvrir le coût de la taxe pour les revendications excédentaires et qu’une modification subséquente au paiement insuffisant réduit le nombre de revendications de telle sorte que le paiement de la taxe pour la requête d’examen n’est plus insuffisant (voir les sections 11.01.01 et 10.01.02b), le montant payé est considéré comme ayant été reçu à la date à laquelle la modification a été effectuée.
Date de modification : décembre 2025
Le commissaire accordera un remboursement à la suite d’une demande écrite du client s’il est permis sous le paragraphe 139(1) des Règles sur les brevets. Les types de taxes remboursables et les conditions de remboursement sont :
Selon le paragraphe 139(2) des Règles sur les brevets, le commissaire ne peut effectuer le remboursement des sommes visées à l’un des alinéas 139(1)b) à h) si la demande de remboursement est reçue plus de trois ans suivant la date à laquelle la taxe a été payée.
Les taxes pour le maintien en état d’une demande ou des droits conférés par un brevet qui ont été payées à l’avance ne peuvent pas faire l’objet d’un remboursement, à l’exception de celles qui peuvent faire l’objet d’un remboursement en vertu de l’alinéa 139(1)b) des Règles sur les brevets.
Toute taxe ou partie d’une taxe qui doit être remise en vertu de la Loi sur les frais de service n’est pas admissible au remboursement (paragraphe 139(3) des Règles sur les brevets).
Date de modification : octobre 2022
Le commissaire peut renoncer au versement des taxes pour une demande de correction au titre du paragraphe 109(1) des Règles sur les brevets, pour présenter une demande de redélivrance d’un brevet au titre de l’article 47 de la Loi sur les brevets ou pour demander une prorogation de délai en cas de retard dans la réception d’un rapport d’examen (voir la section 2.03.03e(ii)).
Date de modification : octobre 2022
Afin de renoncer au paiement de la taxe pour demander une correction ou pour présenter une demande d’un nouveau brevet, la demande de correction ou de redélivrance doit découler d’une erreur du commissaire et le commissaire doit être convaincu que les circonstances justifient la renonciation.
Le Bureau encourage les brevetés à présenter la demande de renonciation au paiement de la taxe avec leur demande de correction ou de redélivrance ainsi qu’à fournir une justification expliquant en quoi l’erreur découlait du commissaire. Le Bureau examinera la demande de renonciation et la justification. Si la taxe a été payée et si le commissaire accepte de renoncer à la taxe, elle sera remboursée automatiquement sans qu’une demande soit présentée. Si la taxe n’a pas été payée et si le commissaire n’accepte pas de renoncer à la taxe, la taxe sera alors demandée avant que le Bureau poursuive le traitement de la demande de correction ou de redélivrance.
Date de modification : octobre 2022
Afin de renoncer au paiement de la taxe pour demander une prorogation de délai dans le cas d’une réception retardée d’un rapport d’examen le commissionnaire doit être convaincu que les circonstances justifient la renonciation.
En général, la taxe sera annulée si les exigences suivantes sont respectées :
Dans ces circonstances, le commissaire peut proroger le délai pour répondre à la demande de l’examinateur jusqu’à un maximum de six mois à compter de la date de réception de la demande de l’examinateur (voir la section 2.03.03e(ii)).
Si les exigences ci-dessus visant la renonciation du paiement de la taxe sont respectées, mais que le demandeur ne fournit aucune justification pour une prorogation de délai, le commissaire prorogera le délai pour répondre à la demande de l’examinateur à quatre mois à compter de la date de réception de la demande de l’examinateur.
Si le demandeur demande une prorogation de délai au-delà de quatre mois à compter de la date de réception, il doit fournir une justification pour la prorogation et payer la taxe pour demander une prorogation de délai comme il est indiqué à la section 2.03.03e. La taxe ne sera pas annulée.
Le Bureau encourage les demandeurs à présenter la demande de renonciation au paiement de la taxe avec leur demande de prorogation de délai. Le Bureau examinera la demande de renonciation. Si la taxe a été payée et si le commissaire accepte de renoncer à la taxe, elle sera remboursée automatiquement sans qu’une demande soit présentée. Si la taxe n’a pas été payée et si le commissaire n’accepte pas de renoncer à la taxe, la taxe sera alors demandée avant que le Bureau ne procède à l’examen de la demande de prorogation de délai.
Date de modification : décembre 2025
Dans les cas où un demandeur ou un breveté se fonde sur des renseignements de paiement erronés fournis par le commissaire, ce dernier peut renoncer au paiement de la différence entre la somme payée et le montant de la taxe applicable à la date à laquelle le paiement insuffisant a été effectué en application du paragraphe 3(4) des Règles sur les brevets. Pour renoncer au paiement, le commissaire doit :
En effet, cette taxe « complémentaire » n’exigerait aucune action de la part du demandeur ou du breveté.
Date de modification : décembre 2025
Dans les cas où le commissaire renonce au versement en raison de renseignements erronés, tels que décrits dans la section précédente, les Règles sur les brevets autorise une période de transition de quatre mois pendant laquelle les demandeurs ou brevetés peuvent profiter d’une prorogation du délai pour agir, à condition que les mêmes renseignements erronés aient été fournis, que le délai de paiement de la taxe n’est pas expiré et que le commissaire estime que les circonstances le justifient (paragraphe 139.1(2) des Règles sur les brevets).
Date de modification : octobre 2022
L’OPIC est déterminé à assurer la prestation de services le plus efficacement possible sans compromettre la grande qualité et la rapidité à laquelle les clients s’attendent. Les normes de service témoignent de nos niveaux de service actuels, mais concrètement, cela signifie assurer la prestation du meilleur service le plus rapidement possible, sous réserve de nos capacités opérationnelles, de nos ressources et de notre infrastructure.
Avec l’avènement de la Loi sur les frais de service, qui a reçu la sanction royale le 22 juin 2017, nous visons à atteindre les cibles des normes de service de l’OPIC 100 % du temps.
Consultez ce lien sur le site Web de l’OPIC pour obtenir des renseignements sur les normes de service à la clientèle. Pour de plus amples renseignements sur les remises en application de la Loi sur les frais de service, consultez la page Web de l’OPIC sur les Remises à l’OPIC.
Date de modification : octobre 2019
L’OPIC est déterminé à fournir un service à ses clients selon des cibles de rendement définies et vérifie sur une base régulière si les engagements sont respectés. La mesure du rendement et la surveillance des progrès accomplis constituent des éléments importants de la planification. Ces processus nous permettent d’évaluer ce que nous avons accompli au fil du temps et de déterminer les améliorations à apporter au sein de l’organisation.
Consultez ce lien sur le site Web de l’OPIC pour obtenir des renseignements sur les cibles de rendement.
Date de modification : septembre 2020
Dans le cadre du régime des brevets du Canada, une demande de brevet n’est pas automatiquement examinée après avoir été déposée. Le Canada s’est doté d’un régime d’examen différé, selon lequel une demande n’est examinée que sur requête. Le présent chapitre fournit des indications sur les procédures et pratiques administratives qui s’appliquent à la présentation d’une requête d’examen à l’égard d’une demande de brevet, ainsi que sur les types de requêtes. Pour en savoir plus sur les pratiques relatives à l’examen de fond, veuillez consulter les Chapitres 12 à 23 du présent recueil.
Selon le paragraphe 35(1) de la Loi sur les brevets, quiconque* peut présenter une requête d’examen du moment que cette dernière est présentée en la forme réglementaire spécifiée à l’article 79 des Règles sur les brevets et accompagnée du paiement de la taxe prévue au paragraphe 80(1) des Règles sur les brevets (voir la page Web de l’OPIC sur les Taxes générales pour les brevets). La taxe réglementaire pour la requête d’examen comprend la taxe de base et une taxe pour chaque revendication au-delà de la vingtième revendication comprise dans la demande (voir la section 11.01.01). Il y a une réduction des taxes pour la taxe de base si la demande a fait l’objet d’une recherche internationale par le commissaire, en vertu du PCT. Le commissaire aux brevets a également le pouvoir, en vertu du paragraphe 35(2) de la Loi sur les brevets, d’exiger qu’un demandeur présente une requête d’examen à l’égard d’une demande de brevet.
* Si la requête d’examen est présentée par un tiers, le Bureau des brevets en avisera le demandeur.
Conformément à l’article 79 des Règles sur les brevets, la requête d’examen doit contenir les renseignements suivants :
Date de modification : janvier 2025
La taxe réglementaire pour la requête d’examen comprend la taxe de base et une taxe pour chaque revendication au-delà de la vingtième revendication comprise dans la demande (voir la page Web de l’OPIC sur les Taxes générales pour les brevets). Lorsqu’une requête d’examen est présentée, la personne qui dépose la requête sera tenue de compter le nombre de revendications dans la demande et de payer la taxe appropriée. Si plus de vingt revendications sont incluses, la personne qui présente la requête d’examen doit payer la taxe pour chaque revendication excédentaire au-delà de la vingtième revendication afin que le Bureau considère que la requête d’examen est faite avec succès. Le Bureau vérifiera que le bon montant a été payé en comptant le nombre de revendications contenues dans la demande à la date à laquelle la requête d’examen est présentée.
Une revendication qui définit, par variantes, l’objet d’une invention, y compris une revendication dépendante au sens de l’article 63 des Règles sur les brevets qui fait référence à plus d’une revendication antérieure, compte comme une revendication unique aux fins de la détermination du nombre de revendications.
Si la personne qui dépose la requête n’a pas payé la taxe appropriée, y compris la taxe pour les revendications excédentaires, la requête d’examen n’est pas faite avec succès. La personne qui dépose la requête peut payer des sommes supplémentaires afin que la taxe appropriée soit payée ou le demandeur peut modifier la demande après avoir présenté une requête d’examen afin de réduire le nombre de revendications de sorte que le montant payé soit supérieur ou égal au montant dû. Le montant payé pour présenter une requête d’examen sera considéré comme payé le jour où les sommes additionnelles sont payées ou que la modification est apportée, selon le cas.
Si le nombre de revendications excédentaires augmente après la présentation d’une requête d’examen et que la demande de brevet est en état d’être acceptée, le demandeur sera informé dans l'avis d'acceptation de l'exigence de payer pour l’augmentation du nombre de revendications excédentaires dans le cadre de la taxe finale. Le montant de la taxe pour les revendications excédentaires exigible dans le cadre de la taxe finale sera évalué en fonction du nombre maximal de revendications dans la demande à n’importe quel moment après que la requête d’examen a été faite jusqu’au jour où la taxe finale a été payée (voir les sections 25.01 et 25.01.01).
Date de modification : octobre 2019
Le délai pour présenter une requête d’examen en vertu du paragraphe 35(2) de la Loi sur les brevets est fixé au paragraphe 81(1) des Règles sur les brevets. La requête d’examen doit être présentée avant :
Date de modification : janvier 2024
Si la requête d’examen n’est pas reçue avant l’expiration du délai réglementaire, le paiement d’une surtaxe sera exigé en plus de la taxe pour l’examen (alinéa 35(3)a) de la Loi sur les brevets et article 82 des Règles sur les brevets) peu importe l’envoi postal d’un avis du commissaire. Conformément à l’alinéa 35(3)b) de la Loi sur les brevets, le commissaire enverra un avis au demandeur peu après l’expiration du délai réglementaire. L’avis enjoindra au demandeur de présenter la requête d’examen et de payer la taxe pour la requête d’examen, y compris la taxe pour les revendications excédentaires due (voir la section 11.01.01) et la surtaxe dans les deux mois suivant la date de l’avis.
La période comprise entre l’expiration du délai réglementaire et l’expiration du délai de deux mois suivant la date de l’avis est appelée « période pour la surtaxe ». Si la requête d’examen n’est pas présentée et que la taxe pour la requête d’examen et la surtaxe ne sont pas payées avant l’expiration du délai de paiement de la surtaxe, la demande de brevet sera réputée abandonnée en vertu de l’alinéa 73(1)d) de la Loi sur les brevets. Une demande de brevet peut être rétablie en vertu du paragraphe 73(3) de la Loi sur les brevets. Pour en savoir plus l’abandon et le rétablissement, veuillez consulter le Chapitre 9.
Date de modification : octobre 2022
Lorsque l’examen des formalités terminé et une requête d’examen presentée en vertu de l’article 35 de la Loi sur les brevets, la demande de brevet est transmise à l’examinateur approprié, puis examinée dans les délais d’usage. Pour en savoir plus sur les délais relatifs à l’examen, veuillez consulter ce lien pour obtenir des renseignements sur les normes de service à la clientèle.
Date de modification : octobre 2019
Les demandes de brevet sont généralement examinées successivement en fonction de la date à laquelle la requête d’examen a été présentée. Il existe cependant des mécanismes qui permettent d’avancer l’examen d’une demande de brevet. Ces mécanismes comprennent l’avancement de l’examen sur « ordonnance spéciale », l’avancement de l’examen des demandes de brevet liées à des technologies vertes et l’Autoroute du traitement des demandes de brevet.
Date de modification : janvier 2025
Conformément à l’alinéa 84(1)a) des Règles sur les brevets, le commissaire aux brevets doit avancer l’examen de la demande sur requête de toute personne qui paie la taxe (voir la page Web de l’OPIC sur les Taxes générales pour les brevets) et qui produit une déclaration auprès du commissaire que le non-avancement est susceptible de porter préjudice aux droits de cette personne. La production de la déclaration elle-même est une exigence administrative, le commissaire ne fait donc aucune détermination quant à la véracité ou au caractère approprié de cette déclaration, ni n’a le pouvoir discrétionnaire de rejeter une requête en vertu de l’alinéa 84(1)a) des Règles sur les brevets en fonction d’une détermination de véracité ou de caractère approprié d’une telle déclaration dans la mesure où cette déclaration a été donnée clairement dans la requête initiale. Les demandes qui font l’objet d’un avancement d’examen sont généralement désignées comme des demandes faisant l’objet d’une « ordonnance spéciale ».
Selon le paragraphe 84(1) des Règles sur les brevets, une requête d’avancement de l’examen sur « ordonnance spéciale » ne peut être accordée que si la demande de brevet en question est accessible au public pour consultation au sens de l’article 10 de la Loi sur les brevets, et si elle fait l’objet d’une requête d’examen présentée conformément aux exigences des Règles sur les brevets. Pour en savoir plus sur les exigences de conformité, veuillez consulter le Chapitre 4.
Lorsque la date normale de l’examen d’une demande de brevet est avancée, cet avancement s’applique généralement à toute la durée de la poursuite; cependant, le paragraphe 84(2) des Règles sur les brevets précise que la date normale de l’examen d’une demande de brevet sera rétablie si, selon le cas :
Une personne qui a demandé un avancement de l’examen sur « ordonnance spéciale » peut également demander de mettre fin à l’examen avancé, auquel cas la demande de brevet sera examinée selon l’ordre habituel. La taxe payée pour un avancement de l’examen n’est pas remboursable.
Date de modification : septembre 2020
Selon l’alinéa 84(1)b) des Règles sur les brevets, la date normale de l’examen d’une demande de brevet liée à une technologie verte peut être avancée sur requête. Le demandeur doit déposer une déclaration portant que « la demande de brevet se rapporte à une technologie dont la commercialisation aiderait à remédier à des problèmes environnementaux ou à en atténuer les conséquences, ou à préserver l’environnement ou les ressources naturelles ». La production de la déclaration elle-même est une exigence administrative, le commissaire ne fait donc aucune détermination quant à la véracité ou au caractère approprié de cette déclaration, ni n’a le pouvoir discrétionnaire de rejeter une demande en vertu de l’alinéa 84(1)b) des Règles sur les brevets en fonction d’une détermination de véracité ou de caractère approprié d’une telle déclaration dans la mesure où cette déclaration a été donnée clairement dans la requête initiale. Aucune taxe supplémentaire n’est exigée.
Selon le paragraphe 84(1) des Règles sur les brevets, une requête d’avancement de l’examen d’une demande de brevet liée à une technologie verte ne peut être accordée que si la demande de brevet en question est accessible au public pour consultation au sens de l’article 10 de la Loi sur les brevets, et si elle fait l’objet d’une requête d’examen présentée conformément aux exigences des Règles sur les brevets. Pour en savoir plus les exigences de conformité, veuillez consulter le chapitre 4.
Date de modification : septembre 2020
L’Autoroute du traitement des demandes de brevet (PPH) permet aux demandeurs d’accélérer considérablement l’examen de leur demande de brevet, du moment qu’ils ont déposé une demande de brevet correspondante auprès d’un des partenaires PPH internationaux du Canada.
Pour qu’une demande de brevet soit admissible au programme PPH, une demande de participation au programme PPH doit être reçue avant le début de l’examen, toutes les revendications doivent correspondre suffisamment à une ou plusieurs revendications jugées acceptables par l’office partenaire et la demande doit être déjà accessible au public pour consultation. Aucune taxe supplémentaire n’est exigée pour participer au programme PPH.
Date de modification : octobre 2022
Le but de l’examen, à chacune de ses étapes, est d’effectuer une analyse approfondie de la demande de brevet afin de déterminer si elle satisfait aux exigences de la Loi sur les brevets et des Règles sur les brevets. Une fois qu’une requête d’examen est faite, l’examinateur analysera la demande de brevet en tenant compte de la demande initialement déposée et de toute modification reçue ultérieurement par le Bureau des brevets.
Date de modification : octobre 2022
À l’étape initiale de l’examen, après avoir examiné la demande pour irrégularités en ce qui concerne la Loi sur les brevets et les Règles sur les brevets, l’examinateur doit, selon le cas :
Lorsqu’un rapport d’examen est envoyé, le demandeur dispose d’un délai de quatre mois à compter de la date du rapport pour répondre à l’aide d’arguments ou de modifications qui font en sorte que la demande est conforme à la Loi sur les brevets et aux Règles sur les brevets. Pour plus d’information sur la présentation d’une modification en réponse à un rapport d’examen, veuillez vous référer aux sections 11.05.03 et 11.05.05.
Il est possible de demander que le délai fixé pour répondre à une demande de l’examinateur soit prorogé jusqu’à six mois après la date de la demande de l’examinateur, en vertu du paragraphe 3(1) et de l’article 131 des Règles sur les brevets. Pour en savoir plus sur les prorogations de délai, veuillez consulter la section 2.03.03.
Date de modification : octobre 2022
Après que le demandeur aura répondu au rapport d’examen, l’examinateur tiendra compte de tous les arguments et modifications et évaluera si la demande est conforme à la Loi sur les brevets et aux Règles sur les brevets. Tout comme à l’étape initiale de l’examen, l’examinateur peut, selon le cas, envoyer : un avis d’acceptation; un avis d’acceptation conditionnelle; un rapport d’examen; ou mener une entrevue (voir la section 11.04.01). Cependant, contrairement à l’étape initiale de l’examen, l’examinateur qui en est à une étape ultérieure de l’examen peut refuser la demande dans un type précis de rapport d’examen appelé une décision finale. Pour plus d’information sur le refus d’une demande et les décisions finales, veuillez vous référer au chapitre 26.
Sous réserve de la délivrance d’un avis d’acceptation ou d’un avis d’acceptation conditionnelle, après qu’une requête d’examen a été présentée, l’examinateur enverra au plus trois rapports d’examen répertoriant les irrégularités dans la demande[26]. Afin que l’examen se poursuive après l’envoi du troisième rapport, ou après la délivrance d’un avis d’acceptation ou d’un avis d’acceptation conditionnelle, une requête pour la poursuite de l’examen sera requise (voir la section 11.04.02a).
Date de modification : octobre 2022
Si, après que la demande d’examen initiale a été faite, l’examinateur a produit trois rapports d’examen répertoriant les irrégularités de la demande, le demandeur sera tenu, en vertu du paragraphe 85.1(1) des Règles sur les brevets, de présenter une requête pour la poursuite de l’examen afin que l’examen puisse se poursuivre après l’envoi du troisième rapport[27].
Si, à la suite de l’avis de la nécessité de présenter une requête pour la poursuite de l’examen, celle-ci n’est pas présentée à temps, la demande sera réputée abandonnée en vertu de l’alinéa 132(1)e) des Règles sur les brevets.
Au cours de l’examen, si un avis d’acceptation ou un avis d’acceptation conditionnelle est émis avant l’envoi de trois rapports d’examen répertoriant les irrégularités de la demande, le demandeur devra présenter une requête pour la poursuite de l’examen en vertu du paragraphe 85.1(4) des Règles sur les brevets afin que l’examen puisse se poursuivre après l’envoi d’un avis d’acceptation ou d’un avis d’acceptation conditionnelle.
Les rapports d’examen qui ont été retirés ne comptent pas dans le nombre de rapports envoyés aux fins de la présentation de la requête pour la poursuite de l’examen (pour plus d’information sur le retrait d’un rapport d’examen, veuillez vous référer à la section 12.04.03).
Date de modification : octobre 2022
Si une requête pour la poursuite de l’examen conforme est présentée, l’examinateur peut envoyer jusqu’à un maximum de deux autres rapports. Afin que l’examen se poursuive après l’envoi du deuxième rapport à la suite de la présentation d’une requête pour la poursuite de l’examen, une requête subséquente pour la poursuite de l’examen en vertu du paragraphe 85.1(2) des Règles sur les brevets sera requise[28].
Dans le deuxième rapport, l’examinateur avisera le demandeur qu’il doit présenter une requête pour la poursuite de l’examen et payer la taxe réglementaire au plus tard quatre mois après la date à laquelle l’avis a été envoyé. Le demandeur sera tenu de présenter une requête pour la poursuite de l’examen en vertu du paragraphe 85.1(2) des Règles sur les brevets afin que l’examen puisse se poursuivre après avoir été avisé[29].
Si, à la suite de l’avis de la nécessité de présenter une requête pour la poursuite de l’examen, celle-ci n’est pas présentée à temps, la demande sera réputée abandonnée en vertu de l’alinéa 132(1)e) des Règles sur les brevets.
Date de modification : décembre 2025
Un demandeur peut également présenter une requête pour la poursuite de l’examen en vertu du paragraphe 85.1(4) des Règles sur les brevets après l’envoi d’un avis d’acceptation ou d’un avis d’acceptation conditionnelle. Une requête conforme écartera l’avis d’acceptation ou l’avis d’acceptation conditionnelle. Le demandeur doit présenter sa requête et payer la taxe réglementaire (voir la page Web de l’OPIC sur les Taxes générales pour les brevets) au plus tard quatre mois après la date de l’avis ou avant la date à laquelle la taxe finale est payée. Si une requête pour la poursuite de l’examen conforme est présentée, l’examinateur peut envoyer jusqu’à un maximum de deux autres rapports (voir la section 11.04.02b). Une fois qu’une requête pour la poursuite de l’examen conforme est faite, le paragraphe 85.1(1) des Règles sur les brevets ne s’applique pas et un avis exigeant une requête pour la poursuite de l’examen sera envoyé par l’examinateur en vertu du paragraphe 85.1(2) des Règles sur les brevets, c’est-à-dire si deux rapports d’examen ont été envoyés depuis que la plus récente requête pour la poursuite de l’examen a été présentée.
Il convient de souligner qu’un demandeur ne peut pas présenter une requête pour la poursuite de l’examen visant à écarter l’avis d’acceptation ou l’avis d’acceptation conditionnelle en vertu du paragraphe 85.1(4) des Règles sur les brevets si la demande est réputée abandonnée en application du paragraphe 73(2) de la Loi sur les brevets et des alinéas 132(1)f) ou 132(1)g) des Règles sur les brevets parce que la taxe finale n’a pas été payée.
Conformément au paragraphe 100(3) des Règles sur les brevets, si un avis d’acceptation conditionnelle est écarté, toute modification apportée à la demande à compter du jour où l’avis d’acceptation conditionnelle est envoyé jusqu’à la date où l’avis d’acceptation conditionnelle est écarté est réputée n’avoir jamais été apportée.
Date de modification : octobre 2022
Après l’établissement d’une date de dépôt, le demandeur peut modifier le contenu de sa demande, le mémoire descriptif (qui est formé de la description et des revendications) et les dessins avant que le brevet soit octroyé (paragraphe 38.2(1) de la Loi sur les brevets). Une fois qu’un avis d’acceptation ou un avis d’acceptation conditionnelle est envoyé, aucune modification n’est permise, à part ce qui peut être étroitement défini comme une erreur évidente en vertu de l’article 100 des Règles sur les brevets, si les modifications sont celles mentionnées dans un avis d’acceptation conditionnelle, ou si l’avis d’acceptation ou l’avis d’acceptation conditionnelle est retiré ou écarté. La modification est apportée à la demande de brevet le jour où elle est soumise.
Les demandeurs peuvent soumettre des modifications de manière volontaire, en réponse à une demande de l’examinateur ou en réponse à un avis d’acceptation conditionnelle. Le Bureau traitera toute demande d’un demandeur de modifier une demande de brevet. Toutefois, ces modifications doivent également respecter les restrictions générales définies au paragraphe 38.2(2) de la Loi sur les brevets, qui stipule que toute modification de la sorte ne doit pas ajouter de nouveaux éléments qui ne peuvent raisonnablement s’inférer de ce qui était contenu dans la demande à sa date de dépôt (pour plus d’information concernant un nouvel objet, veuillez vous référer au chapitre 20). Les modifications entraînant des changements dans le nombre de revendications peuvent avoir une incidence sur la taxe pour les revendications excédentaires requise lors de la requête d’examen ou du paiement de la taxe finale (voir les sections 25.01 et 25.01.01).
La demande doit être faite par écrit et respecter les exigences précisées dans les Règles sur les brevets. Veuillez vous reporter à la section 2.02 pour obtenir des renseignements sur les exigences de présentation de communications écrites au Bureau et au chapitre 5 pour des renseignements sur le représentant du demandeur relativement au traitement des demandes de brevet.
Les modifications soumises par des personnes non autorisées par le demandeur seront versées au dossier, mais ne seront pas saisies comme modifications. Autrement dit, le contenu de la demande visible dans les onglets Revendications, Description ou Dessin représentatif de la Base de données sur les brevets canadiens ne sera pas mis à jour. Le document sera visible dans l’onglet Documents.
Date de modification : octobre 2022
Une modification volontaire peut être apportée à une demande de brevet en tout temps durant la poursuite et avant l’émission de l’avis d’acceptation ou de l’avis d’acceptation conditionnelle; cependant, l’enregistrement et l’examen de ces modifications ne se fera qu’une fois la requête d’examen reçue. Autrement dit, le document sera visible dans l’onglet Documents de la Base de données sur les brevets canadiens quand le Bureau l’aura reçu, mais la modification ne sera pas visible dans les onglets Revendications, Description ou Dessin représentatif avant la réception d’une requête d’examen.
Une modification volontaire sera rendue publique à la plus tardive des dates suivantes : la date à laquelle la demande est accessible au public; ou à la date à laquelle la modification est versée au dossier. Il est à noter que la brevetabilité de tout nouvel objet divulgué dans la modification pourrait en être affectée, particulièrement s’il y a un désir de déposer une nouvelle demande de brevet fondée sur le nouvel objet divulgué. Veuillez consulter les sections 18.01.01a, 18.02.01a, 18.04 et le chapitre 20 pour de plus amples renseignements.
Date de modification : octobre 2022
Les modifications apportées aux demandes PCT pendant la phase internationale en vertu des articles 19 et 34, avant la date d’entrée en phase nationale au Canada, font partie de la demande à la phase nationale au moment de l’entrée en phase nationale. Que ces modifications en vertu des articles 19 et 34 aient été présentées par le demandeur ou autrement rendues disponibles à partir de la base de données Patentscope de l’OMPI, le mémoire descriptif et les dessins au dossier en date de l’entrée en phase nationale comprendront ces pages, remplaçant chaque page modifiée par ces modifications. Dans le cas contraire, les modifications apportées pendant la phase internationale après la date d’entrée en phase nationale au Canada ne seront pas automatiquement incluses dans la demande PCT à la phase nationale à titre de modifications en vertu des articles du PCT. Toutefois, après la date d’entrée en phase nationale, le demandeur peut présenter toute modification de façon volontaire, assujettie aux exigences en matière de nouvel objet décrites au chapitre 20.
Date de modification : octobre 2022
Au cours de l’examen, l’examinateur peut identifier des irrégularités dans le mémoire descriptif ou les dessins d’une demande et les communiquer au demandeur à l’aide d’un rapport d’examen (voir les sections 11.04.01, 11.04.02 et 12.04), ou dans un avis, tel qu’un avis d’acceptation conditionnelle (voir la section 25.01.01) ou un avis exigeant des dessins supplémentaires (voir la section 12.05.01).
Lorsqu’une modification apportée au mémoire descriptif ou aux dessins est soumise en réponse à un rapport ou un avis de l’examinateur, un énoncé écrit (voir la section 11.05.05a) doit expliquer la manière dont la modification remédie aux irrégularités.
Date de modification : janvier 2025
Un demandeur peut présenter une modification des revendications par erreur, et cette erreur pourrait avoir une incidence sur la taxe des revendications excédentaires due dans le cadre de la taxe finale (c'est-à-dire parce que la modification inclut un nombre accru de revendications), si la demande passe à l’acceptation (voir la section 25.01). En vertu du paragraphe 87(1.2) des Règles sur les brevets, il est possible, dans certaines circonstances, que la modification soit réputée ne pas être incluse dans la demande aux fins de la détermination de la taxe finale.
Afin d’être admissible à ce que la modification des revendications soit réputée ne pas être incluse dans la détermination de la taxe finale, les critères suivants doivent être satisfaits :
Date de modification : octobre 2022
Le demandeur peut soumettre une correction au mémoire descriptif ou aux dessins traduits d’une demande PCT à la phase nationale. Il peut être nécessaire de corriger une traduction, plutôt que de soumettre une modification par laquelle des questions en matière de nouvel objet pourraient subvenir (voir le chapitre 20).
Date de modification : octobre 2019
Toutes les modifications apportées au mémoire descriptif et aux dessins doivent être présentées en soumettant une nouvelle page qui remplacera chaque page changée par la modification. Elles doivent aussi être accompagnées d’un énoncé expliquant l’objet de la modification et précisant les différences entre les nouvelles pages et les pages remplacées, comme décrit dans l’article 102 des Règles sur les brevets.
Date de modification : octobre 2022
Chaque modification doit être soumise accompagnée d’une lettre de présentation qui inclut l’énoncé d’explication précisé dans le paragraphe précédent ainsi que des directives de saisie de la modification. L’énoncé et les directives devraient être adaptés à la modification donnée et peuvent être considérés, dans leur contexte, dans un large éventail de ce qui est conforme, qu’il s’agisse d’une directive simple ou implicite du remplacement d’une page ou d’une explication plus détaillée par l’inclusion d’une « version annotée » du texte.
Les modifications sont apportées en soumettant de nouvelles pages qui remplaceront les pages changées par la modification.
En vertu des règles régissant les communications écrites, une modification sera réputée reçue à la date à laquelle le Bureau reçoit la livraison physique ou électronique de la correspondance. Toutefois, au cours de l’examen de fond, si l’examinateur ne peut déterminer ce qui est censé être modifié dans une modification proposée après avoir examiné la page couverture, y compris l’énoncé et les directives, les pages de remplacement peuvent alors être retirées du mémoire descriptif ou des dessins, puisque la modification n’est pas conforme à l’article 102 des Règles sur les brevets. Dans de tels cas, lorsque la modification est soumise en réponse à un rapport ou un avis de l’examinateur (voir la section 11.05.03), la soumission sera considérée comme une réponse aux demandes ou aux exigences contenues dans le rapport ou l’avis, malgré la suppression des pages de remplacement du mémoire descriptif ou des dessins. Cette situation peut entraîner une prolongation inutile de la poursuite de la demande de brevet. La question de non-conformité d’un énoncé ou de directives peut être traitée dans une entrevue amorcée par l’examinateur ou dans un rapport d’examen subséquents.
Conformément au paragraphe 50(1) des Règles sur les brevets, les pages contenant le mémoire descriptif doivent être numérotées de façon consécutive. Il est correct de numéroter les pages en y ajoutant des lettres, par exemple la séquence 1, 2, 3, 3A, 3B, 4 est acceptable. Si des pages sont supprimées, le demandeur doit renuméroter les pages concernées de sorte que la numérotation demeure consécutive. Autrement, le demandeur peut insérer une page blanche numérotée à la place d’une page supprimée pour autant que la page blanche porte une ligne diagonale ou un Z pour indiquer qu’aucun texte ne manque et que l’espace est prévu pour être laissé vide. De même pour les suppressions qui produisent des pages partiellement blanches, le demandeur peut insérer un « Z » ou une ligne diagonale pour remplir les espaces vides, de manière à indiquer qu’il ne manque pas de texte et que l’espace est laissé vide intentionnellement.
L’article 61 des Règles sur les brevets exige que les revendications soient numérotées de manière consécutive à l’aide de chiffres arabes, en commençant par le chiffre 1.
Les directives devraient clairement indiquer la façon de remplacer ces pages.Toutes les soumissions de modifications doivent respecter les exigences précisées dans les Règles sur les brevets relativement à la soumission de communications écrites au commissaire. Veuillez consulter le chapitre 2 pour de plus amples renseignements.
Date de modification : octobre 2022
La lettre de présentation devrait respecter le format et l’ordre suivants :
Date de modification : septembre 2020
Il n’y a pas d’exigences réglementaires régissant la façon dont le texte d’une communication écrite au Bureau est organisé ou formaté, sauf pour se conformer au paragraphe 8(1) des Règles sur les brevets qui stipule que, sauf exception, ces communications doivent se rapporter à un brevet ou à une demande de brevet à la fois.
Le Bureau ne peut formuler que des recommandations informelles à ce sujet en vue de promouvoir des pratiques exemplaires. Le demandeur devrait envisager des mesures raisonnables dans la présentation, une indication claire de chaque demande de service ou d’action et un regroupement raisonnable de sujets dans ses communications afin de faciliter un traitement plus efficace et de réduire le risque opérationnel de mauvaise gestion.
Si des articles sont envoyés par courrier physique, il convient de noter que ces articles peuvent ne pas être reçus par le Bureau dans l’ordre dans lequel ils ont été initialement expédiés par l’expéditeur. De plus, la correspondance reçue est triée manuellement, article par article, de sorte que les demandes de service portant sur des pièces de correspondance distinctes portant sur un numéro de brevet ou de demande de brevet connexe peuvent être traitées dans l’ordre dans lequel elles ont été triées et peuvent ne pas nécessairement être traitées dans l’ordre souhaité par le demandeur ou le breveté. Si le demandeur choisit d’inclure de multiples sujets dans une seule soumission ayant trait à une demande de brevet ou à un brevet, le demandeur doit indiquer clairement ces sujets sur la première page de la lettre de présentation. Voici quelques exemples :
Si la soumission d’une modification comprend également un formulaire de demande de participation au programme PPH, il faut également le mentionner dans la lettre de présentation.
Date de modification : janvier 2025
En vertu du paragraphe 86(17) des Règles sur les brevets, l’examen des demandes de brevet est suspendu dans les situations suivantes :
Pendant la suspension de l’examen, les demandeurs ne recevront généralement pas de rapports ou d’avis de l’examinateur; toutefois, si des avis sont envoyés ou reçus pendant une période de suspension, les avis sont considérés comme valides.
Date de modification : janvier 2025
Comme l’indique le chapitre 11, le but de l’examen est d’effectuer, à chaque étape, une analyse approfondie de la demande de brevet pour déterminer si elle répond aux exigences de la Loi sur les brevets et des Règles sur les brevets. Dans le cadre de cette analyse approfondie, l’examinateur effectue une interprétation téléologique des revendications (voir la section 12.02) et évalue la recherche des antériorités (voir la section 12.03).
Après examen de la demande, si la demande est jugée conforme à la Loi sur les brevets et aux Règles sur les brevets, l’examinateur approuvera l’acceptation de la demande, ce qui donne généralement lieu à un avis d’acceptation conformément au paragraphe 86(1) des Règles sur les brevets (voir le chapitre 25).
Lorsque l’examinateur considère que la demande n’est pas conforme à la Loi sur les brevets et aux Règles sur les brevets, il peut communiquer les irrégularités au demandeur au moyen, selon le cas :
On notera qu’une demande qui a fait l’objet d’une requête d’examen peut être examinée avant d’être accessible au public en vertu de l’article 10 de la Loi sur les brevets, mais qu’un examinateur ne peut approuver une demande de brevet aux fins d’acceptation ni émettre un avis d’acceptation conditionnelle avant qu’elle soit accessible au public.
Date de modification : avril 2018
Vous trouverez une analyse plus détaillée de l’examen des abrégés, des descriptions et des dessins aux chapitres 13, 14 et 15 du présent recueil, respectivement.
Date de modification : octobre 2022
Dans Canada (Procureur général) c. Amazon.com Inc, la Cour d’appel fédérale a fait observer que, lors de l’examen, la jurisprudence de la Cour suprême « requiert que l’identification de l’invention réelle par le commissaire soit fondée sur une interprétation téléologique des revendications du brevet »
[30].
L’application des principes d’interprétation téléologique à l’examen d’une demande de brevet doit tenir compte du rôle de l’examinateur de brevet et du but ainsi que du contexte de l’examen[31].
Dans Free World Trust et Whirlpool, la Cour suprême a souligné que l’interprétation téléologique est réalisée par la cour pour déterminer objectivement ce que la personne versée dans l’art, à la date de publication de la demande de brevet et sur le fondement des mots ou expressions particuliers utilisés dans la revendication, aurait compris de ce que le demandeur avait l’intention de protéger pour l’invention divulguée[32].
Il convient de noter que, conformément aux paragraphes 15(3.2) et 115.5(4) des Règles sur les brevets, les éléments de texte qui ne sont pas en français ou en anglais, dans l’une ou l’autre des parties suivantes :
ne doivent pas être pris en compte dans l’évaluation de l’étendue de la protection demandée ou obtenue pour l’invention, à moins que cet élément de texte ne soit en texte libre dans un listage des séquences, dans un champ indépendant de la langue[33].
Lorsqu’une revendication a été interprétée de façon téléologique, cette interprétation est utilisée pour déterminer si la revendication est conforme à la Loi sur les brevets et aux Règles sur les brevets. Lorsqu’il n’y a aucune mésentente au sujet de l’interprétation d’une revendication, l’examinateur peut décider de ne pas fournir l’analyse détaillée de l’interprétation téléologique dans son rapport.
Date de modification : juin 2015
Lors de l’examen d’une revendication, l’examinateur doit l’interpréter de façon éclairée et en fonction de l’objet. Avant d’interpréter une revendication, l’examinateur doit :
Les étapes ci-dessus fournissent le contexte dans lequel la revendication doit être lue. Après avoir déterminé le contexte, l’examinateur doit :
Date de modification : juin 2015
L’interprétation d’une revendication lors de l’examen exige donc que l’examinateur interprète chaque revendication de manière structurée; l’examinateur doit donc :
Date de modification : juin 2015
Le mémoire descriptif dans son ensemble s’adresse à la personne versée dans l’art et à ce titre, fournit le contexte dans lequel la revendication doit être interprétée, et nous renseigne sur le sens à donner aux termes employés dans la revendication et sur la nature de l’invention[34]. Lors de l’interprétation téléologique d’une revendication, les termes employés prendront un sens technique particulier d’après les connaissances générales courantes de la personne versée dans l’art[35]. Par conséquent, afin d’en arriver à une compréhension équitable, équilibrée et éclairée de l’objet d’une revendication, il est essentiel que l’interprétation téléologique de la revendication tienne compte de l’ensemble du mémoire descriptif, tel que lu par la personne versée dans l’art, conformément aux connaissances générales courantes dans le ou les domaines auxquels l’invention a trait à la date de publication de la demande.
Pendant l’examen, les connaissances de base requises pour réaliser une interprétation téléologique des revendications se trouvent dans les présentations du demandeur de brevet et les connaissances d’un examinateur ayant l’expérience appropriée[36].
Date de modification : octobre 2019
Tel qu’il est indiqué ci-dessus, avant d’interpréter les revendications, l’examinateur doit d’abord identifier la personne versée dans l’art.
La personne versée dans l’art est une construction fictive qui représente un travailleur normalement compétent dans le ou les domaines dont relève l’invention[37]. La personne versée dans l’art peut être une personne ou une équipe formée de plusieurs personnes dont les connaissances combinées sont pertinentes pour l’invention à l’examen[38].
La personne versée dans l’art est réputée compétente; un travailleur pourvu de logique, mais dépourvu d’imagination dans le domaine[39], qui n’est ni un incompétent guère doué ni un expert créatif et intuitif[40]. Dans un domaine hautement technique, la personne versée dans l’art peut être réputée avoir un niveau élevé de connaissances spécialisées et d’expertise[41]. La personne versée dans l’art n’a pas besoin d’être un fabricant ou un créateur, mais doit comprendre le problème à résoudre, connaître les moyens d’aborder le problème et l’effet probable de l’utilisation de ces moyens[42]. De plus, la personne versée dans l’art est raisonnablement diligente dans ses efforts pour se tenir au courant des progrès réalisés dans le ou les domaines dont relève l’invention[43] et elle a l’avantage d’être polyglotte et d’être, de ce fait, capable de comprendre l’art antérieur dans n’importe quelle langue[44]. Il convient de noter que la personne versée dans l’art peut avoir des connaissances en dehors du domaine de l’invention, même si cela ne devrait pas être présupposé[45]. Dans ce contexte, la nature du problème présenté par l’invention présumée peut servir à identifier la personne versée dans l’art.
Pendant l’examen, la personne versée dans l’art est pertinente dans plusieurs contextes. Il est important de reconnaître qu’il n’y a qu’une seule définition de la personne versée dans l’art pour une invention présumée donnée. Néanmoins, les connaissances générales courantes de la personne versée dans l’art dépendent de la date à laquelle une compréhension de la demande est nécessaire[46]. Il convient de noter que, dans certaines circonstances, il est possible que la personne versée dans l’art doive s’appuyer sur des connaissances qui, même si généralement acceptées à la date pertinente, se révèlent ultérieurement fausses[47].
Selon les détails d’un dossier donné, il peut être nécessaire d’identifier de façon explicite la personne versée dans l’art. Il importe de souligner que ce n’est pas nécessaire si la nature de la personne versée dans l’art ne semble pas faire l’objet d’un débat ou si cela ne risque pas d’avoir un impact sur les conclusions de la brevetabilité.
Lorsque la nature précise de la personne versée dans l’art est pertinente pour résoudre un problème durant l’examen, l’examinateur déterminera qui est cette personne par rapport à un ou plusieurs domaines pertinents à l’invention et prendra en considération les observations du demandeur à cet égard. La personne versée dans l’art peut être déterminée en fonction des termes utilisés dans le mémoire descriptif de la demande[48]. Des qualités comme la propension à participer à des projets de recherche ou à l’expérimentation peuvent servir à tracer le portrait de la personne versée dans l’art.
Même si la caractérisation de la personne versée dans l’art doit être effectuée avec soin[49], elle doit également être faite avec un certain degré de généralisation[50]. Pendant l’examen, l’examinateur doit s’efforcer d’interpréter la demande à la lumière des connaissances appropriées que la personne versée dans l’art aurait possédées à la date de revendication. Des renseignements précis, tels que le niveau exact de scolarité de la personne versée dans l’art et la durée de son expérience de travail, ne sont généralement pas nécessaires et peuvent même être trompeurs ou trop restrictifs; les définitions précises de la personne versée dans l’art devraient, par conséquent, être évitées.
Date de modification : octobre 2019
Une fois qu’il a identifié la personne versée dans l’art (voir la section
12.02.02b), l’examinateur doit définir les connaissances générales courantes que possédait la personne versée dans l’art à la date pertinente. La date pertinente pour l’interprétation des revendications est la date de publication.
« Les connaissances générales courantes sont les connaissances que possède généralement une personne versée dans l’art en cause à la date pertinente
[51]. »
Les connaissances générales courantes dans un domaine ont été décrites comme les connaissances qui émergent de la « forêt de la technique antérieure » en tant que thèmes communs et en viennent à faire partie des connaissances courantes de la personne versée dans l’art[52]. Ces connaissances évoluent et augmentent constamment[53].
Les connaissances générales courantes se distinguent de l’information qui est simplement disponible au public en ce qu’elles correspondent à la masse de renseignements qui est généralement reconnue. Des divulgations individuelles peuvent devenir des connaissances générales courantes, mais uniquement lorsqu’elles sont généralement connues et considérées comme un bon fondement pour continuer[54]. En même temps, certains renseignements qui font partie des connaissances générales courantes peuvent ne pas avoir été écrits du tout.
Lorsque les connaissances générales courantes d’un domaine deviennent pertinentes aux fins de l’examen, l’examinateur peut se référer aux renseignements qu’il considère avoir été des connaissances générales courantes à la date de revendication. Sauf s’il devient évident, à la lumière des observations du demandeur, que les connaissances générales courantes ne font pas l’unanimité et sont à juste titre contestées, l’examinateur n’a pas à citer de documents pour établir les connaissances générales courantes.
Lorsqu’il convient ou il est nécessaire d’établir les connaissances générales courantes dans un domaine (par exemple, lorsque l’examinateur et le demandeur sont en désaccord quant aux connaissances générales courantes), celles-ci peuvent être établies en citant des ouvrages de référence reconnus (tels des manuels, des articles de synthèse, des recueils, etc.) ou en démontrant que certaines connaissances sont communes à un certain nombre de divulgations dans le domaine. Les connaissances générales courantes à une date donnée peuvent être confirmées par des publications ultérieures[55] ou en établissant que les connaissances ont été reconnues dans le domaine sur une certaine période. Des déclarations contenues dans la description de la demande qui décrivent certains renseignements ou certaines connaissances comme étant couramment connus peuvent servir à établir, sans autre vérification, certains aspects des connaissances générales courantes; un demandeur sera tenu à ces déclarations[56].
Date de modification : octobre 2019
La Loi sur les brevets vise à fournir à un inventeur des droits exclusifs à une invention nouvelle et utile en échange d’une divulgation afin que le public puisse utiliser ou exploiter l’invention aux fins prévues par l’inventeur. Ainsi, si l’on reconnaît qu’une invention brevetable est une solution ingénieuse à un problème concret[57], l’invention doit donc être divulguée (puis revendiquée) pour pouvoir être utilisée par la personne versée dans l’art.
La détermination du problème et de la solution fournie par l’invention éclaire l’interprétation téléologique des revendications[58].
L’identification du problème auquel les inventeurs font face dépend de la compréhension qu’a l’examinateur des connaissances générales courantes dans l’art et des enseignements de la description.
Les connaissances générales courantes dans l’art fournissent la base des renseignements auxquels la description devrait s’ajouter. La personne versée dans l’art lira le mémoire descriptif en s’attendant à ce qu’elle précise quelque chose qui va au-delà des solutions généralement connues à des problèmes généralement connus.
Il faut garder à l’esprit que le demandeur n’a pas à énoncer explicitement le problème et la solution. L’alinéa 56(1)d) des Règles sur les brevets le précise clairement et indique que la description doit contenir :
une description de l’invention en des termes permettant la compréhension du problème technique, même s’il n’est pas expressément désigné comme tel, et de sa solution
Par conséquent, l’identification du problème et de sa solution peut constituer un exercice intégré, c.-à-d. la manière par laquelle la solution est décrite peut aider à documenter le problème, et vice versa. Par exemple, un accent particulier mis sur la description de certains détails de la solution peut contribuer à l’identification du problème alors que l’absence relative d’insistance sur certains aspects de la solution peut également suggérer que le problème se situe ailleurs. Lorsque le demandeur est explicite sur la nature du problème, l’examen devrait généralement procéder de la même façon, à moins qu’une telle façon de procéder soit déraisonnable pour une lecture éclairée de l’application à la lumière des connaissances générales courantes.
L’examinateur tiendra compte de ce que les inventeurs déclarent à propos du contexte de l’invention, de leurs objectifs (« le but de l’invention »), de tout problème spécifique, des besoins, des limites ou des désavantages connus dans l’art ou découverts par les inventeurs, etc. dans l’identification du problème auquel font face les inventeurs.
Même si l’interprétation de la revendication lors de l’examen doit rester ancrée dans le texte des revendications, elle « ne peut reposer seulement sur l’interprétation littérale » des revendications[59]. Une interprétation téléologique bien éclairée doit tenir compte de la demande dans son ensemble.
Non seulement il ne faut pas perdre de vue le fait que les revendications doivent être interprétées en tenant compte de la description, mais l’analyse d’une revendication « ne signifie pas que la commissaire ne peut pas demander ou déterminer ce que l’inventeur a réellement inventé ou ce que l’inventeur prétend avoir inventé. Au contraire, ce sont là des questions pertinentes et nécessaires dans un certain nombre de contextes, dont la nouveauté, l’évidence et l’objet brevetable »
[60]. Cela concorde avec la reconnaissance dans Free World Trust de la nécessité d’éviter les « pièges du langage » afin de garantir que l’inventeur reçoive la « protection de ce qu’il a réellement inventé de bonne foi »[61].
Date de modification : juin 2015
Un aspect de l’interprétation téléologique est la détermination des éléments essentiels d’une revendication. La détermination des éléments essentiels d’une revendication ne peut pas être effectuée sans avoir correctement déterminé au préalable la solution proposée au problème divulgué. Sans la détermination préalable du problème et de la solution, la détermination des éléments essentiels serait inutile – elle se limiterait au texte de la revendication, contrairement à Free World Trust, qui reconnaît que des éléments peuvent être qualifiés de non essentiels si, à la date de la publication du brevet, le destinataire versé dans l’art avait constaté qu’un élément donné pouvait être substitué ou omis sans que cela modifie le fonctionnement de l’invention[62]. En fin de compte, certains éléments ou une combinaison d’éléments définis dans la revendication doivent fournir la solution. Il faut, toutefois, aborder chaque revendication en sachant que tout élément qui affecte matériellement le fonctionnement d’un mode de réalisation donné n’est pas nécessairement essentiel à la solution. Certains éléments d’une revendication définissent le contexte ou l’environnement d’un mode de réalisation spécifique sans réellement changer la nature de la solution au problème[63].
Il convient de remarquer que même si la détermination des éléments essentiels est effectuée en fonction des connaissances dans l’art à la date de publication du mémoire descriptif du brevet[64], cela ne permet pas de simplement conclure que les éléments essentiels de l’invention sont ceux qui distinguent l’objet revendiqué de l’art antérieur[65]. En d’autres termes, un élément n’est pas nécessairement essentiel simplement en raison du fait qu’on ne le retrouve pas dans l’art antérieur. De la même manière, un élément ne peut nécessairement être qualifié de non essentiel simplement parce qu’il fait partie des CGC. Un élément est essentiel s’il est requis pour fournir la solution au problème, peu importe s’il est connu ou non.
Une fois qu’il a déterminé le problème et la solution et qu’il a établi les éléments essentiels d’une revendication, l’examinateur peut conclure que la revendication peut soit omettre un élément essentiel, soit contenir des éléments non essentiels.
Lorsqu’il apparaît, après avoir fait l’examen d’une revendication selon une interprétation juste de la description, qu’un élément essentiel au fonctionnement de la solution n’est pas décrit dans la revendication, celle-ci peut être jugée irrégulière pour portée excessive (c.-à-d., absence de fondement) ou pour manque d’utilité.
Dans certains cas, l’examinateur peut juger que certains éléments contenus dans la revendication d’une demande sont superflus (non essentiels) à la solution au problème donné. La simple présence d’éléments superflus ne constitue pas une irrégularité en soi, bien que l’ajout de tels éléments pourrait rendre une revendication irrégulière (par exemple, si leur présence donne lieu à de l’ambiguïté). Il faut reconnaître que même si le Bureau juge que les éléments superflus ne sont pas essentiels ni pertinents dans la détermination de la brevetabilité d’une invention lors de l’examen, si le demandeur maintient de tels éléments dans sa revendication jusqu’à l’octroi du brevet, la cour pourrait les interpréter comme étant essentiels lors de l’interprétation téléologique relativement au « [traduction] tort causé à soi-même », comme décrit dans Free World Trust et Whirlpool[66].
Une invention est un élément ou une combinaison d’éléments qui fournit une solution à un problème. Lorsqu’une revendication présente des solutions à plus d’un problème, elle présente plus d’une invention[67].
Si une revendication présente des solutions à plus d’un problème, l’examen doit être centré sur une solution à un problème lors de l’interprétation téléologique. Le choix initial de la solution doit être guidé par la description, en sélectionnant la solution sur laquelle les inventeurs mettent davantage l’accent. Si une autre solution doit être examinée, l’analyse doit être faite de nouveau.
À l’occasion, il se pourrait que des éléments ou des ensembles d’éléments contenus dans une revendication n’interagissent pas pour donner un résultat unitaire; cela pourrait correspondre à une « juxtaposition » et non à une combinaison[68]. La prise en compte du problème et de la solution sur lesquels l’inventeur met l’accent dans la description pourrait aider l’examinateur à sélectionner seulement l’élément ou l’ensemble d’éléments qui interagissent dans la revendication pour fournir la solution utilisable.
Date de modification : juin 2015
Dans la plupart des cas, l’examinateur qui lit une revendication attribue automatiquement le sens qui convient aux termes qui s’y trouvent à la lumière des enseignements de la description et des compétences techniques qu’il possède. Il n’est pas nécessaire d’expliquer ces conclusions dans un rapport, sauf lorsqu’il devient évident qu’une divergence d’opinion pertinente existe entre l’examinateur et le demandeur quant au sens de certains termes. Dans ces cas, il est seulement nécessaire de commenter explicitement l’interprétation des termes contestés.
De façon similaire, il est possible dans certains cas de conclure qu’une revendication n’est pas conforme à la Loi sur les brevets ou aux Règles sur les brevets sans déterminer explicitement si un élément est essentiel ou non essentiel. Par exemple, un document de l’art antérieur qui divulgue tous les éléments d’une revendication constituera une antériorité à l’objet revendiqué, que les éléments soient essentiels ou non. Une fois de plus, il n’est pas nécessaire que les examinateurs détaillent dans leurs rapports les parties de leur analyse qui ne sont pas en cause.
Lorsque les conclusions d’un examinateur concernant un élément donné sont pertinentes à la détermination d’une irrégularité perçue, l’examinateur doit fournir les motifs pour appuyer ses conclusions, par exemple, mettre l’accent sur le problème et la solution déterminés et sur les éléments essentiels pour fournir cette solution.
Lorsque les revendications ont fait l’objet d’une interprétation téléologique, on peut en analyser les éléments essentiels afin de déterminer s’ils définissent clairement un objet conformément à la Loi sur les brevets et aux Règles sur les brevets. Les exigences particulières sont abordées dans les chapitres suivants du RPBB :
Les exigences relatives à la clarté et à la forme des revendications sont abordées au chapitre 16.
L’objet est abordé au chapitre 17.
L’utilité est abordée au chapitre 19.
La nouveauté, l’évidence et le double brevet sont abordés au chapitre 18.
Date de modification : juin 2015
Les exemples suivants appliquent les directives de la présente section afin de déterminer si un objet est prévu par la Loi.
Exemple 1 :
Une demande de brevet vise une poêle connue et une cuillère connue, où la poêle et la cuillère incorporent toutes deux un « identificateur particulier » sous forme de caractéristique commune aux deux produits. La description indique qu’il est connu de fournir un couvre-manche en silicone sur les poignées des cuillères afin d’améliorer la préhension de l’utilisateur, et qu’il est connu d’inclure un couvre-manche en silicone à la poignée d’une poêle afin de l’isoler. La demande divulgue qu’en incorporant l’identificateur particulier aux manches des deux produits, un consommateur est susceptible d’acheter les deux produits ensemble en raison de la reconnaissance de l’identificateur particulier. La description indique que l’identificateur particulier présente un attrait esthétique et que les modes de réalisations comprennent un logo en relief moulé dans la silicone et un motif à rayures particulier.
Revendication :
Analyse :
Personne versée dans l’art (PVA)
La PVA est considérée comme une personne qui est versée dans la conception, la production et la fabrication des ustensiles de cuisson, y compris dans les domaines de la transformation des métaux, du forgeage et de la moulure plastique. La PVA possède des connaissances dans le domaine de la commercialisation.
Connaissances générales courantes (CGC)
La description déclare que l’utilisation de silicone sur les poignées de cuillère pour améliorer la préhension relève des CGC et que l’utilisation de silicone sur les poignées de poêles est largement connue comme isolant. Même si un examinateur pourrait vérifier indépendamment que l’utilisation de silicone sur des ustensiles de cuisson relève des CGC, si un demandeur déclare explicitement que certaines connaissances relèvent des CGC, l’examinateur peut prendre de telles déclarations au mot. Les méthodes de moulure de poignées en silicone sur des ustensiles de cuisson sont bien connues. Les méthodes de moulure de logos et de divers motifs en silicone relèvent des connaissances générales courantes.
Le problème
Il est évident, à partir de la description, que le problème que l’inventeur a décidé de régler consiste à influencer un consommateur à associer un produit (la cuillère) à un autre produit (la poêle). En tenant compte des déclarations faites dans la description et des connaissances générales courantes, l’amélioration de la poignée de la cuillère et l’isolation de la poignée de la poêle ne faisaient pas partie du problème que l’inventeur avait décidé de résoudre.
La solution
Même si le demandeur a revendiqué les poignées recouvertes de silicone et explique les avantages respectifs qu’elles confèrent à la cuillère et à la poêle, ces avantages ne sont pas importants en vue de résoudre le problème qui consiste à influencer un consommateur à associer les deux produits ensemble. La solution au problème que le demandeur a établi est de fournir l’identificateur particulier sur les deux produits.
Quels sont les éléments essentiels?
Comme les identificateurs particuliers sont les seuls éléments de la revendication qui fournissent la solution au problème précisé dans la description, les identificateurs particuliers sont les seuls éléments essentiels de la revendication.
La revendication est-elle prévue par la Loi?
Les identificateurs particuliers sont des caractéristiques présentant une signification purement intellectuelle ou esthétique qui n’ont aucune incidence sur la fonctionnalité pratique des produits. L’examinateur déterminera donc une défectuosité au sens de l’article 2 de la Loi sur les brevets, puisque les seuls éléments essentiels de la revendication sont les identificateurs particuliers; les revendications ne déterminent donc pas une invention prévue par la Loi [voir le chapitre 17 du RPBB pour une analyse sur l’objet prévu par la Loi].
Exemple 2 :
Une demande vise un parc portable pour usage extérieur. La description indique que de tels parcs portables exempts de pattes et pourvus de faces inférieures flexibles sont bien connus pour être utilisés sur des terrains légèrement accidentés, comme un parc, car la face inférieure flexible peut s’adapter au terrain. La demande divulgue que les inventeurs avaient décidé d’améliorer ces parcs en ajoutant une caractéristique qui déterminerait si l’installation du parc est stable et alerterait le parent si l’installation n’est pas stable. Ils ont ajouté de nombreux capteurs à des endroits précis près du centre du parc pour recueillir des données afin de calculer le facteur de stabilité. Si le facteur de stabilité est inférieur à un seuil prédéterminé, une alarme fixée au parc retentira.
Revendication :
1. Une méthode afin de déterminer l’instabilité d’un parc pour enfants comprenant :
la fourniture d’un parc avec des capteurs fixés aux positions X, Y et Z;
la mesure de la charge verticale et horizontale à chaque capteur;
le calcul d’un facteur global de stabilité pour le parc à l’aide des données recueillies par les capteurs;
et le son d’une alarme si le facteur de stabilité se situe en dessous d’un seuil prédéterminé.
Analyse :
Personne versée dans l’art (PVA)
La PVA possède des connaissances dans le domaine de la conception, de la production et de la fabrication de meubles pour enfants, et dans les domaines de la mesure de la force et de l’électronique.
Connaissances générales courantes (CGC)
Les parcs pour enfants à usage extérieur possédant des dessous flexibles afin de leur permettre de s’adapter aux contours des terrains accidentés sont bien connus. Il est aussi connu que divers types de capteurs peuvent être incorporés à des produits pour calculer diverses valeurs.
Le problème
Il est clair, à partir de la description, que le problème que les inventeurs voulaient résoudre était de déterminer si un parc à usage extérieur possédant un dessous flexible est stable lorsqu’il est placé sur un terrain accidenté.
La solution
La solution, telle que précisée dans la description, consiste à fixer des capteurs aux endroits X, Y et Z du parc, à mesurer les données sur la force à chaque capteur, à calculer un facteur de stabilité à partir des données et à faire retentir une alarme, lorsque le facteur de stabilité est inférieur à un seuil prédéterminé.
Quels sont les éléments essentiels?
Pour résoudre le problème qui consiste à déterminer si un parc à usage extérieur est stable, les éléments suivants de la revendication sont considérés essentiels : fixer des capteurs aux endroits X, Y et Z d’un parc, mesurer la force à chaque endroit, calculer le facteur de stabilité pour le parc à l’aide des données recueillies par les capteurs et faire retentir une alarme si le facteur de stabilité calculé est inférieur à un seul prédéterminé.
La revendication est-elle prévue par la Loi?
Oui. Les éléments essentiels consistant à fixer des capteurs aux endroits X, Y et Z, à mesurer la force à chaque endroit et à faire retentir une alarme sont des éléments prévus par la Loi qui présentent une utilisation pratique.
Exemple 3, scénario a) :
Une demande s’adresse à un nouveau jeu de société dans lequel les joueurs déplacent les pièces sur un plateau à trois dimensions selon le nombre obtenu après avoir lancé les dés. Le plateau comporte un bras mécanisé muni d’une pince à son extrémité qui tourne autour du plateau; selon l’orientation de la pince et la position de la pièce, la pince frappera la pièce du joueur ou l’attrapera pour la placer à un autre endroit sur le plateau de jeu.
Revendication :
1. Un jeu de société comprenant :
un plateau à trois dimensions comprenant un schéma d’espaces;
le plateau comprenant un bras mécanisé qui tourne autour du centre du plateau à l’aide d’un moteur, ledit bras comprenant une pince qui peut être placée dans deux orientations, horizontale ou verticale;
et une pluralité de pièces de jeu, où chaque pièce comprend un moyen d’interagir avec la pince lorsqu’elle est orientée horizontalement, lui permettant ainsi de ramasser ladite pièce.
Analyse :
Personne versée dans l’art (PVA)
La PVA est un concepteur et fabricant de jeux de société et possède également des connaissances dans le domaine du génie mécanique.
Connaissances générales courantes (CGC)
Les jeux de société en général sont bien connus et la fabrication de pièces de jeu en trois dimensions fait partie des CGC. Les mécanismes mécaniques sont également des CGC.
Le problème
Le problème qui a été déterminé dans la description est le besoin de créer un nouveau jeu de société.
La solution :
La solution, telle que précisée dans la description, est la proposition d’un nouveau jeu de société qui exige une pluralité de pièces de jeu et un plateau à trois dimensions comportant un bras mécanisé et une pince.
Quels sont les éléments essentiels?
Les éléments requis pour obtenir la solution sont les pièces et le plateau à trois dimensions comportant le bras mécanisé et la pince.
La revendication est-elle prévue par la Loi?
Oui. Les éléments essentiels (le plateau à trois dimensions, les pièces de jeu et le bras mécanisé et la pince) fournissent une solution pratique au problème.
Exemple 3, scénario b) :
Dix ans après l’introduction du jeu de société de l’exemple 3, scénario a) sur le marché, le jeu a obtenu un succès commercial, et il est bien connu à travers le monde. L’inventeur a produit une nouvelle demande de brevet pour un jeu de société amélioré qui comprend maintenant des directives supplémentaires imprimées sur les espaces du plateau de jeu (p. ex., avancer de trois cases, reculer de deux cases, etc.). Le plateau amélioré comporte toujours le bras mécanisé et la pince d’origine.
Revendication :
1. Un jeu de société comprenant :
un plateau à trois dimensions comprenant un schéma d’espaces;
ledit plateau comprenant un bras mécanisé qui tourne autour du centre du plateau à l’aide d’un moteur, ledit bras comprenant une pince qui peut être placée dans deux orientations, horizontale ou verticale;
et une pluralité de pièces de jeu, où chaque pièce comprend un moyen d’interagir avec la pince lorsqu’elle est orientée horizontalement, lui permettant ainsi de ramasser ladite pièce;
où 20 % des espaces comportent des directives sur la manière de déplacer une pièce de jeu particulière.
Analyse :
Personne versée dans l’art (PVA)
La PVA est la même que pour l’exemple 3, scénario a) ci-dessus.
Connaissances générales courantes (CGC)
Les jeux de société sont des CGC. Le plateau particulier à trois dimensions, les pièces, le bras mécanisé et la pince divulgués dans la demande sont tous des CGC. L’utilisation de directives sur les espaces d’un plateau de jeu fait partie des CGC.
Le problème
Comme il est précisé dans la description, le problème se définit comme la nécessité de trouver une méthode améliorée de jouer au jeu.
La solution :
Les directives imprimées sur 20 % des cases offrent la solution au problème déterminé.
Quels sont les éléments essentiels?
Même si la revendication définit le plateau de jeu, les pièces et le bras mécanisé et la pince, ces derniers fournissent simplement le contexte de l’invention. Ils ne changent pas la nature de la solution au problème. L’élément qui est essentiel en vue de résoudre le problème déterminé est l’inclusion de directives sur 20 % des espaces du plateau.
La revendication est-elle prévue par la Loi?
Non, l’élément essentiel est l’inclusion de directives qui sont imprimées sur les espaces. Les directives sont simplement un objet imprimé, qui ne constitue pas un objet brevetable.
Exemple 3, scénario c) :
Dix ans après l’introduction du jeu de société de l’exemple 3, scénario a) sur le marché, le jeu a obtenu un succès commercial et il est bien connu à travers le monde. L’inventeur a produit une nouvelle demande de brevet pour un jeu de société amélioré, doté de petits pistons hydrauliques à chaque coin du plateau. Les pistons sont utilisés pour élever et abaisser chaque coin du plateau pendant le jeu, de sorte que les caractéristiques tridimensionnelles changent (c.-à-d., le plateau est penché), entraînant ainsi une interaction changeante entre la pince et les pièces du jeu.
Revendication :
1. Un jeu de société comprenant :
un plateau à trois dimensions comprenant un schéma d’espaces;
le plateau comprenant un bras mécanisé qui tourne autour du centre du plateau à l’aide d’un moteur, ledit bras comprenant une pince qui peut être placée dans deux orientations, horizontale ou verticale;
ledit plateau comprenant un piston hydraulique à chaque coin pour élever ou abaisser les coins, faisant ainsi pencher le plateau;
et une pluralité de pièces de jeu, où chaque pièce comprend un moyen d’interagir avec la pince lorsqu’elle est orientée horizontalement, lui permettant ainsi de ramasser ladite pièce.
Analyse :
Personne versée dans l’art (PVA)
La PVA est la même que pour l’exemple 3, scénario a) ci-dessus.
Connaissances générales courantes (CGC)
Les jeux de société sont des CGC. Le plateau particulier à trois dimensions, les pièces, le bras mécanisé et la pince divulgués dans la demande sont tous des CGC. Les pistons hydrauliques en soi sont des CGC.
Le problème
Le problème précisé dans la description se définit comme la nécessité de trouver une méthode améliorée de jouer au jeu.
La solution
La solution au problème est l’inclusion de pistons hydrauliques à chaque coin du plateau de jeu, de sorte qu’il puisse être penché pendant le jeu.
Quels sont les éléments essentiels?
Le plateau, les pièces, le bras et la pince fournissent le contexte pour la solution au problème, mais ne sont pas des éléments essentiels qui mènent à la solution envisagée par l’inventeur. Les éléments essentiels sont les pistons hydrauliques qui permettent de pencher le plateau de jeu et qui peuvent provoquer un changement dans l’interaction entre la pince et les pièces de jeu.
La revendication est-elle prévue par la Loi?
Oui, les éléments essentiels (les pistons hydrauliques) fournissent une nouvelle application pratique au plateau de jeu.
Date de modification : juin 2015
La brevetabilité devant s’apprécier à la lumière de l’art antérieur, il est donc nécessaire d’identifier l’art antérieur pertinent. L’art antérieur, en règle générale, comprend toute l’information, sous toutes ses formes, rendue accessible au public au Canada ou ailleurs avant la date de revendication[69], avec une exception limitée pour de l’information divulgué par le demandeur ou d’un tiers l’ayant obtenue de lui (voir l’alinéa 28.2(1)a) de la Loi sur les brevets). Toutefois, en pratique, l’art antérieur sur lequel on s’appuie lors de l’examen comprend généralement des documents de brevets publiés, des articles de revues, des manuels et toutes autres publications semblables.
Une demande de brevet au Canada peut provenir d’un dépôt national ou de l’entrée en phase nationale d’une demande internationale déposée au Canada ou ailleurs en vertu du Traité de coopération en matière de brevets (PCT).
L’envergure de la recherche sur les antériorités que réalise l’examinateur canadien à la phase nationale est déterminée en partie par la mesure dans laquelle des antériorités pertinentes ont été identifiées dans des recherches antérieures[70]. En outre, les examinateurs ne sont pas tenus d’effectuer des recherches au sujet d’un objet revendiqué présentant des irrégularités liées à l’unité de l’invention (voir le chapitre 21), aux demandes divisionnaires (voir 21.10) ou à un nouvel objet (voir le chapitre 20).
Lorsque l’objet revendiqué a fait l’objet d’une recherche internationale exhaustive par une administration chargée de la recherche internationale, un examinateur canadien réalisera tout de même une recherche de documents de brevet canadiens afin de repérer les documents pertinents au double brevet ou à l’anticipation au sens des alinéas 28.2(1)c) et 28.2(1)d) de la Loi sur les brevets (voir les sections 18.06,18.01.01c et 18.01.01d).
Pour éviter le dédoublement de travail, l’examinateur prendra habituellement en considération les résultats des recherches étrangères disponibles. Lorsqu’un rapport fait état des résultats d’une recherche étrangère, le rapport doit indiquer les documents identifiés par la recherche étrangère.
Lorsque l’examinateur le juge approprié, de plus amples recherches peuvent être entreprises. Cette recherche ne se limite pas nécessairement qu’aux documents de brevets canadiens et peut faire appel à toutes les bases de données et à tout autre outil de recherche auxquels l’examinateur a accès. Les recherches sont généralement circonscrites par une combinaison de dates, de mots clefs et de codes de la Classification internationale des brevets (CIB) qui ont une pertinence à l’égard de l’objet revendiqué.
Compte tenu du but du rapport d’examen, il est souhaitable que l’ensemble des antériorités pertinentes soit repéré au moment du premier rapport. Néanmoins, étant donné la disponibilité actuelle d’un volume important d’antériorités, il faut reconnaître que dans la pratique certains documents peuvent échapper à l’examinateur ou que celui-ci, aux premières étapes de l’examen, peut sous-estimer la pertinence de certains documents. Il arrive parfois aussi que des modifications apportées aux revendications ou des arguments présentés par le demandeur imposent à l’examinateur de s’appuyer sur desantériorités supplémentaires.
Dans le cas où, pour quelque raison que ce soit, des antériorités pertinentes sont repérées au cours de l’examen de la demande, il incombe à l’examinateur d’en faire état à l’égard de l’invention revendiquée.
Date de modification : octobre 2022
Un rapport émanant de l’examinateur est un moyen officiel de communiquer avec un demandeur. Le terme « rapport d’examen » ou « rapport » désigne un avis de l’examinateur qui répertorie les irrégularités dans la demande et qui contient une demande en vertu des paragraphes 86(2) ou 86(5) des Règles sur les brevets.
Le paragraphe 86(2) des Règles sur les brevets prévoit que lorsque l’examinateur a des motifs raisonnables de croire que la demande n’est pas conforme à la Loi sur les brevets ou aux Règles sur les brevets, le demandeur doit être informé des irrégularités de sa demande et doit être prié de modifier sa demande en conséquence ou de faire parvenir ses arguments justifiant le contraire. Lorsqu’un examinateur décèle une ou plusieurs défectuosités, ces dernières seront détaillées dans le rapport et, aux fins de l’alinéa 73(1)a) de la Loi sur les brevets, elles sont considérées comme une seule demande. Dans le rapport d’examen le début d’une demande commence généralement par une formule telle que « l’examinateur a décelé les irrégularités suivantes dans la demande ». La demande de l’examinateur se termine par un paragraphe tel que : « compte tenu des irrégularités mentionnées plus haut, le demandeur est tenu, en vertu du paragraphe 86(2) des Règles sur les brevets, de modifier la demande afin de la rendre conforme à la Loi sur les brevets et aux Règles sur les brevets ou de lui communiquer les motifs pour lesquels il estime que sa demande est conforme »
.
Dans les étapes ultérieures de la poursuite, s’il semble que la poursuite de la demande soit dans une impasse, un type particulier de rapport d’examen, appelé décision finale, peut être envoyé. Une décision finale comprend une demande en vertu du paragraphe 86(5) des Règles sur les brevets à laquelle le demandeur doit répondre. Veuillez vous référer au chapitre 26 pour plus de détails.
Des demandes supplémentaires en vertu des articles 85 et 94 des Règles sur les brevets, peuvent être incluses dans les rapports d’examen. De plus amples renseignements sur ces types de demandes de l’examinateur sont présentés aux sections 12.04.01 et 12.04.02.
En plus des demandes, un rapport d’examen peut comprendre des énoncés informatifs exigeant une action du demandeur. En particulier, conformément à l’article 85.1 des Règles sur les brevets, le rapport peut informer le demandeur qu’il existe une exigence de présenter une requête pour la poursuite de l’examen et de payer une taxe pour que l’examen puisse se poursuivre. De plus amples renseignements sur la requête pour la poursuite de l’examen sont fournis aux sections 11.04.02a et 11.04.02b.
Chaque demande distincte, et toute exigence distincte de présenter une requête pour la poursuite de l’examen, présentes dans un rapport d’examen doivent faire l’objet d’une réponse dans le délai indiqué dans le rapport, sous peine d’abandon de la demande en vertu de l’alinéa 73(1)a) de la Loi sur les brevets ou de l’alinéa 132(1)e) des Règles sur les brevets. Pour de plus amples renseignements sur l’abandon, les délais et le rétablissement, voir le chapitre 9 du présent manuel.
Le rapport d’examen comprend généralement d’autres éléments additionnels qui ne font pas partie de la demande de l’examinateur, mais qui fournissent des renseignements utiles sur le rapport lui-même. Ce contenu peut fournir la date des modifications les plus récentes et, s’il s’agit d’un premier rapport, leur origine (phase internationale ou phase nationale), le nombre de revendications au dossier, un exposé de la recherche effectuée et l’identification de toute antériorité repérée ainsi qu’une analyse de sa pertinence. Enfin, le rapport peut aussi comprendre des observations générales sur l’examen de la demande de brevet et aborder des points soulevés par le demandeur dans sa correspondance. Lorsqu’il semble y avoir un désaccord entre le demandeur et l’examinateur concernant l’interprétation des revendications, le rapport peut comprendre l’identification par l’examinateur de la personne versée dans l’art et des connaissances générales courantes. Le rapport peut également préciser le problème que l’inventeur tente de résoudre tel que compris par l’examinateur, la solution que l’inventeur a envisagée et les éléments essentiels qui mènent à cette solution.
Un rapport d’examen doit être le plus complet possible pour que le demandeur puisse prendre des décisions éclairées sur la poursuite de l’examen de sa demande et, dans la mesure du possible, pour qu’il puisse rendre la demande acceptable [voir le chapitre 25]. Toutefois, il peut y avoir des circonstances où une recherche et un examen exhaustifs ne sont pas effectués (voir la section 12.03). Lorsqu’un examinateur reporte la recherche et l’examen des revendications, il devra l’indiquer dans le rapport, avec les raisons qui ont mené au report (voir la section 12.03).
L’examinateur ne produit pas de rapport lorsqu’il y a des motifs raisonnables de croire selon le cas, que :
Dans ces cas, l’examinateur approuvera l’acceptation de la demande ou émettra un avis d’acceptation conditionnelle. Veuillez vous référer au chapitre 25 pour plus de détails.
Date de modification : octobre 2019
L’article 85 des Règles sur les brevets prévoit que lorsque l’examinateur « a des motifs raisonnables de croire qu’une autre demande de brevet divulguant la même invention a été déposée
dans un pays autre que le Canada ou pour un tel autre pays par un inventeur de l’invention ou une personne réclamant par l’intermédiaire de celui-ci, l’examinateur peut, par avis, demander que le demandeur lui fournisse les renseignements suivants, une copie de tout document connexe et/ou une traduction en français ou en anglais de la totalité ou d’une partie de tout document connexe rédigé dans une langue autre que le français ou l’anglais :
Le demandeur doit répondre à cette demande de l’examinateur en fournissant les renseignements et/ou les documents demandés ou en indiquant expressément que ces renseignements et documents lui sont inconnus ou ne lui sont pas accessibles.
L’examinateur ne doit pas demander l’identification dantériorités citées dans des rapports de recherche publiés auxquels il a facilement accès. Ces rapports de recherche comprennent le Rapport de recherche international et les rapports de recherche de l’Office européen des brevets ou du United States Patent and Trademark Office accessibles sur les sites Web respectifs de ces offices. De la même manière, l’examinateur ne doit pas demander de renseignements qu’il peut consulter sur les sites Internet de ces administrations, notamment les détails relatifs aux examens, aux oppositions ou à certaines procédures analogues.
Reconnaissant que la traduction de documents puisse imposer une lourde charge financière au demandeur, l’examinateur doit limiter les demandes de traductions aux cas où aucune alternative viable n’existe.
Dans le cas où un document en langue étrangère semble pertinent à l’examen, l’examinateur doit chercher à repérer une version du document (ou au minimum de son résumé) dans une des deux langues officielles dans laquelle il est capable de travailler. A cet égard, l’examinateur doit exploiter des moteurs de traduction fiables en ligne, comme celui du JPO, au moins aux premières étapes de l’examen.
Lorsque l’examinateur travaille à l’aide d’une traduction automatique ou à partir d’un membre de la même famille qu’un document à citer, il doit en faire état clairement dans son rapport. Toutefois, le demandeur qui veut réfuter des arguments fondés sur un document de cette nature pourra être tenu de fournir une traduction du document visé à l’appui de son argumentation.
Lorsqu’une traduction est demandée, le demandeur doit fournir une traduction en français ou en anglais de tout ou partie du document ou indiquer qu’une telle traduction n’est pas disponible. Dans le cas où une partie seulement du document est nécessaire pour l’examen, l’examinateur doit indiquer, dans la mesure du possible, la partie ou les parties du document visées par la demande de traduction.
Selon l’article 42 du Traité de coopération en matière de brevets (PCT), les offices nationaux recevant le rapport d’examen préliminaire international « ne peuvent exiger du déposant qu’il leur remette des copies de documents liés à l’examen relatif à la même demande internationale dans tout autre office élu, ou qu’il leur remette des informations relatives au contenu de tels documents »
. L’article 42 du PCT s’applique à toute demande d’entrée en phase nationale ayant fait l’objet d’un examen préliminaire international en vertu du chapitre II du PCT.
Le Bureau considère qu’une demande de l’examinateur faite en vertu du sous-alinéa 85(1)a)(i) des Règles sur les brevets aux fins de l’identification d’antériorités ou en vertu du sous-alinéa 85(1)a)(ii) des Règles sur les brevets aux fins de l’obtention de numéros de demandes, de dates de dépôt ou de numéros de brevets est conforme aux exigences de l’article 42 du PCT, car l’information demandée est liée à la recherche d’antériorités et n’est pas considérée comme une demande de copies de papiers ou d’information sur le contenu de papiers, « liés à l’examen ».
De la même façon, le Bureau ne considère pas que les oppositions, les ré-examens, les invalidations et les procédures analogues sont « liés à l’examen » au sens de l’article 42 du PCT et, par conséquent, les demandes de l’examinateur faites en vertu de l’article 85 des Règles sur les brevets liées à de telles procédures sont également considérées comme conformes à l’article 42 du PCT.
Date de modification : octobre 2019
Les demandes de l’examinateur faites en vertu de l’article 94 des Règles sur les brevets concernent l’inclusion dans la description de la date du dépôt de matières biologiques. L’examinateur peut exiger du demandeur qu’il modifie la description afin d’y ajouter la date du dépôt. Ce sujet est abordé en détail au chapitre 23 du présent recueil.
Date de modification : décembre 2020
Le rapport d’examen peut être retiré dans des circonstances exceptionnelles lorsque les faits des causes démontrent le besoin de retirer le rapport. Ces situations peuvent inclure, sans toutefois s’y limiter, les suivantes :
Si un demandeur estime que le rapport d’examen doit être retiré, il doit présenter une demande de retrait écrite du rapport d’examen au Bureau des brevets (les demandes faites par téléphone ne seront pas prises en considération). En ce qui a trait aux situations définies aux points iii, iv et v, le délai pour demander le retrait d’un rapport est la date qui survient en premier entre les quatre mois après la date du rapport d’examen (c.-à-d. la date limite pour répondre à la demande) et le jour où le demandeur répond au rapport d’examen. Il n’y a pas de délai pour demander le retrait du rapport d’examen envoyé par erreur.
Si le demandeur choisit de demander le retrait d’un rapport d’examen, il doit indiquer clairement cette demande en lettres majuscules, sur la première page de la lettre de présentation avec la date du rapport d’examen et doit préciser les raisons pour lesquelles il croit que le rapport doit être retiré. Par exemple :
Le demandeur demande le retrait du rapport d’examen daté du [DATE]. Il semble que les pages 2 et 3 du rapport d’examen manquent.
Une fois qu’une demande est reçue au sein du Bureau des brevets, les raisons de la demande de retrait du rapport et la rapidité de la demande seront évaluées et le demandeur sera informé par lettre si le rapport a été retiré ou non.
Si une demande est acceptée, le Bureau retirera le rapport. Le retrait du rapport a pour effet, entre autres, de supprimer l’obligation du demandeur de répondre à toute demande ou exigence contenue dans le rapport dans les délais prescrits. Le retrait du rapport a également pour effet de supprimer le rapport retiré du nombre global de rapports en ce qui a trait à l’exigence de présenter une requête pour la poursuite de l’examen (voir la section 11.04.02a). Dans de nombreux cas, après le retrait d’un rapport, le Bureau produit un nouveau rapport auquel le demandeur doit répondre. Le délai pour répondre au nouveau rapport est fondé sur la date indiquée dans le nouveau rapport.
Lorsque la demande de retrait du rapport porte sur l’un ou l’autre des éléments présumément incorrects suivants :
le rapport, y compris la demande en vertu du paragraphe 86(2) ou 86(5) des Règles sur les brevets, ne sera généralement pas retiré. Au lieu de cela, s’il est déterminé que la demande ou l’exigence a été incluse de façon inappropriée dans le rapport, le demandeur sera avisé que seule la demande ou l’exigence précise mal identifiée a été retirée. Le retrait d’une demande ou d’une exigence précise d’une telle façon entraînera la suppression de l’obligation du demandeur de répondre à la demande ou à l’exigence pertinente sans supprimer l’obligation de répondre aux autres demandes ou à toute exigence.
Date de modification : décembre 2020
Lorsqu’un rapport d’examen contient des erreurs mineures, par exemple, l’exactitude et l’exhaustivité des arguments relativement aux irrégularités signalées ou des erreurs typographiques soit dans l’indication des pages, dans l’indication du nombre de revendications examinées, dans une irrégularité signalée, dans une référence aux parties de la Loi sur les brevets ou des Règles sur les brevets, ou dans des citations de l’art antérieur, le rapport ne sera pas retiré. Si la correction de l’erreur mineure n’est pas immédiatement évidente, il est recommandé que les demandeurs soulèvent la question auprès de l’examinateur par le biais d’une entrevue amorcée par le demandeur (voir 12.06.01), de façon à ce que toute correction ou précision puisse être demandée et qu’elle puisse être pleinement et clairement documentée dans une note relative à une entrevue. Le demandeur souhaitera peut-être également inclure une discussion sur l’erreur mineure dans la réponse au rapport.
Date de modification : octobre 2022
Date de modification : octobre 2019
À sa discrétion, le commissaire peut exiger que des dessins supplémentaires soient fournis si les dessins au dossier ne représentent pas clairement toutes les parties de l’invention. Ces dessins peuvent être demandés par avis en vertu du paragraphe 27(5.2) de la Loi sur les brevets. Si une réponse constituant une tentative de bonne foi pour fournir les dessins demandés n’est pas reçue dans les trois mois suivant la date de la demande de l’examinateur, la demande de brevet sera réputée abandonnée.
Date de modification : octobre 2022
Dans le cas des demandes PCT déposées à la phase internationale avec une partie ou la totalité du texte contenu dans le mémoire descriptif ou les dessins dans une langue autre que l’anglais ou le français, la traduction de ce texte en anglais ou en français est requise à la date d’entrée en phase nationale conformément aux alinéas 154(1)b), 154(1)b.1) ou à l’article 155.1 des Règles sur les brevets (voir le chapitre 34).
Si, au cours de l’examen, le commissaire ou l’examinateur a des motifs raisonnables de croire que la traduction soumise pour satisfaire aux exigences des alinéas 154(1)b), 154(1)b.1) ou de l’article 155.1 contient des erreurs, il enverra un avis pour en informer le demandeur. Toute correction en réponse à l’avis doit être reçue avant la délivrance d’un avis d’acceptation ou d’un avis d’acceptation conditionnelle, à moins que l’avis d’acceptation ou l’avis d’acceptation conditionnelle ne soit retiré ou écarté (voir la section 11.05.04). L’omission de répondre à la demande pour une correction de traduction pourrait avoir des répercussions sur l’analyse d’un nouvel objet, si des modifications tentent de s’appuyer sur le contenu erroné (voir le chapitre 20).
Date de modification : octobre 2019
Si, au cours de l’examen, l’examinateur doit tenir compte d’un document de priorité partiellement ou entièrement rédigé dans une langue autre que le français ou l’anglais, il peut, par avis, exiger que le demandeur fournisse une traduction en français ou en anglais d’une partie ou de la totalité dudit document, en vertu du paragraphe 76(1) des Règles sur les brevets. Si l’examinateur a des motifs raisonnables de croire que la traduction fournie n’est pas fidèle, il peut, par avis, exiger qu’une traduction certifiée soit fournie en vertu du paragraphe 76(2) des Règles sur les brevets. Si le demandeur omet de répondre à l’un ou l’autre de ces avis dans les quatre mois suivant la date de ces avis, la demande de priorité correspondante sera considérée comme ayant été retirée (voir la section 7.05 pour en savoir plus).
Date de modification : septembre 2020
Dans le cas d’une demande de brevet à l’égard de laquelle une demande de priorité fondée sur une demande de brevet déposée dans un pays autre que le Canada a été présentée avant le 30 octobre 2019, l’examinateur peut, en vertu du paragraphe 196(1) des Règles sur les brevets, exiger par avis que le demandeur fournisse, dans les quatre mois suivant la date de l’avis :
Si le demandeur omet de se conformer à la demande de l’examinateur, la demande de priorité sera considérée comme ayant été retirée, sauf si le demandeur présente une demande de restauration du droit de priorité et fournit la preuve qu’il a bien transmis la demande de l’examinateur à l’office où la demande de brevet établissant la priorité a été déposée. Dans un tel cas, les documents demandés doivent être fournis au commissaire au plus tard deux mois après la date à laquelle le demandeur les a reçus (voir la section 7.04 pour en savoir plus sur les demandes de priorité et la section 18.03 pour en savoir plus sur les questions relatives à la priorité pendant l’examen).
Date de modification : octobre 2022
Certains rapports d’examen devraient comprendre une déclaration informant le demandeur de la nécessité de présenter une requête pour la poursuite de l’examen en vertu de l’article 85.1 des Règles sur les brevets (voir les sections 11.04.02a, 11.04.02b et 12.04). Si un rapport n’informe pas un demandeur de la nécessité de présenter une requête pour la poursuite de l’examen, et que cette information aurait dû figurer dans le rapport, l’examinateur émettra un avis distinct informant le demandeur de la nécessité de présenter une requête pour la poursuite de l’examen.
Afin d’éviter l’abandon en vertu de l’alinéa 132e) des Règles sur les brevets, le demandeur doit présenter une requête pour la poursuite de l’examen et payer la taxe réglementaire au plus tard quatre mois après la date de l’avis (comme il est décrit aux sections 11.04.02a et 11.04.02b).
Date de modification : juin 2021
Dans certaines circonstances, les examinateurs et l’agent de brevets nommé, le représentant commun ou le demandeur unique, ou encore un professionnel étranger inscrit autorisé par le demandeur unique ou le représentant commun, peuvent participer à une entrevue. L’« agent de brevets nommé » se rapporte à l’agent de brevets nommé ou au coagent de brevets nommé. Si tous les agents de brevets d’une entreprise donnée ont été nommés soit comme agents de brevets, soit comme coagents de brevets, n’importe lequel des agents de cette entreprise peut participer à une entrevue, ou donner la permission à un professionnel étranger inscrit d’y participer, comme il est indiqué ci-dessous. Pour de plus amples renseignements sur les professionnels étrangers inscrits, veuillez consulter le chapitre 5.02.02 du présent recueil.
Lorsqu’un agent de brevets a été nommé, une entrevue peut être menée avec le représentant commun ou le demandeur unique ou un professionnel étranger inscrit autorisé par le demandeur unique ou le représentant commun seulement si l’agent est présent à l’entrevue; ou s’il a fourni une permission écrite au représentant commun ou au demandeur unique et/ou au professionnel étranger inscrit pour mener une entrevue en l’absence de l’agent. Pour qu’un professionnel étranger inscrit puisse participer à une entrevue, il doit toujours y avoir au dossier un document autorisant ce professionnel étranger inscrit à participer à l’entrevue, signé par le demandeur unique ou le représentant commun, selon le cas. Cette exigence s’ajoute à la permission de l’agent de brevets nommé.
Les entrevues avec les examinateurs seront documentées dans la Base de données sur les brevets canadiens.
Date de modification : octobre 2022
Sous réserve des conditions énoncées à l’article 39 des Règles sur les brevets, l’agent de brevets nommé, le représentant commun ou le demandeur unique ou professionnel étranger inscrit peuvent demander la tenue d’une entrevue avec un examinateur relativement à une demande. Les rendez-vous doivent être fixés à l’avance afin que l’examinateur puisse se libérer et se préparer pour discuter de la poursuite de la demande. Lorsqu’un agent a été nommé, ce dernier doit assister à l’entrevue ou l’avoir autorisée.
Une entrevue concernant la poursuite d’une demande, y compris d’une demande qui fait l’objet d’une décision finale, peut être demandée à tous les stades de la poursuite, à moins que la demande ne soit abandonnée. L’entrevue sera menée par l’examinateur chargé de la demande. Lors de l’entrevue, l’examinateur peut donner plus d’explications au sujet des irrégularités qu’il a relevées dans un rapport ou éclaircir certains points concernant l’invention. Toutefois, les entrevues ne remplacent pas la poursuite normale d’une demande. Lors d’une entrevue l’examinateur ne formulera pas d’opinions verbales définitives et ne s’engagera pas à accepter des modifications au mémoire descriptif.
Dans le cas d’une entrevue avec un nouvel examinateur en formation, un examinateur principal ou un chef de section y assistera également. Les questions qui ne sont pas liées à l’examen des demandes sont soumises à la section appropriée du Bureau des brevets.
Le commissaire ne rencontre pas les demandeurs ou les agents au sujet des problèmes concernant la poursuite de demandes particulières.
Date de modification : octobre 2022
Le Service d’entrevue concernant l’examen de brevets favorise une communication directe entre les examinateurs de brevets de l’OPIC et les agents de brevets ou les inventeurs non représentés, en permettant la poursuite de la demande de brevet par téléphone ou à l’aide d’une plateforme en ligne pour vidéoconférence ou téléconférence. Le Service encourage les examinateurs de brevets à communiquer par téléphone avec l’agent de brevets nommé ou le demandeur ou le représentant commun si aucun agent n’est nommé dans des situations où cette démarche est susceptible de faire avancer la poursuite d’une demande, par exemple lorsqu’il ne reste que quelques irrégularités mineures dans une demande.
Le Service donne la possibilité à l’agent de brevets nommé (ou le demandeur unique ou le représentant commun si aucun agent n’est nommé) de discuter de la demande directement avec l’examinateur, d’obtenir des suggestions ou des conseils de sa part sur la façon dont une irrégularité repérée peut être résolue et de corriger toute irrégularité repérée par la soumission d’une modification volontaire dans des délais prédéterminés. Les modifications volontaires soumises après une entrevue téléphonique font l’objet d’un examen par l’examinateur dans les plus brefs délais, et la demande est ensuite approuvée aux fins d’acceptation si elle est conforme à la Loi et aux Règles sur les brevets.
L’échéancier prédéterminé présenté n’a pas d’incidence sur l’état de la demande; si une modification volontaire n’est pas reçue à l’échéance prédéterminée, l’examinateur produira simplement un rapport fondé sur les dernières modifications reçues.
Date de modification : octobre 2019
Le paragraphe 27(2) de la Loi sur les brevets définit les éléments requis dans une demande de brevet. Conformément à l’article 55 des Règles sur les brevets, la demande doit contenir un abrégé. L’abrégé n’est pas obligatoire pour obtenir une date de dépôt, mais il est nécessaire pour que la demande de brevet soit considérée comme conforme.
L’abrégé doit être en français ou en anglais et rédigé dans la même langue que le reste de la demande (article 46 des Règles sur les brevets). Une fois qu’un brevet a été octroyé, le Bureau traduit l’abrégé dans l’autre langue officielle afin de permettre la recherche dans les deux langues.
L’article 55 des Règles sur les brevets définit le format et le contenu requis de l’abrégé et exige que l’abrégé:
L’article 49 des Règles sur les brevets stipule que l’abrégé doit commencer sur une page séparée ne faisant pas partie des pages de la description, des dessins ou des revendications. Par ailleurs, pour des raisons de clarté, l’abrégé devrait avoir un en-tête distinct, par exemple « Abrégé du mémoire descriptif ». Puisque l’abrégé sera utilisé comme objet de recherche dans différentes bases de données, son texte devrait être dépourvu du jargon des brevets de sorte qu’il soit compréhensible par les techniciens, les scientifiques et les personnes qui désirent obtenir des renseignements sur les demandes de brevets accessibles au public et sur les brevets délivrés. L’abrégé devrait permettre de déterminer rapidement l’objet du mémoire descriptif afin que le lecteur puisse décider si un examen plus détaillé du document est justifié. Les mérites supposés ou les applications hypothétiques de l’invention ne doivent pas être mentionnés dans l’abrégé; de même, il faut éviter de comparer l’invention avec l’art antérieur dans l’abrégé.
L’abrégé ne doit pas contenir de dessins; cependant, il peut contenir des formules chimiques ou mathématiques (article 51 des Règles sur les brevets).
Date de modification : octobre 2019
Une caractéristique technique mentionnée dans l’abrégé et illustrée par un dessin contenu dans la demande peut être suivie d’un signe de référence figurant entre parenthèses (paragraphe 55(6) des Règles sur les brevets). Dans le domaine de la biotechnologie, l’identificateur d’une séquence d’un listage, tel que « SEQ ID NO: 1 », peut être utilisé dans l’abrégé pour désigner la séquence en question.
Date de modification : octobre 2019
Les abrégés sont soumis à un examen visant à vérifier leur conformité avec l’article 55 des Règles sur les brevets. En plus de préciser la forme et le contenu de l’abrégé, le paragraphe 55(8) des Règles sur les brevets stipule que l’abrégé « ne peut être pris en considération dans l’évaluation de l’étendue de la protection demandée ou obtenue »
.
Lorsqu’une modification a été apportée au mémoire descriptif ou aux dessins, l’abrégé ne peut pas servir de fondement pour l’ajout d’éléments qui n’étaient pas déjà présents dans le mémoire descriptif ou les dessins originaux, ou qui ne peuvent raisonnablement s’en inférer.
Lors de l’examen, le commissaire est autorisé, en vertu du paragraphe 55(7) des Règles sur les brevets, à modifier ou à remplacer un abrégé non conforme. En général, un abrégé non conforme sera signalé en tant qu’irrégularité dans une demande de l’examinateur faite au titre du paragraphe 86(2) des Règles sur les brevets. Toutefois, si la non-conformité de l’abrégé est la seule chose qui fait obstacle à l’acceptation de la demande, l’examinateur modifiera ou remplacera lui-même l’abrégé avant d’approuver la demande aux fins d’acceptation, plutôt que de signaler cette irrégularité dans un nouveau rapport.
Date de modification : septembre 2014
Les exemples suivants illustrent des abrégés satisfaisants :

où A et Q représentent un hydrogène ou des groupes alcoxyles, et Y un groupe alkylène contenant de 4 à 7 atomes de carbone. Ces composés sont utiles en tant qu’agents déshydratants pour végétaux.
Date de modification : octobre 2019
Le mémoire descriptif d’une demande est composé de la description et des revendications[71]. Bien que les revendications jouent un rôle important dans le régime des brevets, en ce qu’elles déterminent la portée du privilège exclusif conféré par un brevet, une description suffisante est essentielle à la validité du brevet. Comme l’a souligné la Cour suprême, « [l]a divulgation est le prix à payer pour obtenir le précieux droit de propriété exclusif qui est une pure création de la Loi sur les brevets »
[72].
Le présent chapitre traite des diverses exigences en matière de divulgation suffisante en vertu du paragraphe 27(3) de la Loi sur les brevets ainsi que de celles relatives à la forme et à la teneur d’une description en vertu des Règles sur les brevets.
Date de modification : décembre 2010
La description doit fournir une divulgation claire et précise de l’invention de telle sorte que la personne versée dans l’art :
Dans Consolboard Inc. c. Macmillan Bloedel (Saskatchewan) Ltd., le juge Dickson a souligné que « l’inventeur doit, en contrepartie de l’octroi du brevet, fournir au public une description adéquate de l’invention comportant des détails assez complets et précis pour qu’un ouvrier, versé dans l’art auquel l’invention appartient, puisse construire ou exploiter l’invention après la fin du monopole »
[74]. La description doit permettre de répondre aux questions « En quoi consiste votre invention? Comment fonctionne-t-elle? »[75], de telle sorte qu’« une fois la période de monopole terminée, le public puisse, en n’ayant que le mémoire descriptif, utiliser l’invention avec le même succès que l’inventeur, à l’époque de la demande »
[76].
Il ne fait aucun doute que le « public » auquel la citation qui précède renvoie prend la forme de la personne versée dans l’art.
Date de modification : décembre 2010
Les exigences en matière de divulgation suffisante sont prévues au paragraphe 27(3) de la Loi sur les brevets, dont voici le libellé :
Le mémoire descriptif doit :
Le président Thorson a résumé les exigences qui précèdent dans l’arrêt Minerals Separation North American Corp. v. Noranda Mines, Ltd.[77], soulignant que
[TRADUCTION] [l]a description doit être correcte, ce qui signifie qu’elle doit être à la fois claire et précise. Elle doit être dénuée de toute obscurité ou ambiguïté évitables et être aussi simple et aussi distinctive que le permet la difficulté de la description. Elle ne doit pas comporter de déclarations erronées ou fallacieuses destinées à tromper ou induire en erreur les personnes auxquelles elle est destinée, et ne pas rendre difficile à ces personnes, sans essai et expérimentation, la compréhension du mode d’application de l’invention. Elle ne doit pas, par exemple, prescrire l’emploi de méthodes facultatives de mise en œuvre lorsqu’une seule est praticable, même si des personnes versées dans l’art en question étaient susceptibles de choisir la méthode praticable. La description de l’invention doit également être complète, ce qui signifie que sa portée doit être définie de sorte qu’aucun élément non décrit ne puisse être validement revendiqué. La description doit aussi fournir tous les renseignements nécessaires pour le bon fonctionnement ou la bonne utilisation de l’invention, sans que ce résultat soit laissé au hasard d’une expérience réussie, et si des avertissements sont nécessaires pour éviter l’échec, ces avertissements doivent être présents. De plus, l’inventeur doit agir en toute bonne foi et donner tous les renseignements qu’il connaît pour mettre en œuvre l’invention de façon à obtenir le mieux possible le résultat qu’il a conçu[78].
Ce qui précède touche aux deux caractéristiques d’une divulgation suffisante, à savoir qu’elle expose en des termes clairs et précis ce qu’est l’invention (c.-à-d. une description exacte et complète), et qu’elle fournit à la personne versée dans l’art des instructions suffisantes pour lui permettre de reproduire et exécuter l’invention revendiquée.
Date de modification : octobre 2019
Le mémoire descriptif d’une invention vise toute personne versée dans l’art ou la science dont relève l’invention, ou qui s’en rapproche le plus[79]. La question de savoir si une description est suffisante dépend de l’interprétation qu’en donnerait la personne versée dans l’art, laquelle doit l’interpréter avec un esprit disposé à comprendre[80] et désireux de réussir[81].
La personne versée dans l’art est compétente et présente le profil d’un travailleur moyen dans le domaine, pourvu de logique, mais dépourvu d’imagination[82]. Cette personne n’est ni un incompétent guère doué ni un expert créatif et intuitif[83], quoique dans un domaine hautement technique on puisse présumer que la personne versée dans l’art aura un niveau élevé de connaissances spécialisées et d’expertise[84]. De plus, la personne versée dans l’art est raisonnablement diligente dans ses efforts pour se tenir au courant des progrès réalisés dans le ou les domaines dont relève l’invention[85], et elle a l’avantage d’être polyglotte et d’être, de ce fait, capable de comprendre l’art antérieur dans n’importe quelle langue[86].
De plus, la personne versée dans l’art n’a nul besoin d’être une personne physique; c’est une fiction qui peut prendre la forme d’une équipe d’individus dont les connaissances combinées se rapportent à l’invention en cause[87].
Pour évaluer de façon appropriée si une description est correcte et complète, il est nécessaire d’identifier la personne versée dans l’art visée par la demande.
Conformément aux alinéas 56(1)b) et 56(1)d) des Règles sur les brevets, la description doit préciser le domaine technique de l’invention et doit décrire l’invention en des termes permettant la compréhension du problème technique et de sa solution. La personne versée dans l’art sera compétente dans le ou les domaines de technologie se rapportant à l’invention.
Une des difficultés découlant de la nature de la personne versée dans l’art réside dans le fait que, règle générale, ni l’examinateur ni l’inventeur ne correspondent directement à cette personne. Les examinateurs et les inventeurs ne sont pas dépourvus de créativité et d’intuition. Ils peuvent avoir des connaissances qui dépassent celles auxquelles on peut s’attendre d’une personne versée dans l’art dans un domaine donné, mais elles peuvent ne pas être aussi douées que cette personne dans d’autres domaines se rapportant à l’invention. Lors de l’examen, l’examinateur doit tenter d’interpréter la demande et l’art antérieur en ayant recours aux connaissances appropriées dont la personne versée dans l’art aurait disposé à la date pertinente [voir la section 14.02.03]. Ceci est particulièrement problématique lorsque les connaissances dans le domaine au moment de l’examen ont évolué de façon notable depuis la date pertinente, et particulièrement lorsque certaines opinions exprimées à la date pertinente ont par la suite été jugées inexactes[88].
Lorsqu’il importe de connaître la nature précise de la personne versée dans l’art pour résoudre une question en cours d’examen, l’examinateur déterminera qui est cette personne et prendra en compte toute observation faite par le demandeur sur ce point.
Date de modification : décembre 2010
Si une description est suffisante pour permettre à la personne versée dans l’art de parvenir à l’invention avec le même succès que l’inventeur, on dit qu’elle est habilitante. Étant donné que la description s’adresse à une personne versée dans l’art, il n’est pas nécessaire d’y divulguer de façon exhaustive des connaissances générales ni d’enseigner à la personne versée dans l’art des choses qui lui apparaîtraient tout simplement évidentes[89].
La date à laquelle la personne versée dans l’art ajoute à la demande ses connaissances est la date à laquelle elle a accès à la demande, soit la date de publication[90].
Étant donné l’évolution possible des connaissances générales courantes entre la date de dépôt et celle de la publication, en théorie cela signifie qu’un mémoire descriptif qui ne permettait pas de réaliser l’invention au moment de son dépôt pourrait néanmoins, à partir de connaissances générales courantes plus étendues, permettre de réaliser l’invention à la date de publication. L’invention doit cependant être décrite en détail à la date de dépôt, et l’utilité de l’invention doit avoir été étayée au plus tard à cette date [voir la section 19.01.02].
Date de modification : décembre 2010
La personne versée dans l’art interprète la description avec un esprit disposé à comprendre et désireux de réussir. Elle enrichit la description avec ses connaissances générales courantes, à la date de publication, afin de réussir à utiliser l’invention et ne tient pas compte des erreurs ou omissions manifestes remédiables sans aucune difficulté[91].
Si, toutefois, la description contient des instructions qui suggèrent à la personne versée dans l’art de tenter de réaliser l’invention d’une manière contraire à ses connaissances générales courantes, celle-ci suivra néanmoins ces instructions explicites. Si le mode de fonctionnement ainsi divulgué ne permet pas dans les faits de réaliser la promesse de l’invention, la description ne répond pas aux exigences du paragraphe 27(3) de la Loi sur les brevets[92].
[Au sujet des définitions trompeuses dans les descriptions, voir la section 14.05.03]
Date de modification : décembre 2010
La personne versée dans l’art peut devoir réaliser des expériences de routine pour assurer le bon fonctionnement d’une invention, mais elle doit être en mesure de réaliser l’ensemble de la portée de l’invention sans trop de difficultés ou sans devoir recourir à son ingéniosité.
Si la personne versée dans l’art doit résoudre des problèmes qui lui imposent des difficultés excessives ou exigent de l’ingéniosité, la description est insuffisante (et les revendications afférentes ne sont pas étayées)[93]. Voici à cet égard comment est décrite dans l’arrêt Rice c. Christiani & Nielsen l’obligation du breveté concernant la divulgation suffisante :
[TRADUCTION] il doit rédiger son mémoire descriptif de telle manière que la personne possédant des connaissances professionnelles du domaine d’activité visé [...] sera en mesure de se faire une idée du rapport entre l’invention et les connaissances existantes dans le domaine d’activité, sans exiger que cette personne fasse des travaux expérimentaux pour découvrir comment l’invention peut être mise en œuvre. Le breveté doit exposer ouvertement tout ce qui est nécessaire pour l’obtention facile et certaine du bien à l’égard duquel le brevet a été conféré. Le breveté ne doit pas dire à autrui de réaliser une expérience, mais doit lui dire comment le faire[94].
H.G. Fox a par la suite décrit la relation entre le mémoire descriptif et la personne versée dans l’art, ainsi :
[TRADUCTION] la personne à qui s’adresse le mémoire descriptif est présumée posséder toutes les connaissances courantes de l’art auquel l’invention appartient; elle se doit de les appliquer dans son interprétation du mémoire descriptif. Mais elle n’est pas obligée de faire ou d’en connaître davantage, et si le mémoire descriptif contient quelque chose qui requiert la résolution d’un problème, alors le brevet est invalide. Lorsque le mémoire descriptif décrit l’invention de façon suffisamment claire pour permettre à un ouvrier raisonnablement compétent de l’utiliser, même si certaines expériences sont nécessaires, le brevet sera valable, tant et aussi longtemps que ces expériences ne font pas appel au génie inventif[95].
Dans certains domaines, il est courant de décrire une invention par certaines propriétés requises des matériaux (un métal ayant une certaine ductilité, un isolant ayant une certaine valeur diélectrique, une molécule dotée d’un moment dipolaire donné), sans donner le nom précis des matériaux. Cela est permis dans la mesure où l’identification de ces matériaux dotés de la propriété requise ne comporte pas de difficultés excessives ou ne nécessite pas d’activité inventive.
Exiger l’absence d’activité inventive suppose que la solution du problème considéré doit apparaître immédiatement à la personne versée dans l’art (c’est-à-dire qu’elle doit être évidente). Apporter à un problème une solution immédiatement apparente est affaire de routine, de sorte qu’une description exigeant la résolution d’un tel problème pourrait être réputée suffisante. Les tribunaux ont souligné que le fait de devoir procéder à « [d]es essais de routine visant à déterminer les caractéristiques des composés connus non effectués dans un but de “quête d’une nouveauté”, mais plutôt dans celui de vérifier les attributs véritables de composés déjà connus
[96] »
peut ne pas être considéré comme impliquant une activité inventive.
Alors que la vérification des qualités prévues ou prévisibles de composés connus peut donc être considérée comme une routine[97], « vérification » signifie « confirmation », de sorte que la détermination des qualités imprévues ou imprévisibles de nouveaux composés n’est conséquemment pas une « vérification[98] ».
Ce raisonnement peut s’appliquer à des disciplines hors du domaine de la chimie en reformulant ainsi l’énoncé : il est permis d’effectuer un certain nombre de tests de routine aux fins de déterminer les matériaux appropriés pour réaliser une invention, en supposant que la personne versée dans l’art connaît les propriétés requises ou qu’elles lui ont été enseignées, qu’elle sait comment les déterminer, et, de façon générale, quels matériaux existants sont susceptibles de les posséder.
Exemples :
1. L’invention décrit un genre précis de bride permettant l’assemblage d’un accessoire de plomberie à un tuyau, où la fabrication de la bride exige l’utilisation d’un métal dont la ductilité se situe à l’intérieur d’une certaine plage. La détermination de ces valeurs caractéristiques de ductilité constitue la découverte sous-jacente à l’invention. Plusieurs métaux dotés de la ductilité requise sont énumérés, et des enseignements généraux sont prodigués sur le genre de métaux susceptibles de posséder les propriétés requises. L’analyse de la ductilité fait partie des connaissances générales courantes de la personne versée dans l’art, et est une procédure habituelle.
Revendication :
1. Une bride flexible permettant l’assemblage d’un accessoire de plomberie à un tuyau, ladite bride comprenant un métal dont la plage de ductilité est de x à y et [...]
Analyse :
Afin d’étendre la portée de la revendication, la définition de la bride a été axée sur un métal se situant dans la plage définie de ductilité plutôt que sur un métal spécifique selon l’application. La question de savoir si la revendication telle qu’énoncée a un caractère réalisable dépend à son tour de la question de savoir si sa réalisation est possible sans que ne soit placé un fardeau excessif sur la personne versée dans l’art. Cela dépend de la capacité de la personne versée dans l’art de déterminer sur-le-champ les métaux appropriés. Étant donné que la personne versée dans l’art peut analyser un métal donné afin de déterminer s’il possède ou non la ductilité requise, que pour de nombreux métaux ces données sont facilement accessibles dans les références publiées, et que la description contient des indications quant aux métaux susceptibles d’être appropriés, la détermination des métaux dotés des propriétés requises n’implique pas une activité inventive. La vérification des propriétés de métaux connus est une « procédure habituelle », et la personne versée dans l’art n’a donc pas été improprement confrontée à un problème à résoudre.
2. Un demandeur revendique comme son invention des compositions médicamenteuses dont l’ingrédient actif présente un profil de libération très uniforme. La divulgation de certains modes de réalisation est fondée sur des sels spécifiques d’amines cycliques protégées, mais l’invention revendique des compositions médicamenteuses ayant un profil de libération avantageux, et non des compositions médicamenteuses de la famille spécifique des sels.
Revendication :
1. Un médicament ayant un profil de libération caractérisé par [description du profil]
Analyse :
Présumons que le profil de libération réalisé constitue une propriété inattendue et très avantageuse des sels spécifiques divulgués. La description ne divulgue pas les propriétés chimiques des sels qui ont conduit au profil de libération défini, ni n’oriente la personne versée dans l’art vers d’autres composés susceptibles de produire un résultat semblable. Pour réaliser la revendication dans toute son étendue, la personne versée dans l’art aurait à résoudre le problème de la détermination de tous les autres sels qui mèneraient au même profil de libération. Étant donné que l’identité de ces autres sels (en supposant qu’ils existent) n’est pas évidente, leur identification commande une étape inventive. La description est donc insuffisante pour étayer l’invention revendiquée de manière si large.
Date de modification : décembre 2010
En principe, il n’est pas nécessaire que l’inventeur fournisse une explication théorique de la raison pour laquelle l’invention fonctionne comme elle le fait. Il suffit simplement que la description enseigne à la personne versée dans l’art ce qu’est l’invention et comment la réaliser pour obtenir les avantages promis.
Ainsi, comme le fait observer la cour dans Apotex c. Wellcome, « en général, il n’est pas nécessaire que l’inventeur fournisse une explication théorique de la raison pour laquelle l’invention fonctionne. Le lecteur pragmatique est uniquement intéressé de savoir que l’invention fonctionne et comment la mettre en pratique
.[99]
»
Cet énoncé général doit cependant être compris dans un contexte pertinent. La Cour suprême a ainsi ajouté à l’extrait précité en disant, s’agissant d’une invention découlant d’une prédiction valable, que « dans ce type d’affaire, toutefois, la prédiction valable est, jusqu’à un certain point, la contrepartie que le demandeur offre pour le monopole conféré par le brevet
[100] »
. On peut par conséquent considérer que si l’utilité d’une invention est fondée sur une prédiction valable [voir la section 19.01.03], et que le raisonnement dépend de la compréhension de la théorie expliquant la raison du fonctionnement de l’invention, il peut s’avérer impossible d’exprimer clairement le raisonnement sans divulguer cette théorie.
Date de modification : octobre 2019
Comme la Cour suprême l’a souligné dans l’arrêt Apotex c. Wellcome, l’octroi de brevets est un « moyen d’encourager les gens à rendre publiques les solutions ingénieuses apportées à des problèmes concrets
[101] »
. Le fait de constituer une solution à un problème concret confère à l’invention l’utilité pratique nécessaire à sa brevetabilité.
La description doit permettre à la personne versée dans l’art de comprendre la nature du problème et la solution apportée par l’invention. Selon l’alinéa 56(1)d) des Règles sur les brevets, la description doit comprendre :
une description de l’invention en des termes permettant la compréhension du problème technique, même s’il n’est pas expressément désigné comme tel, et de sa solution
Aux fins de résoudre un problème concret, la solution doit se présenter sous une forme capable d’interagir avec le monde physique, permettant ainsi à la personne versée dans l’art d’obtenir le résultat ou le bénéfice voulu. Un brevet est octroyé pour « les moyens par lesquels un résultat est obtenu [...] plutôt que le résultat lui-même
[102] »
. Ces moyens doivent comporter au moins un élément, que ce soit un objet concret (une machine, un objet manufacturé ou un composé de matières) ou une étape concrète dans une réalisation ou un procédé.
Les éléments utilisés pour obtenir l’avantage que procure l’invention peuvent être considérés collectivement comme étant la « forme pratique » de l’invention (c.-à-d. la forme sous laquelle il est possible de la réaliser). La forme pratique comprend tous les éléments requis pour assurer l’utilité de l’invention.
Pour divulguer adéquatement la forme pratique, la description doit enrichir les connaissances générales courantes de la personne versée dans l’art de façon à ce qu’elle puisse s’approprier l’invention.
Ainsi, tout nouvel élément doit être décrit en détail, étant donné qu’il était nécessairement inconnu auparavant. De même, les éléments (nouveaux ou déjà connus) que la personne versée dans l’art n’aurait pas su comment combiner pour réaliser les objets de l’invention doivent être décrits, non seulement individuellement, mais aussi selon la combinaison appropriée.
Pour que l’invention divulguée soit brevetable, la description doit décrire (et les revendications doivent définir) tous les éléments nécessaires pour produire le résultat utile d’une façon nouvelle et inventive, sans lesquels la solution cesserait d’être inventive[103].
La description doit aussi fournir les instructions qui sont nécessaires pour permettre à la personne versée dans l’art de comprendre, le cas échéant, la relation entre les éléments nécessaires à la réalisation de la forme pratique de l’invention. L’invention doit être décrite de façon à ce que, comme on dit, « la machine marche[104] », et ne pas exiger que la personne versée dans l’art modifie l’invention pour qu’elle puisse fonctionner[105].
Bien que la description puisse contenir des renvois à des documents externes, l’invention doit être décrite et réalisable par sa seule description telle qu’interprétée par la personne versée dans l’art à partir de ses connaissances générales courantes. Une connaissance spécifique de l’art antérieur (par ex. de renseignements uniquement accessibles dans un ou quelques documents, et dont il n’est pas établi qu’ils sont communément connus et acceptés) peut être considérée comme ne faisant pas partie « des connaissances générales courantes », et, en ce cas, les enseignements de l’art antérieur qui sont nécessaires pour décrire ou réaliser l’invention doivent être incorporés dans la description pour que la divulgation soit complète et entière.
Une description comme celle qui précède n’a pas à être enrichie par une description des éléments qui seraient de toute évidence nécessaires à la réalisation de l’invention, et dont l’utilisation dans le contexte de l’invention apparaîtrait évidente à la personne versée dans l’art[106].
Au cours de l’examen, les modifications apportées aux revendications peuvent paraître changer la nature de l’invention. Il faut s’assurer qu’à la date du dépôt l’inventeur était en possession de l’invention alléguée dans les revendications modifiées. L’ingéniosité ne saurait être postérieure à la date de dépôt[107]. Cela est particulièrement pertinent dans les cas où des caractéristiques non identifiées dans le mémoire descriptif initial comme étant reliées à des avantages spécifiques sont ultérieurement incluses dans l’intention de faire voir que les revendications sont non évidentes par rapport aux divulgations de l’art antérieur. Il importe de vérifier si la description indique que les éléments en question sont simplement optionnels, ou constituent des éléments essentiels des réalisations préférentielles. Lorsque l’inclusion d’un élément conduit à l’ajout d’un avantage par rapport à l’invention telle qu’elle est divulguée en termes généraux, cet élément devrait être considéré comme un élément essentiel de « l’invention plus limitée » (l’objet dans une revendication de portée plus limitée).
Date de modification : décembre 2010
Selon le sens donné à cette expression dans le présent recueil, une combinaison est un assemblage d’éléments (souvent d’éléments connus) dont l’utilisation combinée mène à un résultat [TRADUCTION] « différent de la somme des résultats des éléments » qui la constitue et « qui procède non pas de l’un quelconque des éléments, mais découle de la combinaison en soi et qui ne se produirait pas sans elle
[108] »
. Un tel résultat peut être qualifié [TRADUCTION] d’« unitaire[109] ».
On a ainsi expliqué en quoi consiste une combinaison brevetable :
Il est un principe juridique accepté selon lequel le fait de mettre côte à côte des éléments anciens afin que chacun remplisse sa propre fonction indépendamment des autres ne constitue pas une combinaison brevetable; mais lorsque des éléments anciens sont mis ensemble et que leur interaction concourt à un effet nouveau et amélioré, il y a là un objet brevetable, à savoir l’idée même de l’interaction qui se produit à la suite de l’assemblage des éléments[110].
Si plusieurs éléments sont utilisés ensemble, chacun d’eux produisant son résultat escompté sans que l’ensemble ne conduise à un résultat unitaire, on parle alors de l’assemblage comme d’une « simple agrégation[111] », ou simplement d’une « agrégation », afin de la distinguer d’une véritable combinaison.
L’utilité d’une combinaison réside dans le résultat unitaire qu’elle produit, résultat qui doit être étayé au moyen d’une démonstration ou d’une prédiction valable.
Dans le cas où la structure de la combinaison a été décrite, mais que la personne versée dans l’art ne peut déterminer avec certitude le résultat unitaire qui en découle, une description exacte et complète du résultat lui-même pourrait être nécessaire pour établir que la combinaison est utile et inventive, et pour la distinguer d’une simple agrégation.
Date de modification : décembre 2010
Les sections suivantes décrivent les pratiques concernant certains sujets particuliers qui appellent des considérations particulières en matière de divulgation suffisante.
Date de modification : décembre 2010
Dans certains cas, les demandeurs préfèrent utiliser un langage fonctionnel pour décrire ou définir une invention. L’utilisation de ce langage, dans la revendication ou la description, n’est pas en soi un motif d’objection. Toutefois, comme on s’en sert habituellement pour généraliser, il faut examiner attentivement la question de l’étaiement suffisant.
Les limites fonctionnelles doivent toujours être considérées du point de vue de la personne versée dans l’art. C’est pourquoi il faut se demander si la personne versée dans l’art peut réaliser l’ensemble de l’invention telle que revendiquée, à la lumière de la description, sans avoir recours à des expériences indues ou à faire preuve d’ingéniosité [voir la section 14.02.05]. Si les moyens permettant de réaliser la fonction décrite relèvent des connaissances générales courantes, il est peu probable que la limite fonctionnelle fasse l’objet d’une objection. Toutefois, lorsqu’un seul moyen ou quelques moyens seulement sont connus pour réaliser la fonction, l’utilisation d’un langage fonctionnel élargi indiquerait que l’invention revendiquée doit être réalisée par des méthodes qui n’ont pas été totalement décrites ou mises en œuvre et devrait donc faire l’objet d’une objection.
En règle générale, l’examen du langage fonctionnel doit se faire à la lumière du langage des revendications. Lorsque la limitation fonctionnelle qui sert à décrire l’invention est de portée démesurée, la revendication cherche alors à monopoliser des réalisations hypothétiques que les inventeurs n’ont pas décrites adéquatement. Le corollaire est que la description ne permet pas d’étayer l’invention telle que revendiquée.
Pour paraphraser Free World Trust c. Électro Santé Inc., il n’est pas légitime d’inventer une composition qui permet de faire repousser les cheveux d’un homme atteint de calvitie et de revendiquer ensuite toutes les compositions qui permettent d’obtenir ce résultat[112].
Ainsi, une revendication visant « une composition qui contient un composé stimulant la repousse des cheveux associé à un excipient acceptable d’un point de vue pharmaceutique »
serait trop générale si seul le composé X peut réaliser cette fonction. L’expression « stimulant la repousse des cheveux » impose une limite fonctionnelle à l’identification des composés pouvant entrer dans la composition du produit, mais elle ne sert pas à clarifier d’emblée la portée de la revendication pour une personne versée dans l’art. L’identification de tous les composés manifestant une telle activité exigerait la réalisation d’expériences inventives élaborées [voir la section 14.02.05]. En conséquence, la description ne permet pas de décrire l’invention alléguée dans la revendication ni de la mettre en œuvre, et doit être rejetée en vertu du paragraphe 27(3) de la Loi sur les brevets.
À l’inverse, si l’on avait découvert que la combinaison d’un médicament particulier en association avec n’importe quel anti-inflammatoire non stéroïdien (AINS) se traduisait par des avantages inattendus, la limitation fonctionnelle imposée par le terme « AINS » dans la combinaison ne poserait pas de problème. En effet, la portée du terme AINS serait évidente pour la personne versée dans l’art.
Dans le même esprit, s’agissant d’une invention mécanique fondée sur un « dispositif de coupe », un certain nombre de dispositifs de coupe différents seraient connus de la personne versée dans l’art. Dans les cas où il serait facile de savoir lequel conviendrait pour assurer le fonctionnement de l’invention revendiquée, la restriction « dispositif de coupe » n’élargirait pas indûment la revendication. La détermination et la sélection du dispositif de coupe approprié n’exigeraient pas un effort excessif ou une activité inventive additionnelle dans les circonstances.
Date de modification : décembre 2010
Des exigences précises en matière de divulgation s’appliquent à certaines inventions du domaine de la biotechnologie. En résumé, pour que soit considérée suffisante la description d’une invention biotechnologique il peut s’avérer nécessaire de procéder au dépôt de matière biologique auprès d’une autorité de dépôt internationale, ou d’inclure le listage des séquences de nucléotides ou d’acides aminés dans la description.
Les exigences détaillées concernant les listages de séquences ou les dépôts de matière biologique sont énoncées à la section 23.05.07 et à la section 23.06, respectivement, du présent recueil.
Date de modification : décembre 2010
Il est entendu depuis longtemps qu’il faut interpréter le langage des revendications en prenant en compte le mémoire descriptif dans son ensemble, et qu’il est loisible au demandeur d’établir son propre lexique.
Leurs Seigneuries ne mettent pas en doute qu’un breveté puisse établir son propre dictionnaire de cette façon. Si le breveté a mis dans la partie antérieure du mémoire descriptif un élément qui prévient clairement le lecteur que, pour les besoins du mémoire descriptif, il emploie un mot particulier en lui donnant le sens indiqué, le lecteur sait alors que lorsqu’il arrivera aux revendications il devra donner au mot le sens indiqué. Mais il s’agit là d’une méthode de rédaction bizarre et très peu souhaitable dans les cas où l’on pourrait facilement adopter une méthode plus simple, et il incombe dans tous les cas au breveté qui opte pour cette méthode d’indiquer clairement son intention aux lecteurs du mémoire descriptif[113].
Dans le cadre de l’examen, le langage des revendications est interprété en donnant à chaque terme son sens courant dans le domaine dont l’invention relève, sauf s’il apparaît évident, à la lecture de la description, qu’un terme des revendications commande un sens différent.
En matière de divulgation suffisante, il faut noter que lorsque le demandeur, en tentant d’établir son propre lexique, donne à un terme une définition contraire au sens usuel qu’il a dans l’art en cause, qui est susceptible de créer de la confusion ou de l’ambiguïté, ou qui n’est pas nécessaire en ce sens que la même information est facilement transmise par le langage courant, la définition doit faire l’objet d’une objection. Dans ce contexte, rappelons l’exigence proposée à la section 14.02.01, selon laquelle « [l]a description doit être correcte, ce qui signifie qu’elle doit être à la fois claire et précise. Elle doit être dénuée de toute obscurité ou ambiguïté évitables et être aussi simple et aussi distinctive que le permet la difficulté de la description. »
Par exemple, lorsque la description enseigne, aux fins de l’invention, que le symbole P (phosphore) désigne l’azote (dont le symbole de l’élément chimique est N), cette définition est susceptible de causer de la confusion et doit faire l’objet d’une objection en vertu du paragraphe 27(3) de la Loi sur les brevets. Le symbole est déjà reconnu en chimie pour désigner le phosphore, et il peut être remplacé facilement par le symbole approprié, N, pour désigner l’azote.
À l’opposé, une définition est généralement acceptable si, par exemple, par souci de commodité et sans sacrifier la clarté, elle réduit la portée d’un terme qui aurait autrement un sens plus large dans l’art dont il est question. Dans un cas donné, il pourrait ainsi être acceptable, par exemple, d’établir que l’expression « polymère d’éthylène » signifie « un polymère non réticulé ayant une teneur minimum en éthylène de 80 % (en pourcentage molaire) et une teneur maximum de 20 % en alcène en C3-C8, comme comonomère »
. Il serait inutilement encombrant de fournir en multiples occasions la définition la plus longue, d’autant plus que l’expression fournie limite sans ambiguïté le terme plus général.
Date de modification : décembre 2010
La réalisation d’une invention peut se faire avec des produits portant une marque de commerce. La seule mention du produit portant une marque de commerce n’équivaut toutefois pas à la description de la composition de ce produit.
De plus, le simple fait de connaître les éléments incorporés dans le produit portant une marque de commerce ne révèle pas lequel parmi ces éléments est essentiel à l’invention (c.-à-d. lequel ou lesquels éléments sont requis pour permettre au produit portant une marque de commerce de remplir son rôle dans l’invention). Ainsi, même si une personne versée dans l’art, se fondant sur l’état de la technique, réussissait à remonter à la source du produit portant une marque de commerce en identifiant ses éléments, cela ne la conduirait pas nécessairement à l’invention.
En conséquence, lorsqu’une invention est décrite uniquement par référence à un produit portant une marque de commerce, la question de l’étaiement suffisant requiert un examen attentif. S’il n’est pas évident de déterminer lequel parmi ses éléments est responsable du rôle que joue le produit dans l’invention, il est impossible de réaliser celle-ci autrement qu’en utilisant le produit portant une marque de commerce.
Si la composition du produit portant une marque de commerce est inconnue, et si le produit n’est pas disponible sur le marché, alors l’invention ne peut être mise en œuvre.
Lorsqu’une invention est décrite en matière d’éléments précis (p. ex. des composés chimiques), mais qu’elle se fonde sur des exemples s’appuyant sur des produits portant une marque de commerce dont la composition n’est pas divulguée, il n’y a aucune présomption que les exemples englobent l’invention décrite. Le demandeur doit établir qu’il connaissait la composition du produit portant une marque de commerce au plus tard à la date du dépôt de la demande.
Si la composition du produit portant une marque de commerce ne faisait pas partie de l’art antérieur à la date de dépôt, elle ne peut être ajoutée ultérieurement à la demande [voir la section 14.08].
[Pour les exigences concernant l’indication des marques de commerce, voir la section 14.07.03]
Date de modification : octobre 2019
L’invention doit être décrite de façon « exacte et complète » dans la description, laquelle correspond, selon le paragraphe 1(1) des Règles sur les brevets, au « mémoire descriptif, à l’exclusion des revendications ». De plus, conformément à l’article 60 des Règles sur les brevets, les revendications doivent se fonder entièrement sur la description.
Il est donc incorrect que la description expose la nature de l’invention en renvoyant aux revendications. Ce renvoi donne à penser que la description ne divulgue pas l’invention « d’une façon exacte et complète » et contrevient au paragraphe 27(3) de la Loi sur les brevets.
Par conséquent, lorsque la description indique d’une certaine façon que l’invention est « conforme aux revendications », cet énoncé doit être radié ou remplacé par une description explicite de l’invention.
À titre d’exemple, des énoncés tels que « le problème d’inflammation prématurée dans la chambre de combustion est résolu au moyen de la méthode de la revendication 1 »
ou « les compositions telles que revendiquées démontrent des propriétés insecticides supérieures »
n’énoncent pas explicitement la nature de l’invention en cause, mais donnent plutôt à penser qu’elle consiste en tout ce qui peut être revendiqué à quelque moment que ce soit.
Il convient de souligner que le fait de modifier la description d’une demande non divisionnaire pour y intégrer les termes employés dans les revendications initialement déposées est nécessairement conforme au paragraphe 38.2(2) de la Loi sur les brevets.
Cette section a été supprimée.
Date de modification : décembre 2010
Un énoncé dans une demande dont le bien-fondé dépend de pratiques d’examen ou de lois étrangères en matière de brevet, peut se révéler inexact ou être source possible de confusion en droit canadien. Dans un tel cas, l’énoncé doit être supprimé. L’énoncé peut être considéré comme « incorrect » et donc irrégulier suivant le paragraphe 27(3) de la Loi sur les brevets [voir la section 14.09].
L’indication qu’une demande est une continuation ou une demande complémentaire d’un document de brevet étranger, par exemple, est non conforme à la Loi sur les brevets du Canada et doit être supprimée.
Un énoncé relatif aux droits des gouvernements étrangers envers l’invention peut également être trompeur, et devrait être supprimé s’il est inexact.
Date de modification : octobre 2019
La forme que devrait prendre une description est énoncée à l’article 56 des Règles sur les brevets. Ainsi,
(1) La description contient les éléments ci-après présentés de la manière et dans l’ordre suivants :
a) le titre de l’invention, lequel doit être bref et précis et ne contenir aucune marque de commerce, mot inventé ou nom de personne;
b) le domaine technique auquel se rapporte l’invention;
c) une description de la technique antérieure qui, à la connaissance du demandeur, est importante pour la compréhension de l’invention, la recherche à l’égard de celle-ci et son examen;
d) une description de l’invention en des termes permettant la compréhension du problème technique, même s’il n’est pas expressément désigné comme tel, et de sa solution;
e) une brève description des figures contenues dans les dessins, s’il y en a;
f) une explication d’au moins une manière envisagée par l’inventeur de réaliser l’invention, avec des exemples à l’appui si cela est indiqué, et des renvois aux dessins, s’il y en a;
g) le listage des séquences, s’il est exigé par le paragraphe 58(1).
(2) Il n’y a pas lieu de suivre la manière et l’ordre si, en raison de la nature de l’invention, une manière différente ou un ordre différent permettait une meilleure compréhension ou une présentation plus économique de l’invention.
Les dispositions du paragraphe 56(2) des Règles sur les brevets permettraient, par exemple, que les dessins associés à l’art antérieur soient décrits sous la section « technique antérieure », avant la brève description des figures contenues dans les autres dessins.
Le titre de l’invention devrait décrire l’invention en cause, et non simplement le domaine technologique auquel se rapporte l’invention. Un titre tel que « mousse polyuréthane rigide ignifuge » est acceptable, alors que « mousse » ne l’est pas.
Conformément à l’alinéa 56(1)a) des Règles sur les brevets, le Bureau considère que le titre indiqué dans la description est le titre exact de l’invention. Si, pour une raison quelconque, le titre de l’invention figurant dans la base de données électronique du Bureau différait de celui figurant dans la description, la base de données électronique serait mise à jour lors de la délivrance du brevet afin de refléter le titre indiqué dans la description[114].
La divergence entre le titre indiqué dans la description et celui figurant dans la base de données électronique du Bureau ne constitue pas une irrégularité dans la demande. L’examinateur peut noter l’existence de cette divergence, pour en informer le demandeur et lui fournir l’occasion de se pencher sur la question. Le Bureau peut également porter cette divergence à la connaissance du demandeur après la délivrance du brevet en correspondant avec lui.
Conformément à l’alinéa 56(1)c) des Règles sur les brevets, le demandeur doit fournir une description de la technique antérieure qui, à la connaissance du demandeur, peut être considérée comme importante pour la compréhension de l’invention, la recherche à l’égard de celle-ci et son examen. À ce sujet, le demandeur peut incorporer à la description, au cours du traitement de la demande, une référence à un document ou une description du contenu d’un document, lorsque ce document est identifié et clairement admis comme faisant partie de l’art antérieur. Cette incorporation à la description est possible seulement selon les limites imposées par l’article 38.2 de la Loi sur les brevets [voir la section 14.08]. À noter que si un document faisant partie de l’art antérieur est identifié au cours du traitement de la demande, et que la description n’a pas été modifiée pour refléter ses enseignements, les examinateurs ne devraient pas, habituellement, soulever une objection à ce sujet.
Conformément à l’alinéa 56(1)f) des Règles sur les brevets, « si cela est indiqué », le demandeur doit fournir, avec des exemples, une explication d’au moins une manière envisagée par l’inventeur de réaliser l’invention. L’utilisation de l’expression « si cela est indiqué » à cet alinéa suggère que des exemples démonstratifs peuvent être nécessaires dans certains cas. L’expression « si cela est indiqué » ne signifie pas simplement « si le demandeur le juge indiqué » et ne dispense pas le demandeur de se conformer aux exigences relatives à la divulgation énoncées au paragraphe 27(3) de la Loi sur les brevets.
Il n’est pas obligatoire que la description présente les renseignements exigés par l’article 56 des Règles sur les brevets dans des sections portant des titres qui correspondent aux alinéas du paragraphe 56(1), bien que le demandeur puisse choisir de le faire par souci de clarté.
La pratique canadienne autorise l’utilisation de titres tels que « Résumé de l’invention », « Description détaillée de l’invention » et « Description détaillée des réalisations préférentielles ». Il convient cependant de noter que si un titre tel que « Description détaillée des réalisations préférentielles » est utilisé, l’étaiement des revendications de portée plus générale que ces modes de réalisation doit se trouver dans d’autres sections de la description qui doivent répondre aux exigences du paragraphe 27(3) de la Loi sur les brevets, dont le caractère réalisable et l’étaiement de toute prédiction valable, à l’égard de l’invention telle que revendiquée de façon aussi générale.
Date de modification : décembre 2010
La description est assujettie à de nombreuses exigences de formalités touchant divers aspects de son contenu et de sa présentation. Les sections qui suivent les résument.
Date de modification : octobre 2019
Conformément au paragraphe 50(1) des Règles sur les brevets, les pages de la description faisant partie du mémoire descriptif doivent être numérotées consécutivement et, conformément à l’article 49 des Règles sur les brevets, elles ne peuvent contenir ni pétition, ni abrégé, ni dessin, ni revendications, car ces parties de la demande doivent toutes commencer sur une nouvelle page.
Date de modification : octobre 2022
Conformément à l’article 51 des Règles sur les brevets, la description ne doit contenir aucun dessin,[115] mais peut contenir des formules chimiques ou mathématiques[116]. Par souci de clarté, la présentation d’une formule chimique peut prendre la forme d’un croquis (c.-à-d. d’une structure[117]). La description peut également contenir des renseignements disposés dans des tableaux. Conformément au paragraphe 14(2) des Règles sur les brevets, pour faciliter la présentation, les formules ou les tableaux peuvent être disposés dans le sens de la longueur (c.-à-d. dans le format paysage). Par ailleurs, le paragraphe 14(1) des Règles sur les brevets prévoit que les pages de la description doivent être utilisées dans le sens vertical (c.-à-d. dans le format portrait).
On peut déduire du paragraphe 27(5.1) de la Loi sur les brevets qu’un dessin est une illustration de l’invention. On considère généralement que les schémas qui illustrent un procédé, tels que les organigrammes, sont des dessins.
Les représentations graphiques de données, telles que les graphiques, histogrammes, diagrammes en secteurs et spectres, ne doivent pas nécessairement être considérées comme des « illustrations de l’invention » et peuvent donc être incluses dans la description. Lorsqu’une représentation graphique de données est fournie à titre de dessin, elle doit être conforme à toutes les exigences de l’article 59 des Règles sur les brevets.
Les données tabulées ne sont généralement pas considérées comme un « dessin » et devraient habituellement être présentées dans la description.
Lorsque la demande contient des dessins, le paragraphe 59(11) des Règles sur les brevets exige que les signes de référence apparaissant sur des figures des dessins (y compris les photographies), et seulement ces signes de référence, soient mentionnés dans la description. De plus, le paragraphe 59(12) des Règles sur les brevets prévoit que, lorsqu’un signe de référence est utilisé pour désigner un élément, ce signe doit être le même dans l’abrégé, les dessins et le mémoire descriptif et ne peut pas être utilisé pour désigner un autre élément.
Date de modification : octobre 2019
Conformément à l’article 52 des Règles sur les brevets, les marques de commerce mentionnées dans l’abrégé, le mémoire descriptif ou les dessins doivent être indiquées comme telles. Le Bureau exige que chaque marque de commerce soit indiquée de façon appropriée au moins une fois, de préférence à sa première occurrence.
L’emploi de l’expression « marque de commerce » entre parenthèses, de l’appellation « MC » ou d’un indicateur comme un astérisque (*) lié à une note en bas de page indiquant que l’astérisque désigne une marque de commerce constituent autant d’exemples d’indications appropriées des marques de commerce.
Date de modification : octobre 2019
Conformément à l’article 57 des Règles sur les brevets, un document cité dans la description doit être accessible au public, accompagné de références complètes, et ne doit pas être incorporé par renvoi.
Le Bureau estime que la référence d’un document de brevet est satisfaisante lorsqu’elle fait état du code du pays ou du bureau et de la numérotation permettant de trouver sa version publiée. Ainsi, ce numéro peut être celui d’un brevet accordé, ou le numéro de la demande ou son numéro de publication.
WO 96/937212, US 5 410 288 et EP 1 004 793 constituent des exemples de documents de brevet désignés de façon satisfaisante au moyen d’un numéro de publication ou de brevet.
PCT CA2006/001285 et U.S.S.N. 11/421399 constituent des exemples de numéros de demandes acceptables dans la mesure où ces demandes ont été publiées.
Les demandes présentées en vertu du PCT et les demandes américaines déposées après le 28 novembre 2000 sont habituellement publiées, sauf si elles ont été retirées (ou, dans le cas des demandes américaines, abandonnées) avant la date de publication. En vertu du 35 U.S.C. 122, il est également possible de garder confidentielle une demande américaine (c.-à-d. qu’elle ne sera pas publiée) si le demandeur certifie qu’il ne déposera pas de demande visant l’invention divulguée dans un autre pays. Lorsqu’une demande américaine est invoquée comme document de priorité, cette disposition ne s’applique pas. Les demandes américaines de brevet provisoire, de brevets de dessin, et les demandes dans les séries 09 ou antérieures ne sont pas nécessairement publiées et il n’est pas possible d’y renvoyer par leurs numéros de demandes, à moins que le document ne soit à la disposition du public[118].
En ce qui concerne les documents non-brevet, ils doivent être suffisamment bien désignés pour permettre leur obtention par une partie intéressée.
Dans le cas d’un article de journal, d’un manuel ou autre document semblable, le document devrait être désigné au moyen des noms de l’auteur et de la publication, de la date de publication, des numéros de volume ou de parution, le cas échéant, et du numéro de page d’article, du numéro de volume et autres indications semblables. De préférence, le titre d’un article ou d’un chapitre devrait être fourni. Il est loisible d’inclure des renseignements additionnels, comme le nom de l’éditeur. Le fait de fournir un seul repère relativement au document comme son code ISBN ne remplace aucune des exigences susmentionnées.
Les renvois aux pages Internet présentent une difficulté particulière en ce que ni leur adresse URL ni leur contenu n’est nécessairement fixe. Les examinateurs doivent faire objection aux documents identifiés par le biais d’une adresse URL, lorsqu’il n’est pas clair si cette adresse URL renvoie à une source publiquement accessible fiable, c’est-à-dire une source divulguant de l’information plus ou moins permanente et accessible en tout temps.
Date de modification : octobre 2022
Des indications générales concernant la modification des demandes sont présentées aux chapitres 11 et 20 du présent recueil.
Soulignons qu’en ce qui concerne les « nouveaux éléments », il est toujours permis d’apporter une modification consistant à reprendre, dans la description d’une demande non divisionnaire initialement déposée en anglais ou en français, les termes employés dans les revendications initialement déposées.
En ce qui concerne la description, il faut porter une attention particulière aux modifications qui remplacent une formulation restrictive par une formulation générale. Lorsqu’une demande indique que l’invention (par opposition à une réalisation de l’invention) « doit être » réalisée ou « est » réalisable (ou une expression semblable) d’une certaine façon, la modification de cette formulation pour indiquer que l’invention est réalisable « préférablement » ou « facultativement » (ou une expression semblable) de cette façon élargit la portée de l’invention et pourrait être perçue comme l’ajout de nouveaux éléments.
Dans un même ordre d’idées, la suppression de texte peut équivaloir à l’ajout de nouveaux éléments. Si un passage de la description indique que la réalisation d’une invention est impossible sous certaines conditions, la modification supprimant cette indication pourrait être perçue comme l’ajout de nouveaux éléments par élargissement de la portée de l’invention réalisable.
Lorsqu’une description contient à la fois une formulation générale et une formulation restrictive à l’égard d’une limitation donnée, la modification de la description en vue d’en assurer la cohérence globale n’est habituellement pas perçue comme l’ajout de nouveaux éléments.
Une invention nécessite une étape inventive, et la présence de cette étape s’apprécie en fonction du mémoire descriptif tel que déposé. Des modifications paraissant introduire de nouveaux aspects d’« inventivité » dans la demande introduisent de nouveaux éléments.
Puisqu’une invention se veut une solution à un problème concret, on comprendra que les modifications tendant à transformer l’invention telle qu’initialement divulguée en une nouvelle invention – c’est-à-dire en une nouvelle solution au même problème ou à un problème différent – constituent l’ajout de nouveaux éléments.
De telles modifications changent le point de l’invention, ce qui entraîne la divulgation d’une invention différente de celle figurant au mémoire descriptif initialement déposé.
Il est possible de modifier la description d’une demande non divisionnaire pour faire référence à des documents d’antériorité. Lorsque la modification apporte simplement une précision à l’état de la technique, cela n’est généralement pas considéré comme l’introduction de nouveaux éléments. Toutefois, lorsqu’une modification introduit des renseignements tirés d’un document d’antériorité, ces modifications peuvent, selon les circonstances, introduire de nouveaux éléments.
La désignation ou l’inclusion d’enseignements précis tirés d’un document d’antériorité constitue l’ajout de nouveaux éléments lorsque ces enseignements sont requis aux fins de la mise en œuvre de l’invention, ou d’étayer une prédiction valable d’utilité, et que la personne versée dans l’art ne pouvait pas clairement savoir, à la date de la revendication, lesquels de ces enseignements étaient nécessaires à cette fin.
Date de modification : octobre 2019
Les objections traitant de questions de fond liées à la suffisance sont présentées en vertu du paragraphe 27(3) de la Loi sur les brevets, ou d’un alinéa précis de ce paragraphe lorsque cette précision peut servir à souligner le fondement de l’objection.
Comme dans le cas des objections en vertu du paragraphe 27(4) de la Loi sur les brevets, toutefois, les irrégularités visées par les objections en vertu du paragraphe 27(3) peuvent aller de questions importantes touchant la suffisance à des irrégularités mineures concernant la clarté. Le fait de soulever une objection en vertu du paragraphe 27(3) ne signifie pas nécessairement qu’il s’agit d’une irrégularité touchant à la suffisance à laquelle il ne peut y avoir de remède.
Néanmoins, s’il existe un fondement encore plus spécifique au soutien de l’objection soulevée, il conviendrait d’invoquer ce fondement plutôt que le paragraphe 27(3) de la Loi sur les brevets. Par exemple, si un signe de référence a été incorporé dans les dessins, mais qu’il n’en est pas fait mention dans la description, cette irrégularité devrait être soulevée en vertu du paragraphe 59(11) des Règles sur les brevets plutôt qu’en vertu du paragraphe 27(3) de la Loi sur les brevets.
Les objections portant sur le format ou d’autres problèmes mineurs sont présentées au titre de l’article lié à l’irrégularité en cause [voir la section 14.07 et les notes correspondantes en fin de chapitre].
Un examinateur peut signaler le non-respect des exigences relatives au format énoncées aux articles 13, 47 et 48 des Règles sur les brevets [voir les sections 4.09 et 11.04.04 et le chapitre 34 du présent recueil] afin d’informer le demandeur de toute irrégularité et faire en sorte que la demande atteigne plus rapidement l’étape de l’acceptation. Cependant, l’examinateur n’est pas tenu de le faire, puisque le personnel de soutien à l’examen peut demander la correction de ces irrégularités. À noter que les exigences canadiennes relatives au format se fondent sur les exigences du Traité de coopération en matière de brevets (PCT). Ainsi, une demande de conformité aux exigences canadiennes est acceptable sous l’article 27 du PCT.
Date de modification : octobre 2022
Les inventions qui peuvent être illustrées au moyen de dessins doivent être ainsi illustrées dans une demande de brevet. Le rôle des dessins consiste à clarifier les principes de la construction d’un dispositif et non à fournir des détails sur les dimensions ou les proportions relatives. Les dessins doivent représenter clairement toutes les parties de l’invention (paragraphe 27(5.1) de la Loi sur les brevets) et doivent être sans couleurs (paragraphe 59(3) des Règles sur les brevets). Les dispositifs connus peuvent être illustrés par des symboles conventionnels universellement reconnus à condition que, pour comprendre l’objet de l’invention, aucun autre détail ne soit nécessaire. Là où la présence du texte dans les dessins facilite la compréhension de ces derniers, on peut utiliser un seul ou quelques mots. Les « blocs » vides dans les diagrammes schématiques doivent être étiquetés de manière descriptive. Les figures qui représentent des antériorités doivent être identifiées par « ANTÉRIORITÉS ».
Tout dessin doit comporter des renvois qui correspondent à ceux du mémoire descriptif. De plus, le commissaire aux brevets peut, à son appréciation, exiger de nouveaux dessins ou dispenser de l’obligation de fournir tout dessin (paragraphe 27(5.2) de la Loi sur les brevets). Si de nouveaux dessins sont demandés en vertu du paragraphe 27(5.2) de la Loi sur les brevets et que le demandeur omet de répondre de bonne foi à cet avis dans les trois mois, la demande de brevet sera réputée abandonnée conformément à l’alinéa 132(1)c) des Règles sur les brevets.
Lorsqu’une demande de brevet comprend des dessins, ces derniers doivent être conformes aux dispositions des articles 46, 49 et 59 et des paragraphes 14(2), 47(2) et 51(1) des Règles sur les brevets. Le paragraphe 56(2) des Règles sur les brevets permet de faire des renvois aux dessins avant la brève description de ces derniers, lorsque les renvois sont faits en relation à l’art antérieur.
Date de modification : octobre 2022
Le paragraphe 38.2(1) de la Loi sur les brevets stipule que le mémoire descriptif et les dessins fournis dans une demande peuvent être modifiés avant que le brevet soit accordé.
On ne peut modifier les dessins pour y ajouter un nouvel objet.
Vous trouverez plus d’information sur la modification d’une demande de brevet au chapitre 11 et des renseignements en matière de nouvel objet au chapitre 20 du présent recueil.
Date de modification : octobre 2019
Dans les cas où, pour l’intelligence de l’invention, il ne peut être fait usage de dessins, mais qu’il peut être fait usage de photographies, le demandeur peut inclure dans la demande de telles photographies illustrant l’invention (paragraphe 59(2) des Règles sur les brevets). Ces photographies peuvent être en couleur (paragraphe 59(3) des Règles sur les brevets), mais demeurent assujetties aux dispositions des paragraphes 59(3) à (13) des Règles sur les brevets. En outre, bien que le Canada, à titre d’office récepteur, accepte les photographies en couleur, ce n’est pas le cas de tous les offices récepteurs internationaux. Certains offices récepteurs peuvent convertir les photographies couleur en noir et blanc. Il convient donc de prendre les précautions qui s’imposent, car la conversion en noir et blanc des photographies couleur peut entraîner la perte de certains détails et l’ajout de tels détails après la date de dépôt peut être considéré comme un nouvel élément.
Date de modification : octobre 2019
Pour remplir son rôle d’information au public, une revendication doit définir l’invention de telle façon que la personne versée dans l’art comprendra ce qui constitue ou non une contrefaçon du brevet.
Comme l’a souligné lord Loreburn dans Natural Colour Kinematograph Co. v. Bioschemes Ltd., [TRADUCTION] « le régime de concession de brevets vise à favoriser la recherche et le développement et à encourager l’activité économique en général. La réalisation de ces objectifs est cependant compromise lorsqu’un concurrent craint de marcher dans les plates-bandes du titulaire d’un brevet dont la portée n’est pas raisonnablement précise et certaine. Le brevet dont la portée est incertaine devient « une nuisance publique
[119] »
.
Les revendications doivent donc définir clairement et en des termes explicites la matière de l’invention dont on revendique la propriété exclusive (paragraphe 27(4) de la Loi sur les brevets). Les revendications doivent définir de la nouvelle matière pour être brevetables. Pour être considérée comme nouvelle, l’objet définie par une invention dans l’ensemble ne doit pas faire partie de l’état de la technique. Pour toute revendication dans une demande de brevet au Canada, on entend par « état de la technique » tout objet divulgué de manière à ce que le public puisse y accéder au Canada ou ailleurs avant la DATE DE REVENDICATION. La DATE d’une revendication appartenant à une demande de brevet canadienne correspond à la date de dépôt de la demande au Canada, à moins qu’on revendique la priorité d’une demande déposée auparavant au Canada ou ailleurs. Dans ce dernier cas, la date de revendication correspond à la date de dépôt de la première demande qui traite de la matière figurant dans la revendication. (Voir les articles 2 et 28.1 de la Loi sur les brevets et la section 18.03 pour de plus amples renseignements). Les revendications doivent également exposer de manière affirmative tous les éléments, caractéristiques et aspects critiques essentiels de l’invention qui sont nécessaires à l’obtention des résultats prévus dans la description. La revendication (y compris l’introduction aux revendications) doit se restreindre à une seule phrase. Les revendications peuvent comprendre les trois parties principales suivantes :
Le préambule identifie la catégorie de l’invention et peut exposer son objet par rapport à cette catégorie.
Exemples :
Un appareil servant à cirer le papier ...
Une composition pour fertiliser le sol ...
L’expression transitoire fait le lien entre le préambule et la liste des éléments de l’invention à protéger. Elle indique aussi, de manière abrégée, si d’autres éléments vont s’ajouter ou non à la liste.
Exemples :
qui comprend, comprenant, incluant, ayant, ...
composé de, composé essentiellement de ...
Le corps de la revendication établit la liste des principaux éléments de l’invention, comme les pièces d’un appareil, les étapes d’un processus ou d’une méthode, les ingrédients d’une composition ou les groupes dans la formule chimique d’un composé.
En dépit de ce qui a été présenté plus haut, le Bureau des brevets acceptera toute forme de revendication qui est conforme à l’article 27(4) de la Loi sur les brevets, qui présente l’invention en des termes succincts et explicites et qui autrement respecte la Loi et les Règles sur les brevets.
Pour la partie des revendications qui a trait à aux antériorités (nouveauté et non-évidence), voir le chapitre 18.
Pour la partie des revendications qui a trait à l’utilité, à la fonction et à la matière non brevetable (article 2 de la Loi sur les brevets), voir les chapitres 17 et 19.
Date de modification : octobre 2019
Les revendications constituent le point de départ dans l’interprétation d’un brevet puisqu’elles définissent l’invention et le droit exclusif. Le défi dans l’analyse d’une telle revendication concerne la date de revendication [voir la section 18.03]. Lorsqu’on interprète une revendication, on doit identifier tous les éléments importants. Néanmoins, pour déterminer la nature et les éléments importants de l’invention, il faut interpréter le mémoire descriptif dans son ensemble.
Même si l’on interprète les revendications en tenant compte de la description, les renvois à la description sont permis seulement comme aide à la compréhension des termes utilisés dans les revendications, et ce, à condition que ces termes aient une signification unique. Il est interdit de faire des renvois à la description lorsqu’il s’agit de termes dont la signification est évidente, commune et claire, puisqu’une personne du métier les connaîtrait. De même, les renvois à des expressions rares dans la description ne peuvent appuyer les termes dans la revendication. En outre, on ne peut utiliser des renvois à la description pour modifier la portée des revendications.
Au cours de l’examen, il faut interpréter le libellé des revendications en donnant à chaque terme le sens clair et habituel qu’on lui attribue dans le domaine auquel appartient l’invention, à moins que la description n’indique clairement qu’un terme doive recevoir un sens différent.
Comme indiqué précédemment, les tribunaux ont reconnu que le demandeur peut établir son propre lexique, en précisant dans sa description que certains termes auront un sens particulier aux fins de la demande. Dans un tel cas, il incombe toutefois au demandeur de l’exprimer clairement dans la description. Il est cependant inacceptable de donner à un terme dont le sens est bien connu une définition qui s’y oppose. De telles pratiques créent un doute dans l’esprit du lecteur qui ne peut savoir s’il doit donner au terme utilisé dans la revendication son sens habituel ou un sens déformé.
Par exemple, le fait de décider que le terme « haut » signifie « bas » aux fins de l’invention ne peut que semer la confusion et n’a aucune raison d’être. Lorsque ce type de définition figure dans le mémoire descriptif, une objection fondée sur le paragraphe 27(3) de la Loi sur les brevets est justifiée. Par ailleurs, dans cet exemple, une autre objection serait soulevée à l’égard de la revendication contenant le terme « haut » sur le fondement du paragraphe 27(4) de la Loi sur les brevets pour défaut de clarté, car on ne sait pas, à partir des enseignements de la description, si le terme veut en réalité dire « haut » ou « bas ». De même, le fait de décider que le symbole « P » désigne les atomes de l’azote induit en erreur; en chimie, ce symbole désigne le phosphore et il pourrait sans difficulté être remplacé par le symbole approprié, à savoir « N », pour désigner l’azote. Par contre, il pourrait être acceptable de dire que le terme « protéine », aux fins d’une invention, a un sens précis mais raisonnable, surtout lorsque cela évite d’avoir recours de façon répétitive à une longue définition dans les revendications.
Chaque fois, cependant, qu’une définition présentée dans la description peut être utilisée dans les revendications sans porter atteinte à leur clarté et à leur concision, il faut le faire.
Il convient de faire remarquer que les tribunaux, lorsqu’ils interprètent un brevet, examinent un document dont le texte est figé. Si la revendication est mal rédigée, on ne peut y remédier qu’en l’interprétant de façon « éclairée et en fonction de l’objet ». Par contre, au cours de l’examen, le texte des revendications peut être modifié de manière à éliminer l’ambiguïté et à maximiser sa fonction d’avis public quant à la portée du monopole sollicité[120].
Lorsque l’examinateur signale un manque de clarté dans le libellé d’une revendication, celui-ci sera généralement maintenu si on répond que les tribunaux pourraient, à l’aide d’un témoignage d’expert, arriver à une interprétation de la revendication. L’objet des revendications est de servir d’avis public et [TRADUCTION] « rien ne peut excuser l’emploi de termes ambigus lorsque des termes simples peuvent facilement être employés
[121] ».
L’application des principes susmentionnés figurent dans les documents suivants : Beecham c. Procter Gamble 1982; AT&T c. Mitel 1989; Airseal c. M&I Heat 1993; Hi-Quail c. Rea’s Welding 1994; Mobil Oil c. Hercules 1994; Cochlear c. Cosem; et Almecon c. Nutron 1996.
Date de modification : octobre 2019
La détermination de l’objet de la revendication ne doit être la cause d’aucune spéculation. La revendication ne peut définir certaines parties du monopole désiré en se contentant de faire allusion ou de mentionner vaguement les autres parties. Si la revendication de l’invention présente des difficultés, on accordera une certaine latitude en raison des limites imposées par la langue écrite. Toutefois, il ne faut pas recourir à un langage recherché lorsqu’il est possible de revendiquer l’invention dans un langage plus simple. Il ne faut pas faire des formulations qui prêtent à plusieurs interprétations, c.-à-d. la revendication ne devrait pas avoir plus d’un sens ou se prêter à la fois à une interprétation étendue et limitée.
Une objection fondée sur le paragraphe 27(4) de la Loi sur les brevets peut être soulevée lorsque les limites d’une revendication sont ambiguës ou manquent de clarté (imprécision). Une revendication n’est pas imprécise simplement parce que sa portée est étendue, mais plutôt parce que ses limites précises sont incertaines. Par exemple, une revendication visant l’utilisation d’un polyol n’est pas imprécise, car la personne versée dans l’art comprend d’emblée la portée de ce terme. Par contre, une revendication visant « un polyol capable de <remplir une fonction> » est imprécise si une personne versée dans l’art ne pourrait savoir ni ne serait en mesure de prédire ou de déterminer raisonnablement de quels polyols il s’agit.
Date de modification : mars 1998
Lorsqu’un élément est mentionné en termes précis sans avoir été présenté auparavant, la revendication est refusée en vertu du paragraphe 27(4) de la Loi sur les brevets. L’exemple suivant illustre ce fait : « Casse-noix composé d’un socle en forme de coupe et d’un élément de frappe, ce levier rabattant le marteau à intervalles réguliers »
. Le « levier » et le « marteau » n’ont pas été mentionnés auparavant dans la revendication.
Les antécédents implicites sont admissibles lorsque le mot ou l’expression, par définition, renferme toujours l’antécédent manquant dans le texte. Par exemple, la revendication commençant par les mots « Une roue, l’axe étant ... » ou « Un composé dont la formule I… » serait acceptable.
Date de modification : octobre 2019
Les revendications doivent être formulées dans un langage clair et précis. Elles ne doivent pas comprendre des formulations vagues et équivoques qui font place au doute. Les termes relatifs ou les expressions suivantes constituent des exemples de formulations équivoques : « peu », « très », « une grande partie », « si desire ». Si ces expressions apparaissent dans une revendication, il faut les définir en termes explicites ou les enlever.
Les expressions suivantes sont des exemples d’imprécision qu’on rencontre couramment dans les revendications :
Dans certaines circonstances, les expressions suivantes peuvent causer des imprécisions :
Lorsqu’on rencontre les expressions ci-dessus dans une revendication, il est fort possible que cette dernière ne satisfait pas aux conditions de la Loi et des Règles sur les brevets, particulièrement le paragraphe 27(4) de la Loi et l’article 60 des Règles.
Certaines de ces expressions ont déjà fait l’objet d’une décision des tribunaux et du commissaire.
a. « Contenant comme un ingrédient actif »
Il faut rejeter cette expression dans certaines circonstances parce qu’elle est ambiguë et imprécise. Ainsi, elle implique l’existence d’autres ingrédients actifs non mentionnés, outre celui précisé dans la revendication.
Nota : Cette expression serait acceptable dans une revendication si « ingrédient » est remplacé par « l’ingrédient actif », à condition que les autres ingrédients de la composition soient désignés et que l’usage auquel cette dernière est destinée ressorte de la teneur de la revendication ou y soit exprimé de façon explicite (Rohm & Haas c. Commissioner of patents 30 C.P.R. 113, Ex.C).
b. « Quantité thérapeutiquement acceptable »
Comme l’énonce l’affaire Gilbert c. Sandoz 64 C.P.R. 14, Ex.C, cette expression est ambiguë dans une revendication. On la retrouve dans les revendications en litige concernant un dérivé spécial de la phénothiazine lorsqu’il est produit par des procédés revendiqués en liaison avec un excipient. S’il est reconnu que l’essence de nombreuses inventions fondées sur des composés destinés aux usages médicinaux réside davantage dans la découverte de l’utilité médicinale imprévue du composé que dans la découverte du dosage nécessaire à l’utilisation efficace du composé, néanmoins, lorsqu’une revendication renferme une prétention concernant l’effet du médicament, comme celle en litige, il faut que l’utilité médicinale du composé soit explicite dans le préambule de la revendication ou soit implicite dans la teneur de ce préambule.
Une quantité donnée d’un ingrédient actif combiné avec le composé X peut avoir une valeur thérapeutique absolument différente de celle que possède une quantité aussi très différente du même ingrédient actif combiné avec le composé X. Cette prétention concernant l’effet du médicament ne doit donc être autorisée que dans une revendication portant sur la composition de matières lorsque l’utilité de cette composition est exposée dans la revendication et à condition que l’apport en question varie à l’intérieur d’une marge très étendue et évidente pour un expert puisqu’il existe des marges semblables connues de composés analogues destinés au même usage. Toutefois, si la marge de variations constitue un caractère important de l’invention ou si l’invention ne peut fonctionner que dans des limites prescrites pour obtenir les résultats prévus, il faut évidemment que la marge prescrite soit indiquée dans toutes les revendications indépendantes.
On accepte cette expression dans une revendication lorsqu’il s’agit d’une partie d’un système de deux parties et qu’il est évident que l’expression signifie plus de 50 %. Toutefois, lorsqu’elle se rapporte à une partie d’un système de trois parties ou plus, elle est refusée parce qu’elle est vague. Ainsi, elle peut signifier une grande partie par rapport à une autre partie ou encore une grande partie par rapport au tout, c.-à-d. plus de 50 %.
Date de modification : octobre 2019
Les revendications qui renferment des expressions négatives comme « n’étant pas ... », « n’ayant pas ... », « ne nécessitant pas ... » peuvent être inadmissibles en vertu du paragraphe 27(4) de la Loi sur les brevets. Ainsi, les revendications doivent décrire ce qu’est l’invention ou ce qu’elle fait et non ce qu’elle n’est pas ou ce qu’elle ne fait pas, à moins qu’il n’y ait aucune façon positive de la décrire. Parfois, une revendication dépendante [voir la section 16.06] renferme des conditions qui annulent certaines caractéristiques de la revendication précédente, et ce faisant elle devient plus étendue que cette dernière. En vertu du paragraphe 63(4) de la Loi sur les brevets, une telle revendication est inacceptable.
Date de modification : mars 1998
Pour définir une invention en des termes précis et explicites, il faut qu’un nombre suffisant d’éléments soient précisés pour garantir son bon fonctionnement. Les caractéristiques de l’invention doivent apparaître dans chaque revendication. Lorsqu’il s’agit d’une composition, la revendication doit définir au moins deux ingrédients, même si c’est de façon générale. Si la revendication ne respecte pas les conditions ci-dessus, on la refuse en raison de son imprécision et de sa non-conformité au paragraphe 27(4) de la Loi sur les brevets.
Date de modification : octobre 2019
En vertu de l’article 60 des Règles sur les brevets, une revendication se fonde entièrement sur la description. Il faut que toutes les caractéristiques concernant la réalisation de l’invention mentionnées dans la revendication soient définies dans la description (article 60 des Règles sur les brevets). Toutefois, puisque toutes les revendications inclues dans la demande au moment du dépôt font partie du mémoire descriptif (voir le paragraphe 27(4) de la Loi sur les brevets et la définition de la « description » au paragraphe 1(1) des Règles sur les brevets), tout élément des revendications originales non compris dans la description au moment du dépôt peut y être ajouté (à l’exception des demandes divisionnaires pour lesquelles il existe des exigences supplémentaires en ce qui concerne le nouvel objet, voir la section 20.01.04 pour obtenir de plus amples renseignements).
On refuse une revendication si elle n'est pas suffisamment étayée par la description et si les termes qui y sont employés ne se retrouvent pas dans la description ou ne peuvent être déduits clairement de celle-ci. Les termes des revendications et de la description doivent avoir le même sens.
Date de modification : octobre 2019
En règle générale, une revendication ne peut contenir des renvois à la description ou aux dessins (paragraphe 62(1) des Règles sur les brevets). Toutefois, dans certains cas, si la revendication est complète en elle-même et peut être lue et comprise sans le renvoi, elle est acceptable. Les revendications ne doivent pas, en ce qui concerne les caractéristiques techniques de l’invention, compter sur les renvois à la description ou aux dessins sauf lorsqu’il est absolument nécessaire. Surtout elles ne doivent pas compter sur des renvois du genre « tel qu’il a été décrit à la description » ou « comme illustré à la figure 3 ». Les exemples suivants illustrent quelques exceptions :
Les signes de référence aux dessins sont admissibles dans une revendication à condition qu’ils soient entre parenthèses (paragraphe 62(2) des Règles sur les brevets) et que la revendication soit explicite et complète. Toutefois, si la revendication n’est pas complète sans le recours aux dessins désignés par les signes entre parenthèses, il faut la refuser en vertu du paragraphe 27(4) de la Loi sur les brevets.
Les tableaux sous forme de diagrammes se trouvent souvent dans la description des demandes. Il se peut aussi que ces tableaux soient compris dans les dessins, graphiques, diagrammes de phase, spectrogrammes d’absorption et des figures analogues. Dans les circonstances où l’invention présente un caractère très complexe et où il est à peu près impossible ou extrêmement pénible de définir le rapport scientifique des différents facteurs en termes précis et clairs sans le recours à d’autres parties de la demande, il est alors permis de faire des renvois aux diagrammes, aux graphiques ou aux tableaux dans les revendications. Toutefois, si le diagramme ou le tableau par exemple, est bref et concis, c’est-à-dire qu’il n’occupe pas plus de 5 à 10 lignes, il se peut que le demandeur ait à l’inscrire dans les revendications (paragraphe 62(1) des Règles sur les brevets).
Si l’essai peut être défini exactement en quelques lignes, il faut inclure cette définition dans la revendication, et ne pas se contenter d’un simple renvoi à la divulgation de l’essai. Toutefois, lorsque la description de l’essai est longue et complexe, par exemple si elle occupe plus d’une page de la description, le demandeur peut alors faire des renvois à cette définition de l’essai plutôt que de la reproduire dans la revendication.
À l’intérieur d’une revendication, il est possible de faire des renvois au numéro d’identification des listages de séquence et aux numéros de catalogue des dépôts biologiques (paragraphes 62(3) et (4) des Règles sur les brevets). Le chapitre 23 (Biotechnologie) décrit ces procédures en détail.
Date de modification : octobre 2019
Une revendication peut être aussi restreinte que le désire le demandeur, selon la portée de l’invention divulguée. Elle ne doit toutefois pas embrasser un domaine plus vaste que l’invention décrite ou étayée dans la description. Elle est refusée si, en plus de revendiquer des objets nouveaux et utiles, elle revendique des objets connus et inutiles. (Minerals Separation v. Noranda Mines 12 C.P.R. 99; 12 C.P.R. 182; 15 C.P.R. 133).
On devra considérer toute revendication en donnant à ses mots la portée et la définition normales qu’ils ont dans le domaine de l’invention, à moins que, dans certains cas, la description prête à ces mots un sens particulier en des termes explicites. Si une revendication embrasse une matière hors de la portée de l’invention divulguée, elle sera refusée en vertu de l’article 60 des Règles sur les brevets.
Date de modification : mars 1998
Lorsqu’une demande renferme des revendications qui précisent une limite particulière relativement aux conditions de fonctionnement, et que cette limite tombe dans un intervalle plus large, on ne peut refuser cette revendication plus restreinte simplement parce qu’elle ne figure pas explicitement dans la description ou que la description ne fait pas mention de la portée de l’intervalle décrit. Par exemple, une demande peut décrire un procédé s’effectuant à certains écarts de température, comme entre 500°C et 800°C. Il n’y a aucun refus, si dans certaines revendications, le procédé s’effectue à des températures entre 500°C et 800°C et qu’à d’autres, dans un intervalle de température plus restreint, par exemple entre 650°C et 700°C. Toutefois, si la revendication large cède en vertu d’un document d’antériorité, la revendication restreinte cédera aussi, à moins qu’il soit démontré qu’un résultat nouveau et non évident découle du procédé s’effectuant dans l’intervalle restreint de température.
Date de modification : octobre 2019
En vertu de l’article 63 des Règles sur les brevets, il est possible dans une revendication d’inclure des renvois à une ou plusieurs autres revendications, et ce, afin de restreindre la définition d’une invention par l’ajout de caractéristiques aux revendications existantes. Le terme « revendication dépendante » désigne la revendication qui inclut toutes les caractéristiques d’une ou de plusieurs autres revendications.
Il est également possible, dans une revendication, d’inclure des renvois à d’autres revendications ou à d’autres parties d’une revendication de la même catégorie ou d’une catégorie différente pour éviter la répétition de longues définitions et simplifier le processus de revendication; pourvu que, ce faisant, la revendication qui contient des renvois ne devienne pas ambiguë en ne respectant pas ainsi les dispositions du paragraphe 27(4) de la Loi sur les brevets. Il est à noter que de telles revendications ne sont pas des revendications dépendantes, de sorte que l’article 63 des Règles sur les brevets ne s’applique pas. La brevetabilité de la revendication à laquelle on fait référence ne signifie pas nécessairement que la revendication renfermant cette référence soit brevetable. Les exemples suivants illustrent la forme de revendication acceptable :
Revendication 1 : Un produit comprenant la composition A
Revendication 2 : Une méthode de fabrication de la composition définie à la revendication 1 qui fait réagir B avec C.
Une irrégularité est soulevée toutes les fois qu’un doute existe quant à la partie de la revendication à laquelle se rapporte le renvoi ou toutes les fois qu’une revendication dépendante d’une catégorie (ex. : un procédé) comprend des renvois à une multitude de restrictions d’une autre catégorie (un produit), de sorte qu’il devient difficile de déterminer la catégorie que couvre la revendication.
Une revendication dépendante fait habituellement des renvois à d’autres revendications dans son préambule. En vertu du paragraphe 63(1) des Règles sur les brevets, une revendication dépendante doit énoncer les caractéristiques supplémentaires revendiquées. En vertu du paragraphe 63(4) des Règles sur les brevets, elle comporte toutes les restrictions figurant dans la revendication ou les revendications auxquelles elle se rapporte. Une revendication ne peut faire des renvois qu’à des revendications antérieures, et ce, par l’entremise des numéros. Une revendication qui fait des renvois à plus d’une revendication doit faire des renvois à ces revendications dans le cadre d’une variante seulement (paragraphe 63(3) des Règles sur les brevets). Une expression courante à utiliser pour faire un renvoi aux revendications dans le cadre d’une variante est « …selon l’une quelconque des revendications… ».
|
Exemples : |
|
|
Revendication 1 : |
Le procédé qui consiste à faire réagir A avec B en présence d’un catalyseur. (acceptable) |
|
Revendication 2 : |
Le procédé qui consiste à faire réagir A avec B en présence d’un catalyseur contenant du métal. (acceptable) |
|
Revendication 3 : |
Le procédé de la revendication 2 où le catalyseur contient du fer. (acceptable) |
|
Revendication 4 : |
Le procédé de la revendication 3 où le catalyseur contient du cuivre. (acceptable) |
|
Revendication 5 : |
Le procédé de la revendication 1, 2, 3 ou 4 où le catalyseur contient du zinc. (acceptable) |
|
Revendication 6 : |
Le procédé selon l’une quelconque des revendications 1 à 5 où le catalyseur contient du cobalt. (acceptable) |
|
Revendication 7 : |
Le procédé selon l’une des revendications précédentes où le catalyseur est déposé sur un support inerte. (non acceptable) |
|
Revendication 8 : |
Le procédé de la revendication 5 où le catalyseur est déposé sur un support inerte. (acceptable) |
|
Revendication 9 : |
Le procédé de la revendication 6 où le catalyseur est déposé sur un support inerte. (acceptable) |
|
Revendication 10 : |
Le procédé de la revendication 8 ou 9 dont le support inerte est une silice. (acceptable) |
|
Revendication 11 : |
Procédé des revendications 3 et 4 où le catalyseur contient du manganèse. (non acceptable) |
|
En vertu de l’article 63 des Règles sur les brevets, les revendications 1 à 6 et 8 à 10 sont acceptables. En revanche, dans la revendication 7, on n’a pas utilisé des numéros pour faire des renvois aux revendications antérieures. De ce fait, cette revendication n’est pas conforme au paragraphe 63(1) des Règles sur les brevets, et elle est refusée. La revendication 11 ne fait pas de renvois aux revendications 3 et 4 dans le cadre d’une variante et serait considérée irrégulière en vertu du paragraphe 63(3) des Règles sur les brevets. |
|
Date de modification : octobre 2019
Afin de se conformer au paragraphe 50(1) des Règles sur les brevets, les pages des revendications doivent être numérotées consécutivement et sans interruption à partir de la dernière page de la description, de sorte que les pages du mémoire descriptif sont numérotées consécutivement dans l’ensemble.
Date de modification : octobre 2019
Afin de se conformer à l’article 193 des Règles sur les brevets, en ce qui concerne les demandes déposées à compter du 1er octobre 1996, mais avant le 30 octobre 2019 (c.-à-d. les demandes de catégorie 3), le demandeur peut se conformer aux exigences du paragraphe 73(1) des anciennes Règles sur les brevets qui précisaient que les pages de la description et des revendications sont numérotées consécutivement.
Date de modification : mars 1998
On désigne par « combinaison » tout assemblage d’éléments ou d’étapes d’un procédé dont l’interaction produit un résultat utile et pratique qui n’est pas la somme des caractéristiques connues de ces éléments ou étapes.
On désigne par « combinaison brevetable » toute combinaison dans laquelle les éléments ou étapes d’un procédé interagissent de façon inattendue ou de façon connue pour produire un résultat ou un effet non évident. Si toutes les conditions de la Loi et des Règles sont satisfaites, une revendication visant une telle combinaison est acceptée.
On désigne par « sous-combinaison » toute partie d’une combinaison. Cette sous-combinaison peut comprendre un seul élément ou une étape de la combinaison ou encore toute une combinaison.
Date de modification : mars 1998
Les revendications ne doivent pas dépasser la portée de l’invention en outrepassant la protection à laquelle l’inventeur a droit. En général, un inventeur a le droit de revendiquer une invention, que celle-ci soit un appareil, un produit ou une méthode, ainsi que son environnement immédiat. Ainsi, on peut revendiquer une nouvelle pompe d’accélérateur et le carburateur qui la contient ou un nouveau type de grille pour lampe-radio et la lampe-radio contenant cette grille. Cependant, seront refusées les revendications visant une nouvelle pompe dans un carburateur relié à une machine ou les revendications visant un récepteur radio dont la lampe contient une nouvelle grille, à moins que les combinaisons mentionnées ne produisent des résultats nouveaux et inattendus qui donnent lieu à une invention supplémentaire, laquelle pourrait être sujette à des conditions de l’article 36 de la Loi sur les brevets.
Date de modification : mars 1998
L’information contenue dans cette section a été déplacée à la section 18.02.04 du présent recueil.
Date de modification : mars 1998
Dans les revendications de produits, on peut définir un produit de trois façons :
Il est également possible de définir un produit en combinant deux des façons ci-dessus ou toutes les trois.
La définition par la structure est la plus précise et la plus explicite des formes de revendication d’un produit. Compte tenu du paragraphe 27(4) de la Loi sur les brevets, qui exige que le demandeur distingue son produit de tous les autres produits de manière précise et explicite, la structure doit figurer de préférence dans la revendication, si elle est connue.
Date de modification : mars 1998
La revendication d’un produit par le procédé définit ce produit en tout ou en partie par rapport à son procédé de fabrication. Les limites du procédé peuvent être contenues dans la revendication elle-même ou toute la revendication peut rattachée à une autre visant le procédé. Les exemples suivants illustrent les deux formes possibles :
L’emploi de participes passés adjectifs comme soudé, plié, moulé ou enrobé ne transforme pas une revendication de produits en revendication de produits par le procédé.
Lorsqu’elle est admissible, une revendication de produits par le procédé doit donner une définition explicite du produit et le distinguer de tous les autres. Par conséquent, on ne peut revendiquer les produits déjà connus en les rattachant à un nouveau procédé (Hoffman-La Roche c. Commissioner of Patents 23 C.P.R. 1).
Une revendication de produits par le procédé doit viser le produit final de la revendication par le procédé, revendication à laquelle se rapporte la revendication de produits.
Date de modification : mars 1998
« Revendication de moyens » désigne la revendication qui décrit au moins une partie de l’invention à l’aide d’un ou de plusieurs moyens, ou de mécanismes servant à accomplir un acte, au lieu de décrire les éléments qui l’exécutent.
Une combinaison de moyens connus peut constituer une invention (Lightning Fastener v. Colonial Fastener 51 RPC 349; Martin and Biro Swan v. H. Millwood 1956 RPC 125). Le Bureau des brevets accepte les revendications composées de plus d’un énoncé de moyens connus, sans structures définies, si l’invention réside dans la nouvelle combinaison de ces moyens.
Si une revendication est constituée seulement d’un énoncé de moyens, elle est rejetée en raison de son imprécision et de sa dérogation au paragraphe 27(4) de la Loi sur les brevets. Le rapport de l’examinateur devrait indiquer en détail les raisons pour lesquelles la revendication transgresse le paragraphe 27(4) de la Loi. Il se peut, par exemple, que la revendication en question vise le résultat souhaité plutôt que la combinaison élaborée et illustrée qui permet d’obtenir ce résultat.
Également rejetée est toute revendication qui contient un énoncé étendu de moyens sur l’invention elle-même, à savoir un énoncé qui distingue la revendication des réalisations antérieures, mais qui est tellement étendu qu’il englobe sans distinction tous les moyens possibles de résoudre le problème rencontré par l’inventeur et qui n’est en fait rien d’autre qu’un nouvel exposé du problème ou du résultat recherché.
Exemples :
Une demande décrit un appareil à polir qui peut être soit à entraînement rapide en prise directe à vitesse rapide servant à enlever l’excès de matériel d’une pièce fabriquée, soit à entraînement orbital à vitesse réduite servant à polir cette pièce. L’invention réside ici, dans l’usage combiné d’un embrayage unidirectionnel et d’un moteur réversible connu, le tout faisant partie d’une sableuse rotative tout à fait conventionnelle. Selon la technique antérieure, on faisait appel à deux sableuses différentes ou à un adapteur afin de convertir une sableuse à entraînement en prise directe à une sableuse à entraînement orbital.
Revendication (i) Moyens permettant de faire fonctionner une sableuse selon le mode à entraînement en prise directe ou selon le mode à entraînement orbital.
Cette revendication serait refusée en vertu de l’article 27 de la Loi sur les brevets. Le demandeur devrait revendiquer une sableuse comprenant la combinaison d’un embrayage unidirectionnel et d’un moteur réversible.
Revendication (ii) Un appareil à polir les surfaces comprenant un arbre à moteur, un élément entraîné disposé de façon à être mû par l’arbre moteur, un arbre entraîné monté de façon à tourner dans cet élément entraîné autour d’un axe excentrique par rapport à l’axe de l’arbre moteur, un moyen reliant cet arbre entraîné à l’élément entraîné, un outil à polir monté de façon à être commandé par l’arbre entraîné et un dispositif automatique destiné à relier cet outil directement à l’arbre moteur ou à le laisser tourner librement selon une trajectoire orbitale autour de l’axe de l’arbre moteur.
La revendication 2 serait refusée parce qu’elle ne fait que réitérer le résultat désiré.
Revendication (iii) Un appareil à polir les surfaces comprenant un arbre à moteur, un élément entraîné disposé de façon à être mû par l’arbre moteur, un arbre entraîné monté de façon à tourner dans cet élément entraîné autour d’un axe excentrique par rapport à l’axe de l’arbre moteur, un embrayage unidirectionnel reliant ledit arbre entraîné audit élément entraîné, un outil à polir monté de façon à être commandé par l’arbre entraîné et un dispositif pour entraîner l’arbre moteur soit dans une direction ou dans la direction opposée.
Cette revendication serait acceptée à titre de nouvelle combinaison de moyens connus qui produit un résultat nouveau et inattendu.
Date de modification : mars 1998
Le Bureau des brevets accepte les revendications qui ont trait au procédé, à la méthode, au mode d’emploi et à l’usage selon les définitions présentées dans les rubriques suivantes :
Date de modification : mars 1998
Par « méthode », on entend un ensemble d’étapes à suivre en elles-mêmes ou à suivre en conjonction avec un procédé dans le but d’obtenir un résultat désiré. Il faut distinguer la méthode du procédé : un procédé comprend la méthode et les substances auxquelles elle s’applique. Le procédé en lui-même peut être nouveau même si la méthode est connue.
Une revendication d’un procédé qui consiste à appliquer une méthode connue sur des substances connues dans une réaction chimique est brevetable, pourvu qu’on n’ait jamais employé auparavant cette méthode sur ces substances et que le produit soit nouveau, utile et non évident. (Ciba Ltd. c. Commissioner of Patents 27 C.P.R. 82; 30 C.P.R. 135).
Date de modification : mars 1998
Lorsqu’une revendication d’un composé a été jugée acceptable dans une demande, la revendication du mode d’emploi ou de l’usage de ce composé sera également acceptée dans cette même demande. Lorsqu’une revendication d’un composé a été acceptée dans une demande, les revendications du même inventeur dans une autre demande, visant le mode d’emploi ou l’usage de ce composé qui est évident en vue de l’utilité divulguée du composé et sur laquelle la brevetabilité du composé est fondée, seront refusées.
Lorsqu’un composé a déjà été breveté, ou est connu du public, des revendications visant l’usage évident du composé devraient faire l'objet d'une objection en raison du manque de matière brevetable . Des revendications visant un usage nouveau et non évident ou un mode d’emploi de ce même composé à une fin nouvelle et non évidente sont acceptables. De plus, lorsque l’invention vise une utilisation nouvelle et non évidente, des revendications du composé connu indiquant le nouvel usage sont acceptables. (Re demande de brevet de la Wayne State University 22 C.P.R. (3d) 407).
Lorsqu’un dispositif ou un appareil représente seulement un instrument qui permet d’exécuter une méthode connue d’une nouvelle façon, seul le dispositif ou l’appareil peut faire l’objet d’un brevet. Puisque l’utilité d’un dispositif ou d’un appareil est évidente d’après sa description, la possibilité que ce dispositif ou cet appareil soit breveté est déterminée en fonction de l’état de la technique.
Lignes directrices sur les revendications de mode d’emploi
Exemple :
Une méthode pour traiter les symptômes du déclin de la faculté cognitive chez un patient par l’administration à celui-ci d’une quantité adéquate du composé X, qui est utilisé comme agent cholinergique. (rejetée)
Exemple :
Méthode qui permet d’augmenter le poids de la carcasse parée d’animaux producteurs de viande par l’augmentation du dépôt de viande maigre et l’amélioration de l’apport de celle-ci à la quantité de gras au moyen d’une injection ou de l’administration orale à ces animaux du composé X avant l’abattage. (accepté)
Exemple :
Méthode qui consiste à utiliser le composé X comme intermédiaire pour produire le composé Y, dans laquelle X est réduit par hydrocarbonation ou hydrogénation catalytique. (acceptée)
Exemple :
Méthode de contrôle des bactéries en agriculture qui consiste à introduire dans le lieu à traiter une quantité adéquate du composé X, ce composé étant utilisé comme agent bactérien. (acceptée)
Exemple :
Le composé X à utiliser comme insecticide où ce composé est appliqué à la surface d’un tronc d’arbre (acceptée).
Exemple :
Le composé Y utilisé pour le traitement des virus où ce composé est administré à un patient par piqûre intravéneuse (non acceptée parce que la revendication renferme une méthode de traitement médical).
Lignes directrices sur les revendications d’usage
Exemples :
Utilisation du composé X comme herbicide. (acceptée)
Utilisation du composé X comme herbicide où une quantité adéquate du composé X est introduite dans le lieu à traiter. (acceptée)
Utilisation du composé Y comme agent antiarythmique. (acceptée)
Utilisation du composé Y comme agent antiarythmique où une quantité adéquate du composé Y est administrée à un patient. (non acceptée). L’ajout de l’adverbe relatif « où » transforme l’utilisation en une méthode de traitement médical.
Utilisation de la machine Z pour couper. (acceptée)
Utililisation de la machine Z pour couper où ... (acceptée)
Date de modification : mars 1998
Dans les cas relevant de la chimie, on accepte une revendication visant un genre qui représente un groupe de certains matériaux précis (Ex parte Markush 1925, 340 U.S.O.G. 839), pourvu qu’il soit clair de la nature connue des matériaux de remplacement ou de la technique antérieure que les matériaux du groupe possèdent au moins une propriété commune, principalement responsable de leur fonctionnement dans la relation revendiquée. Par conséquent, une revendication Markush sera généralement caractérisée par une expression générique qui couvre un ou plusieurs groupes de différents matériaux (éléments, radicaux, composés) comme l’illustrent les exemples suivants :
Un solvent choisi du groupe comprenant l'alcool, l'éther et l'acétone...
Une lame d'un métal conducteur choisi du groupe comprenant le cuivre, l'argent et l'aluminium ...
À l'occasion, le format Markush peut être employé dans les revendications visant de la matière appartenant au domaine électrique ou mécanique comme l'illustre l'exemple suivant :
Un moyen qui permet de joindre un panneau mural à un encadrement, où le joint est choisi du groupe composé des clous, des rivets et des vis ...
Date de modification : mars 1998
L’information contenue dans cette section a été déplacée à la section 18.07 du présent recueil.
Date de modification : mars 1998
Les jugements suivants des tribunaux sont importants en regard de la matière traitée dans le présent chapitre :
|
Revendications construction |
|
|
Minerals Separation v. Noranda |
(1947) 12 CPR 99; [1952] 69 RPC 81 |
|
O’Cedar v. Mallory Hardware |
[1956] RC de l’É 299 |
|
McPhar v. Sharpe |
(1960) 35 CPR 105 |
|
Metalliflex v. Wienenberger |
(1961) 35 CPR 49; (1961) RCS 117 |
|
Lovell v. Beatty |
(1962) 41 CPR 18 |
|
Burton Parsons c. Hewlett |
[1976] 1 RSC 555 |
|
Xerox c. IBM |
(1977) 33 CPR (2e) 24 |
|
Cutter c. Baxter Travenol |
(1983) 68 CPR (2e) 179 |
|
Johnston Controls c. Varta |
(1984) 80 CPR (2e) 1 |
|
Reading & Bates c. Baker |
(1987) 18 CPR (3e) 181 |
|
AT&T Tech c. Mitel |
(1989) 26 CPR (3e) 238 |
|
Energy c. Boissonneault |
(1990) 30 CPR (3e) 420 |
|
Lubrizol c. Imperial Oil |
(1990) 33 CPR (3e) 1; (1992) 45 CPR (3e) 449 |
|
Computalog c. Comtech |
(1990) 32 CPR (3e) 289; (1992) 44 CPR (3e) 77 |
|
Procter & Gamble c. Kimberly |
(1991) 40 CPR (3e) 1 |
|
Wellcome c. Apotex |
(1991) 39 CPR (3e) 289 |
|
TRW Inc c. Walbar |
(1991) 39 CPR (3e) 176 |
|
Martinray c. Fabricants |
(1991) 14 CPR (3e) 1 |
|
Reliance c. Northern Tel |
(1993) 47 CPR (3e) 55 |
|
Airseal c. M&I Heat |
(1993) 53 CPR (3e) 259 |
|
Dableh c. Ont Hydro |
(1993) 50 CPR (3e) 290 |
|
Unilever c. Procter & Gamble |
(1993) 47 CPR (3e) 479; (1995) 61 CPR (3e) 499 |
|
Nekoosa c. AMCA Int |
(1994) 56 CPR (3e) 470 |
|
Anderson c. Machineries |
(1994) 58 CPR (3e) 449 |
|
Pallmann c. CAE |
(1995) 62 CPR (3e) 26 |
|
Hi-Quail c. Rea's Welding |
(1994) 55 CPR (3e) 224 |
|
Feherguard c. Rocky’s |
(1994) 53 CPR (3e) 417; (1995) 60 CPR (3e) 512 |
|
Cochlear c. Coseum |
(1995) 64 CPR (3e) 10 |
|
Pallmann c. CAE |
(1995) 62 CPR (3e) 26 |
|
Almecon c. Nutron |
(1996) 65 CPR (3e) 417 |
|
Phrases positives |
|
|
Minerals Separation v. Noranda |
(1950) 12 CPR 99; [1952] 69 RPC 81 |
|
Burton Parsons c. Hewlett |
[1976] 1 RCS 555 |
|
Eli Lilly c. O’Hara |
(1988) 20 CPR (3e) 342; (1989) 26 CPR (3e) 1 |
|
Hi-Quail c. Rea’s Welding |
(1994) 55 CPR (3e) 224 |
|
Pallmann c. CAE |
(1995) 62 CPR (3e) 26 |
|
Antécédents |
|
|
Mobil Oil c. Hercules |
(1994) 57 CPR (3e) 488; (1995) 63 CPR (3e) 473 |
|
Préambule |
|
|
Re: Lelke |
(1981) 72 CPR (2e) 139 |
|
Shell Oil c. Comm of Pat |
(1982) 2 RCS 536 |
|
Rucker c. Gavels Vulcanizing |
(1985) 7 CPR (3e) 294 |
|
Permacon c. Enterprises |
(1987) 19 CPR (3e) 378 |
|
Re: Neuro Med Inc |
(1988) 28 CPR (3e) 281 |
|
Computalog c. Comtech |
(1992) 44 CPR (3e) 77 |
|
Explicite, distinct c. ambigu/plusieurs interprétations |
|
|
Rohm & Haas v. Comm of Pat |
(1959) 30 CPR 113 |
|
Xerox c. IBM |
(1977) 33 CPR (2e) 24 |
|
Monsanto c. Comm of Pat |
(1979) 42 CPR (2e) 161; (1979) 2 RCS 1108 |
|
Ciba Geigy c. Comm of Pat |
(1982) 65 CPR (3e) 73 |
|
Pioneer Hi-Bred c. Com of Pat |
(1987) 14 CPR (3e) 491; (1987) 25 CPR (3e) 257 |
|
Reliance c. Northern Tel |
(1989) 28 CPR (3e) 397; (1992) 44 CPR (3e) 161; (1993) 47 CPR (3e) 55 |
|
Risi Stone c. Groupe Peracon |
(1990) 29 CPR (3e) 243; (1995) 65 CPR (3e) 2 |
|
Allied c. Du Pont |
(1993) 52 CPR (3e) 351; (1993) 50 CPR (3e) 1 |
|
Mobil Oil c. Hercules |
(1994) 57 CPR (3e) 488; (1995) 63 CPR (3e) 473 |
|
Insuffisant/suffisant/éléments essentiels |
|
|
BVD Co v. Canadian Celanese |
[1936] RC de l’É 139; [1937] RCS 221 |
|
Minerals Separation v. Noranda |
(1947) 12 CPR 99; (1952) 15 CPR 133 |
|
Curl Master v. Atlas Brush |
[1967] RCS 514 |
|
Burton Parsons c. Hewlett |
[1976] 1 RCS 555 |
|
Re: Farbwerke Hoechst |
(1980) 13 CPR (3e) 212 |
|
Ciba Geigy c. Comm of Pat |
(1982) 65 CPR (3e) 73 |
|
Consolboard c. MacMillan |
(1981) 56 CPR (2e) 145; [1981] 1 RCS 504 |
|
Ductmate c. Exanno |
(1984) 2 CPR (3e) 289 |
|
Amfac Foods c. Irving Pulp |
(1986) 12 CPR (3e) 193 |
|
Crila Plastics c. Ninety Eight |
(1986) 10 CPR (3e) 226; (1987) 18 CPR (3e) 1 |
|
Reliance c. Northern Tel |
(1989) 28 CPR (3e) 397; (1992) 44 CPR (3e) 161; (1995) 47 CPR (3e) 55 |
|
TRW Inc c. Walbar |
(1991) 39 CPR (3e) 176 |
|
Atlas c. CIL |
(1992) 41 CPR (3e) 348 |
|
Airseal c. M&I Heat |
(1993) 53 CPR (3e) 259 |
|
Mobil Oil c. Hercules |
(1994) 57 CPR (3e) 488; (1995) 63 CPR (3e) 473 |
|
Feherguard c. Rocky’s |
(1994) 53 CPR (3e) 417; (1995) 60 CPR (3e) 512 |
|
Fonctionnalité |
|
|
Union Carbide v. Trans Canadian |
[1965] RC de l’É 884 |
|
Minerals Separation v. Noranda |
(1950) 12 CPR 99; (1952) 69 RPC 81 |
|
Gilbert (Gillcross) v. Sandoz |
(1970) 64 CPR 14; [1974] RCS 1336 |
|
Burton Parsons c. Hewlett |
[1976] 1 RCS 555 |
|
Sandvick c. Windsor |
(1986) 8 CPR (3e) 433 |
|
Mahurkar c. Vas-Cath |
(1988) 18 CPR (3e) 417 |
|
Wellcome c. Apotex |
(1991) 39 CPR (3e) 289 |
|
TRW Inc c. Walbar |
(1991) 39 CPR (3e) 176 |
|
Feherguard c. Rocky’s |
(1994) 53 CPR (3e) 417; (1995) 60 CPR (3e) 512 |
|
Mobil Oil c. Hercules |
(1994) 57 CPR (3e) 488; (1995) 63 CPR (3e) 473 |
|
Portée large |
|
|
BVD Co v. Canadian Celanese |
[1936] RC de l’É 139; [1937] RCS 221 |
|
Trubenizing v. John Forsyth |
(1943) 2 CPR 1 |
|
O’Cedar v. Mallory Hardware |
[1956] RC de l’É 299 |
|
Lovell v. Beatty |
(1962) 41 CPR 18 |
|
Boehringer v. Bell-Craig |
(1962) 39 CPR 201 |
|
Union Carbide v. Trans Canadian |
[1965] RC de l’É 884 |
|
Hoechst v. Gilbert |
[1966] RCS 189 |
|
Gilbert v. Sandoz |
(1970) 64 CPR 14 |
|
Burton Parsons c. Hewlett |
[1976] 1 RCS 555 |
|
Monsanto c. Comm of Pat |
(1979) 42 CPR (2e) 161; (1979) 2 RCS 1108 |
|
Re: American Home Products |
(1980) 55 CPR (2e) 238 |
|
Re: Farbwerke Hoechst |
(1980) 13 CPR (3e) 212 |
|
Cutter c. Baxter Travenol |
(1980) 50 CPR (2e) 163; (1983) 68 CPR (3e) 179 |
|
Johnston Controls c. Varta |
(1984) 80 CPR (2e) 1 |
|
Sandvick c. Windsor |
(1986) 8 CPR (3e) 433 |
|
Amfac Foods c. Irving Pulp |
(1986) 12 CPR (3e) 193 |
|
Cabot Corp c. 318602 Ont |
(1988) 20 CPR (3e) 132 |
|
Mahurkar c. Vas-Cath |
(1988) 18 CPR (3e) 417 |
|
Reliance c. Northern Tel |
(1989) 28 CPR (3e) 397; (1992) 44 CPR (3e) 161; (1993) 47 CPR (3e) 55; (1994) 55 CPR (3e) 299 |
|
Risi Stone c. Groupe Peracon |
(1990) 29 CPR (3e) 243 |
|
Lubrizol c. Imperial Oil |
(1990) 33 CPR (3e) 1; (1992) 45 CPR (3e) 449 |
|
Wellcome c. Apotex |
(1991) 39 CPR (3e) 289 |
|
Dableh c. Ont Hydro |
(1993) 50 CPR (3e) 290 |
|
Unilever c. Procter & Gamble |
(1993) 47 CPR (3e) 479; (1995) 61 CPR (3e) 499 |
|
Mobil Oil c. Hercules |
(1994) 57 CPR (3e) 488; (1995) 63 CPR (3e) 473 |
|
Nekoosa c. AMCA Int |
(1994) 56 CPR (3e) 470 |
|
Pallmann c. CAE |
(1995) 62 CPR (3e) 26 |
|
Almecon c. Nutron |
(1996) 65 CPR (3e) 417 |
|
Sélection/amélioration |
|
|
Sherbrooke v. Hydrolic |
[1927] RC de l’É 114 |
|
Bergeon v. De Kermor |
[1927] RC de l’É 181 |
|
Western Electric v. Bell |
[1929] RC de l’É 213 |
|
Wandscheer v. Sicard |
[1948] RCS 1 |
|
K v. Uhleman Optical |
[1950] RC de l’É 142; [1952] 1 RCS 143 |
|
O’Cedar v. Mallory Hardware |
[1956] RC de l’É 299 |
|
Ciba Geigy v. Comm of Pat |
(1957) 27 CPR 82; (1959) 30 CPR 135 |
|
Agrégation/combinaison |
|
|
Lightning Fastener v. Colonial |
[1932] RC de l’É 89; [1933] RCS 363; [1934] 51 RPC 349 |
|
Crosley Radio v. CGE |
[1936] RCS 551 |
|
Lanlois v. Roy |
[1941] RC de l’É 1 97 |
|
Lester v. Comm of Pat |
[1946] RC de l’É 603 |
|
Wandscheer v. Sicard |
[1946] RC de l’É 112; [1948] RCS 1 |
|
R v. Uhleman Optical |
[1950] RC de l’É 142; [1952] 1 RCS 143 |
|
Defrees v. Dominion Auto |
[1963] RC de l’É 331 |
|
Barton v. Radiator Specialty |
(1965) 44 CPR |
|
Gibney v. Ford |
[1972] 2 RC de l’É 279 |
|
Rubbermaid v. Tucker Plastics |
(1972) 8 CPR (2e) 6 |
|
Agripat c. Comm of Patents |
(1977) 52 CPR (2e) 229 |
|
Domtar c. MacMillan |
(1977) 33 CPR (2e) 182 |
|
Xerox c. IBM |
(1977) 33 CPR (2e) 24 |
|
Ductmate c. Exanno |
(1984) 2 CPR (3e) 289 |
|
Windsurfing c. Triatlantic |
(1984) 3 CPR (3e) 95 |
|
Hy Kramer c. Lindsay |
(1986) 9 CPR (3e) 297 |
|
Crila Plastics c. Ninety Eight |
(1986) 10 CPR (3e) 226; (1987) 18 CPR (3e) 1 |
|
Hoffman-La Roche c. Apotex |
(1987) 15 CPR (3e) 217; (1989) 24 CPR (3e) 289 |
|
Standal c. Swecan |
(1989) 28 CPR (3e) 261 |
|
Imperial Tobacco c. Rothmans |
(1993) 47 CPR (3e) 188 |
Date de modification : novembre 2017
La protection offerte par la Loi sur les brevets s’étend à une grande partie, mais pas la totalité, des domaines de l’activité humaine. Les domaines auxquels elle s’applique sont dits « prévus par la Loi ».
L’article 2 de la Loi sur les brevets définit une invention comme suit :
Toute réalisation, tout procédé, toute machine, fabrication ou composition de matières, ainsi que tout perfectionnement de l’un d’eux, présentant le caractère de la nouveauté et de l’utilité.
Pour être considéré comme prévu par la Loi, l’objet à protéger doit s’inscrire dans l’une des catégories définies à l’article 2 de la Loi sur les brevets. L’exigence qu’une invention soit prévue par la Loi peut être déterminée en se demandant si l’invention est ou n’est pas un « objet » approprié pour un brevet.
Date de modification : novembre 2017
Pour l’application de la Loi sur les brevets, le terme « réalisation » concerne l’application d’une connaissance en vue d’obtenir un résultat souhaité[122]. Pour être prévue par la Loi, une « réalisation » doit appartenir à ce que les tribunaux appellent « réalisation utile »[123] et un « domaine de réalisations manuelles ou de production »[124]. Une réalisation doit être l’application pratique de la connaissance[125] et doit, par conséquent, être définie d’une manière qui donne un effet pratique à la connaissance. Il s’ensuit qu’une réalisation est généralement revendiquée soit comme une utilisation, soit comme une méthode.
Une revendication d’utilisation décrit généralement une manière ou un mode d’application de certains moyens en vue d’obtenir un résultat particulier sans prescrire en détail la façon d’obtenir le résultat. Par exemple, une revendication d’utilisation peut prendre la forme d’une « utilisation d’une source de chaleur pour faire bouillir de l’eau »
. [Voir la section 16.10.02 pour des directives supplémentaires sur les revendications d’utilisation.]
Une revendication de « méthode » décrit également un mode ou une manière d’obtenir un certain résultat, mais comprend une ou plusieurs étapes particulières par lesquelles le résultat est obtenu. Par exemple, une revendication de méthode peut prendre la forme d’« une méthode de chauffage de l’eau comprenant les étapes de verser deux tasses d’eau dans un contenant en acier inoxydable, de placer le contenant sur une source de chaleur, et de faire chauffer l’eau jusqu’à ce que la température de l’eau atteigne 100 degrés Celsius »
.
Qu’une méthode soit prévue ou non par la Loi n’est pas fonction du fait que le produit de la méthode est prévu ou non par la Loi.
Date de modification : novembre 2017
Un « procédé » concerne l’application d’une méthode sur un matériau ou des matériaux[126]. Un procédé peut être considéré comme un mode ou une méthode d’exécution au moyen duquel un résultat ou un effet est obtenu par réaction physique ou chimique, par l’action ou l’application d’un élément ou d’une force naturelle, ou par l’application d’une substance sur une autre. Comme dans le cas des méthodes, qu’un procédé soit prévu ou non par la Loi n’est pas fonction du fait que le produit du procédé est prévu ou non par la Loi.
Date de modification : novembre 2017
Une « machine » est la réalisation sous forme mécanique et/ou physique d’une fonction ou d’un mode d’exécution destiné à accomplir un effet particulier, dans laquelle les parties de la machine coopèrent pour obtenir l’effet. Une machine peut être considérée comme [Traduction] « tout dispositif qui transmet une force ou dirige l’application d’une force »
ou comme [Traduction] « un dispositif qui permet à l’énergie d’une source d’être modifiée et transmise en énergie ayant une forme différente ou une fin différente »
[127]. Une machine peut être revendiquée comme un dispositif, un appareil ou un système, par exemple.
Date de modification : novembre 2017
Le terme « fabrication » a été défini de manière générale comme « un produit ou un procédé mécanique non vivant »; et comme étant le procédé de fabriquer (à la main, à la machine, industriellement, en grande série …) des objets ou une matière techniques (en grande quantité, selon l’usage contemporain) par l’application d’une énergie manuelle ou mécanique, ou l’objet ou la matière réalisés par ce procédé[128].
Date de modification : novembre 2017
Une « composition de matières »désigne des composés, compositions et substances physiques ou chimiques, et inclut des combinaisons d’ingrédients, que la combinaison soit une union chimique ou un mélange physique. Le terme « matières » implique que les ingrédients soient perceptibles dans l’espace et possèdent une masse mécanique. Dans l’arrêt Harvard College c. Canada (Commissaire aux brevets), la Cour suprême a noté que la portée de cette catégorie doit être limitée d’une certaine façon, sous peine que les catégories « machine » et « fabrication » deviennent redondantes[129].
Date de modification : novembre 2017
Une invention est une solution apportée à un problème pratique. Pour régler un problème pratique, la solution doit avoir une existence physique ou manifester un effet ou un changement discernable[130] et, par conséquent, permettre à la personne versée dans l’art d’obtenir le résultat ou le bénéfice attendu. Cette forme est désignée dans le présent recueil comme une « forme pratique » ou une « forme susceptible d’être mise en pratique ».
Une idée, une notion ou une découverte désincarnée qui sous-tend une invention ou y conduit n’est pas directement brevetable; pour qu’elle soit brevetable, elle doit être intégrée à une forme pratique. Une simple idée ou un simple concept intellectuel, si bien conçu ou structuré soit-il dans l’esprit, est désincarné et n’a pas d’existence physique ou ne peut manifester un effet ou un changement discernable. Dans l’arrêt Shell Oil Co. c. Canada (Commissaire aux brevets), la Cour suprême a noté ceci : [Traduction] « Une idée désincarnée n’est pas brevetable en soi. Mais elle le sera s’il existe une méthode pratique de l’appliquer »
[131]. Dans l’arrêt Riello Canada Inc. c. Lambert, le tribunal a corroboré les observations de la décision Reynolds c. Herbert Smith & Co., Ltd., qui notait que [Traduction] « l’idée qui mène à l’invention [...] ne fait pas partie de l’invention. L’idée, ou la reconnaissance d’un besoin, incite l’inventeur à faire quelque chose d’autre. C’est la fabrication de ce qui va au-delà qui est l’invention »
et, de la même façon, [Traduction] « la découverte enrichit la somme du savoir humain, mais elle le fait seulement en levant le voile et en divulguant ce qui n’avait pas été vu auparavant ou l’avait été vaguement. L’invention enrichit aussi le savoir humain d’une autre manière que par la divulgation de quelque chose. L’invention implique nécessairement la suggestion d’un acte à accomplir, et cet acte doit donner naissance à un nouveau produit, à un nouveau résultat, à un nouveau procédé ou à une nouvelle combinaison en vue de réaliser un produit existant ou de produire un résultat existant
.[132]
»
Date de modification : novembre 2017
Il ressort de la définition de l’invention à l’article 2 de la Loi sur les brevets que tout ne peut pas être breveté. En ce qui concerne l’article 2, la Cour suprême a noté dans l’arrêt Harvard College c. Canada que « [e] n choisissant de définir ainsi le mot invention, le législateur a indiqué qu’il avait clairement l’intention d’inclure certains objets comme étant brevetables et d’exclure d’autres objets pour le motif qu’ils ne relèvent pas de la Loi »
[133].
Les sections suivantes exposent diverses proscriptions prévues par la Loi et la jurisprudence à la portée de l’objet brevetable en vertu de l’article 2 de la Loi sur les brevets.
Date de modification : novembre 2017
Le paragraphe 27 (8) de la Loi sur les brevets prévoit :
Il ne peut être octroyé de brevet pour de simples principes scientifiques ou conceptions théoriques.
Ce paragraphe a été interprété par les tribunaux comme excluant notamment de la brevetabilité les formules mathématiques[134], les phénomènes naturels et les lois de la nature.
Les exclusions visées à ce paragraphe s’appliquent dans le cas où une personne cherche à revendiquer l’objet exclu de manière générale; elles ne s’appliquent pas, par exemple, à un principe scientifique, une loi de la nature ou une formule mathématique qui sous-tend l’exécution d’une forme pratique de l’invention.
Le Bureau des brevets considère que de simples principes scientifiques et conceptions théoriques ne constituent pas une invention au sens de l’article 2 de la Loi sur les brevets. Par conséquent, les revendications considérées comme visant des principes scientifiques ou des conceptions théoriques seront désignées comme étant irrégulières au sens du paragraphe 27 (8) et de l’article 2 de la Loi sur les brevets.
Date de modification : novembre 2017
Une méthode ou un procédé de chirurgie ou de thérapie sur des humains ou des animaux sont exclus de la portée de la définition de l’invention énoncée à l’article 2 de la Loi sur les brevets.
Une description détaillée des méthodes médicales et chirurgicales se trouve à la section 23.03.
Date de modification : novembre 2017
La Cour suprême du Canada a établi que les formes de vie supérieures ne sont pas brevetables étant donné qu’elles ne sont ni des fabrications ni des compositions de matière au sens de la définition de l’invention énoncée à l’article 2 de la Loi sur les brevets[135].
Une description détaillée des formes de vie supérieures se trouve à la section 23.02.01.
Date de modification : novembre 2017
Les formes d’énergie, telles que les régions du spectre électromagnétique, les courants électriques et les explosions, ne sont pas considérées comme des objets au sens de la portée de la définition de l’invention énoncée à l’article 2 de la Loi sur les brevets.
Les formes d’énergie ne sont pas considérées comme des fabrications ou des compositions de matières dans le sens prévu par la Loi sur les brevets. Les signaux électromagnétiques et acoustiques sont également considérés comme des formes d’énergie et ne comprennent pas de matière même si le signal peut être transmis par un support physique. Ainsi, les revendications de signaux électromagnétiques et acoustiques ne constituent pas un objet prévu par la Loi au sens de l’article 2 de la Loi sur les brevets.
Plus particulièrement, un signal électromagnétique ou acoustique n’est pas considéré comme une réalisation (c.-à-d. n’est pas une méthode ou une utilisation en soi) ou un procédé (c.-à-d. n’est pas un mode ou une méthode d’exécution au moyen duquel un résultat ou un effet est obtenu par réaction physique ou chimique; par l’action de l’application d’un élément d’une force naturelle; ou par l’application d’une substance sur une autre). Un signal électromagnétique ou acoustique n’est pas non plus une machine, puisqu’il ne s’agit pas d’une réalisation sous forme mécanique de toute fonction ou de tout mode d’exécution conçu en vue d’obtenir un effet particulier, pas plus qu’une composition de matières, puisqu’il ne s’agit pas d’un composé, d’une composition ou d’une substance chimique. Un signal électromagnétique ou acoustique est considéré comme n’étant pas en soi un produit matériel et n’est donc pas non plus une fabrication.
Date de modification : novembre 2017
Les caractéristiques d’une invention présentant un intérêt exclusivement intellectuel ou esthétique sont considérées, sur le plan pratique, comme ne pouvant pas influencer le fonctionnement de l’invention. Ces caractéristiques ne peuvent pas modifier le mode de fonctionnement de la forme pratique de l’invention qui constitue la solution au problème.
Dans le cas où l’invention semble viser un objet présentant un intérêt exclusivement intellectuel ou esthétique, la revendication est irrégulière au sens de l’article 2 de la Loi sur les brevets[136].
Dans le cas d’une invention où la solution à un problème pratique nécessite l’obtention d’un résultat ou d’un effet présentant un intérêt exclusivement intellectuel ou esthétique, le fait que la finalité de l’invention soit de produire un résultat ou un effet non prévu par la Loi n’a pas d’incidence sur la brevetabilité de l’invention [137]. Dans de tels cas, la forme pratique de l’invention ne réside pas exclusivement dans son intérêt intellectuel ou esthétique puisque la solution à un problème pratique donne lieu à une nouvelle fonctionnalité.
Date de modification : novembre 2017
Les imprimés d’intérêt purement intellectuel ou esthétique, comme une œuvre littéraire, sont exclus de toute brevetabilité pour les raisons énoncées en 17.03.05. Cependant, dans le cas où l’imprimé confère une nouvelle fonctionnalité au support sur lequel il est imprimé, une revendication de cet objet peut être considérée comme prévue par la Loi. Pour que l’imprimé et le support soient considérés comme une forme pratique d’une invention, ils doivent apporter une solution à un problème pratique relié à l’utilisation de l’imprimé en général, qui ne soit pas fondée sur le contenu exclusivement intellectuel ou esthétique de l’imprimé lui-même.
À titre d’exemple, le commissaire aux brevets a confirmé que chacun des éléments suivants était brevetable : un matériel textile portant des repères permettant une précision accrue au cours d’un procédé de fabrication,[138] une mise en page de journal où des blancs sont prévus pour faciliter la lecture du journal lorsqu’il est plié, une mise en page de texte sur une suite de pages pour faciliter le processus de reliure et la présentation d’un texte sur un billet qui permet au billet d’être divisé soit horizontalement, soit verticalement de manière que tous les renseignements figurent sur les deux moitiés[139].
Dans chacun des exemples précédents, l’imprimé a conféré à la combinaison une nouvelle fonctionnalité mécanique. L’invention ne reposait pas sur le contenu même de l’imprimé. Dans le cas où l’imprimé ne présente qu’un intérêt intellectuel ou esthétique, il peut être désigné par l’appellation commode d’« objet descriptif non fonctionnel ».
Le terme « imprimé » ne devrait pas être restreint au procédé classique d’imprimerie « encre sur papier », mais devrait comprendre tout moyen d’affichage d’information.
Exemple :
Une demande décrit un billet de loterie à gratter où les zones à gratter sont disposées en labyrinthe et l’utilisateur doit gratter des cellules pour déterminer s’il peut avancer jusqu’à la fin du labyrinthe.
Revendication :
1. Un billet de loterie à gratter comprenant un motif ou plusieurs sentiers qui s’entrecroisent pour définir un labyrinthe, lesdits sentiers étant divisés en cellules individuelles, chaque cellule comprenant un indicateur de direction et chaque cellule étant couverte par une matière opaque à gratter, où lorsque les indicateurs de direction définissent un sentier partant d’une première cellule du labyrinthe jusqu’à une cellule finale du labyrinthe, le billet de loterie est un « billet gagnant ».
Analyse :
Personne versée dans l’art (PVA)
La PVA est considérée comme une personne qui est versée dans la conception de billets de loterie à gratter; la PVA possède également des connaissances dans le domaine de la commercialisation.
Connaissances générales courantes (CGC) de la PVA
La PVA considérerait qu’un support sur lequel des renseignements sont couverts par une matière opaque à gratter relève des CGC. L’usage d’un tel support dans le domaine des billets de loterie à gratter comprenant divers scénarios de jeu serait également considéré comme relevant des CGC.
Le problème
La PVA, ayant lu le mémoire descriptif et tenant compte de ses CGC, considérerait que le problème à régler grâce à l’invention revendiquée est de fournir une variante aux billets de loterie à gratter.
La solution
La solution au problème est de fournir le motif ou la pluralité de sentiers qui s’entrecroisent pour définir un labyrinthe.
Quels sont les éléments essentiels?
L’élément essentiel (c.-à-d. l’élément qui fournit la solution au problème) est le motif ou la pluralité de sentiers qui s’entrecroisent pour définir un labyrinthe.
La revendication est-elle prévue par la Loi?
Cet élément essentiel ne confère aucune nouvelle fonctionnalité au support sur lequel il est imprimé; il s’agit simplement d’un imprimé présentant un intérêt exclusivement intellectuel ou esthétique. La revendication vise un objet non prévu par la Loi et est, par conséquent, non conforme à l’article 2 de la Loi sur les brevets.
Date de modification : novembre 2017
Les « beaux-arts » ont été décrits comme ceux qui « tien [nen] t uniquement à [...] la réflexion intellectuelle ou au sens esthétique »
[140]. Les beaux-arts sont par conséquent un objet non brevetable[141]. Le terme est interprété comme incluant des activités telles que les exercices, la danse, le théâtre, l’écriture, l’enseignement, la coiffure, la cosmétologie, l’arrangement floral, la peinture et la pratique d’instruments de musique. En général, tout produit issu des beaux-arts sera lui aussi non prévu par la Loi.
Les beaux-arts et les produits qui en sont issus ne sont pas des formes pratiques d’invention, car ils ne constituent la solution d’aucun problème pratique. Généralement, les caractéristiques qui distinguent un produit des beaux-arts présenteront un intérêt purement intellectuel ou esthétique.
La non-brevetabilité des beaux-arts ne s’étend pas aux matériaux et aux instruments inventifs utilisés dans la pratique des beaux-arts. Par exemple, une méthode artistique de peinture et le tableau qui en résulte sont des objets non prévus par la Loi, alors qu’un chevalet inventif sur lequel on pose une toile serait brevetable. De la même manière, les peintures, les pinceaux, etc., utilisés en relation avec l’art visé (mais qui n’en sont pas dérivés comme les tableaux) sont tous des objets prévus par la Loi.
Date de modification : novembre 2017
Un schéma, un plan ou une règle visant l’exécution d’une opération, l’obtention d’un résultat, le contrôle d’une méthode[142] et un procédé constitué exclusivement d’une série d’opérations purement mentales[143] (par ex., l’exécution de calculs, le traitement de données ou de renseignements en vue de produire des données ou des renseignements présentant un intérêt différent purement intellectuel ou esthétique) sont désincarnés (abstraits) et ne sont pas des formes pratiques d’une invention, sans égard à leur reproductibilité.
Date de modification : novembre 2017
Une façon de jouer à un jeu ou à un sport n’apporte pas de solution à un problème pratique, et, par conséquent, toute méthode de jeu n’est pas un objet prévu par la Loi. Cela s’applique autant dans le cas où une méthode revendiquée se distingue par des règles spécifiques qui s’appliquent au jeu[144], que lorsque des actes doivent être accomplis en vue d’obtenir des résultats spécifiques reliés au jeu.
Les instruments utilisés dans la pratique d’un jeu donné peuvent, en soi, être brevetables (par ex., une table ou une pièce de jeu de conception spéciale, un plateau de jeu doté d’une fonction mécanique particulière ou une combinaison de ces éléments qui est brevetable en elle-même).
Date de modification : juin 2016
L’exigence qu’une invention soit nouvelle trouve son fondement dans la définition de l’invention de l’article 2 de la Loi sur les brevets – « Toute réalisation, tout procédé, toute machine, fabrication ou composition de matières, ainsi que tout perfectionnement de l’un d’eux, présentant le caractère de la nouveauté et de l’utilité. »
[145]
Pour qu’une invention soit nouvelle, il doit être établi que les divulgations individuelles dans l’art antérieur n’antériorisent pas l’invention revendiquée.
La question de savoir si une divulgation donnée est réputée être une antériorité est régie par le paragraphe 28.2 de la Loi sur les brevets. Même si toute divulgation publique de renseignements peut, en principe, être prise en considération, pour des raisons pratiques, l’évaluation est presque exclusivement déterminée sur la base de divulgations écrites.
L’antériorité est évaluée pour chacune des revendications indépendamment en se demandant si la divulgation antérieure, lorsque comprise par la personne versée dans l’art à la lumière de ses connaissances générales courantes, fournit à la fois une description de l’invention revendiquée (divulgation) et des instructions suffisantes pour permettre à l’invention d’être réalisée (caractère réalisable).[146]
La comparaison entre l’invention revendiquée et la divulgation antérieure est fondée sur une comparaison entre les éléments essentiels de la revendication, valablement interprétés, et l’art antérieur.[147] Les éléments qui ne sont pas requis pour la résolution du problème identifié par les inventeurs ne doivent pas nécessairement être décrits dans la divulgation antériorisante. De plus, une invention est réputée avoir été décrite antérieurement dans les cas où l’objet divulgué antérieurement, s’il était réalisé, contreferait la revendication ultérieure.[148]
Une divulgation antérieure est réputée présenter un caractère réalisable aux fins de l’antériorité si la personne versée dans l’art peut réaliser avec succès l`invention divulguée en ayant recours, au besoin, à une expérimentation par essais successifs non inventive et qui ne représente pas une difficulté excessive.[149]
Date de modification : octobre 2019
L’article 28.2 de la Loi sur les brevets définit les divulgations qui peuvent être prises en considération aux fins de l’évaluation de l’antériorité. En résumé, cet article établit ce qui suit : un délai de grâce à l’égard de la demande pendant lequel les divulgations faites par le demandeur sont exclues de l’art antérieur; les divulgations faites par des tiers n’importe où dans le monde avant la date de revendication de la demande constituent des antériorités; et les conditions relatives au premier déposant qui s’appliquent lorsqu’une demande canadienne en co-instance déposée par une personne autre que le demandeur constitue une antériorité.
Selon l’article 163 des Règles sur les brevets, une demande internationale (c.-à-d. déposée en vertu du Traité de coopération en matière de brevets) n’est pas considérée comme une demande canadienne aux fins de l’antériorité liée au premier déposant (alinéas 28.2(1)c) et d) de la Loi sur les brevets), sauf si elle est entrée en phase nationale. Le paragraphe 155(1) des Règles sur les brevets prévoit que lorsqu’une demande internationale entre en phase nationale pour devenir une demande PCT en phase nationale, elle est dès lors considérée comme une demande déposée au Canada.
Conformément au paragraphe 28.2(2) de la Loi sur les brevets, une demande canadienne qui a été retirée avant d’être devenue accessible au public est réputée, aux fins des alinéas 28.2(1)c) et d), n’avoir jamais été déposée. Par conséquent, une telle demande n’est pas admissible comme antériorité d’un premier déposant. Toute demande canadienne peut être admissible comme antériorité en vertu de l’alinéa 28.2(1)c) ou d) même si elle a été retirée après être devenue accessible au public, même lorsqu’elle a été abandonnée ou rejetée.
Date de modification : octobre 2019
L’alinéa 28.2(1)a) de la Loi sur les brevets prévoit que :
L’objet que définit la revendication d’une demande de brevet ne doit pas : a) soit plus d’un an avant la date de dépôt de celle-ci, soit, si la date de la revendication est antérieure au début de cet an, avant la date de la revendication, avoir fait, de la part du demandeur ou d’un tiers ayant obtenu de lui l’information à cet égard de façon directe ou autrement, l’objet d’une communication qui l’a rendu accessible au public au Canada ou ailleurs[.]
Cette disposition définit l’autoantériorité, laquelle survient lorsqu’une divulgation publique faite par le demandeur ou une personne ayant obtenu de lui l’information à cet égard de façon directe ou autrement, est considérée comme faisant partie de l’art antérieur aux fins de l’évaluation de l’antériorité, mais exclut une telle divulgation de l’art antérieur si elle a été faite pendant le délai de grâce.
Le délai de grâce est la période d’un an qui précède la date de dépôt de la demande, sauf si la date de revendication est antérieure à cette période, auquel cas le délai de grâce est la période comprise entre la date de revendication et la date de dépôt [voir la section 18.04].
Date de modification : juin 2016
L’alinéa 28.2 (1) b) de la Loi sur les brevets prévoit que :
L’objet que définit la revendication d’une demande de brevet ne doit pas :
b) avant la date de la revendication, avoir fait, de la part d’une autre personne, l’objet d’une communication qui l’a rendu accessible au public au Canada ou ailleurs [.]
Cette disposition définit toute divulgation publique faite par un tiers (c.-à-d. une personne autre que le demandeur ou une personne ayant obtenu de lui l’information à cet égard de façon directe ou autrement) comme document d’art antérieur pour l’évaluation de l’antériorité si elle a été faite avant la date de revendication [voir 18.03].
Date de modification : octobre 2019
L’alinéa 28.2(1)c) de la Loi sur les brevets prévoit que :
L’objet que définit la revendication d’une demande de brevet ne doit pas :
c) avoir été divulgué dans une demande de brevet qui a été déposée au Canada par une personne autre que le demandeur et dont la date de dépôt est antérieure à la date de la revendication de la demande visée à l’alinéa (1)a)[.]
Cette disposition existe pour rendre effectives les considérations de premier déposant, et permettre à une demande de brevet canadien qui n’est pas devenue accessible au public à la date de revendication de la demande en question et qui, par conséquent, ne serait pas opposable en vertu de l’alinéa 28.2(1)b) de la Loi sur les brevets d’être néanmoins prise en considération aux fins de l’antériorité. Il convient de noter que l’ensemble du contenu de la demande antérieure est pris en considération pour l’évaluation de l’antériorité. L’analyse n’est pas restreinte par l’objet revendiqué dans la demande antérieure.
Cette disposition définit une demande de brevet canadienne en co-instance, faite par un tiers, qui n’est pas devenue accessible au public à la date de revendication de la demande en question et ayant une date de dépôt antérieure à la date de revendication de la demande en instance comme document d’art antérieur pour l’évaluation de l’antériorité de la demande en instance. Les alinéas 28.2(1)c) et d) établissent efficacement le régime canadien de premier déposant.
Lorsque l’applicabilité d’une demande canadienne comme antériorité en vertu de l’alinéa 28.2(1)c) dépend de la validité et de l’étendue de la revendication de priorité de la demande à l’examen, l’examinateur doit obtenir le document de priorité et vérifier si la date de dépôt du document de priorité peut être utilisée comme date de revendication [voir la section 18.03].
Date de modification : octobre 2019
L’alinéa 28.2(1)d) de la Loi sur les brevets prévoit que :
L’objet que définit la revendication d’une demande de brevet ne doit pas :
d) avoir été divulgué dans une demande de brevet qui a été déposée au Canada par une personne autre que le demandeur et dont la date de dépôt correspond ou est postérieure à la date de la revendication de la demande visée à l’alinéa (1)a) si :
(i) cette personne, son agent, son représentant légal ou son prédécesseur en droit, selon le cas :
(A) a antérieurement déposé de façon régulière, au Canada ou pour le Canada, une demande de brevet divulguant l’objet que définit la revendication de la demande visée à l’alinéa (1)a),
(B) a antérieurement déposé de façon régulière, dans un autre pays ou pour un autre pays, une demande de brevet divulguant l’objet que définit la revendication de la demande visée à l’alinéa (1)a), dans le cas où ce pays protège les droits de cette personne par traité ou convention, relatif aux brevets, auquel le Canada est partie, et accorde par traité, convention ou loi une protection similaire aux citoyens du Canada,
(ii) la date de dépôt de la demande déposée antérieurement est antérieure à la date de la revendication de la demande visée à l’alinéa a),
(iii) à la date de dépôt de la demande, il s’est écoulé, depuis la date de dépôt de la demande déposée antérieurement, au plus douze mois,
(iv) cette personne a présenté, à l’égard de sa demande, une demande de priorité fondée sur la demande déposée antérieurement.
Cette disposition élargit la définition de document pour l’évaluation de l’antériorité d’une demande en instance afin d’inclure les demandes canadiennes en co-instance qui ne sont pas devenues accessibles au public à la date de revendication de la demande en question et ayant une date de revendication antérieure à la date de revendication de la demande en instance.
La disposition exige que les revendications de la demande canadienne en co-instance bénéficient d’une date de priorité qui est antérieure à la date de revendication de la demande à l’examen. La date de dépôt, les renseignements relatifs à la demande de priorité et le contenu du document de priorité de la demande en co-instance doivent être examinés par l’examinateur pour s’assurer que toutes les conditions permettant de bénéficier de cette date de revendication antérieure sont remplies [voir la section 18.03]. L’évaluation est fondée sur tous les renseignements bénéficiant de la date de priorité et n’est pas davantage restreinte par les revendications.
Date de modification : juin 2016
Le critère de l’antériorité, tel qu’il est établi par la Cour suprême dans Apotex Inc. c. Sanofi-Synthelabo Canada Inc. 2008 CSC 61, prévoit qu’une seule divulgation décrit et permet la réalisation de l’invention revendiquée.[150] L’approche adoptée par la personne versée dans l’art pour interpréter et appliquer l’antériorité diffère légèrement lorsqu’il s’agit d’apprécier les deux volets du critère.
Le premier volet du critère de l’antériorité examine si un enseignement antérieur unique divulgue la même invention qui a été revendiquée dans la demande à l’examen (ou, lorsqu’une revendication comprend plusieurs modes de réalisation, il comprend au moins un mode de réalisation qui permet d’obtenir l’invention revendiquée). En interprétant la divulgation antérieure pour comprendre l’objet qui y est décrit, la personne versée dans l’art [151] est « sensée tenter de comprendre ce que l’auteur de la description [du brevet antérieur] a voulu dire »
.[152] La divulgation antérieure est interprétée de la même façon éclairée et téléologique que la demande elle-même, afin d’interpréter de façon juste ses enseignements,[153] comme si elle était interprétée par la personne versée dans l’art à la date de revendication de la revendication à l’examen.[154] La divulgation ne doit pas être une « description exacte » de l’invention revendiquée. La divulgation doit être suffisante afin que, lorsqu’interprétée par une personne versée dans l’art disposée à comprendre ce qui est dit, elle puisse être comprise « sans essais successifs ».[155] Même si la divulgation antérieure utilise des termes très différents pour décrire l’objet, « si l’observation des instructions contenues dans la publication de l’inventeur antérieur entraîne inévitablement la fabrication d’une chose qui […] constituerait une contrefaçon »
de la revendication à l’examen, la divulgation antérieure décrit la même invention.[156]
Si l’enseignement antérieur divulgue l’invention revendiquée, le deuxième volet du critère doit être évalué. C’est-à-dire, est-ce que la divulgation antérieure permet la réalisation de l’invention divulguée sans effort inventif ou expérimentation ardue? [Voir le chapitre 14 de ce recueil qui porte sur la divulgation]. À ce stade, la personne versée dans l’art « est réputée prête à faire des expérimentations par essais successifs pour réaliser [l’invention]. »
[157] Il convient de noter que le caractère réalisable ne signifie pas que l’invention antérieure a en fait été réalisée, mais simplement que la divulgation antérieure était suffisante pour permettre à la personne versée dans l’art de bâtir, de faire fonctionner ou d’utiliser l’invention. Si, selon une interprétation juste et raisonnable de la divulgation antérieure, il n’est pas clair si la divulgation rend réalisable l’invention revendiquée, l’examinateur doit présenter les raisons qui permettent de considérer que la divulgation permet en fait, de réaliser l’invention. En revanche, si un demandeur affirme qu’un effort inventif ou une difficulté excessive serait nécessaire pour réaliser l’invention à la lumière d’une divulgation antérieure, cela devrait être se fonder sur des arguments raisonnés et, s’il y a lieu, par des faits pertinents.
Bien que des expressions distinctes du critère de l’antériorité aient été fournies par divers tribunaux, un dénominateur commun est que l’enseignement antérieur doit antérioriser, « aux fins de nécessité pratique »,[158] de sorte que le critère de l’antériorité est fondé sur des considérations d’ordre pratique plutôt que théorique.[159] Le critère a été décrit comme examinant si le document d’art antérieur fournit les « renseignements qui, aux fins de l’utilité pratique, sont équivalents à ceux fournis par la demande en question »
,[160] et, de la même façon, comme examinant si la divulgation antérieure permettrait à la personne versée dans l’art de comprendre « et d’être en mesure de mettre en pratique la découverte sans avoir besoin de faire des expérimentations supplémentaires et d’obtenir des renseignements supplémentaires avant que l’invention puisse être rendue utile »
.[161]
Dans de nombreuses circonstances, le concept de « contrefaçon inverse » peut servir à l’évaluation de l’antériorité.[162] Sur le principe que « ce qui représente une contrefaçon, si ultérieur, devrait, en règle générale, représenter une antériorité, si antérieur »
,[163] l’antériorité par contrefaçon inverse examine « si la divulgation antérieure devait être réalisée, est-ce que cela enfreindrait les revendications ultérieures »
?[164]
Même si la jurisprudence décrit l’approche de l’antériorité par diverses expressions pertinentes aux faits des causes alors à l’examen, finalement, il est important de garder à l’esprit que l’exigence actuelle à laquelle satisfaire est simplement celle énoncée à l’article 28.2 de la Loi sur les brevets. Dans sa forme la plus simple, l’évaluation de l’antériorité peut être réduite à ceci : l’objet de la revendication à l’examen est analysé pour déterminer les éléments qui sont essentiels à la solution proposée au problème que les inventeurs cherchent à résoudre dans la demande. Le document d’art antérieur est analysé pour déterminer s’il divulgue et permet la réalisation avec l’utilisation des mêmes éléments (divulgués ou non dans les mêmes termes) sous une forme qui permet le même but que celui de l’objet revendiqué. Si c’est le cas, la divulgation antérieure antériorise l’objet revendiqué ultérieurement.
En procédant à cette analyse, il peut être nécessaire de déterminer si les éléments revendiqués fonctionnent en combinaison pour produire un résultat unitaire ou synergique. Si différents éléments ou ensembles d’éléments d’une revendication fonctionnent de façon indépendante en vue de produire des résultats indépendants, alors les deux ne forment pas une combinaison admissible, mais définissent plutôt une juxtaposition. Dans un tel cas, le retrait d’un élément n’aurait aucun effet sur le fonctionnement des autres éléments. Lorsqu’une revendication est interprétée comme définissant deux ou plusieurs inventions rassemblées, mais distinctes, l’antériorité de chaque invention doit être évaluée individuellement. Dans de tels cas, une irrégularité en vertu de l’article 28.2 de la Loi sur les brevets ne doit pas être invoquée sauf si toutes les inventions sont antériorisées; si au moins une invention est nouvelle, l’objet revendiqué n’aura pas été divulgué antérieurement.
Pour l’évaluation de l’antériorité, il peut également être déterminé qu’une revendication comprend plusieurs modes de réalisation différents. La revendication sera antériorisée si l’un des modes de réalisation est divulgué et réalisé par l’art antérieur.[165]
Exemple :
Une demande porte sur des méthodes améliorées de préparation de mousses de polyuréthanne rigides ayant de bonnes valeurs d’isolation. La demande divulgue que les inventeurs cherchent à améliorer les valeurs d’isolation des mousses de polyuréthanne rigides en les préparant en présence d’un agent gonflant composé de perfluorocycloalcane et d’alcane à chaîne droite dans des rapports précis. La demande enseigne que l’eau peut servir de coagent gonflant.
La demande canadienne D1, déposée par un tiers avant la date de revendication de la demande, mais publiée ultérieurement, divulgue l’emploi d’un agent gonflant compris dans les intervalles divulgués et revendiqués dans la demande pour la préparation de mousses de polyuréthanne rigides. D1 n’indique pas si l’eau devrait être utilisée comme coagent gonflant. En raison de ses dates de dépôt et de publication, D1 est pertinente aux fins de l’antériorité d’un premier déposant en vertu de l’alinéa 28.2(1) c) de la Loi sur les brevets, mais ne peut être prise en considération aux fins de l’évaluation de l’évidence.
Revendication 1 :
Une méthode de production d’une mousse de polyuréthanne rigide, qui comprend l’étape de mettre en contact un polyol et un isocyanate en présence d’un agent gonflant, où l’agent gonflant est composé de perfluorocycloalcane et d’alcane à chaîne droite dans un rapport de x:y et où l’agent gonflant est composé de 0,05 à 0,95 % en poids d’eau comme coagent gonflant.
Analyse :
Personne versée dans l’art (PVA)
La PVA est un chimiste compétent dans le domaine des mousses de polyuréthanne rigides, y compris leurs propriétés et la façon de les préparer.
Connaissances générales courantes (CGC)
Il est bien connu que les mousses ayant de bonnes propriétés isolantes peuvent être préparées en absence ou en présence d’eau comme coagent gonflant. Les documents d’art antérieur D2 à D5 sont représentatifs des CGC de la PVA, ils portent tous sur les mousses de polyuréthanne rigides préparées avec des agents gonflants connexes et divulguent également que les mousses ayant de bonnes propriétés isolantes peuvent être préparées en absence ou en présence d’eau comme coagent gonflant. De plus, ces documents indiquent que l’eau est généralement présente en petites quantités en raison de la nature hydrophile du composant polyol utilisé pour la préparation des mousses.
Le problème
Il ressort clairement de la description que le problème à résoudre était la façon d’améliorer les méthodes de préparation des mousses de polyuréthanne rigides ayant de bonnes valeurs d’isolation.
La solution
La solution comme expliquée en détail dans la description est de préparer les mousses de polyuréthanne rigides en les préparant en présence d’un agent gonflant composé de perfluorocycloalcane et d’alcane à chaîne droite dans des rapports précis.
Quels sont les éléments essentiels?
Pour résoudre le problème qui consiste à préparer des mousses de polyuréthanne rigides ayant de bonnes valeurs d’isolation, les éléments suivants de la revendication sont jugés comme essentiels :
mettre en contact un polyol et un isocyanate
en présence d’un agent gonflant composé de perfluorocycloalcane et d’alcane à chaîne droite dans des rapports précis.
L’élément suivant n’est pas essentiel à la réalisation de la solution proposée :
l’utilisation de 0,05 à 0,95 % en poids d’eau comme coagent gonflant.
Même si la méthode revendiquée indique l’utilisation d’eau comme coagent gonflant, il va de soi que les connaissances générales courantes de la personne versée dans l’art comprennent le savoir que les mousses rigides ayant de bonnes propriétés isolantes peuvent être préparées en présence ou en absence d’eau comme coagent gonflant. Ceci est conforme aux enseignements de la description de la demande, qui divulgue que l’eau « peut » (et non pas « doit ») être présente et qui ne divulgue aucun nouveau résultat découlant de la présence d’eau. La personne versée dans l’art comprendrait que la présence de l’eau n’est pas un élément essentiel de la revendication 1.
La revendication est-elle antériorisée?
Oui, en fonction de la comparaison des éléments essentiels pour résoudre le problème que les inventeurs cherchent à résoudre, la méthode de la revendication 1 est antériorisée par la divulgation à caractère réalisable de D1 en vertu des dispositions de premier déposant de l’alinéa 28.2(1) c) de la Loi sur les brevets.
Date de modification : juin 2016
Bien que la majorité de l’art antérieur soit composée de divulgations écrites, la vente ou l’utilisation d’une invention peut également être une antériorité pertinente si elle fournit efficacement une divulgation à caractère réalisable de l’objet revendiqué dans la demande avant la date de revendication de la demande en instance.[166]
Pour être réputée avoir divulgué l’invention revendiquée, la vente ou l’utilisation antérieure doit dévoiler à la personne versée dans l’art suffisamment d’information pour comprendre l’invention.[167] « L’utilisation d’un produit antériorise une invention seulement si l’utilisation de ce produit divulgue l’information nécessaire. »
[168] L’information ainsi disponible doit être telle que, si une personne versée dans l’art écrivait cette information, elle rédigerait une description claire et sans ambiguïté de l’invention revendiquée.[169] La divulgation peut être faite si le public a « l’occasion d’accéder à l’information qu’est l’invention ».[170]
Comme indiqué dans Baker Petrolite Corp. C. Canwell Enviro‑Industries Ltd., lorsqu’on doit établir si un produit disponible au public antériorise une invention revendiquée, la capacité de la personne versée dans le domaine à faire l’ingénierie inverse d’un produit « conformément aux techniques d’analyse connues » doit être prise en compte.[171] Ce qui est exigé pour cette considération est la capacité de faire l’ingénierie inverse sans effort inventif. Il n’est donc pas nécessaire d’établir que le produit a bel et bien été soumis à l’ingénierie inverse.[172]
Pour établir s’il y a antériorité découlant de l’utilisation ou de la vente antérieure d’une invention, le délai de grâce prévu à l’alinéa 28.2(1) a) de la Loi sur les brevets s’applique relativement à toute communication de l’invention de la part du demandeur ou d’un tiers ayant obtenu de lui l’information à cet égard de façon directe ou autrement [voir la section 18.04].
Date de modification : octobre 2019
Une divulgation à caractère réalisable est réputée divulguer tout ce qui, inévitablement et nécessairement, se produirait ou serait fait par la personne qui réalise l’invention. Un objet ancien et connu n’est pas rendu nouveau simplement par la divulgation et la revendication d’une caractéristique qui est inhérente (c.-à-d. nécessairement présente) ou implicite (c.-à-d. suggérée, mais pas directement exprimée) dans une antériorité.[173] Les concepts de divulgation inhérente et implicite sont liés.
Les caractéristiques inhérentes d’une invention divulguée comprennent les propriétés et les caractéristiques des éléments de l’invention, comme la ductilité d’un métal utilisé dans une pièce d’une machine, le mode d’action d’un médicament pris pour traiter une maladie ou les propriétés thermoplastiques d’un polymère.
Les caractéristiques implicites comprennent ce qu’une personne versée dans l’art comprendrait nécessairement, à la lumière de ses connaissances générales courantes, comme faisant partie de ce que quelqu’un ferait pour réaliser l’invention divulguée. Si un processus chimique demande la « distillation à basse pression » sans élaborer davantage, l’utilisation d’une méthode de réduction de la pression en dessous de la pression atmosphérique est implicite. Si un bracelet de montre doit être assemblé en utilisant des pièces qui interagissent pour donner au bracelet une plus grande flexibilité, l’utilisation d’attaches pour tenir les pièces ensemble serait comprise par la personne versée dans l’art et pourrait être réputée implicite dans la divulgation, même si aucune instruction précise n’est donnée pour relier les pièces entre elles.[174]
La simple découverte des propriétés d’une invention antérieurement divulguée ne fait pas en sorte que l’invention soit nouvellement brevetable, mais lorsque la découverte entraîne une nouvelle application pratique de l’invention antérieure, cette nouvelle application pratique peut être brevetable.[175]
Exemple :
Un document d’art antérieur divulgue un composé chimique X ainsi que la façon de le fabriquer et établit que le composé X est utile pour traiter la maladie Y. Si des travaux de recherche ultérieurs permettent de découvrir le mode d’action du composé, une revendication visant l’utilisation du composé X pour traiter la maladie Y grâce au mode d’action nouvellement découvert ne satisfait pas au critère de nouveauté. Le composé X a traité de façon inhérente la maladie Y grâce au mode d’action et la découverte n’a pas entraîné une nouvelle utilisation du composé connu.[176] Cependant, si la découverte du mode d’action permet de conclure que le composé X serait également utile pour traiter la maladie Z, l’utilisation du composé X pour traiter la maladie Z peut être brevetable.
Lorsque des caractéristiques implicites ou inhérentes d’une invention antérieurement divulguée sont prises en considération aux fins de l’évaluation de l’antériorité, il est important de reconnaître que de telles caractéristiques ne créent pas une nouvelle invention si une personne utilisant l’invention antérieurement divulguée obtenait déjà les avantages découlant de la présence des caractéristiques implicites ou inhérentes. Ceci suit le « principe bien connu du droit des brevets selon lequel l’inventeur n’a pas à préciser l’effet ou les avantages de son invention s’il l’a décrite de manière qu’elle puisse être réalisée »
.[177] L’invention antérieure est suffisamment divulguée même si tous ces avantages n’ont pas été enseignés, et l’inventeur antérieur « a droit à ses avantages même s’il ne saisit pas entièrement ou ne comprend pas les avantages qui en découlent ou ne peut en donner les raisons scientifiques »
.[178] La réalisation de l’invention antérieure fournirait les avantages découlant des caractéristiques implicites ou inhérentes; en vertu du principe d’antériorité par contrefaçon inverse [18.01.02], la divulgation antérieure serait antériorisante.
Lorsqu’une conclusion d’antériorité exige la présence d’une caractéristique inhérente ou implicite, il est nécessaire pour l’examinateur d’expliquer clairement le fondement de sa conclusion voulant que la caractéristique soit implicite ou inhérente à l’objet de la divulgation antérieure. Si une telle conclusion est fondée sur des références secondaires, la date de publication de ces références n’est pas importante.
Exemple :
Dans le domaine des maladies respiratoires, l’utilisation d’un médicament C en poudre est bien connue.
Un demandeur dépose une demande A, qui décrit un inhalateur à poudre capable de mettre sous forme d’aérosol et d’administrer un médicament en poudre à un bénéficiaire. Le mémoire descriptif décrit et illustre l’inhalateur comme ayant des moyens permettant de varier le débit et la résistance de l’écoulement de l’air et indique que des ajustements nécessaires peuvent être faits pour administrer des médicaments en poudre indéterminés. Aucune indication n’est faite relativement aux propriétés précises d’écoulement d’air de l’inhalateur, mais la caractéristique Z est illustrée.
Deux ans après la publication de la demande A, le demandeur dépose la demande B qui décrit un régime de contrôle de l’efficacité du débit de l’inhalateur revendiqué dans la demande A. La demande B ne décrit aucun médicament inventif, mais fait référence au médicament C. Aucune modification à l’inhalateur n’est divulguée dans la demande B.
Revendications de la demande B :
Analyse : La demande B divulgue que l’inhalateur à poudre sèche décrit dans la demande A a été utilisé pour les essais du demandeur et ne décrit aucune modification apportée à l’inhalateur. Il faut en conclure que lorsque l’inhalateur à poudre sèche de la demande A est utilisé, il aura l’efficacité d’administration, la résistance au débit et le débit définis dans la revendication. Ce sont simplement des propriétés inhérentes d’un inhalateur à poudre sèche, telles que décrites dans la demande A. L’inclusion de ces propriétés dans la revendication de la demande B n’oriente pas la revendication 1 vers un inhalateur à poudre sèche différent que celui divulgué dans la demande A. La revendication 1 est, par conséquent, antériorisée.
La revendication 2 définit l’inhalateur à poudre sèche de la revendication 1, dans laquelle le médicament qui sera administré est le médicament C bien connu. Comme aucune modification de l’inhalateur n’est, à la lumière de la demande B, nécessaire pour l’administration du médicament C, la revendication porte toujours, simplement, sur l’inhalateur divulgué dans la demande A et est antériorisée. Déterminer que l’inhalateur est en mesure d’administrer le médicament C précise simplement une de ses caractéristiques inhérentes.
Date de modification : juin 2016
L’antériorité apprécie si une divulgation antérieure unique peut à la fois révéler l’invention dans une revendication à l’examen et permettre à une personne versée dans l’art de la réaliser.
Dans un nombre limité de situations, une divulgation antérieure unique peut comprendre des enseignements dans plus d’un document. Cette situation survient si une source principale d’information fait explicitement référence à des enseignements précis d’une source secondaire, indiquant ainsi au lecteur averti que les enseignements de la source secondaire doivent être pris en considération pour comprendre ou compléter la divulgation de l’invention de la source principale.
Pour prendre en considération des sources multiples d’information pour comprendre une divulgation unique, il doit exister une relation sans ambiguïté entre les deux sources. Les références comprises dans une source qui ne font que mentionner l’autre source ne sont pas suffisantes pour établir une telle relation. La première source doit plutôt orienter le lecteur vers l’utilisation des enseignements de la deuxième source pour comprendre et réaliser l’invention.
Date de modification : juin 2016
L’exigence qu’une invention soit inventive était, avant le 1er octobre 1996, reconnue juridiquement comme inhérente à la définition d’invention[179], mais elle est maintenant indiquée formellement dans la Loi sur les brevets.[180] L’ingéniosité est évaluée en déterminant si l’invention revendiquée est évidente (c.-à-d. non inventive) lorsque prise en considération par une personne versée dans l’art à la lumière de ses connaissances générales courantes et de l’état de la technique dans l’ensemble.[181] Contrairement à l’approche de l’évaluation de l’antériorité [voir 18.01.02], l’évaluation de l’évidence permet de prendre en considération les enseignements combinés de plusieurs documents de l’art antérieur que la personne versée dans l’art découvrirait par une « recherche raisonnable et diligente ».[182]
L’utilisation du terme « évident » à l’article 28.3 de la Loi sur les brevets ne modifie pas l’exigence inhérente voulant qu’une invention doive être le résultat de l’ingéniosité.[183] Les tribunaux ont indiqué que « l’évidence est une attaque contre un brevet en raison de son absence de valeur inventive »
[184] et « [l]es tribunaux ont choisi de définir le “manque d’inventivité” plutôt que l’“inventivité” et l’ont appelée “évidence” »
.[185]
L’évidence est évaluée sur la base d’une revendication à la fois en examinant si l’invention revendiquée est évidente (ou non inventive) lorsque prise en considération par la personne versée dans l’art à la lumière de ses connaissances générales courantes et de l’état de la technique dans son ensemble. Comme pour l’évaluation de l’antériorité, l’évaluation de l’évidence est fondée sur les éléments qui seraient reconnus par la personne versée dans l’art comme apportant la solution à un problème donné. Il n’y a rien d’inventif dans l’ajout à une revendication d’éléments qui ne sont pas pertinents à la réalisation réussie de l’invention.
Pour être réputés évidents, les enseignements présents dans l’art antérieur doivent être suffisants pour que, lorsque combinés, ils mènent à l’invention revendiquée (ou à un mode de réalisation de la revendication). De plus, la combinaison des enseignements nécessaires doit être évidente (c.-à-d. non inventive), de façon à obtenir l’invention revendiquée.
Date de modification : octobre 2019
L’article 28.3 de la Loi sur les brevets définit les divulgations qui peuvent être prises en considération pour l’évaluation de l’évidence. Même si toute divulgation publique de renseignements peut, en principe, être prise en considération, pour des raisons pratiques, l’évaluation est presque exclusivement déterminée sur la base de divulgations écrites. En résumé, cet article prévoit un délai de grâce à l’égard des divulgations faites par le demandeur avant la date de dépôt et permet la prise en considération des divulgations de tout tiers partout au monde faites avant la date de revendication.
Date de modification : octobre 2019
L’alinéa 28.3a) de la Loi sur les brevets prévoit que :
L’objet que définit la revendication d’une demande de brevet ne doit pas, à la date de la revendication, être évident pour une personne versée dans l’art ou la science dont relève l’objet, eu égard à toute communication :
a) qui a été faite, soit plus d’un an avant la date de dépôt de la demande, soit, si la date de la revendication est antérieure au début de cet an, avant la date de la revendication, par le demandeur ou un tiers ayant obtenu de lui l’information à cet égard de façon directe ou autrement, de manière telle qu’elle est devenue accessible au public au Canada ou ailleurs[.]
Cette disposition définit les divulgations publiques faites par le demandeur ou une personne ayant obtenu de lui l’information à cet égard de façon directe ou autrement, avant le délai de grâce comme faisant partie de l’art antérieur aux fins de l’évaluation de l’évidence, mais exclut que ces divulgations soient considérées comme de l’art antérieur si elles ont été faites pendant le délai de grâce précédant la date de dépôt.
Le délai de grâce est la période d’un an qui précède la date de dépôt de la demande, sauf si la date de revendication est antérieure à cette période, auquel cas le délai de grâce est la période comprise entre la date de revendication et la date de dépôt [voir la section 18.04].
Date de modification : juin 2016
L’alinéa 28.3b) de la Loi sur les brevets prévoit que :
L’objet que définit la revendication d’une demande de brevet ne doit pas, à la date de la revendication, être évident pour une personne versée dans l’art ou la science dont relève l’objet, eu égard à toute communication :
b) qui a été faite par toute autre personne avant la date de la revendication de manière telle qu’elle est devenue accessible au public au Canada ou ailleurs.
Cette disposition définit toute divulgation publique faite par un tiers (c.-à-d. une personne autre que le demandeur ou une personne ayant obtenu de lui l’information à cet égard de façon directe ou autrement) comme art antérieur pour l’évaluation de l’évidence si elle a été faite avant la date de revendication [voir 18.03].
Date de modification : octobre 2019
L’évidence est évaluée du point de vue de la personne versée dans l’art à la lumière de ses connaissances générales courantes et de l’état de la technique à la date de revendication. Pour qu’une invention revendiquée puisse satisfaire à l’exigence de l’article 28.3 de la Loi sur les brevets, il doit y avoir cette « caractéristique ou qualité » (c.-à-d. cette « petite étincelle d’ingéniosité nécessaire au brevet »[186]) qui sert à élever l’objet des revendications au-delà du simple perfectionnement et du coup la rendre une invention véritable.[187]
Même si divers critères ont été exprimés pour l’évaluation de l’évidence, l’enquête n’est pas bien servie en tentant d’appliquer de façon rigide un critère unique à toutes les circonstances.[188] Il est important de traiter la question d’une manière éclairée et la Cour suprême a adopté une démarche en quatre étapes à cet égard, dans laquelle les trois premières étapes soutiennent l’enquête et la quatrième étape permet de poser la question pertinente.
Les quatre étapes de la démarche ont été énoncées par la Cour dans Apotex Inc. c. Sanofi-Synthelabo Canada Inc. comme suit :[189]
(1) a) Identifier la « personne versée dans l’art »;
b) Déterminer les connaissances générales courantes pertinentes de cette personne;
(2) Définir l’idée originale de la revendication en cause, au besoin par voie d’interprétation;
(3) Recenser les différences, s’il en est, entre ce qui ferait partie de « l’état de la technique » et l’idée originale qui sous-tend la revendication ou son interprétation;
(4) Abstraction faite de toute connaissance de l’invention telle que revendiquée, ces différences constituent‑elles des étapes évidentes pour la personne versée dans l’art ou dénotent‑elles quelque inventivité?
La mise en garde de la Cour suprême contre l’idée d’appliquer un critère unique à toutes les circonstances porte précisément sur la question posée à l’étape 4.
La démarche en quatre étapes de Sanofi sera généralement adoptée intuitivement et automatiquement par un examinateur. Lorsqu’il semble y avoir un désaccord entre l’examinateur et le demandeur(s) à savoir si une revendication est évidente ou non, la démarche en quatre étapes de Sanofi devrait être présentée dans un rapport. Cette démarche doit être présentée dans un rapport antérieur à une décision finale ou dans une décision finale.
Pour répondre à la première étape de la démarche en quatre étapes de Sanofi, des instructions pour l’identification de la personne versée dans l’art et la détermination des connaissances générales courantes suivent. Il convient de garder à l’esprit que la personne versée dans l’art et les connaissances générales courantes de cette personne sont prises en considération dans de nombreux aspects de l’examen et la discussion suivante est utile à cet égard.
Date de modification : octobre 2019
Le mémoire descriptif doit être lu et interprété du point de vue de la personne versée dans l’art (PVA). De plus amples renseignements sur la PVA sont présentés à la section 12.02.02b.
La personne versée dans l’art est réputée capable d’interpréter les divulgations antérieures de la même façon que le mémoire descriptif de la demande même. C’est-à-dire, dans un esprit disposé à comprendre[190] et désireux de réussir.[191] Pour comprendre l’importance de l’art antérieur, cette personne peut appliquer à un contexte différent les enseignements issus d’une source donnée, ou même combiner les enseignements.[192]
Pendant l’examen, l’examinateur doit s’efforcer d’interpréter la demande et l’art antérieur à la lumière des connaissances appropriées que la personne versée dans l’art aurait possédées à la date pertinente.
Date de modification : octobre 2019
« Les connaissances générales courantes sont les connaissances que possède généralement une personne versée dans l’art en cause au moment considéré. »
[193] La date pertinente pour l’évaluation de l’évidence est la date de revendication.
De plus amples renseignements sur les connaissances générales courantes sont présentés à la section 12.02.02c.
Date de modification : juin 2016
Le concept inventif d’une revendication n’est pas nécessairement le même que les éléments essentiels obtenus suivant une analyse fondée sur une interprétation téléologique. Interpréter le concept inventif aux fins de l’évaluation de l’évidence est un exercice distinct de l’interprétation d’une revendication, c’est-à-dire que l’interprétation des revendications n’a aucun effet déterminant sur le concept inventif.[194]
L’interprétation téléologique sert à déterminer les éléments essentiels d’une revendication, c.-à-d. ces éléments qui proposent la solution au problème que l’inventeur cherche à résoudre. En revanche, le concept inventif comprend la ou les caractéristiques de la revendication qui semblent être inventives à l’égard des connaissances générales courantes et/ou que le demandeur semble considérer comme inventives. Il convient de rappeler que l’identification du concept inventif doit être fondée sur une interprétation du mémoire descriptif dans son ensemble du point de vue de la personne versée dans l’art à la lumière de ses CGC. Le concept inventif peut être déterminé comme étant une combinaison des mêmes éléments essentiels identifiés dans l’analyse fondée sur l’interprétation téléologique et comprendra généralement au moins certains des éléments essentiels, mais il pourrait ne pas comprendre tous les éléments essentiels de la revendication comme elle est interprétée.
L’interprétation téléologique est présentée à la section 12.02 de ce recueil.
Date de modification : juin 2016
À l’étape 3 de la démarche pour l’évaluation de l’évidence, le concept inventif de la revendication de l’étape 2 est comparé à l’état de la technique pour déterminer si, ou dans quelle mesure, une solution équivalente ou similaire au problème que tente de résoudre le demandeur était connue à la date de revendication. L’état de la technique fait référence aux renseignements disponibles à la personne versée dans l’art, conformément à l’article 28.3 de la Loi sur les brevets, et est généralement déterminé en fonction de documents d’art antérieur précis qui auraient été découverts par une « recherche raisonnable et diligente ».
S’il n’y a aucune différence entre le concept inventif de la revendication et l’état de la technique, la revendication est probablement irrégulière parce qu’antériorisée ou évidente. Par exemple, une revendication peut être antériorisée lorsqu’il n’y a aucune différence entre le concept inventif d’une revendication et une seule divulgation d’art antérieur citée dans l’état de la technique, à condition que la divulgation d’art antérieur ait un caractère réalisable. Dans des cas où la divulgation d’art antérieur n’a pas un caractère réalisable, la revendication ne peut être antériorisée, mais peut tout de même être évidente. Une revendication peut également être évidente si plus d’un document de l’état de la technique est nécessaire pour établir le concept inventif.
Lorsqu’il y a des différences entre le concept inventif de la revendication et l’état de la technique, il faut déterminer si ces différences auraient été évidentes pour la personne versée dans l’art à la date de revendication.
Date de modification : juin 2016
Lorsque toute différence entre l’état de la technique et le concept inventif de la revendication ou la revendication interprétée a été identifiée, il faut déterminer si l’objet de la revendication est évident ou s’il résulte d’un esprit inventif. Cela doit être fait sans présupposer que le problème précis que tente de résoudre l’inventeur était reconnu dans l’art antérieur, afin d’éviter d’adopter une perspective de « vision en rétrospective » inappropriée. Lorsque l’existence ou la nature d’un problème n’était pas évidente, l’acte d’identification du problème peut éclairer le concept inventif.
Comme susmentionné, divers critères ont été énoncés dans la jurisprudence pour répondre à cette question et la Cour suprême a mis en garde qu’aucune expression unique de ce critère n’est susceptible de s’appliquer dans toutes les circonstances. Même si la question test peut être formulée en prenant en considération la nature du dossier en question, il ne faut pas perdre de vue que son but est d’apprécier l’exigence légale de l’article 28.3 de la Loi sur les brevets, et il faut s’assurer que la question ne soit pas formulée de façon telle qu’une norme différente soit appliquée.
En répondant à la question de l’étape 4, les facteurs à prendre en considération comprennent :
Il convient également de se rappeler que « l’esprit inventif nécessaire à la brevetabilité peut se trouver dans l’idée sous-jacente, ou dans l’application pratique de cette idée, ou dans les deux. Il est possible que l’idée ou la conception soit méritoire, mais qu’une fois cela supposé, son application soit très simple. Encore une fois, il est possible que l’idée soit évidente, mais que l’ingéniosité soit nécessaire pour la mettre en pratique. Ou, encore, l’idée elle-même peut être méritoire et le mode de réalisation peut également nécessiter un esprit inventif »
.[196]
Lorsque le problème à résoudre a déjà été reconnu dans l’état de la technique, il peut être pertinent de se demander seulement si l’esprit inventif était nécessaire pour concevoir la solution revendiquée et sa réalisation. Lorsque, cependant, le problème ou sa cause sous-jacente n’était pas antérieurement reconnu ou compris, il peut y avoir une invention même si la solution proposée au problème nouvellement déterminé avait été tout de suite apparente pour la personne versée dans l’art. L’esprit inventif, cependant, n’existe pas si le problème présumé n’a jamais existé et n’était qu’un obstacle artificiel ou un « épouvantail » créé pour faire croire à l’inventivité de la « solution » proposée.[197]
L’évaluation de l’évidence est abordée par la prise en considération de l’art antérieur dans son ensemble et les enseignements de plusieurs documents peuvent être combinés afin d’établir les raisons pour lesquelles l’objet revendiqué n’est pas le résultat d’un esprit inventif. En combinant les enseignements de divers documents, la relation des documents les uns aux autres, et la relation à la personne versée dans l’art, doivent être prises en considération. Une explication établissant les raisons pour lesquelles il était évident de combiner les enseignements peut être nécessaire dans des situations où cela n’est pas déjà évident. Cela peut être déterminé, par exemple, en établissant les raisons pour lesquelles la combinaison des enseignements des documents cités existe, que cela soit fondé sur les enseignements des documents mêmes, les connaissances générales courantes ou les tendances dans le domaine de l’invention.
Lorsqu’un document provenant de l’extérieur du domaine de l’invention est invoqué dans la démarche, il devient plus important d’expliquer en quoi il est évident d’appliquer les enseignements dans le domaine de l’invention.
Exemple de la démarche en quatre étapes de Sanofi :
Une demande divulgue une méthode pour nettoyer le plomb dans une cheminée à l’aide d’un jet d’eau à haute pression. Des intervalles de paramètres de fonctionnement appropriés sont divulgués, comprenant ceux utilisés par l’inventeur pour nettoyer avec succès une cheminée.
L’utilisation d’un jet d’eau à haute pression pour nettoyer des surfaces a de nombreuses applications et sert dans de nombreux environnements. Une recherche dans l’art antérieur révèle les documents D1 à D3. D1 décrit une méthode pour enlever les dépôts de carbone de l’intérieur d’une cheminée en balayant la surface à nettoyer d’un jet à haute pression de liquide de nettoyage. D2 décrit un procédé d’abrasion humide pour enlever les dépôts de calcium de tuiles et comprend des illustrations de modes de pulvérisation distribués et concentrés et de travailleurs balayant un pulvérisateur sur une surface à distance. D3 décrit un nettoyeur à pression pour enlever les balanes sur la coque d’un navire et divulgue des embouts interchangeables à fixer sur un tube rallonge, où chaque embout offre un mode de pulvérisation précis. Chaque document divulgue des paramètres de fonctionnement appropriés pour son environnement précis.
Revendication 1 :
Une méthode pour enlever le résidu de plomb à l’intérieur d’une cheminée, où un jet de liquide d’un embout est pulvérisé sur une surface de la cheminée à une vitesse d’écoulement de 300 à 1200 pi/s, avec l’embout tenu à 1 à 12 pouces de la surface à un angle de 15 à 45 degrés.
Analyse : Le problème présenté dans la demande est le nettoyage de dépôts sur une surface solide.
Pour déterminer si l’objet revendiqué est inventif, la revendication est évaluée en utilisant la démarche en quatre étapes [voir 18.02.02].
(1) a) Identifier la personne versée dans l’art;
La personne versée dans cet art est réputée être un technicien familier avec le nettoyage à haute pression et le nettoyage en général, c.-à-d. le nettoyage de dépôts sur des surfaces.
b) Déterminer les connaissances générales courantes pertinentes de cette personne :
Les connaissances générales courantes comprennent une compréhension des paramètres de fonctionnement habituels des nettoyeurs à pression, des produits de nettoyage appropriés et des applications courantes de ces nettoyeurs.
(2) Définir l’idée originale de la revendication en cause :
Dans ce cas, le concept inventif comprend toute la revendication 1 : une méthode pour enlever le résidu de plomb à l’intérieur d’une cheminée, où un jet de liquide d’un embout est pulvérisé sur une surface de la cheminée à une vitesse d’écoulement de 300 à 1200 pi/s, avec l’embout tenu à 1 à 12 pouces de la surface à un angle de 15 à 45 degrés.
(3) Recenser les différences, s’il en est, entre la matière citée comme faisant partie de l’« état de la technique » et le concept inventif de la revendication ou la revendication telle qu’elle est interprétée :
Le concept inventif de la revendication diffère de l’état de la technique (D1 à D3) en précisant que la surface à nettoyer est l’intérieur d’une cheminée et en établissant certains paramètres de fonctionnement précis.
(4) Abstraction faite de toute connaissance de l’invention telle que revendiquée, ces différences constituent-elles des étapes évidentes pour la personne versée dans l’art ou dénotent-elles quelque inventivité?
La personne versée dans l’art, qui a une surface de cheminée à nettoyer obtiendrait les paramètres de fonctionnement énoncés dans la revendication sans esprit inventif ou difficulté excessive. L’utilisation d’un nettoyeur à pression dans une cheminée est comparable à son utilisation dans les environnements divulgués dans D1 à D3 et est non inventive à la lumière de ces divulgations. Aucun résultat inattendu n’émane du fonctionnement du nettoyeur à l’intérieur des paramètres énoncés dans la revendication. L’objet de la revendication est par conséquent évident.
Date de modification : juin 2016
Déterminer si une invention revendiquée est évidente à l’étape 4 de l’analyse de l’évidence peut nécessiter d’examiner si l’objet revendiqué est évident parce que le chemin vers l’invention découlerait de l’essai allant de soi. Cette démarche peut être particulièrement pertinente dans les « domaines d’activité où les progrès sont souvent le fruit de l’expérimentation »[198], mais il n’y a aucune restriction de son applicabilité pour des technologies précises.[199]
Pour l’analyse relative à l’essai allant de soi, la liste non exhaustive de facteurs suivante est pertinente :
Pour l’évaluation de l’évidence pendant l’examen, ces facteurs peuvent être présentés sous forme de questions que l’examinateur doit prendre en considération :
Aux fins de l’analyse relative à l’essai allant de soi, il n’est pas nécessaire qu’un choix précis dans les solutions disponibles soit immédiatement évident pour obtenir l’objet revendiqué, pas plus qu’il n’est nécessaire qu’une option précise soit mieux adaptée pour apporter la solution. Si aucun des choix du nombre limité de solutions déterminées et prévisibles n’est connexe à la solution proposée par l’objet revendiqué, l’examinateur peut conclure que la personne versée dans l’art n’aurait pas considéré l’objet comme découlant de l’essai allant de soi.
Plus il est difficile d’obtenir l’objet revendiqué à partir du nombre limité de solutions probables, plus il est improbable qu’une conclusion d’essai allant de soi soit appropriée. Lorsque la personne versée dans l’art doit faire appel à l’esprit inventif afin de résoudre des problèmes aux fins d’évaluation des diverses solutions, par exemple, on ne peut dire que cette voie serait évidente pour la personne versée dans l’art.
Dans des cas où l’analyse relative à l’essai allant de soi est appropriée, l’examinateur déterminera de façon objective si l’esprit inventif ou un effort ardu était nécessaire pour obtenir la solution revendiquée. L’examinateur prendra en considération la nature de la personne versée dans l’art ainsi que les connaissances et le climat du ou des domaines pertinents à la date de revendication. L’expérience subjective de l’inventeur ne sera pas réputée pertinente sauf s’il peut être établi qu’elle reflète ce qui serait attendu de la personne hypothétique versée dans l’art.
L’existence d’un motif, dans le sens général du terme, pour résoudre des problèmes dans le domaine de l’invention par une enquête scientifique ne sera généralement pas suffisante pour étayer une conclusion que l’invention revendiquée découle de l’essai allant de soi. Il sera généralement nécessaire d’établir qu’il existait un motif plus précis de suivre la même voie que celle de l’inventeur. La personne versée dans l’art doit avoir été motivée de mener les expériences dans le domaine de l’invention et avoir cherché à résoudre le même problème ou un problème similaire que celui que tente de résoudre l’inventeur en proposant une solution comme celle déterminée dans la revendication à l’examen.
Les attitudes, préjugés et attentes de la personne versée dans l’art et sa prise de conscience des tendances dans son domaine sont des facteurs pertinents à prendre en considération dans l’évaluation de l’objet comme découlant de l’essai allant de soi et sont évalués à la lumière de l’état de la technique antérieure.
Il convient de rappeler que les considérations découlant de l’essai allant de soi servent à déterminer si l’objet d’une revendication est le résultat de l’esprit inventif et, par conséquent, est non évident. Les facteurs 1 à 3 peuvent être considérés comme demandant s’il était évident de chercher une solution au problème présenté par l’inventeur (le facteur de motivation) et si la voie vers l’objet revendiqué était également évidente. En l’absence d’invention dans la conception de la solution ou dans sa concrétisation, l’objet revendiqué n’est pas le résultat d’une étape inventive et est, par conséquent, évident.
Lorsqu’il est possible de répondre par l’affirmative aux questions des facteurs 1 et 3, et que la conclusion de l’évaluation du facteur 2 est que l’objet de la revendication serait obtenu par des essais habituels qui n’étaient pas prolongés ou ardus, il peut être conclu que l’objet de la revendication est évident puisque la détermination de l’objet découle de l’essai allant de soi à partir d’un nombre limité de solutions probables, dont au moins une plus ou moins évidente devrait fonctionner.
Il existe très peu d’indications à savoir dans quels domaines d’activité les progrès sont le fruit de l’expérimentation, même s’il a été observé que dans ces domaines, « de nombreuses variables interdépendantes peuvent se prêter à l’expérimentation »
.[201] Lorsqu’il existe un nombre limité de solutions déterminées et prévisibles connues de la personne versée dans l’art et que l’art antérieur fournit un motif pour trouver la solution présentée dans la demande, ces facteurs peuvent indiquer qu’une se trouve dans un domaine d’activité où les progrès sont souvent le fruit de l’expérimentation. La question fondamentale de savoir si la notion d’essai allant de soi s’applique est réputée être abordée de façon inhérente lorsque les facteurs sont pris en considération.
Date de modification : juin 2016
Comme énoncé à la section 18.01.02, les éléments qui concourent pour produire un résultat unitaire doivent être pris en considération en combinaison pour l’évaluation de la nouveauté. Il n’est pas nécessaire qu’un élément individuel de la revendication soit nouveau à condition que les éléments soient combinés de façon à produire un résultat unitaire différent de la somme des résultats des éléments.[202] De telles combinaisons sont brevetables tandis que « une simple juxtaposition d’éléments ne l’est pas ».[203] L’objet d’une revendication est réputé être une simple juxtaposition si chacun de ses éléments a sa fonction individuelle et si l’un ou l’autre des éléments est retiré, les éléments restants continueraient de fonctionner individuellement.[204]
Lorsqu’une invention n’est qu’une simple juxtaposition d’éléments ou de dispositifs connus, et que chaque élément ou dispositif fonctionne simplement comme prévu s’il était utilisé seul, l’assemblage n’est pas une véritable combinaison, mais plutôt une simple juxtaposition. Une juxtaposition d’éléments anciens ne constitue pas le fondement d’une invention brevetable.
Une juxtaposition doit être considérée comme une irrégularité en vertu de l’article 28.3 de la Loi sur les brevets comme étant évidente. Des documents d’art antérieur distincts peuvent être cités pour établir que chaque élément individuel est connu dans l’art antérieur.
Date de modification : juin 2016
Dans de nombreux cas, l’ingéniosité d’une invention est liée à son utilité. Tel est particulièrement le cas lorsqu’un résultat inattendu est obtenu grâce à l’objet de la revendication. Cela peut se produire, par exemple, lorsqu’un produit ou un procédé connu est modifié d’une façon telle qu’il est rendu nouveau et entraîne un résultat inattendu. Le résultat inattendu peut, par exemple, être que le produit ou le procédé devient utile pour une nouvelle utilisation ou présente un avantage supplémentaire lorsqu’il est utilisé dans le but visé. Autrement, le résultat inattendu peut être que malgré la simplification du produit ou du procédé connu (par exemple en omettant des éléments ou des étapes), l’utilité du produit ou du procédé d’origine est préservée.
Lorsque l’invention réside dans la découverte qu’une chose connue a des propriétés qui la rendent utile pour une nouvelle utilisation, la simple découverte ne rend pas la chose connue brevetable. La nouvelle utilisation peut être brevetable toutefois, si elle est nouvelle et non évidente.
Des variations mineures à des inventions existantes comme la modification de la taille, la forme, la proportion ou la qualité,[205] lorsque « le procédé est le même, en utilisant essentiellement les mêmes moyens pour obtenir de meilleurs résultats ne constitue pas une invention qui justifie un brevet »
.[206] La substitution d’un matériau supérieur par un matériau inférieur, lorsque les avantages de la substitution étaient attendus, a également été réputée évidente.[207]
Même si l’utilisation est différente, il doit y avoir en jeu quelque chose d’inattendu ou d’inventif pour justifier l’octroi d’un brevet. « Un brevet lié à la simple utilisation nouvelle d’un dispositif connu qui ne comporte aucun élément ingénieux visant à surmonter de nouvelles difficultés n’est pas fondé et ne peut être justifié. Si la nouvelle utilisation ne témoigne d’aucun esprit inventif, mais qu’elle est semblable dans son fonctionnement et son but à l’ancienne utilisation, même si elle n’est pas tout à fait la même, il n’y a pas d’invention »
.[208]
Lorsqu’une combinaison d’éléments est prise en considération, « [t]ous les éléments étant anciens, et toutes les fonctions à exécuter étant identiques, [elle peut] être brevetable seulement si les anciennes fonctions sont exécutées de façon améliorée ou avantageuse relativement au fonctionnement des anciennes machines – il doit y avoir un nouveau mode de fonctionnement résultant de la combinaison [...]; la combinaison de dispositifs anciens dans une nouvelle machine ou une nouvelle fabrication sans produire un nouveau mode de fonctionnement ne représente pas une invention... »
.[209] En l’absence d’un nouveau résultat unitaire produit par leur combinaison, un assemblage d’éléments connus est simplement une juxtaposition non inventive [voir 18.02.04].
L’évaluation de l’utilité et de l’évidence peuvent également être en quelque sorte interdépendantes lorsque l’utilité d’une invention doit être fondée sur une prédiction valable, particulièrement lorsque l’information nécessaire pour habiliter la personne versée dans l’art à prédire de façon valable que la chose connue serait utile pour une certaine utilisation donnée fait partie de l’état de la technique. Même si dans certaines situations il peut s’avérer qu’une invention présente une absence de prédiction valable ou est évidente, il convient de se rappeler que l’évaluation de la prédiction valable et l’évaluation de l’évidence constituent des critères distincts.[210] Le premier est fondé sur la description et les dessins du demandeur, les lois ou règles reconnues scientifiquement et les connaissances générales courantes de la personne versée dans l’art, alors que le second est fondé sur l’état de la technique.
Date de modification : juin 2016
Lorsque l’objet d’une revendication est réputé antériorisé par une divulgation de l’art antérieur, il sera généralement également réputé évident. L’existence d’une divulgation antériorisante mènera généralement à la conclusion, à l’étape 3 de l’évaluation de l’évidence de la démarche Sanofi, qu’il n’y a aucune différence entre le concept inventif de la revendication et l’état de la technique [voir 18.02.02].
Lorsque les modifications ou les arguments du demandeur en réponse à une demande de l’examinateur surmontent l’irrégularité en raison de l’absence de nouveauté, la revendication peut demeurer irrégulière en raison de l’absence d’inventivité.
Dans l’intérêt de préserver l’efficacité de l’examen, l’examinateur ayant déterminé que la revendication est irrégulière à la lumière de l’art antérieur ne doit pas présenter des examens distincts pour les irrégularités liées à l’antériorité et à l’évidence, alors qu’une analyse unique s’applique aux deux évaluations. Il demeure permis pour les deux irrégularités d’être identifiées dans un rapport ultérieur, particulièrement lorsque les modifications du demandeur ont servi à déterminer de façon plus claire tout point de désaccord à l’égard de l’applicabilité de l’art antérieur cité.
En répondant à un rapport d’examen indiquant une absence de nouveauté, un demandeur peut être bien servi de présenter des commentaires qui expliquent les raisons pour lesquelles l’objet revendiqué devrait être considéré comme non évident même si une irrégularité reliée à l’évidence n’a pas été soulevée de façon explicite dans le rapport d’examen. Même si aucun critère unique n’est approprié dans tous les cas où l’évidence est prise en considération, la démarche en quatre étapes de Sanofi énoncée en 18.02.02 sera généralement utilisée par l’examinateur. Un demandeur devrait prendre en considération cette approche lors de la formulation de son argument.
Lorsqu’un examinateur considère qu’une impasse se forme à l’égard de l’applicabilité de l’art antérieur, et que la demande est sur le point d’être refusée dans une décision finale, des évaluations distinctes de l’antériorité et de l’évidence doivent être présentées. Cela doit être fait dans au moins un rapport précédant la décision finale. Plus d’information sur les exigences de la délivrance d’une décision finale se trouve à la section 26.04 de ce recueil.
Date de modification : octobre 2019
Conformément au paragraphe 28.1(1) de la Loi sur les brevets, la date de revendication est la date de dépôt, sauf s’il existe une demande de priorité conforme fondée sur une demande de brevet antérieurement déposée [voir le chapitre 7] et que cette demande de brevet (document de priorité) a été déposée au plus 12 mois avant la demande en instance par une personne admissible au Canada ou par une personne admissible dans un pays admissible, et que l’objet revendiqué dans la demande en instance est divulgué dans le document de priorité. Selon le paragraphe 28.1(2) de la Loi sur les brevets, lorsque ces exigences sont satisfaites, la date de revendication est la date de dépôt du document de priorité.
Dans les cas où le document de priorité sert de fondement à une requête en restauration du droit de priorité conforme [voir le chapitre 7], l’exigence relative à la date de revendication mentionnée ci-dessus, selon laquelle la demande en instance doit avoir été déposée dans les 12 mois de la date de dépôt du document de priorité, est satisfaite, car la date de dépôt de la demande en instance est réputée, aux fins de cette exigence, être comprise dans la période de 12 mois qui suit le dépôt du document de priorité en vertu du paragraphe 28.4(6) de la Loi sur les brevets. Par conséquent, les requêtes en restauration de la priorité acceptées peuvent, dans la mesure où ces demandes en instance satisfont aux exigences énoncées au paragraphe 28.1(1) de la Loi sur les brevets, donner lieu à des demandes de brevet ayant une date de revendication qui est antérieure de plus de 12 mois à leur date de dépôt. En principe, chacune des revendications d’une demande peut avoir une date de revendication différente de celle de toutes les autres revendications, même si en pratique, il est courant pour une demande de revendiquer la priorité d’un ou deux documents de priorité.
Dans les cas où une divulgation publique constituerait une antériorité pertinente aux fins de l’évaluation de l’antériorité ou de l’évidence si la date de revendication d’une revendication est la date de dépôt de la demande, mais ne serait pas pertinente si la date de revendication de cette revendication est une date de priorité précise, l’examinateur devra obtenir le document de priorité pertinent et déterminer si la demande peut bénéficier de la date de revendication antérieure.
L’examinateur vérifiera ce qui suit :
Lorsque la demande de priorité est conforme et que la date de dépôt du document de priorité est (ou est réputée être) antérieure d’au plus 12 mois au dépôt de la demande en instance, la priorité est valable seulement dans la mesure où le document de priorité divulgue le même objet que celui revendiqué dans la demande. Si les enseignements du document de priorité et ceux de la demande ont une portée différente, la revendication contenue dans la demande pourrait ne pas pouvoir bénéficier de la date de revendication antérieure. Lorsque, par exemple, le document de priorité enseigne un mode de réalisation précis et que la demande revendique un objet généralisé comprenant le mode de réalisation précis, une revendication de l’objet généralisé ne peut pas bénéficier de la date de priorité si le document de priorité n’étaye pas davantage l’objet généralisé, alors qu’une revendication limitée dans sa portée au mode de réalisation précis divulgué dans le document de priorité le pourrait.
Date de modification : octobre 2019
Une demande de brevet qui revendique la priorité sur la base de deux demandes antérieures ou plus peut avoir plusieurs dates de revendication. Lorsqu’un demandeur a demandé la priorité en se fondant sur deux demandes de brevet antérieurement déposées de façon régulière ou plus, le paragraphe 28.4(4) de la Loi sur les brevets prévoit ce qui suit :
(4) Dans le cas où plusieurs demandes de brevet ont été déposées antérieurement dans le même pays ou non ou pour le même pays ou non :
a) la date de dépôt de la première demande est retenue pour l’application de l’alinéa 28.1(1)b), du sous-alinéa 28.2(1)d)(iii) et des alinéas 78.3(1)b) et (2)b), selon le cas;
b) la date de dépôt de la première des demandes sur lesquelles la demande de priorité est fondée est retenue pour l’application du paragraphe 28.1(2), du sous-alinéa 28.2(1)d)(ii) et des alinéas 78.3(1)d) et (2)d), selon le cas.
Cette disposition a pour effet d’accorder la date de revendication la plus antérieure possible pour un objet brevetable revendiqué dans la demande en instance selon le contenu du premier document de demande de priorité correspondant.
Date de modification : octobre 2019
Toute demande de brevet déposée plus d’un an avant la date de dépôt d’une demande de brevet canadienne ne peut constituer le fondement de la priorité pour la demande de brevet canadienne. Il convient de préciser cependant que les demandes de brevet qui ont été déposées plus d’un an avant le dépôt, mais qui satisfont aux exigences du paragraphe 28.4(6) de la Loi sur les brevets, ont une date de dépôt qui est « réputée être antérieure d’au plus 12 mois ». Pour plus d’information, veuillez vous référer a la section 7.06.
Lorsqu’une première demande a été déposée plus de douze mois avant la date de dépôt d’une demande au Canada et une seconde demande ayant le même objet brevetable est déposée dans les douze mois précédant la date de dépôt de la demande au Canada, la priorité ne peut être fondée sur la seconde demande, sauf pour les objets brevetables exclusifs à la seconde demande. En pratique, on ne s’attendrait pas d’un examinateur qu’il effectue une recherche pour de tels documents, mais il pourrait tomber sur ces documents au cours d’une recherche typique sur l’art antérieur.
Le paragraphe 28.4(5) de la Loi sur les brevets qui prévoit une exception à cette limite lorsque la première demande, déposée plus d’un an avant la date de dépôt au Canada, n’est jamais devenue accessible au public et ne sera jamais publiée.
Si la première demande n’est jamais devenue accessible au public et est considérée comme retirée, abandonnée ou refusée par l’organisme de délivrance, une invention peut se voir accorder les pleins droits de priorité en se fondant sur la seconde demande déposée ultérieurement ou, lorsqu’il ne reste aucune demande déposée antérieurement, la date de revendication de la demande en instance sera la date où la demande est déposée au Canada.
Date de modification : mai 2014
Dans certaines conditions, la priorité peut se fonder sur des demandes de « continuation » et « continuation-in-part » au Patent and Trademark Office des États-Unis d’Amérique. Une demande de « continuation » est une demande qui a le même mémoire descriptif qu’une demande antérieure, mais qui comporte des revendications qui visent un objet différent, c.-à-d. une invention différente de celle revendiquée dans la demande antérieure, ou revendique une réalisation différente de l’invention revendiquée antérieurement. Aucun nouveaux éléments ne sont divulgués ou revendiqués. Une demande de « continuation-in-part » divulgue et revendique de nouveaux éléments qui ne sont pas dans la demande antérieure.
Si une demande de brevet canadienne est déposée au plus tard un an après la date de dépôt de la demande de « continuation-in-part », cette dernière peut servir de document de priorité pour les nouveaux éléments non divulgués dans la demande de brevet originale aux États-Unis dont la demande de « continuation-in-part » découle.
Lorsqu’une demande de brevet est déposée au Canada plus d’un an après la date de dépôt de la demande de brevet originale aux États-Unis, mais moins d’un an après la demande de « continuation-in-part », le demandeur n’a pas droit à la priorité relativement à l’objet commun aux deux demandes de brevet des États-Unis, sauf dans les cas décrits ci-dessous. Si la demande de brevet originale et la demande de « continuation-in-part » sont déposées dans l’année qui précède le dépôt de la demande de brevet canadienne, la priorité peut se fonder à la fois sur la demande originale et sur la demande de « continuation-in-part ».
Lorsque la priorité est nécessaire pour soutenir une date de revendication dans la poursuite d’une demande de brevet canadienne en se fondant uniquement sur une demande de « continuation-in-part », il faut identifier les éléments dérivés de la demande de brevet originale des États-Unis, afin de déterminer les droits de priorité du demandeur. Étant donné qu’une demande américaine de « continuation-in-part » ne précise pas les nouveaux éléments ajoutés à la demande de brevet américaine originale, le demandeur doit soumettre des copies certifiées conformes de la demande de brevet originale et de la demande de « continuation-in-part » dès que le Bureau des brevets lui en fait la demande.
Exemple :
Une demande est déposée le 1er mars 2009. Dans la pétition, le demandeur fait une demande de priorité fondée sur une demande de « continuation » américaine déposée aux États-Unis le 2 mars 2008. La demande de « continuation » américaine est une continuation d’une demande américaine antérieure (la « demande originale américaine ») déposée auprès du USPTO le 1er février 2008. Dans la pétition, le demandeur communique le numéro de la demande, le code du pays et la date de dépôt de la demande de « continuation » américaine et demande la priorité en se fondant sur cette demande.
Analyse :
La demande de brevet canadienne n’obtiendra pas la date de priorité de la demande de « continuation » puisque l’objet de la demande de brevet canadienne a été divulgué le 1er février 2008 dans la demande originale américaine, plus de douze mois avant la date de dépôt de la demande au Canada. Remarque : Si la seconde demande américaine avait été une demande de « continuation-in-part », la demande de brevet canadienne recevrait la priorité se fondant sur la date de dépôt de la demande de « continuation-in-part » seulement pour les éléments qui y sont uniquement divulgués [voir aussi le section 7.05].
Date de modification : octobre 2019
La Loi sur les brevets prévoit un délai de grâce précédant la date de dépôt de la demande pendant lequel l’information qui a été rendue disponible au public en raison d’une divulgation par le demandeur, ou un tiers ayant obtenu de lui l’information à cet égard de façon directe ou autrement, n’est pas prise en considération dans le cadre de l’évaluation visant à déterminer si l’invention revendiquée est nouvelle et inventive. Le délai de grâce est la période d’un an qui précède la date de dépôt de la demande, sauf si la date de revendication est antérieure à cette période, auquel cas le délai de grâce est la période comprise entre la date de revendication et la date de dépôt.
La date de revendication peut être antérieure de plus de 12 mois à la date de dépôt d’une demande lorsque le droit de priorité a été restauré avec succès [voir les sections 7.06 et 18.03] ou dans des situations impliquant des jours réglementaires ou désignés [voir la section 2.03.03a].
Comme énoncé à l’article 2 de la Loi sur les brevets, « [s]ont assimilés à un demandeur un inventeur et les représentants légaux d’un demandeur ou d’un inventeur »
et « [s]ont assimilés aux représentants légaux les héritiers, exécuteurs testamentaires, administrateurs successoraux, liquidateurs de la succession, curateurs, tuteurs, cessionnaires, ainsi que toutes autres personnes réclamant par l’intermédiaire de demandeurs et de titulaires de brevets ou de certificats de protection supplémentaire »
.
Pour déterminer si le délai de grâce s’applique à une divulgation donnée d’information, la divulgation antérieure est seulement protégée par le délai de grâce si la personne faisant la divulgation est, ou est réputée être, le demandeur ou un tiers ayant obtenu de lui l’information à cet égard de façon directe ou autrement au moment où la divulgation antérieure a été faite (c.-à-d. la date où elle est devenue accessible au public, comme la date de publication ou la date à laquelle la demande a été disponible à l’inspection du public).[211]
Le délai de grâce comprend toute divulgation antérieure, que ce soit une divulgation orale comme une présentation lors d’une conférence ou une divulgation écrite comme un article dans un magazine spécialisé. Comme la majorité des divulgations de renseignements pertinents à l’examen d’un brevet sont des documents accessibles publiquement, l’applicabilité du délai de grâce est habituellement évaluée en examinant si la demande à l’examen et si les documents d’antériorité proviennent des mêmes auteurs (par ex., si les inventeurs étaient les auteurs d’une publication antérieure) ou, si la divulgation antérieure est un document de brevet, elle avait le même demandeur. Il convient de se rappeler que, à l’égard des documents de brevet nationaux, le délai de grâce s’applique lors de l’évaluation de l’antériorité et de l’évidence, mais pas lors de l’évaluation du double brevet.
Dans des cas où l’applicabilité du délai de grâce est mise en doute, le demandeur peut présenter une preuve qu’il considère comme étant appropriée pour étayer une relation entre l’auteur de la divulgation antérieure et le demandeur.
Date de modification : janvier 2016
Pour qu’une divulgation antérieure soit réputée être une antériorité, la date à laquelle elle a été mise à la disponibilité du public doit généralement être connue. Lorsque la date exacte à laquelle la divulgation a été mise à la disponibilité du public n’est pas connue, la divulgation ne peut être invoquée sauf si un fondement fiable existe pour conclure que l’information était mise à la disponibilité du public avant la date pertinente (c.-à-d. la date de revendication).
Pour les documents de brevet (brevets délivrés et demandes), cette information est généralement connue. Dans d’autres cas, cette information pourrait être moins évidente. Il est généralement possible d’établir la date de publication d’articles publiés dans des revues réputées, des magazines et des publications similaires. Dans de nombreux cas, la date réelle de la publication sera indiquée (soit celle de l’article en particulier ou du numéro de la publication dans lequel l’article se trouve). Dans certains cas, seuls le mois et l’année de publication seront indiqués. Dans de tels cas, il ne peut être présupposé que le document a été mis à la disponibilité du public avant le dernier jour du mois. Lorsque seule l’année de publication est disponible, il ne peut être présupposé que la date de publication est antérieure au 31 décembre de cette année.
Il peut exister des méthodes permettant d’établir des dates de publication réelles antérieures, y compris (dans le cas de documents accessibles sur Internet) l’établissement de dates de première publication par l’entremise de services d’archivage d’un tiers.
Date de modification : octobre 2019
L’analyse relative à la date de revendication exige entre autres de l’examinateur qu’il détermine si l’objet revendiqué a été divulgué dans le document de priorité. Dans le cas des demandes de brevet à l’égard desquelles une demande de priorité a été présentée au 30 octobre 2019 ou après, le contenu du document de priorité peut être vérifié à l’aide de la copie fournie ou rendue accessible au titre du paragraphe 74(1) des Règles sur les brevets. Si l’examen est entrepris avant qu’une copie d’un document de priorité ait été fournie ou rendue accessible, l’examinateur doit présumer que la date de revendication est la date de dépôt jusqu’à ce que la copie soit fournie ou rendue accessible.
Date de modification : octobre 2019
Pour permettre à l’examinateur de vérifier le contenu d’un document de priorité déposé dans une langue autre que le français ou l’anglais, une traduction française ou anglaise peut être nécessaire. Une traduction peut être demandée, par avis, au titre du paragraphe 76(1) des Règles sur les brevets. Sachant que la traduction de documents peut constituer un fardeau financier considérable pour le demandeur, les demandes de traduction devraient être limitées aux cas où aucune autre solution n’est envisageable. Dans le cas où une partie seulement du document est nécessaire pour l’examen, l’examinateur doit indiquer, dans la mesure du possible, la partie ou les parties du document visées par la demande de traduction.
Dans le cas où un document de priorité en langue étrangère semble pertinent à l’examen, l’examinateur doit chercher à repérer une version du document dans une des deux langues officielles avec laquelle il est en mesure de travailler. À cet égard, l’examinateur devrait avoir recours à des moteurs de traduction fiables en ligne, comme celui du « Japanese Patent Office » (JPO), au moins aux premières étapes de l’examen.
Lorsque l’examinateur travaille à partir d’une traduction automatique d’un document de priorité, il doit l’indiquer clairement dans son rapport. Toutefois, le demandeur qui veut réfuter des arguments fondés sur un document de cette nature pourra être tenu de fournir une traduction du document visé à l’appui de son argumentation.
Si l’examinateur a des motifs raisonnables de croire que la traduction fournie n’est pas fidèle, un deuxième avis peut être envoyé au titre du paragraphe 76(2) des Règles sur les brevets. En réponse, le demandeur doit fournir soit une déclaration du traducteur portant que, à sa connaissance, la traduction est fidèle, soit une nouvelle traduction en français ou en anglais accompagnée d’une déclaration du traducteur portant que, à sa connaissance, celle-ci est fidèle. Si une déclaration du traducteur portant que, à sa connaissance, la traduction est fidèle a été fournie conjointement avec la traduction soumise en réponse à l’avis envoyé au titre du paragraphe 76(1) des Règles sur les brevets, l’examinateur ne devrait pas envoyer un deuxième avis au titre du paragraphe 76(2) des Règles sur les brevets.
Date de modification : octobre 2019
Dans le cas des demandes de brevet à l’égard desquelles une demande de priorité a été présentée avant le 30 octobre 2019, lorsqu’il s’agit de vérifier le contenu d’un document de priorité qui n’a pas été déposé au Canada, l’examinateur doit d’abord tenter de se procurer le document auprès d’une source fiable, p. ex. la base de données PATENTSCOPEMC de l’OMPI ou le Bureau international. Lorsque le document ne peut être récupéré par l’examinateur ou que le contenu d’une copie non certifiée du document de priorité a été utilisée, mais qu’il existe un doute quant à son exactitude, l’examinateur peut exiger, conformément au paragraphe 196(1) des Règles sur les brevets, que le demandeur fournisse une copie certifiée du document de priorité ou qu’il rende une copie du document de priorité accessible dans une bibliothèque numérique.
Date de modification : septembre 2017
Le double brevet fait référence à l’interdiction reconnue judiciairement à l’encontre d’un demandeur à qui est accordé plus d’un brevet pour une seule invention.[212] Les principes qui régissent la doctrine du double brevet ont évolué dans la jurisprudence, qui reconnaît maintenant deux volets : le double brevet relatif à la « même invention » et le double brevet relatif à une « évidence ».[213]
Sous-jacente à cette doctrine se trouve la reconnaissance par les tribunaux que « un second brevet ne [peut] être justifié sauf si les revendications [établissent] une “nouveauté ou ingéniosité” par rapport au premier brevet »
.[214] En substance, lorsqu’un brevet est accordé pour une invention, une « autre invention » est nécessaire pour justifier un autre brevet.[215]
L’évaluation du double brevet, concrètement, peut être comprise comme une évaluation spécialisée de l’antériorité et de l’évidence dans laquelle l’« art antérieur » comprend uniquement un autre brevet par le même demandeur (le « brevet existant »). L’évaluation diffère de l’évaluation statutaire de l’évidence de deux façons importantes :
L’évaluation implique la comparaison des revendications et non des mémoires descriptifs, parce que ce sont les revendications qui définissent le monopole. Cependant, la comparaison des revendications n’est pas faite en fonction d’une interprétation littérale des revendications; il convient de donner aux revendications une interprétation téléologique fondée sur une interprétation du mémoire descriptif du point de vue de la personne versée dans l’art, en tenant compte de ses connaissances générales courantes. Si les revendications du brevet existant, lorsque comprises par la personne versée dans l’art à la lumière des connaissances générales courantes à la date de revendication et les enseignements du mémoire descriptif dans l’ensemble, antériorisent ou rendent évidentes les revendications de la demande à l’examen, les revendications ne sont pas brevetables de façon distincte les unes des autres. Accorder les deux séries de revendications entraînerait, par conséquent, un double brevet. Lorsqu’il est possible de conclure que les revendications d’une demande ne visent pas un « élément brevetable distinct » de celui du brevet existant, le critère en vertu du volet relatif à une « même invention » ou à relatif à une « évidence » de la doctrine de double brevet aurait été respecté.
Comme susmentionné, le double brevet ne survient que lorsqu’il faut prendre en considération un ou des brevets appartenant au même inventeur ou demandeur que la demande à l’examen.
Le sens de « même demandeur » aux fins de double brevet est fondé sur la définition du demandeur qui se trouve à l’article 2 de la Loi sur les brevets, et, par conséquent, comprend un inventeur et les représentants légaux d’un demandeur ou d’un inventeur. « Sont assimilés aux représentants légaux les héritiers, exécuteurs testamentaires, administrateurs successoraux, liquidateurs de la succession, curateurs, tuteurs, cessionnaires, ainsi que toutes autres personnes réclamant par l’intermédiaire de demandeurs et de titulaires de brevets ou de certificats de protection supplémentaire »
.
Dans de nombreux cas, le ou les inventeurs nommés et le demandeur peuvent être les mêmes, mais il ne s’agit pas d’une exigence. Les demandeurs peuvent compter plusieurs personnes qui travaillent sur différents aspects de projets liés et peuvent par conséquent nommer différents inventeurs dans une demande. Sans égard aux personnes nommées comme inventeurs, les restrictions relatives au double brevet s’appliquent à un demandeur comme si les mêmes inventeurs étaient nommés.
Comme c’est le cas pour l’évaluation de l’applicabilité du délai de grâce [voir 15.04], la date à laquelle deux documents sont réputés appartenir au « même demandeur » est importante. Selon le Bureau, la doctrine du double brevet s’applique si la demande à l’examen a appartenu au « même demandeur » à tout moment.
Date de modification : septembre 2017
Le chevauchement est un terme pratique pour décrire la situation dans laquelle un mode de réalisation d’une revendication d’une demande à l’examen est identique au mode de réalisation d’une revendication d’un brevet existant. Le mode de réalisation du brevet existant, étant le même que celui de la demande à l’examen, fait, par conséquent, obstacle à cette dernière; accorder ce mode de réalisation à deux brevets entraînerait un double brevet.
Un mode de réalisation peut être la totalité de l’objet revendiqué ou un choix parmi d’autres de la revendication. Dans ce dernier cas, il est possible que le chevauchement entre les revendications n’implique qu’une infime fraction de la portée de la revendication dans un des documents ou dans les deux. Néanmoins, si le mode de réalisation en question était accordé dans deux revendications, cela entraînerait un double brevet.
Le chevauchement peut survenir dans des situations où les revendications de la demande et du brevet existant sembleraient autrement porter sur des inventions distinctes. Lorsque le chevauchement est déterminé entre des revendications d’une demande et d’un brevet existant, la revendication à l’examen n’est pas brevetable de façon distincte de la revendication du brevet existant en ce qui concerne le chevauchement de l’objet. La revendication à l’examen, par conséquent, est irrégulière en raison d’un double brevet. Retirer le chevauchement, en supprimant l’objet en double de la demande, éliminera l’irrégularité en raison d’un double brevet.
Exemple :
Un demandeur dépose deux demandes consécutivement (ou concurremment selon le cas). Une demande revendiquant la caractéristique A se voit accorder un brevet avant l’autre demande. L’autre demande revendique la caractéristique B. Chaque document a une revendication dépendante qui définit A+ B. Accepter la deuxième demande résulterait en un double brevet pour le mode de réalisation A+ B, mais si la revendication dépendante portant sur ce mode de réalisation est retirée de la demande, et supposant que B n’est pas évident à la lumière de A, l’irrégularité en raison du double brevet serait éliminée.
Date de modification : septembre 2017
Le double brevet est souvent décrit comme excluant l’octroi d’un second brevet à la lumière d’un « brevet antérieur » et la « faute du double brevet »[216] est souvent décrite comme un problème de renouvellement à perpétuité[217] d’un monopole en prolongeant les droits avec le temps par le dépôt de demandes subséquentes qui ne diffèrent que par des détails non inventifs.
Il a été observé que, cependant, un brevet ultérieur peut fournir des droits supplémentaires à un titulaire de brevet au-delà de l’élargissement des conditions de monopole et que le principe absolu est la nécessité qu’un brevet ultérieur établisse la nouveauté et l’ingéniosité comme justification.[218] Selon le Bureau, une invention unique ne peut pas avoir plus d’un brevet conformément à la doctrine du double brevet, que le brevet ultérieur prolonge ou non les conditions du droit de monopole accordé par le brevet existant. Selon le Bureau, un « brevet antérieur » est simplement un brevet qui a déjà été délivré et qui revendique une invention qui n’est pas brevetable de façon distincte de celle des revendications de la demande à l’examen.
Cette position considère un brevet ultérieur comme un élargissement inapproprié des droits du brevet existant, du fait que les droits du brevet existant ne seraient pas exclusifs au brevet existant (comme le prévoit l’article 42 de la Loi sur les brevets) et que ces droits ne seraient pas restreints aux conditions du brevet existant (comme le prévoit l’article 44 de la Loi sur les brevets).
Il n’est pas nécessaire que le brevet existant ait été délivré à partir d’une demande ayant une date de dépôt ou une date de revendication antérieure à celle de la demande à l’examen. Il existe de nombreuses raisons pour lesquelles une demande déposée ultérieurement pourrait se voir accorder un brevet avant une demande déposée antérieurement, y compris de nombreux facteurs qui dépendent du demandeur (la date de requête d’examen, une requête d’examen accéléré, le temps de réponse à des rapports, etc.).
Selon le Bureau, l’élargissement des droits conférés par un brevet existant peut se produire, que ces droits conférés par un brevet existant soient toujours accessibles au titulaire de brevet ou ne le sont plus. L’expiration du brevet existant ne modifie pas le fait que la délivrance du brevet existant exclut la délivrance d’un brevet ultérieur définissant une invention qui n’est pas brevetable de façon distincte de celle du brevet existant. Dans un tel cas, la délivrance d’un brevet ultérieur rétablirait les droits qui étaient expirés ou cédés, élargissant par conséquent les droits de brevet.
Date de modification : octobre 2019
Lorsque deux demandes appartenant au même demandeur définissent des inventions qui ne sont pas brevetables de façon distincte l’une de l’autre, l’examinateur informera le demandeur de l’existence d’une possibilité d’un problème de double brevet. Préférablement, cela se fait dans un rapport pour chacune des deux demandes (lorsqu’un rapport est justifié, voir ci-dessous), aux fins de s’assurer que le demandeur est bien au courant du problème possible. Cette irrégularité potentielle n’est pas déterminée dans une demande en vertu de l’article 86 des Règles sur les brevets, puisqu’il ne s’agit pas d’une irrégularité dans les faits jusqu’à ce qu’une des demandes se voit accorder un brevet. Le demandeur est plutôt informé de l’irrégularité potentielle. Lorsqu’une demande est autrement acceptable, le processus ne sera pas freiné simplement en raison d’un problème potentiel de double brevet (c.-à-d. qu’une irrégularité ultérieure théorique n’empêche pas l’acceptation d’une demande). Cela s’applique aux demandes qui sont acceptables suite à un premier examen; les demandeurs doivent par conséquent faire preuve de prudence au moment de déposer des demandes ayant des revendications étroitement liées, pour s’assurer que toutes les revendications d’une invention donnée sont comprises dans une demande unique. Lorsque la première demande se voit accorder un brevet, la ou les demandes subséquentes comprendront une irrégularité repérable.
Le double brevet est déterminé entre une demande et un brevet délivré sans égard au fait que l’irrégularité potentielle ait été ou non déterminée, alors que les demandes étaient en co-instance. Cela est vrai, même si le double brevet existait au moment où la demande du brevet existant a été acceptée, ou s’il a été introduit subséquemment dans la demande à l’examen par une modification. Il revient au demandeur de s’assurer que toutes les revendications d’une invention donnée sont comprises dans une demande unique. Lorsqu’un brevet est délivré, mais que des revendications relatives à certains aspects de l’invention définie ont été omises à l’étape de la demande (accidentellement ou par dessein), le double brevet empêchera la délivrance de ces revendications dans un brevet subséquent sauf si elles représentent une « invention ultérieure » relativement aux revendications du brevet existant.
Date de modification : octobre 2019
La Cour suprême a indiqué que « si des brevets sont accordés à la suite de demandes complémentaires à la demande du Bureau des brevets, aucun de ces brevets ne doit être tenu pour invalide ou contestable du seul fait de l’octroi du brevet original »
.[219]
Lorsqu’un examinateur a déterminé l’absence d’unité de l’invention dans un rapport relatif à une demande, et que le demandeur dépose une demande complémentaire en réponse à ce rapport, les revendications de la demande complémentaire sont exemptes de l’examen du double brevet s’il s’agit de revendications identiques aux revendications identifiées par l’examinateur dans la demande originale comme manquant d’unité et qu’elles diffèrent de celles retenues dans la demande originale.
Le chapitre 21 de ce recueil explique en détail le processus de détermination de l’absence d’unité des revendications d’une demande. Ultérieurement à toute demande complémentaire qui résulte de la détermination d’inventions multiples dans la demande originale, une irrégularité de double brevet ne serait pas soulevée lorsque les revendications de la demande complémentaire correspondent aux revendications identifiées dans le rapport comme appartenant à une invention différente que celle identifiée dans les revendications retenues dans la demande originale. C’est typiquement le cas lorsque le demandeur a adhéré aux regroupements de revendications identifiés par l’examinateur.
Lorsque, cependant, les revendications de la demande divisionnaire ne correspondent pas aux regroupements identifiés dans le rapport de la demande originale, au dépôt ou à la suite d’une modification ultérieure, elles seront examinées relativement au double brevet. C’est typiquement le cas lorsque le demandeur détermine que des regroupements différents de ceux identifiés par l’examinateur sont pertinents, ou si ultérieurement à la division, le demandeur a modifié les revendications (dans la demande originale ou dans la demande divisionnaire) afin de modifier l’invention revendiquée [voir les sections 3.04, 21.07.05, 21.09 et 21.10 pour obtenir de plus amples renseignements sur les demandes divisionnaires].
Date de modification : juin 2016
Une sélection, comme le terme est utilisé dans le droit des brevets, s’appuie sur l’idée que, si une divulgation a fourni une description générale d’une invention (par ex., un genre), il est possible que certains éléments qui entrent dans la portée des enseignements généraux puissent néanmoins être considérés comme une invention différente (par ex., une espèce du genre). Ces autres inventions doivent être fondées sur la divulgation d’avantages importants non divulgués par l’inventeur de l’invention large.
Les trois conditions qui doivent être satisfaites pour une sélection brevetable sont :
Il est important de noter que l’avantage (qui peut comprendre d’éviter un désavantage important) doit être en comparaison à l’ensemble du groupe duquel la sélection a été faite et est fondé sur des essais suffisamment représentatifs et non simplement sur une comparaison de quelques membres isolés de l’ensemble du groupe.[221]
Il convient de rappeler que pour l’évaluation de la brevetabilité d’une sélection présumée, la brevetabilité d’une revendication doit être évaluée également en fonction des exigences habituelles (nouveauté, utilité, ingéniosité, suffisance de la divulgation, etc.)[222]
Un avantage important nouvellement découvert est nécessaire, à l’étape de l’utilité et de l’inventivité de la sélection, afin que la brevetabilité soit reconnue.[223] Même s’il n’existe pas de fardeau de la divulgation spécial ou plus élevé pour la sélection comparativement à tout autre type d’invention, l’avantage doit être divulgué correctement pour qu’il y ait une invention[224] et, si ce n’est pas clair, la nouvelle utilité découlant de l’avantage doit également être divulguée. S’il n’existe aucun moyen d’apprécier l’« avantage » présumé, il n’existe aucun moyen pour la personne versée dans l’art de déterminer le fait qu’une invention a été décrite « de façon exacte et complète ». Un inventeur, « en vérité, ne divulgue aucune invention s’il se contente d’annoncer que le groupe sélectionné présente des avantages. Sans aucun égard à la question du caractère suffisant, il doit divulguer une invention, ce qui ne sera pas le cas s’il ne définit pas adéquatement les caractéristiques spéciales inhérentes à la sélection. »
[225]
Un brevet dit de sélection dont l’utilité n’a pas été établie, par une démonstration ou par une prédiction valable [voir le chapitre 19 de ce recueil], n’est nécessairement pas une invention. Établir qu’il y a, dans les faits, un avantage nécessite la divulgation d’un certain point de référence. De simples déclarations qu’un certain mode de réalisation d’un groupe déterminé est « préférable » ou possède un avantage, un bénéfice ou une propriété améliorée non spécifiés ne sont pas suffisantes pour divulguer correctement l’avantage important nécessaire pour établir une sélection inventive. [226]
L’ingéniosité de la sélection alléguée implique de prendre en considération « si une classe de composés a été découverte, est-il évident qu’un composé ou un groupe de composés particulier faisant partie de cette classe aura les mêmes propriétés ou des propriétés différentes et, si elles sont différentes, dans quelle mesure le sont-elles? »
[227] Sa nouveauté s’appuie sur le fait que les aspects sélectionnés de la divulgation antérieure n’ont pas été faits : selon Maughan J. dans I.G. Farbenindustrie, « [n]aturellement, il faut se souvenir que les composés sélectionnés n’ont pas été faits auparavant, car alors, le brevet ne satisferait pas à l’exigence de nouveauté »
.[228]
Si un mode de réalisation de la sélection a déjà été fait, les avantages de l’invention ont déjà été rendus accessibles et l’invention revendiquée est antériorisée. Si quelque chose dans la revendication de la sélection était simplement indiqué dans le document antérieur sans toutefois divulguer l’avantage sur lequel est fondée la sélection, l’exigence d’une divulgation antérieure n’est pas satisfaite et il n’y a pas d’antériorité.
Lorsqu’un brevet dit de sélection n’est pas antériorisé, il peut néanmoins être réputé évident. L’évaluation de l’évidence d’une sélection peut dans certains cas être directement faite en prenant en considération si l’avantage allégué est véritablement inattendu, mais peut également se présenter (particulièrement dans le domaine de la chimie) dans le contexte d’une analyse relative à l’essai allant de soi[229] [voir 18.02.03].
Exemple :
Une demande divulgue qu’il est bien connu de mettre à flot des bateaux submergés en pompant une pluralité d’éléments flottants par un tube dans le bateau et qu’auparavant, cela se faisait en pompant des sphères creuses dans le bateau. La demande divulgue l’utilisation, en particulier, d’éléments tétraédriques, dont la densité de remplissage augmente l’efficacité de la méthode.
Une recherche d’art antérieur révèle l’utilisation d’éléments flottants pour mettre à flot des bateaux submergés, mais n’indique pas précisément la forme desdits éléments. Un élément de l’art antérieur semble illustrer des éléments sphériques pour cette utilisation.
Revendication 1 :
Une méthode pour mettre à flot un bateau submergé, la méthode comprenant les étapes suivantes : 1) établir un conduit entre une pompe de surface et le bateau submergé, 2) pomper une pluralité d’éléments flottants de forme généralement tétraédrique dans le bateau par le conduit.
Analyse : L’art antérieur enseigne l’utilisation d’éléments flottants en général, mais il semble que seulement des éléments de forme sphérique ont été utilisés précisément. La demande enseigne que les éléments tétraédriques ont un facteur de remplissage substantiellement plus important et entraînent une meilleure efficacité de remplissage que celle des éléments rectilignes ou curvilignes. Le résultat de l’utilisation d’éléments tétraédriques permet un meilleur remplissage du bateau submergé et par conséquent, un degré de flottabilité plus élevé ainsi qu’une meilleure rétention des éléments flottants dans le bateau (c.-à-d., prévention de pertes). Compte tenu de la divulgation d’un avantage précis à l’utilisation d’éléments tétraédriques, il semble que leur utilisation pourrait être considérée comme une sélection potentielle parmi les moyens plus généraux des « éléments flottants ». Comme il n’existe aucune divulgation antérieure de l’utilisation d’éléments tétraédriques, la nouveauté peut être reconnue. L’inventivité de la revendication 1 devrait être évaluée pour déterminer si la sélection d’éléments tétraédriques, en particulier dans les « éléments flottants » mène en général à un avantage inattendu de telle sorte qu’une étape inventive peut être reconnue.
Date de modification : octobre 2019
Lorsqu’un demandeur est au courant d’un document d’antériorité pertinent à la date de dépôt, ou qu’il est mis au courant pendant le traitement de la demande, il peut choisir de modifier les revendications pour exclure certains modes de réalisation divulgués dans le document d’antériorité.
Une méthode d’exclusion d’un objet donné est la disposition restrictive, soit une déclaration qui indique que la revendication ne comprend pas certains objets précis. L’expression disposition restrictive est utilisée ici en référence à toute restriction d’exclusion, sans égard aux termes précis utilisés pour l’exprimer (par ex., un moyen de fixation, à condition que le moyen de fixation ne soit pas un adhésif à base de caoutchouc; un groupement alkyle à chaîne droite autre qu’un regroupement éthyle ou propyle; ou un transistor sans effet de champ).
Une disposition restrictive fondée sur une divulgation d’art antérieur peut être introduite dans une demande afin d’établir la nouveauté. Pour être conformes à l’article 38.2 de la Loi sur les brevets, les termes d’une telle disposition restrictive ne devraient pas introduire de nouveaux éléments (p. ex., en élargissant la portée de la revendication au-delà de ce qui pouvait raisonnablement s’inférer du mémoire descriptif original).
Une disposition restrictive peut servir à établir la nouveauté ou de l’inventivité par rapport aux documents d’antériorité. Lorsqu’introduite comme une modification, une disposition restrictive, qui exclut une caractéristique qui n’était pas nécessairement présente dans la revendication originale, devrait être examinée avec soin, puisque la caractéristique nouvellement déterminée n’est vraisemblablement pas nécessaire au bon fonctionnement de l’objet revendiqué.
En général, une disposition restrictive rendra, par conséquent, une revendication brevetable, alors qu’une revendication large aurait été réputée nouvelle ou inventive s’il n’y avait pas une divulgation antérieure isolée de quelque chose dans la revendication. Une revendication de produit large peut, par exemple, être antériorisée par un produit précis approprié pour la même utilité que celui enseigné par le demandeur, mais qui a été divulgué dans un document antérieur pour une utilité différente. L’exclusion du produit précis peut rendre l’objet restant de la revendication nouveau. En fonction de la relation entre les deux utilités, la disposition restrictive peut suffire pour rendre la revendication modifiée non évidente.
Lorsqu’une revendication est modifiée pour comprendre un nombre de dispositions restrictives pour établir la nouveauté et l’inventivité, un plus grand degré de vigilance est nécessaire pour s’assurer que l’objet demeurant est toujours une invention unique et que la nature de l’invention décrite dans la demande originale ne soit pas perdue de vue ou modifiée (par ex., en définissant l’invention uniquement en matière de ce qu’elle n’est pas plutôt que de ce qu’elle est).
Exemple :
Une demande décrit l’efficacité thérapeutique d’une classe de composés qui ont en commun l’élément structurel A. La demande d’art antérieur D1 divulgue le composé X comme un médicament utile au traitement de la maladie Y, X comprenant l’élément structurel A. Ultérieurement à la publication de D1, le demandeur a trouvé que l’élément A est un élément essentiel au traitement efficace de la maladie Y dans la classe de composés.
Revendications :
Analyse : La revendication 1 est antériorisée par D1 parce que le composé X a établi l’utilité en tant que traitement efficace de Y et comprend l’élément structurel A.
La revendication 2 n’est pas antériorisée par D1 parce que la disposition restrictive exclut l’applicabilité de D1 en liant le traitement efficace à l’importance antérieure inconnue de l’élément A dans ledit traitement.
Ayant été jugé nouveau à la lumière de la disposition restrictive, le concept inventif de la revendication 2 exigerait une analyse supplémentaire pour déterminer l’inventivité à la lumière des connaissances générales courantes à la date de revendication.
Les renseignements visant l’unité et les dispositions restrictives se trouvent dans la section 21.08.07 du présent recueil.
Date de modification : novembre 2017
L’article 2 de la Loi sur les brevets exige d’une invention qu’elle soit utile. Dans l’arrêt AstraZeneca Canada Inc. c. Apotex Inc., la Cour suprême note « l’application de la condition d’utilité prévue à l’
art. 2
doit être interprétée conformément à l’objectif qu’il vise, soit empêcher qu’un brevet soit octroyé pour une invention fantaisiste, hypothétique ou inutilisable »
[230]. « Pour que l’objet fonctionne en tant que solution ingénieuse à un problème concret, l’invention doit avoir une utilisation pertinente réelle et qui ne soit pas dénuée d’utilité. »
[231] L’invention doit être « [traduction] « utile, c’est‑à‑dire qu’elle puisse servir une fin connue utile », et qu’il ne peut s’agir d’une simple « curiosité de laboratoire dont la seule utilité possible serait de servir de point de départ à des recherches plus poussées »
.[232]
Pour déterminer si un brevet divulgue une invention dont l’utilité est suffisante au sens de l’art. 2, la Cour suprême a rejeté l’application de la doctrine de la promesse, et établi l’analyse devant être entreprise par les tribunaux pour aborder correctement l’utilité : Ils doivent d’abord cerner l’objet de l’invention suivant le libellé du brevet. Puis, ils doivent se demander si cet objet est utile — c’est‑à‑dire, se demander s’il peut donner un résultat concret? [233]
Ce qui constitue une utilité acceptable variera en fonction de l’objet de l’invention cerné à la suite de l’interprétation des revendications. Ainsi, la portée des utilisations potentielles acceptables pour qu’il soit satisfait à la condition énoncée à l’art. 2 est limitée — ce n’est pas n’importe quelle utilisation qui suffira. Puisqu’il est exigé que l’utilité de l’invention proposée soit liée à la nature de l’objet, une invention proposée ne peut être sauvée par une utilité qui n’a aucun lien avec lui[234].
La Loi ne prescrit pas le degré d’utilité requis. Elle ne prévoit pas non plus que chaque utilisation potentielle doit être réalisée — une parcelle d’utilité suffit. Une seule utilisation liée à la nature de l’objet est suffisante, et l’utilité doit être établie au moyen d’une démonstration ou d’une prédiction valable à la date de dépôt.[235]
Sauf dans le cas où l’utilité est l’essence même de l’invention (par ex. de nouvelles utilisations de composés existants), un demandeur n’est pas tenu d’énoncer explicitement l’utilité de l’invention dans sa demande[236]. Cependant, si l’utilité d’une invention est mise en doute, l’utilité doit être démontrée ou avoir fait l’objet d’une prédiction valable (voir 19.01.03) à la date de dépôt de la demande. Cela fait en sorte que le brevet ne sera pas octroyé si l’utilisation de l’invention est conjecturale[237].
Pour s’appliquer à un mode de réalisation utile, une revendication doit définir l’élément ou la combinaison d’éléments inventifs nécessaires au fonctionnement approprié de l’invention dans ses finalités recherchées[238]. Une caractéristique nécessaire au fonctionnement de l’invention, dont la présence implicite est comprise par la personne versée dans l’art, n’a pas besoin d’être explicitement définie[239].
Date de modification : novembre 2017
Pour qu’une invention soit jugée avoir une utilité, elle doit être contrôlable et reproductible de façon fiable[240]; le résultat souhaité doit invariablement suivre la mise en pratique de l’invention et ne doit pas être laissé au hasard. Il faut noter que l’idée selon laquelle le « résultat souhaité doit invariablement suivre » peut s’entendre d’un taux de succès acceptable dans une méthode particulière de production de masse de nature répétitive. Par exemple, si une méthode est connue et reconnue dans un domaine particulier comme ayant un taux de succès particulier ou un certain pourcentage de rejets, le résultat souhaité suit invariablement, tant que le taux de réussite de la méthode se situe à l’intérieur de ces paramètres généralement acceptés ou si la méthode produit un pourcentage de rejets qui s’inscrit dans le cadre de ces paramètres connus.
Les inventions qui sont le fruit du hasard et qui ne peuvent pas être reproduites de manière fiable sont dénuées d’utilité[241]. Une invention qui s’appuie sur le jugement ou le raisonnement de l’exécutant est réputée dénuée de reproductibilité et, par conséquent, d’utilité[242]. Certaines opérations purement mentales faisant appel à des moyens de vérification et de détection donnent des résultats précis et prévisibles et n’entraînent pas que la réalisation ou le procédé qui s’appuie sur eux soit dénué d’utilité. Dans tous les cas où une personne est appelée à effectuer une interprétation subjective, toutefois, le résultat sera assujetti à des facteurs tels que l’intuition, la créativité, la conjecture et l’approximation, et le résultat ne sera pas contrôlable ou reproductible objectivement. L’absence de contrôle et de reproductibilité est amplifiée si le jugement subjectif fait appel au système de valeurs, aux croyances, aux intérêts ou aux préférences d’une personne.
Date de modification : novembre 2017
L’utilité de l’invention doit être établie à la date de dépôt de la demande de brevet au moyen d’une démonstration ou d’une prédiction valable[243]. Dans le cas où l’examinateur d’une demande a des motifs raisonnables de croire que la demande n’est pas conforme à l’exigence d’utilité au sens de l’article 2 de la Loi sur les brevets et qu’en réponse, le demandeur fournit des données établissant l’utilité, les données doivent démontrer que l’utilité de l’invention a été établie à la date de dépôt. « À moins que l’inventeur ne soit en mesure d’établir, au moyen d’une démonstration ou d’une prédiction valable, l’utilité de l’invention au moment de la demande de brevet, le commissaire est tenu “en droit” de refuser le brevet
[244]
. »« L’utilité et la prédiction valable sont des questions de fait et doivent évidemment être étayées par la preuve
[245]
. »
Dans le cas où l’utilité d’une invention doit être établie par une démonstration, la démonstration doit avoir eu lieu à la date de dépôt, mais il n’est pas nécessaire qu’elle soit comprise dans la description[246]. Les données établissant la démonstration de l’utilité à la date de dépôt peuvent être fournies après la date de dépôt par le demandeur par voie d’un affidavit.
Dans le cas où un demandeur est appelé à établir l’utilité et propose de démontrer que l’invention était utile à la date de dépôt, cette utilité démontrée doit être établie par l’expérimentation et la mise à l’essai de tous les modes de réalisation de l’invention ou de tous les membres du genre revendiqué, par exemple, et ne peut s’appuyer sur des assertions littérales stipulant que l’invention revendiquée est utile.
Lorsqu’un demandeur n’est pas en mesure de démontrer l’utilité de l’invention, il doit s’appuyer sur une prédiction valable pour établir l’utilité. L’utilité établie au moyen d’une prédiction valable se rapporte aux modes de réalisation de l’invention dont l’utilité n’a pas été démontrée, mais pour lesquels il existe, dans toute la portée de l’invention revendiquée, un fondement factuel justifié pour pouvoir prédire cette utilité. Autrement dit, il n’est pas nécessaire que l’utilité ait été démontrée à la date de dépôt de la demande de brevet, mais le fondement scientifique sur lequel repose l’utilité doit avoir été établi par une prédiction valable à la date de dépôt.
Il convient de mentionner que la doctrine de la prédiction valable est d’application générale dans tous les domaines où la protection par un brevet peut être recherchée, et elle a été appliquée, par exemple, dans le domaine mécanique[247].
Date de modification : novembre 2017
Une analyse de la prédiction valable doit tenir compte des trois volets suivants :
Le fondement factuel comprend généralement les faits concernant l’invention qui sont fournis par le demandeur dans la description et les dessins, les principes scientifiques pertinents et les renseignements relevant des connaissances générales courantes de la personne versée dans l’art. Le raisonnement clair et valable peut être considéré comme l’analyse établissant comment le demandeur comble logiquement l’écart entre le fondement factuel et l’utilité prétendue de l’invention.
La date pertinente pour déterminer si la prédiction est « valable » est la date de dépôt de la demande[249].
Il est important d’avoir à l’esprit que la « prédiction valable » n’implique pas la certitude; toutefois, une prédiction valable ne doit pas être diluée au point d’inclure les vœux pieux ou les simples spéculations[250]. Par conséquent, dans l’évaluation de l’utilité en fonction de la prédiction valable, il faut bien mettre l’accent sur le caractère « valable » de la prédiction, la question étant de savoir si la prédiction est « valable » ou « spéculative ». Dans l’arrêt Monsanto Co. c. Canada (Commissaire aux brevets), le juge Pigeon a exprimé l’absence de certitude dans les termes suivants : « [s] i le breveté peut faire une prédiction valable et structurer une revendication qui n’excède pas les limites dans lesquelles la prédiction demeure valable, il a alors le droit de le faire. Naturellement, il prend ainsi le risque qu’un défendeur puisse établir que la prédiction n’est pas valable ou que certains corps visés par les mots qu’il a employés n’ont pas d’utilité ou [...] qu’une promesse qu’il a faite dans son mémoire descriptif est fausse sous un aspect important»
[251].
Date de modification : novembre 2017
L’évaluation du fondement factuel suffisant pour qu’il y ait prédiction valable doit être menée au cas par cas, et elle dépendra de facteurs tels que les suivants :
Un fondement factuel ne signifie pas nécessairement des données expérimentales[252] et même s’il peut être fourni par voie d’exemples, il n’est pas absolument nécessaire qu’il en soit ainsi. Le fondement factuel pourrait se trouver dans des lois ou des principes scientifiques reconnus, dans des données faisant partie de l’état de la technique et auxquelles renvoie la description ou encore dans des renseignements relevant des connaissances générales courantes de la personne versée dans l’art.
Le terme « fondement factuel » implique d’étayer et de prouver. Comme il a été mentionné en 19.01.03, « l’utilité et la prédiction valable sont des questions de fait et doivent évidemment être étayées par la preuve
. Dans la description, des déclarations simples et non corroborées alléguant que l’invention fonctionnera ne sont pas considérées comme factuelles. De la même façon, même si un demandeur peut inclure dans sa demande des « exemples prophétiques », ceux-ci n’ont aucune valeur quant au fondement factuel d’une prédiction valable. Un exemple prophétique est par définition une déclaration de ce qui pourrait être, plutôt que de ce qui est, et n’est donc pas factuel.[253]
»
Date de modification : novembre 2017
Le raisonnement clair et valable lie le fondement factuel à l’utilité prétendue de l’invention. La personne versée dans l’art doit être en mesure de comprendre comment le raisonnement clair et valable lie le fondement factuel à l’utilité prétendue de l’invention.
Date de modification : novembre 2017
Pour qu’il y ait divulgation suffisante de la prédiction valable, la description doit fournir des renseignements suffisants permettant à la personne versée dans l’art, à la lumière de ses CGC, de comprendre le fondement de la prédiction valable et d’être en mesure de prédire que l’invention fonctionnerait dans toute sa portée une fois qu’elle serait réalisée[254].
En ce qui concerne ce qui doit être divulgué pour répondre aux exigences du troisième volet de l’analyse de la prédiction valable, ce sont le fondement factuel et le raisonnement clair et valable qui doivent être divulgués[255]. La mesure dans laquelle le fondement factuel et le raisonnement clair et valable doivent être décrits dans la description originale doit être évaluée au cas par cas. Les éléments du fondement factuel ou du raisonnement clair et valable qui peuvent se trouver dans des lois ou des principes scientifiques reconnus ou qui seraient évidents pour une personne versée dans l’art à la lumière des connaissances générales courantes n’ont pas, de façon générale, à être divulgués dans le mémoire descriptif. Les données qui font partie de l’état de la technique pourraient, en fonction des circonstances spécifiques, être divulguées de manière suffisante par simple renvoi au document qui les contient. Dans ce cas, ces documents de référence doivent être identifiés de façon appropriée[256].
Dans le cas où une prédiction valable se fonde sur d’autres renseignements qui ne sont pas accessibles au public, ces renseignements doivent être compris dans la description[257] au moment du dépôt. Contrairement à la preuve démontrant l’utilité, un demandeur ne peut fournir une preuve après la date de dépôt pour divulguer de façon suffisante une prédiction valable, même si la preuve a été générée avant la date de dépôt. Les explications fournies pendant l’examen en ce qui concerne la nature du raisonnement clair et valable ne peuvent être considérées que dans la mesure où elles servent à expliquer pourquoi une personne versée dans l’art aurait compris le raisonnement clair et valable en se basant sur la description telle que déposée et de ses connaissances générales courantes.
Puisque la divulgation s’adresse à une personne versée dans l’art, la divulgation doit permettre à cette personne de faire une prédiction valable. Il ne suffit pas que la description divulgue des données qui permettent de faire une prédiction valable seulement lorsqu’elles sont interprétées à la lumière de renseignements qui ne sont pas accessibles au public (par ex., un savoir-faire privatif exclusif aux demandeurs), ou seulement lorsqu’elles sont interprétées par un expert ayant un degré de connaissance qui dépasse les connaissances attendues de la personne versée dans l’art.
Bien qu’un demandeur ne soit généralement pas tenu de formuler une théorie sur le fonctionnement de l’invention, si l’utilité de l’invention est fondée sur une prédiction valable, et que le raisonnement clair et valable dépend d’une compréhension de la théorie sur le fonctionnement de l’invention, il peut ne pas être possible de présenter un raisonnement clair et valable de façon appropriée sans la divulgation de cette théorie.
Il est important de noter que l’exigence de divulgation dans le cadre de l’analyse de la prédiction valable et l’exigence de suffisance de la divulgation sont des exigences distinctes et séparables[258]. L’exigence de divulgation dans le cadre de l’analyse de la prédiction valable est liée à l’exigence d’utilité d’une invention au sens de l’article 2 de la Loi sur les brevets; elle ne se rapporte pas à l’exigence de suffisance de la divulgation au sens du paragraphe 27 (3) de la Loi sur les brevets. [Voir la section 14.02.01 pour une discussion sur le divulgation suffisant.]
Exemple 1 :
Une demande décrit l’utilisation d’une solution contenant des cellules et un polymère biocompatible formant un hydrogel qui peut être réticulé pour produire, lorsqu’injecté à un patient, l’équivalent d’un tissu (lequel comporte une structure tridimensionnelle (3D) en réseau ouvert où sont dispersées des cellules). La description indique que tout polymère biocompatible formant un hydrogel qui peut être réticulé convient pour créer l’équivalent d’un tissu. Sont également divulgués des renseignements détaillés concernant les types préférés de polymères biocompatibles formant un hydrogel qui peut être réticulé, qui peuvent servir; et les caractéristiques structurelles spécifiques de chacun de ces types de polymères qui font en sorte que ces polymères conviennent à l’utilisation. Plus particulièrement, la description démontre qu’un équivalent d’un tissu est créé avec succès à l’aide d’un polymère à base d’alginate de calcium et des ostéoblastes.
Revendications :
1. Une utilisation d’une solution contenant un polymère et des cellules pour l’injection d’une suspension cellulaire à un animal dans des conditions qui permettent une réticulation de cette solution à l’intérieur de l’animal en vue de former une structure tridimensionnelle en réseau ouvert où sont dispersées des cellules, cette solution comprenant un biopolymère biocompatible formant un hydrogel qui peut être réticulé par des liaisons covalentes, ioniques ou hydrogènes afin de créer un hydrogel tridimensionnel en réseau ouvert qui emprisonne des molécules d’eau pour former un gel, mélangé à des ostéoblastes.
2. L’utilisation de la revendication 1 dans laquelle le biopolymère biocompatible formant un hydrogel est l’alginate de calcium.
Analyse : La revendication 1 englobe l’utilisation de tout biopolymère biocompatible formant un hydrogel qui peut être réticulé afin de créer un hydrogel tridimensionnel en réseau ouvert pour administrer des ostéoblastes à un animal, alors que la revendication 2 est restreinte à l’utilisation d’alginate de calcium comme biopolymère. Dans le cas où l’utilité de l’invention est mise en doute, le demandeur doit être en mesure d’établir qu’il a démontré l’utilité de l’invention ou qu’il en a fait une prédiction valable à la date de dépôt. Dans ce cas, l’examinateur remet en question l’utilité de l’invention et souligne que la description démontre que l’alginate de calcium convient comme biopolymère pour créer l’hydrogel tridimensionnel en réseau ouvert souhaité. Par conséquent, l’utilité de la revendication 2 est considérée comme établie par la démonstration et est conforme à l’article 2 de la Loi sur les brevets. Ce qui n’a toutefois pas été démontré, en ce qui concerne la revendication 1, est l’utilisation d’autres polymères convenables, outre l’alginate. Compte tenu de cela, il est évident que l’utilité de la revendication 1 dans toute sa portée n’a pas été démontrée et doit, par conséquent, être établie sur le fondement d’une prédiction valable.
Pour que la prédiction soit « valable », la prédiction doit avoir un fondement factuel, un raisonnement clair et valable duquel le résultat souhaité peut être inféré du fondement factuel, et il doit y avoir une divulgation suffisante du fondement factuel et du raisonnement clair et valable.
Le fondement factuel divulgué dans la description comprend le fait que l’alginate, qui est un biopolymère pouvant être réticulé pour former un hydrogel tridimensionnel en réseau ouvert, a été utilisé avec succès pour obtenir le résultat souhaité (c.-à-d. la création d’un équivalent d’un tissu). De plus, dans ce cas, la capacité d’un biopolymère de former un hydrogel tridimensionnel en réseau ouvert fait partie des connaissances générales courantes de la personne versée dans l’art puisqu’elle n’est pas unique au polymère à base d’alginate, considérant que bien d’autres biopolymères connus ont cette propriété commune de pouvoir établir des liaisons covalentes, ioniques ou hydrogènes.
Le raisonnement clair et valable établit que des caractéristiques structurelles spécifiques liées à la biocompatibilité et à la réticulation doivent être présentes pour qu’un polymère puisse former un hydrogel tridimensionnel en réseau ouvert. Considérant que l’alginate possède ces caractéristiques structurelles et forme l’équivalent d’un tissu, le demandeur affirme que d’autres polymères ayant les mêmes caractéristiques structurelles spécifiques produiraient également un hydrogel tridimensionnel en réseau ouvert et donneraient le même résultat. Compte tenu du fondement factuel, le raisonnement clair et valable est considéré comme valable et les exigences des premier et deuxième volets de l’analyse de la prédiction valable sont respectées. Considérant que des éléments du fondement factuel et du raisonnement clair et valable qui ne relevaient pas des CGC de la PVA étaient divulgués dans la description au moment du dépôt, l’exigence de divulgation suffisante est également respectée. Par conséquent, la revendication 1 satisfait à l’exigence d’utilité au sens de l’article 2 de la Loi sur les brevets.
Exemple 2 :
Une demande décrit une méthode de contrôle des mauvaises herbes dans un champ de blé dans laquelle les plants de blé comprenant un gène muté d’acétohydroxyacide synthase (AHAS) présentent une tolérance accrue à l’imazapyr, un herbicide de type imidazolinone. La description indique subséquemment que toute mutation dans le domaine A du gène AHAS dans le plant de blé confère au blé une résistance à l’imazapyr. Cette mutation du blé permet de cibler des mauvaises herbes de façon sélective lorsque l’herbicide imazapyr est utilisé dans un champ comprenant des mauvaises herbes et des plants de blé mutants. Le gène AHAS de type sauvage (SEQ ID No 1) et un gène AHAS mutant qui présente une seule substitution nucléotique dans le domaine A (SEQ ID No 2) sont divulgués. La description démontre que les plants de blé comprenant un gène mutant SEQ ID No 2 sont résistants à l’herbicide imazapyr, alors que les plants de blé comprenant un gène AHAS de type sauvage non modifié (SEQ ID No 1) présentent une sensibilité à l’herbicide. La demande ne mentionne aucune autre mutation dans le domaine A du gène AHAS, et n’inclut aucun renseignement concernant la raison pour laquelle le demandeur croit que toute mutation de ce genre entraînerait une tolérance accrue à l’herbicide imazapyr.
Revendication :
Analyse : la demande revendique qu’une méthode de contrôle des mauvaises herbes dans un champ de blé à l’aide de l’herbicide imazapyr sera plus efficace si les plants de blé dans le champ traité comprennent n’importe quelle mutation dans le domaine A du gène AHAS. La description démontre qu’une mutation particulière dans le domaine A du gène, comme le montre SEQ ID No 2, réussit à offrir une résistance aux plants de blé lorsqu’ils sont exposés à l’herbicide imazapyr. Ce qui n’a pas été démontré, mais qui est couvert par la revendication, est que toutes les mutations possibles dans le domaine A conféreraient l’utilité de résistance à l’herbicide imazapyr. Compte tenu de cela, il est évident que l’utilité de la revendication dans toute sa portée n’a pas été démontrée et, puisque l’examinateur met en doute l’utilité, elle doit être établie sur le fondement d’une prédiction valable.
Le fondement factuel divulgué indique que le gène AHAS est lié à l’herbicide imazapyr et qu’une mutation spécifique dans le domaine A, comme le montre SEQ ID No 2, confère une tolérance accrue audit herbicide. Ces faits, à eux seuls, ne suffisent toutefois pas à faire une prédiction valable de l’utilité de toutes les mutations possibles dans le domaine A. La personne versée dans l’art, à la lumière de ses CGC et des renseignements fournis dans la description, reconnaîtrait la complexité et l’imprévisibilité de l’expression génétique, et, par conséquent, n’extrapolerait pas que la mutation spécifique dans le domaine A, que montre SEQ ID No 2, est un prédicteur raisonnable voulant que toutes les mutations possibles dans le domaine A conféreraient une telle tolérance. Ainsi, on ne peut établir un raisonnement clair et valable.
Par conséquent, en l’absence d’un raisonnement clair et valable, la personne versée dans l’art ne peut pas faire une prédiction valable que toutes les mutations du domaine A du gène AHAS auraient l’utilité divulguée. Ainsi, la revendication est irrégulière au sens de l’article 2 de la Loi sur les brevets puisque l’utilité n’a pas été établie sur le fondement d’une démonstration ou d’une prédiction valable de la revendication dans toute sa portée.
Date de modification : janvier 2009
Lorsqu’une réserve est exprimée pour exclure un élément inopérant, il faut réévaluer le fondement ayant permis d’établir l’utilité des autres éléments revendiqués. Comme l’utilité se fonde souvent sur une prédiction valable, une réserve visant à exclure un objet inopérant connu exige que le raisonnement sur lequel repose l’utilité des autres éléments revendiqués soit réévalué.
Date de modification : novembre 2017
Dans le cas où il existe des éléments de preuve de l’inutilité de l’objet revendiqué, ou dans le cas où un examinateur met en doute l’utilité prétendue et estime que le demandeur n’a pas établi l’utilité, par la démonstration ou la prédiction valable, une irrégularité sera soulevée au sens de l’article 2 de la Loi sur les brevets. Une irrégularité peut également être soulevée dans le cas où la description ne réussit pas à démontrer l’utilité de la revendication dans toute sa portée, ou à en faire une prédiction valable.
Dans le cas où un examinateur estime que l’utilité n’est pas établie par une prédiction valable, l’examinateur doit fournir des arguments à l’appui expliquant en détail comment l’irrégularité est liée aux trois volets de la règle de la prédiction valable énoncée en 19.01.03.
Il convient de noter que la preuve de l’inutilité peut être établie en tout temps. Il n’y a aucune exigence que cette preuve de l’inutilité existe à la date de dépôt de la demande.
Tel qu’il a déjà été mentionné, il convient de s’assurer de ne pas confondre l’exigence de divulgation dans le cadre de la règle de la prédiction valable avec l’exigence de suffisance au sens du paragraphe 27(3) de la Loi sur les brevets. L’examinateur peut déterminer qu’il existe une irrégularité distincte et indépendante au sens du paragraphe 27(3) de la Loi sur les brevets si la description ne réussit pas à divulguer l’invention de façon suffisante, ou si la personne versée dans l’art n’est pas en mesure d’utiliser l’invention sans nécessiter une expérimentation excessive et sans avoir à exercer aucun génie inventif. Dans le cas où les deux irrégularités sont présentées dans le rapport de l’examinateur, le rapport doit clairement spécifier les deux irrégularités et présenter pour chacune des arguments distincts à l’appui.
À l’occasion, l’examinateur peut être en présence d’une invention alléguée qui contredit des principes scientifiques connus. À moins que le fonctionnement approprié de l’invention puisse être établi par une démonstration (et que le demandeur puisse montrer qu’elle était, dans les faits, démontrée à la date de dépôt), les revendications définissant l’invention sont considérées comme irrégulières au sens de l’article 2 de la Loi sur les brevets.
Date de modification : octobre 2022
Sous le régime de la Loi sur les brevets, le mémoire descriptif et les dessins d’une demande de brevet peuvent être modifiés, du moment que les modifications, entre autres choses, n’introduisent pas d’éléments nouveaux par rapport à ce qui a été déposé initialement. Les paragraphes 38.2(2) à 38.2(4) de la Loi sur les brevets et les articles 155.6 et 155.7 des Règles sur les brevets énoncent les limites applicables aux éléments pouvant faire partie d’une modification; tout élément sortant du cadre de ces limites est considéré comme un nouvel objet.
Date de modification : octobre 2022
Les exigences énoncées ci-dessous s’appliquent à toutes les demandes initialement déposées en français ou en anglais et qui ne sont pas des demandes divisionnaires.
Selon le paragraphe 38.2(2) de la Loi sur les brevets, les dessins et le mémoire descriptif ne peuvent être modifiés pour y ajouter des éléments qui ne peuvent raisonnablement s’inférer des dessins ou du mémoire descriptif qui sont compris dans la demande à sa date de dépôt[259].
Des éléments qui, dans le contexte de la demande, relèvent de l’art antérieur peuvent être ajoutés au mémoire descriptif et aux dessins; toutefois, le demandeur doit reconnaître dans le mémoire descriptif que lesdits éléments font partie de l’art antérieur.
Si un examinateur détermine qu’un mémoire descriptif ou un dessin modifié comprend un nouvel objet, il signalera cette irrégularité dans un rapport d’examen, et il exigera du demandeur qu’il retire ce nouvel objet.
Il convient de souligner également qu’une modification qui entraîne le retrait d’un objet du mémoire descriptif ou des dessins peut rendre la demande non conforme au paragraphe 38.2(2) de la Loi sur les brevets. Par exemple, si le mémoire descriptif initialement déposé décrit une composante comme étant faite d’un matériau particulier, une modification entraînant le retrait de la mention de ce matériau particulier peut être considérée comme décrivant un nouvel objet s’il ne peut pas raisonnablement s’inférer du mémoire descriptif ou des dessins déposés initialement que ladite composante peut être faite d’un matériau autre que celui indiqué initialement.
Les modifications qui contiennent un nouvel objet seront également rendues accessibles au public à la date à laquelle la demande est rendue accessible au public ou à la date à laquelle la modification est versée au dossier, la plus tardive des deux dates étant retenue. Cela pourrait affecter la capacité du demandeur à obtenir ultérieurement un brevet au Canada ou ailleurs pour une invention s’appuyant sur le nouvel objet.
Date de modification : octobre 2022
Il y a des exigences particulières en matière de nouvel objet pour les demandes initialement déposées dans une langue autre que le français ou l’anglais. Ces exigences diffèrent légèrement entre les demandes canadiennes (non PCT) déposées de façon régulière (voir la section 20.03.01) et les demandes PCT à la phase nationale (voir la section 20.03.02).
Date de modification : octobre 2022
Les modifications apportées aux demandes canadiennes (non PCT) déposées de façon régulière qui sont initialement déposées dans une langue autre que le français ou l’anglais doivent satisfaire aux exigences du paragraphe 38.2(3) de la Loi sur les brevets, qui exige que les modifications puissent raisonnablement s’inférer à la fois :
Pour les demandes canadiennes (non PCT) déposées de façon régulière dans une langue autre que le français ou l’anglais, les documents traduits soumis pour satisfaire aux paragraphes 15(2) ou 15(3) des Règles sur les brevets remplacent le mémoire descriptif et les dessins initialement déposés (voir les sections 3.02.04c et 3.02.03). Par conséquent, l’examen du nouvel objet se fera sur la base de ces documents traduits.
Date de modification : octobre 2022
Le paragraphe 159(1) des Règles sur les brevets indique que le paragraphe 38.2(3) de la Loi sur les brevets ne s’applique pas aux demandes PCT en phase nationale.
Les demandes PCT en phase nationale déposées initialement dans une langue autre que le français ou l’anglais doivent plutôt satisfaire aux exigences relatives aux modifications énoncées au paragraphe 155.6(1) des Règles sur les brevets. En particulier, toute modification à ces demandes, après leur entrée en phase nationale, doit raisonnablement s’inférer à la fois :
Il s’ensuit que, pour les demandes PCT en phase nationale déposées dans une langue autre que le français ou l’anglais, les modifications ne peuvent pas être fondées sur du texte non traduit (p. ex. ni en anglais, ni en français) dans le mémoire descriptif ou les dessins, à moins que, selon le cas :
Il peut y avoir des circonstances où les demandes PCT à la phase nationale sont déposées dans une langue autre que le français ou l’anglais, mais qu’elles contiennent du texte anglais ou français dans le listage des séquences. Lorsque le listage des séquences contient du texte en anglais ou en français et que ce même texte est fourni dans une autre langue, aux fins de l’évaluation du nouvel objet en vertu du paragraphe 155.6(1) des Règles sur les brevets, l’autre langue doit être ignorée (paragraphe 155.6(2) des Règles sur les brevets).
Date de modification : octobre 2022
Si une modification peut raisonnablement s’inférer de la demande PCT à la phase nationale déposée initialement (qui a été déposée dans une langue autre que le français ou l’anglais), mais ne peut pas raisonnablement s’inférer du texte traduit à la phase nationale dans le mémoire descriptif et les dessins en raison d’une erreur dans la traduction, il peut être possible de corriger la traduction conformément au paragraphe 155.2(2) des Règles sur les brevets.
Lorsqu’une traduction corrigée conforme est soumise, elle est considérée comme soumise à la date de la traduction originale. Par conséquent, toute traduction corrigée conforme doit servir de base à l’évaluation du nouvel objet en vertu du paragraphe 155.6(1) des Règles sur les brevets.
Il convient de noter qu’une omission de traduire certains termes n’est pas considérée comme une erreur dans la traduction et, par conséquent, les termes non traduits ne peuvent être corrigés dans le cadre des dispositions du paragraphe 155.2(2) des Règles sur les brevets.
Date de modification : octobre 2022
La question du nouvel objet dans les demandes divisionnaires se présente lorsqu’une demande divisionnaire est déposée et lorsqu’une demande divisionnaire est modifiée.
Date de modification : octobre 2019
Lors de l’examen, le contenu d’une demande divisionnaire est évalué tel qu’il se présentait à la date de soumission de la demande divisionnaire. Ce contenu est comparé au contenu de la demande originale à sa date de dépôt (lorsque la demande originale est également une demande divisionnaire, la date pertinente devient la date de soumission de la demande originale). Tout élément non compris dans ladite demande originale ou qui ne peut raisonnablement s’en inférer est considéré comme nouveau.
Date de modification : octobre 2022
Dans les cas des demandes canadiennes (non PCT) déposées de façon régulière, une demande divisionnaire ne peut pas contenir un objet qui n’aurait pas pu théoriquement être ajouté au mémoire descriptif et/ou aux dessins de la demande originale en vertu de l’article 38.2 de la Loi sur les brevets. Il s’ensuit que, lorsque la demande originale est également une demande divisionnaire, elle doit, à son tour, être évaluée pour déterminer si elle contient des éléments nouveaux par rapport à sa demande originale et si elle est théoriquement conforme au paragraphe 38.2(3.1) de la Loi sur les brevets (voir la section 20.04.02). Cette évaluation doit être répétée pour toutes les demandes faisant partie de la chaîne des demandes divisionnaires. Si les éléments en cause sont considérés comme nouveaux par rapport à l’une quelconque des demandes de la chaîne, la demande divisionnaire est réputée contenir des éléments nouveaux.
Si des éléments présents dans la demande divisionnaire à sa date de soumission sont considérés comme nouveaux et que le demandeur ne reconnaît pas dans le mémoire descriptif que ces éléments font partie de l’art antérieur, une irrégularité en vertu de l’article 91 des Règles sur les brevets sera signalée.
Date de modification : octobre 2022
Pour les demandes divisionnaires de demandes PCT en phase nationale, les exigences énoncées à l’article 155.7 des Règles sur les brevets doivent être respectées.
Une analyse semblable à celle effectuée pour les demandes canadiennes (non PCT) déposées de façon régulière (voir la section 20.04.01a) doit être effectuée pour déterminer si l’objet du mémoire descriptif et des dessins de la demande divisionnaire à la date de présentation pourrait hypothétiquement être ajouté à la demande originale (ou si la demande originale est une demande divisionnaire, si l’objet pourrait être hypothétiquement ajouté à sa demande originale sans l’ajout d’éléments nouveaux).[261]
Toutefois, comme les demandes PCT à la phase nationale comportent des exigences particulières en matière de nouvel objet permettant de corriger les erreurs de traduction lorsque la demande PCT originale a été déposée dans une langue autre que le français ou l’anglais, une analyse supplémentaire sera à effectuer lorsque ces situations se présentent.
Plus précisément, il faut déterminer si l’objet du mémoire descriptif et des dessins dans la demande divisionnaire, s’il est hypothétiquement ajouté au mémoire descriptif et aux dessins de la demande PCT originale et ainsi traduit, introduirait un nouvel objet aux termes du paragraphe 155.6(1) des Règles sur les brevets (voir la section 20.03.02).
Lorsque l’objet présent dans une demande divisionnaire d’une demande PCT en phase nationale à sa date de présentation est considéré comme nouveau et qu’il n’est pas admis dans le mémoire descriptif comme faisant partie de l’art antérieur, une irrégularité sera relevée aux termes de l’article 155.7 des Règles sur les brevets.
Date de modification : octobre 2022
Selon le paragraphe 38.2(3.1) de la Loi sur les brevets, le mémoire descriptif et les dessins d’une demande divisionnaire ne peuvent être modifiés pour y ajouter des éléments qui a) n’auraient pas pu être ajoutés à la demande originale; et b) ne peuvent raisonnablement s’inférer de la demande divisionnaire à sa date de soumission. Le paragraphe 38.2(4) de la Loi sur les brevets prévoit une exception pour les éléments qui sont reconnus comme faisant partie de l’art antérieur. Lorsque la demande originale est également une demande divisionnaire, la situation est plus complexe et une évaluation analogue à celle expliquée à la section 20.04.01 ci-dessus doit être effectuée.
Les exigences énoncées aux paragraphes 38.2(3.1) et 38.2(4) de la Loi sur les brevets et aux paragraphes 155.6(3) et 155.6(4) des Règles sur les brevets signifient que des éléments présents dans la demande originale qui sont absents de la demande divisionnaire ne peuvent pas être ajoutés à la demande divisionnaire après sa date de soumission, excepté si ces éléments pouvaient s’inférer de la demande divisionnaire à sa date de soumission ou sont reconnus comme faisant partie de l’art antérieur.
Date de modification : octobre 2022
Les modifications apportées aux demandes PCT en phase nationale nécessitent une analyse semblable à celle présentée à la section 20.04.02[262], mais elles doivent également satisfaire aux exigences énoncées au paragraphe 155.6(3) des Règles sur les brevets. Le paragraphe 155.6(3) des Règles sur les brevets exige une analyse spéciale lorsque la demande PCT originale a été déposée dans une langue autre que le français ou l’anglais, afin de permettre les corrections aux erreurs de traduction.
Plus précisément, il faut déterminer si l’objet de la modification, s’il est hypothétiquement ajouté au mémoire descriptif et aux dessins de la demande PCT originale et au texte de la traduction (à l’exclusion du texte non traduit dans le texte libre indépendant de la langue du listage des séquences), introduirait un nouvel objet aux termes du paragraphe 155.6(1) des Règles sur les brevets (voir la section 20.03.02).
Lorsqu’un nouvel objet est identifié dans une modification d’une demande divisionnaire fondée sur une demande PCT à la phase nationale, une irrégularité est relevée aux termes du paragraphe 155.6(3) des Règles sur les brevets ou de l’alinéa 38.2(3.1)b) de la Loi sur les brevets.
Date de modification : octobre 2022
Dans le cas des demandes divisionnaires déposées avant le 30 octobre 2019, les éléments présents dans le mémoire descriptif et les dessins lors du dépôt de la demande divisionnaire, ainsi que les éléments introduits dans le mémoire descriptif et les dessins par la voie d’une modification apportée avant le 30 octobre 2019, seront évalués selon les paragraphes 38.2(2) et 38.2(3) de la Loi sur les brevets qui étaient en vigueur à la date de dépôt de la demande divisionnaire ou à la date de la modification, respectivement. Les modifications apportées le ou après le 30 octobre 2019 à des demandes divisionnaires déposées avant le 30 octobre 2019 seront, quant à elles, évaluées de la façon indiquée à la section 20.04.02.
Date de modification : novembre 2013
La Loi sur les brevets et les Règles sur les brevets s’inspirent en partie de la simple prémisse un brevet pour une invention[263]. Le concept d’unité de l’invention se rapporte à l’exigence selon laquelle une demande ne doit revendiquer qu’une seule invention. Cette exigence vise en partie à faire en sorte que les taxes payées par les demandeurs le soient équitablement pour chaque invention.
L’exigence voulant qu’un brevet ne comporte qu’une seule invention permet également de donner une certaine clarté au régime des brevets en restreignant la portée de chaque brevet. Un mémoire descriptif visant une seule invention est plus clair et plus facile à comprendre que s’il cherche à en décrire et en définir plusieurs.
Le présent chapitre traite de l’unité de l’invention sous deux angles différents. Il porte, dans un premier temps, sur l’évaluation par l’examinateur de la question de savoir, pour les besoins de l’examen, si une demande revendique plus d’une invention, et sur la procédure à suivre lorsque tel est le cas. Il aborde, dans un deuxième temps, le cadre et les exigences à respecter pour le dépôt d’une demande divisionnaire en vue de protéger une invention autre que celle à laquelle se restreignent les revendications de la demande originale[264]. Le terme « originale » sert à désigner une demande qui décrit plus d’une invention et qui a servi de base au dépôt d’une autre demande (une demande « divisionnaire ») visant à protéger une autre invention que celle principalement revendiquée dans la demande originale.
Il est à noter que tout au long du présent chapitre le terme « invention » sert à désigner un objet qui, selon le demandeur, constitue une invention (une « invention présumée »). Lorsque, dans le cadre de l’appréciation de l’unité de l’invention, l’examinateur décèle une pluralité d’inventions dans un ensemble de revendications, cela ne signifie pas pour autant que chacune des multiples inventions ainsi décelées a fait l’objet d’une évaluation visant à déterminer sa brevetabilité.
Date de modification : novembre 2013
Le cadre fondamental qui régit la notion d’unité de l’invention est l’article 36 de la Loi sur les brevets, qui prévoit ce qui suit :
(1) Un brevet ne peut être accordé que pour une seule invention, mais dans une instance ou autre procédure, un brevet ne peut être tenu pour invalide du seul fait qu’il a été accordé pour plus d’une invention.
L’unité de l’invention est considérée comme étant « essentiellement une question de procédure »[265], car elle ne soulève pas en soi de questions relatives à la validité. L’article 36 de la Loi sur les brevets comprend également des dispositions prévoyant que les revendications doivent se restreindre à une seule invention et que toutes les inventions additionnelles décrites (ou décrites et revendiquées, selon le cas) peuvent être protégées par le dépôt de demandes distinctes. Ainsi,
(2) Si une demande décrit plus d’une invention, le demandeur peut restreindre ses revendications à une seule invention, toute autre invention divulguée pouvant faire l’objet d’une demande divisionnaire, si celle-ci est déposée avant la délivrance d’un brevet sur la demande originale.
et
(2.1) Si une demande décrit et revendique plus d’une invention, le demandeur doit, selon les instructions du commissaire, restreindre ses revendications à une seule invention, toute autre invention divulguée pouvant faire l’objet d’une demande divisionnaire, si celle-ci est déposée avant la délivrance d’un brevet sur la demande originale.
Comme il est indiqué dans les sections qui suivent, il importe d’aborder le concept d’unité de l’invention en gardant à l’esprit son contexte et son objet juridiques, et de ne pas le confondre avec la question de savoir si une invention est « identique » ou non à une autre qu’il convient de se poser aux fins de l’appréciation de la nouveauté ou du double brevet et lors des procédures de redélivrance.
Date de modification : octobre 2019
En ce qui concerne l’interprétation de l’article 36 de la Loi sur les brevets, le terme « invention » dans l’expression « une seule invention » doit être considéré au sens large.
L’interprétation large du terme « invention » à l’article 36 de la Loi sur les brevets est reprise à l’article 88 des Règles sur les brevets, qui prévoit ce qui suit :
Pour l’application de l’article 36 de la Loi, une seule invention vise notamment une pluralité d’inventions liées entre elles de telle sorte qu’elles ne forment qu’un seul concept inventif général.
Interprétant la portée de l’article 36 de la Loi sur les brevets, les tribunaux ont donné au terme « invention » un sens différent de celui donné à l’article 2 de la Loi sur les brevets[266]. Les tribunaux ont ainsi considéré que des revendications à l’égard d’un objet lié à différentes catégories d’invention constituaient « des aspects d’une seule invention ». Une interprétation large similaire du sens d’« invention » a été donnée par les tribunaux à l’égard d’autres dispositions de la Loi[267]. Les tribunaux ont clairement considéré que l’intention du législateur à l’article 36 de la Loi sur les brevets n’est pas respectée si l’on interprète l’expression « une seule invention » en donnant au terme « invention » la définition que lui donne l’article 2 de la Loi sur les brevets. Ainsi, l’article 36 de la Loi sur les brevets ne doit pas être interprété comme signifiant que si une demande (la « demande originale ») décrit et revendique plus d’une réalisation, d’un procédé, d’une machine, d’une fabrication ou d’une composition de matières présentant le caractère de la nouveauté et de l’utilité [...], le demandeur doit [...] restreindre ses revendications à une seule invention [...].
Par conséquent, comme le prévoit l’article 88 des Règles sur les brevets, une demande ne sera pas considérée comme visant plus d’une invention si une pluralité d’inventions définies dans les revendications sont liées entre elles de telle sorte qu’elles ne forment qu’un seul concept inventif général.
Date de modification : octobre 2019
Un des objectifs de la révision de 1996 de la Loi sur les brevets et des Règles sur les brevets était de rendre le cadre régissant les brevets au Canada conforme au Traité de coopération en matière de brevets (PCT)[268].
On s’en rend compte aisément en comparant le libellé de l’article 88 des Règles sur les brevets avec celui de la règle 13.1 du Règlement d’exécution du PCT, qui prévoit ce qui suit :
La demande internationale ne peut porter que sur une invention ou sur une pluralité d’inventions liées entre elles de telle sorte qu’elles ne forment qu’un seul concept inventif général (« exigence d’unité de l’invention »).
L’expression « une seule invention » figurant à l’article 36 de la Loi sur les brevets, interprétée dans son plein contexte et au vu de l’article 88 des Règles sur les brevets (comme l’explique la section 21.03), signifie « une invention ou [...] une pluralité d’inventions liées entre elles de telle sorte qu’elles ne forment qu’un seul concept inventif général »
, au sens de la règle 13.1 du Règlement d’exécution du PCT.
Il en résulte que l’exigence canadienne en matière d’unité de l’invention n’est « ni différente ni supplémentaire » par rapport à celle prévue dans le Traité de coopération en matière de brevets. Le signalement d’un défaut découlant de la non-conformité aux exigences de l’article 36 de la Loi sur les brevets ne contrevient pas au paragraphe 27(1) du PCT[269].
D’autres exemples utiles à la compréhension de la notion d’unité de l’invention se trouvent aux paragraphes 10.20 à 10.59 des Directives concernant la recherche internationale et l’examen préliminaire international selon le PCT, disponibles sur le site Web de l’Organisation mondiale de la propriété intellectuelle[270].
Date de modification : novembre 2013
La question de savoir s’il y a unité de l’invention dans un ensemble donné de revendications équivaut à déterminer, au regard du mémoire descriptif dans son ensemble, s’il existe « un seul concept inventif général » reliant les revendications[271].
Le concept inventif peut être cerné en appréciant l’objet de l’invention. L’invention revendiquée devrait offrir une solution à un problème pratique, et les revendications qui définissent cette solution ou les améliorations apportées à cette solution (ou son mode de mise en œuvre ou de fabrication, selon le cas) devraient pouvoir toutes être liées à un seul concept inventif. En général, un ensemble de revendications repose sur un concept inventif général commun si toutes les revendications comprises dans l’ensemble ont en commun la même combinaison d’éléments nouveaux et non évidents, à condition que les éléments en question soient ceux nécessaires à la mise en œuvre adéquate de l’invention dans ses aspects les plus larges.
Le concept inventif est lié à la façon d’obtenir un résultat (c’est-à-dire aux aspects inventifs d’une solution pratique à un problème), et non simplement à l’idée d’obtenir le résultat en soi. La norme à considérer est celle de l’unité de l’invention (c’est-à-dire l’unité entre les solutions à un problème), et non celle de « l’unité du résultat ». Des moyens mutuellement non évidents (formes pratiques) d’obtenir un résultat donné ne reposent généralement pas sur un seul concept inventif général.
Le PCT exprime le concept de manière similaire à la règle 13.2 du Règlement d’exécution du PCT, qui prévoit ce qui suit :
Lorsqu’une pluralité d’inventions est revendiquée dans la même demande internationale, l’exigence d’unité de l’invention visée par la règle 13.1 n’est observée que s’il existe entre ces inventions une relation technique portant sur un ou plusieurs éléments techniques particuliers identiques ou correspondants. L’expression « éléments techniques particuliers » s’entend des éléments techniques qui déterminent une contribution de chacune des inventions revendiquées, considérée comme un tout, par rapport à l’état de la technique.
L’expression « éléments techniques particuliers » utilisée dans le Règlement d’exécution du PCT s’entend des éléments nouveaux et non évidents des revendications qui rendent possible la mise en œuvre adéquate de l’invention.
Date de modification : novembre 2013
Les revendications qui ont en commun un ensemble d’éléments nouveaux et non évidents [comme il est indiqué à la section 21.05] respectent l’exigence d’unité de l’invention.
L’exigence d’unité de l’invention comporte donc deux aspects distincts qu’il convient d’examiner séparément : 1) la présence nécessaire d’un ensemble commun d’éléments à toutes les revendications, et 2) l’exigence que l’ensemble commun d’éléments soit nouveau et non évident (c’est-à-dire inventif) par rapport à l’art antérieur.
Le premier aspect peut être évalué sans égard à l’état de la technique (évaluation a priori de l’unité de l’invention), alors que le deuxième exige la prise en compte de l’état de la technique (évaluation a posteriori). L’absence d’unité de l’invention est toujours une irrégularité, qu’elle soit décelée a priori ou a posteriori.
Pour déterminer s’il y a unité de l’invention, on commence généralement par déceler la revendication qui comporte le moins d’éléments, pour ensuite vérifier si ces mêmes éléments se retrouvent dans toutes les autres revendications indépendantes. Les revendications peuvent sembler présenter une absence d’unité de l’invention a priori lorsqu’aucune revendication ne définit uniquement ces éléments communs à toutes les revendications. Néanmoins, l’absence d’une telle revendication n’est pas déterminante, car rien n’exige qu’il y ait une revendication plus étendue que toutes les autres, ou qu’il n’y ait qu’une seule revendication indépendante dans chaque catégorie d’invention [voir la section 21.08.02 pour d’autres directives sur ce point].
Pour déterminer s’il y a présence d’un ensemble commun d’éléments, il faut garder à l’esprit le libellé de la règle 13.2 du Règlement d’exécution du PCT — c’est-à-dire que les revendications doivent inclure des « éléments techniques particuliers identiques ou correspondants ». La notion d’éléments « correspondants » signifie qu’il peut y avoir unité de l’invention pour deux revendications même si elles n’ont pas en commun un ensemble d’éléments précisément identiques, mais plutôt des éléments équivalents dont les rôles correspondent dans le contexte de l’invention[272].
Tout élément d’art antérieur pertinent pour la détermination de la question de l’antériorité ou de l’évidence en vertu des articles 28.2 ou 28.3 de la Loi sur les brevets peut être pris en considération pour déterminer s’il y a unité de l’invention [voir le chapitre 18 du présent recueil].
Exemple 1 :
[Cet exemple illustre une analyse a priori.]
Une demande divulgue une peinture contenant la substance X, qui inhibe la formation de rouille, un procédé d’application de ladite peinture contenant la substance X et un agencement d’électrodes A servant à l’application de la peinture. L’agencement d’électrodes est utile pour l’application de peinture en général et il n’est pas requis pour appliquer la peinture contenant la substance X (les avantages fournis par la présence de la substance X n’ont aucun lien avec le mode d’application de la peinture)[273].
Revendications :
Analyse : L’évaluation a priori des revendications révèle deux inventions présumées : la peinture contenant la substance X et l’appareil comportant l’agencement d’électrodes A. L’élément technique particulier de la revendication 1 est la substance X. L’élément technique particulier de la revendication 2 est l’agencement d’électrodes A. Il n’y a aucun lien de coopération entre la substance X et l’agencement d’électrodes A. La revendication 4 inclut les éléments techniques des revendications 1 et 2. La revendication 3 mentionne les éléments techniques des revendications 1 et 2, mais il faut déterminer si la mention de la peinture de la revendication 1 implique une limitation pratique à la structure de l’appareil. Si l’appareil de la revendication 2 peut servir à appliquer la peinture de la revendication 1 (comme cela semble être le cas, compte tenu de la revendication 4), alors la revendication 3 définit le même appareil que la revendication 2 et présente une absence d’unité de l’invention avec la revendication 1 malgré la mention de celle-ci.
Il y a absence d’unité a priori entre les revendications 1 et 2, puisque les deux revendications ne comportent pas un élément technique commun. Il y a toutefois unité de l’invention entre les revendications 1 et 4 (sur la base de la peinture comprenant la substance X) et entre les revendications 2, 3 et 4 (sur la base de l’agencement d’électrodes A).
Il est à noter que bien que la revendication 4 puisse être incluse dans une demande avec la revendication 1 ou la revendication 2, son maintien dans la demande originale et son incorporation dans une demande divisionnaire entraîneraient un double brevet. Par conséquent, l’objet de la revendication 4 peut être inclus dans les revendications de la demande originale ou de la demande divisionnaire, mais non dans les deux.
Exemple 2 :
[Cet exemple illustre une analyse a posteriori.]
La demande décrit un écran d’ordinateur comprenant les éléments A et B et divulgue également que les éléments additionnels C et D apportent, respectivement, des avantages particuliers.
Une recherche des antériorités révèle le document D1, qui divulgue un écran d’ordinateur comprenant les éléments A et B.
Revendications :
Analyse : Les revendications respectent l’exigence d’unité de l’invention selon une appréciation a priori, puisque les éléments A et B sont communs à chaque revendication. Au vu de D1, cependant, ces éléments ne constituent pas un concept inventif général reliant les revendications. Dans la mesure où les éléments C et D ont chacun été divulgués dans la demande sur la base de leurs avantages particuliers mutuellement non évidents, les revendications 2 et 3 visent des inventions distinctes, ce qui dénote une absence d’unité de l’invention a posteriori.
Si, d’autre part, il appert clairement à l’examinateur, au vu de la description et/ou de l’art antérieur, que les éléments C et D ne fournissent pas de solutions inventives à des problèmes pratiques qui se posent dans le domaine (et conséquemment ne sont pas le résultat d’une autre invention par rapport à l’objet de la revendication 1), de sorte que D1 antériorise ou rend évidentes les revendications 2 et 3, seules les irrégularités qui en découlent suivant les articles 28.2 ou 28.3 de la Loi sur les brevets devraient être signalées. Aucun défaut selon l’article 36 de la Loi sur les brevets ne devrait alors être signalé, même si l’examinateur a pu entrevoir la possibilité qu’il existe une absence d’unité une fois les irrégularités liées à l’art antérieur corrigées [voir la section 21.07.03].
Date de modification : octobre 2019
Selon l’interprétation du Bureau, le paragraphe 36(1) de la Loi sur les brevets vise à faire en sorte que lorsqu’une demande décrit et revendique plus d’une invention, les revendications doivent être modifiées de manière à ne définir qu’une seule invention. Lors d’une absence d’unité parmi les revendications, on considère que la demande n’est pas conforme au paragraphe 36(1) de la Loi sur les brevets, on avise le demandeur de l’irrégularité et on lui demande de la corriger ou de présenter des arguments expliquant en quoi les revendications sont conformes à l’article 36 de la Loi sur les brevets. Cet avis est compris dans le rapport d’examen envoyé en vertu du paragraphe 86(2) des Règles sur les brevets.
Puisque l’examinateur ne peut pas déterminer avec certitude, lorsqu’une absence d’unité a été décelée, quelle invention le demandeur choisira de maintenir dans les revendications, un rapport signalant la non-conformité à l’article 36 de la Loi sur les brevets se limitera à signaler cette seule irrégularité. Il s’agit d’une exception à l’exigence habituelle voulant qu’une demande de l’examinateur faite en vertu du paragraphe 86(2) des Règles sur les brevets soit fondée sur un examen exhaustif [voir la section 12.01 du présent recueil]. Dans ce sens, la question de l’unité de l’invention peut être considérée comme une question de procédure devant être résolue séparément de l’examen de fond de la demande.
Lorsque le demandeur répond à une demande de l’examinateur signalant l’absence d’unité en modifiant les revendications de manière à éliminer cette irrégularité, cela détermine, pour cette demande, la seule invention visée au paragraphe 36(2) de la Loi sur les brevets [voir la section 21.03]. Par conséquent, toute autre invention divulguée peut faire l’objet d’une demande divisionnaire. Le Bureau est d’avis que, suivant le paragraphe 36(2) de la Loi sur les brevets, les revendications de la demande originale [voir la section 21.09] en cours d’examen ne peuvent plus dès lors viser l’objet de quelqu’autre invention divulguée. Dans sa réponse au rapport d’examen signalant une absence d’unité, le demandeur a effectivement le droit de choisir, une seule fois, la seule invention qui fera l’objet d’un examen pour une demande donnée.
Les revendications découlant de modifications apportées après ce choix pourront généralement être incluses dans la demande s’il appert qu’elles auraient présenté une unité de l’invention avec les revendications de la seule invention choisie par le demandeur.
Pour éviter de prolonger le débat sur la question de l’unité de l’invention, lorsqu’un examinateur considère que les revendications ne satisfont pas à l’exigence d’unité de l’invention et que le demandeur refuse de les restreindre à une seule invention, l’examinateur peut renvoyer la demande au commissaire aux brevets pour qu’il tranche la question. En règle générale, ce renvoi ne se produira pas avant que l’examinateur ait avisé le demandeur de l’irrégularité dans au moins deux rapports.
Ce renvoi ne prendra pas la forme d’une décision finale, pour les raisons suivantes :
Lorsque la révision de la demande [voir la section 21.07.06] mène à la conclusion que la demande est conforme à l’article 36 de la Loi sur les brevets, l’examinateur reprend la poursuite de la demande et examine toutes les revendications au dossier.
Lorsque le commissaire, après révision, a des motifs de croire que la demande n’est pas conforme à l’article 36 de la Loi sur les brevets, une lettre est alors envoyée au demandeur lui indiquant que les revendications doivent se limiter à une seule invention. Cet avis d’instructions sera expédié en vertu du paragraphe 36(2.1) de la Loi sur les brevets, et il ne s’agit pas d’une demande de l’examinateur en vertu de l’article 86 des Règles sur les brevets.
Lorsque les modifications apportées par le demandeur en réponse à la lettre rendent la demande conforme à l’article 36 de la Loi sur les brevets, l’examen de la demande se poursuit. Si les modifications apportées par le demandeur en réponse à la lettre ne parviennent pas à convaincre le commissaire que la demande est conforme à l’article 36 de la Loi sur les brevets, la demande peut être rejetée en vertu de l’article 40 de la Loi sur les brevets.
Date de modification : octobre 2022
Comme il est indiqué aux sections 21.07 et 12.03, la recherche et l’examen de fond de la demande peuvent être reportés et le rapport peut se limiter seulement à l’irrégularité liée à l’unité. Par ailleurs, il peut être déterminé qu’il est plus efficace de signaler l’irrégularité liée à l’unité en parallèle à un examen exhaustif de certaines ou de toutes les revendications.
Si l’examen se porte uniquement sur certaines revendications (p. ex. sur un groupe identifié par l’examinateur), il faut inclure dans le rapport une indication de l’étendue de la recherche et de l’examen effectués.
Le choix de l’examinateur de rechercher et d’examiner certaines revendications ne remplace pas le droit du demandeur de faire lui-même ce choix, une seule fois [voir la section 21.07]. Si le demandeur choisit de poursuivre avec un groupe de revendications différent de celui que l’examinateur a choisi d’examiner, la poursuite se continue sur la base des revendications choisies par le demandeur.
Lorsque la demande comporte des irrégularités qui affectent l’appréciation de l’unité de l’invention, l’examinateur peut se référer à ces irrégularités en plus ou au lieu de l’irrégularité liée à l’absence d’unité et il devrait expliquer comment les autres irrégularités influent sur l’appréciation de l’unité de l’invention, ou vice-versa. Les irrégularités liées au manque de clarté des revendications, ou à des éléments d’art antérieur qui font conclure a posteriori à l’absence d’unité, sont représentatives des types d’irrégularités additionnelles dont la résolution peut avoir une incidence sur l’appréciation. Pour éviter toute confusion quant à la réponse que le demandeur doit fournir, il peut être préférable de signaler de manière informelle ces irrégularités (c’est-à-dire dans le préambule du rapport, ou en indiquant par ailleurs expressément que le défaut n’est pas officiellement signalé), à seule fin d’expliquer l’incidence qu’elles ont eue sur l’appréciation de l’unité de l’invention.
Date de modification : novembre 2013
Un rapport signalant l’absence d’unité de l’invention devrait expliquer ce sur quoi s’appuie la conclusion de manière à permettre au demandeur de décider s’il veut et comment restreindre ou diviser ses revendications pour la poursuite de l’examen. Cette explication devrait faire état de ce que l’examinateur considère être les différentes inventions distinctes et fournir assez de détails pour que le demandeur puisse comprendre pourquoi les différentes inventions ne reposent pas sur un seul concept inventif général. Lorsque l’irrégularité est décelée a posteriori, les antériorités qui ont mené à cette conclusion devraient être citées dans le rapport et une explication de l’importance que revêt chacune de ces antériorités devrait être fournie.
Dans toute la mesure du possible, chacune des inventions relevées devrait être reliée aux revendications dans lesquelles elles sont définies, de manière à ce que le demandeur puisse regrouper ses revendications par groupes afin qu’elles puissent être considérées par le Bureau comme reposant sur un seul concept inventif général. En règle générale, il faudra procéder de la sorte dans tous les cas, sauf si la tentative de relier chaque invention à une ou plusieurs revendications précises a pour seul effet d’introduire un manque de clarté dans l’explication de l’irrégularité. Sauf exception, l’examinateur établira des groupes de revendications considérés comme visant une seule invention. En créant ces groupes, l’examinateur doit indiquer clairement à quel groupe chaque revendication indépendante appartient. À moins que l’examinateur n’ait donné une indication explicite concernant une revendication dépendante précise, le demandeur peut présumer qu’une revendication dépendante appartient au groupe dans lequel se trouve la revendication à laquelle elle renvoie.
Lorsqu’il y a absence d’unité parmi les variantes définies dans une seule revendication, l’examinateur doit, dans la mesure du possible, séparer les différentes inventions en groupes. Dans ce cas, à moins que l’examinateur n’en décide autrement, une revendication dépendante appartient au groupe auquel appartient la variante à laquelle elle renvoie.
En règle générale, si le demandeur restreint les revendications de la demande à un seul groupe de revendications établi par l’examinateur, la demande sera considérée comme conforme à l’article 36 de la Loi sur les brevets. Cependant, il existe des exceptions à cette règle générale, comme dans le cas où l’absence d’unité devient subséquemment apparente en raison d’antériorités découvertes après que le demandeur a choisi un groupe de revendications.
Il est à noter qu’en ce qui concerne l’identification des différentes inventions comprises dans un ensemble de revendications, le terme « invention » est employé uniquement pour des raisons de commodité, et ne suppose en aucun cas que l’objet d’une quelconque revendication est brevetable.
Date de modification : novembre 2013
En général, l’absence d’unité de l’invention devrait être signalée dans le premier rapport écrit concernant les revendications qui présentent une absence d’unité.
Dans certains cas, un examinateur peut déceler des irrégularités dans une demande qui ont une incidence sur la question de savoir si les revendications ont un manque d’unité de l’invention (par exemple, évidence, ambiguïté, absence d’utilité ou de fondement). Lorsque la réponse du demandeur concernant les autres irrégularités est pertinente à l’évaluation de l’unité, il est possible de signaler officiellement l’absence d’unité dans un rapport ultérieur. Le demandeur doit être avisé dans la mesure du possible que les autres irrégularités ont une incidence sur la question de l’unité de l’invention.
Puisque l’unité de l’invention s’apprécie au regard des revendications de la demande, l’absence d’unité peut résulter de modifications apportées aux revendications. Lorsque l’absence d’unité est introduite par le demandeur suite à une modification, l’examinateur peut signaler l’irrégularité résultante peu importe l’avancement de l’examen de la demande.
Lorsque des antériorités laissent entrevoir la possibilité d’une absence d’unité a posteriori, mais que certaines des revendications de la demande sont considérées par l’examinateur comme étant antériorisées ou évidentes à la lumière des antériorités citées, il peut être préférable de ne pas signaler l’absence d’unité comme irrégularité formelle avant que l’irrégularité liée à l’antériorité n’ait été corrigée par le demandeur. La réponse de ce dernier à l’irrégularité liée à l’antériorité peut améliorer la compréhension de l’examinateur concernant la question de l’unité de l’invention. L’examinateur peut attirer l’attention du demandeur, de façon informelle [voir la section 21.07.01] et selon les circonstances, sur la possible irrégularité liée à l’unité de l’invention.
Si le demandeur répond à une irrégularité fondée sur l’antériorité en modifiant les revendications et que les revendications modifiées semblent contourner les antériorités citées, mais présenter une absence d’unité, l’examinateur peut signaler l’irrégularité liée à l’absence d’unité.
Date de modification : octobre 2019
Comme pour toute demande de l’examinateur faite en vertu du paragraphe 86(2) des Règles sur les brevets, un demandeur peut répondre au signalement d’absence d’unité de l’invention en modifiant la demande (afin de la rendre conforme au paragraphe 36(1) de la Loi sur les brevets) ou en soumettant des arguments expliquant pourquoi il estime que la demande est déjà conforme.
Lorsque le demandeur modifie les revendications en les restreignant aux revendications appartenant à un groupe unique établi par l’examinateur, l’absence d’unité signalée dans le rapport envoyé est considérée comme ayant été corrigée à l’égard de ces revendications [voir la section 21.07.02].
Dans le cas où le demandeur convient qu’il y a absence d’unité dans les revendications, mais qu’il conteste le regroupement des revendications fait par l’examinateur, il peut répondre à la demande de l’examinateur en établissant des groupes de revendications différents de ceux établis par l’examinateur et en choisissant un de ces groupes de revendications.
Lorsque la réponse du demandeur à la demande de l’examinateur ne rend pas les revendications conformes à l’exigence d’unité de l’invention, un rapport additionnel signalant l’irrégularité liée à l’absence d’unité peut être envoyé.
Date de modification : novembre 2013
Le bureau considérera que le demandeur a choisi une invention si, à la suite d’un rapport signalant une irrégularité liée à l’absence d’unité de l’invention, le demandeur restreint les revendications à un plus petit nombre d’inventions que celles définies dans l’ensemble de revendications à l’égard de laquelle le défaut d’unité a été signalé. Il n’est pas nécessaire que le demandeur déclare expressément qu’il a « choisi l’invention du groupe A » lorsqu’il fait un choix (quoique le demandeur puisse certes le faire, par souci de clarté).
Lorsque le choix initial du demandeur restreint les revendications à une seule invention, ce choix a pour effet de définir une seule invention, telle qu’elle est décrite au paragraphe 36(2) de la Loi sur les brevets [voir la section 21.07].
Lorsque le demandeur choisit initialement plus d’un groupe de revendications établi par l’examinateur, ou des revendications appartenant à plus d’un groupe de revendications établi par l’examinateur, ou va même jusqu’à soumettre des revendications totalement nouvelles, tout autre choix rendu nécessaire (c’est-à-dire si les revendications initialement choisies présentent encore une absence d’unité de l’invention) doit être fait parmi les inventions définies dans la série de revendications initialement choisie.
Date de modification : novembre 2013
Comme il est indiqué à la section 21.07, lorsqu’un examinateur considère que les revendications ne satisfont pas à l’exigence d’unité de l’invention et a avisé le demandeur de cette conclusion, mais que le demandeur refuse de les restreindre à une seule invention, la demande peut être renvoyée au commissaire aux brevets pour qu’il tranche la question.
La résolution des questions d’unité de l’invention devrait se faire avec efficience, car cette procédure interrompt l’examen de fond de la demande. Par conséquent, si le demandeur a été avisé de l’absence d’unité de l’invention dans au moins deux rapports, il devrait s’attendre à ce que le renvoi au commissaire puisse s’effectuer sans autre avis.
Pour assurer l’uniformité et l’équité, lorsqu’un examinateur considère qu’une demande devrait être renvoyée au commissaire, il doit d’abord la soumettre à une révision par un Conseil de révision de l’unité (CRU). Ce conseil révisera la demande afin de s’assurer que l’absence d’unité a été correctement décelée et clairement expliquée au demandeur, de sorte que ce dernier était en mesure de répondre avec succès à la demande de l’examinateur.
Lorsque le CRU considère qu’il y a unité de l’invention, l’examinateur procède à l’examen de fond de toutes les revendications au dossier.
Lorsque le CRU considère qu’il y a absence d’unité de l’invention, mais que des précisions sur la question sont nécessaires (p. ex., d’autres motifs de conclure à l’existence d’un défaut, ou des renseignements additionnels quant aux groupes de revendications acceptables), l’examinateur dresse un autre rapport tenant compte des observations du CRU.
Lorsque le CRU considère qu’il y a absence d’unité de l’invention, et que cette irrégularité a été clairement communiquée au demandeur dans un rapport d’examen, de sorte que le demandeur aurait pu répondre avec succès à la demande de l’examinateur, la demande est renvoyée au commissaire aux brevets pour examen.
Lorsque le commissaire l’estime indiqué, le demandeur est instruit de la nécessité de restreindre les revendications en vertu du paragraphe 36(2.1) de la Loi sur les brevets. Le commissaire envoie alors un avis d’instructions au demandeur.
Lorsque la réponse du demandeur à l’avis d’instructions ne convainc pas l’examinateur que la demande est conforme à l’article 36 de la Loi sur les brevets, la demande est transmise à la Commission d’appel des brevets pour un dernier examen. À cette étape, le processus ressemble à la révision d’une décision finale [voir le chapitre 26 du présent recueil], étant donné que la Commission d’appel des brevets peut recommander au commissaire de rejeter la demande en vertu de l’article 40 de la Loi sur les brevets. Conformément au paragraphe 86(13) des Règles sur les brevets, une demande ne peut être rejetée sans que le demandeur se voie donner la possibilité de se faire entendre.
Date de modification : novembre 2013
Les sections qui suivent fournissent des directives détaillées pour l’appréciation de l’unité de l’invention.
Date de modification : octobre 2019
En général, lorsqu’on apprécie l’unité de l’invention a priori, on peut présumer que les revendications visant les catégories d’invention suivantes sont conformes à l’article 88 des Règles sur les brevets lorsqu’elles sont présentes dans une seule demande :
Lorsque le « procédé de fabrication d’un produit » de a) ou de c) est un « procédé mis en œuvre à l’aide d’un appareil » au sens de d), des revendications visant l’appareil peuvent être incluses dans une seule demande comportant des revendications à l’égard du produit, du procédé de fabrication du produit et de sa méthode d’utilisation à condition que le produit soit inventif en raison des propriétés qui lui sont conférées par le fait qu’il est fabriqué à l’aide de l’appareil.
Il est à noter qu’il n’est pas nécessaire que les revendications visant différentes catégories d’invention aient une portée similaire pour satisfaire à l’exigence d’unité de l’invention. Lorsque les portées sont équivalentes, il y a généralement unité a priori. Lorsque les portées sont différentes, il peut tout de même y avoir unité.
Par exemple, un procédé général d’utilisation de produits peut respecter l’exigence d’unité de l’invention avec une revendication restreinte de produit définissant uniquement une partie des produits utilisés dans le procédé (voir l’exemple 2 ci-dessous).
Exemple 1 :
Une demande divulgue un brûleur à mazout dans lequel l’utilisation d’orifices d’admission installés de manière tangentielle dans la chambre de mélange permet un meilleur mélange et une combustion plus efficace[274].
Revendications :
Analyse : il y a unité de l’invention a priori, entre les revendications 1, 2, 4, et 6. La caractéristique technique particulière apparemment commune à ces revendications est la présence d’orifices d’admission tangentielle. Les revendications 3 et 5 ne comprennent pas cette caractéristique, ou une caractéristique correspondante [voir la section 21.06], de sorte qu’elles présentent une absence d’unité aussi bien l’une par rapport à l’autre que par rapport aux revendications restantes. Une absence d’unité peut être décelée a posteriori une fois qu’une recherche des antériorités a été effectuée.
Exemple 2 :
Une demande divulgue la découverte que des composés, certains étant nouveaux et d’autres connus, sont utiles comme régulateurs de croissance des plantes. Ces composés sont décrits comme un genre (une famille) de molécules ayant comme formule commune la formule A, qui comprend les molécules spécifiques a1, a2, a3..., an. Les composés appartenant au sous-genre A’ sont divulgués comme étant nouveaux et on déclare que a1 est la réalisation préférentielle. Aucune antériorité n’est citée à l’encontre de la nouveauté des compositions de la revendication 1.
Revendications :
Analyse : Tous les composés revendiqués ont une structure commune responsable de la régulation de la croissance des plantes. La découverte des propriétés de régulation de la croissance des plantes propre à cette structure (c’est-à-dire l’usage présumé nouveau des composés A) est, semble-t-il, le seul concept inventif général liant ces revendications. Il y a donc unité de l’invention a priori entre les revendications 1 à 4.
Date de modification : novembre 2013
Puisque l’unité de l’invention est initialement appréciée a priori au vu des revendications et avant que l’art antérieur ne soit considéré, l’absence d’unité peut être signalée dans un rapport lorsque l’objet des revendications ne semble pas reposer sur un seul concept inventif général.
Comme il est indiqué à la section 21.05, l’existence d’un seul concept inventif général dépend de l’identification d’éléments communs aux revendications. Pour ce faire, on commence généralement par déceler la revendication qui comporte le moins d’éléments, puis on vérifie si ces mêmes éléments se retrouvent dans toutes les autres revendications indépendantes. Les revendications peuvent sembler présenter une absence d’unité de l’invention a priori lorsqu’aucune revendication ne définit uniquement ces éléments communs à toutes les revendications.
Cependant, le demandeur n’est pas tenu de revendiquer la portée entière de son invention, de sorte qu’une revendication ne définissant que les éléments communs n’est pas nécessaire pour qu’il y ait un concept inventif jouant le rôle d’un chaînon. Lorsqu’il apprécie l’unité de l’invention a priori, l’examinateur doit considérer les enseignements de la description et les connaissances générales courantes dans l’art avant de conclure l’absence manifeste d’un seul concept inventif général des revendications. S’il est clair que la description divulgue un ensemble particulier d’éléments qui sont communs à toutes les revendications comme constituant le concept inventif général, l’unité de l’invention a priori devrait être reconnue.
Lorsque l’examinateur décèle une absence d’unité de l’invention a priori, le demandeur peut répondre à un rapport signalant cette irrégularité en précisant les caractéristiques qu’il considère être les éléments inventifs communs à toutes ses revendications. L’examinateur peut ensuite vérifier cette affirmation en effectuant une recherche sur ces éléments.
Exemple 1 :
La demande telle que déposée divulgue une classe de composés de formule X où tous les membres de X sont des organothiophosphates aliphatiques, des méthodes de préparation de composés de formule X et des utilisations des composés ayant la formule X comme insecticides. La description n’indique pas que la classe de composés fait partie de l’invention.
Revendications :
Analyse : Une évaluation de l’unité de l’invention a priori présume que les éléments définis dans les revendications sont ceux qui permettent aux revendications d’être nouvelles et inventives. Les revendications indépendantes 1 et 2 ont un composé de formule X en commun, mais puisque ce composé n’a pas été revendiqué, il sera présumé (au vu de la description) qu’il ne constitue pas une invention en soi. A priori, les revendications paraissent présenter une absence d’unité. Il convient de rappeler qu’on ne peut pas présumer de l’unité de l’invention entre les revendications relatives à une « méthode de préparation de X » et à un « usage de X » [voir la section 21.08.01 concernant les combinaisons de revendications où l’on peut présumer l’unité de l’invention].
Si le demandeur considère que la classe de composés de formule X est, de fait, nouvelle et inventive, il pourrait répondre à un rapport signalant l’absence apparente d’unité de l’invention en faisant valoir ce fait. Une recherche des antériorités portant sur les composés de formule X permettrait de valider cette assertion. Si cette recherche ne divulguait rien de pertinent quant à l’art antérieur, aucune autre recherche au sujet de ces revendications ne serait nécessaire. Si elle révélait une antériorité pertinente, les revendications présenteraient une absence d’unité de l’invention a posteriori.
Exemple 2 :
La demande telle que déposée divulgue qu’une classe de composés connus de formule X, où tous les membres X sont des indoles avec substitution en 3,4, sont des antagonistes des récepteurs 5HT et sont utiles comme médicament contre la migraine et comme antidépresseur. L’utilité des antagonistes des récepteurs 5HT dans le traitement de la migraine et de la dépression est connue dans l’art, mais l’activité antagoniste 5HT des composés ayant la formule X n’avait pas été relevée précédemment.
Revendications :
Analyse : Le concept inventif général propre aux deux revendications est la découverte du fait que les composés de formule X sont des antagonistes des récepteurs 5HT. Bien que cet élément ne soit pas explicitement défini dans chaque revendication, il est entendu, à la lumière de la description, qu’il est la base de l’invention. Lorsqu’elles sont lues à la lumière de la description, les revendications montrent qu’il y a unité de l’invention a priori.
Date de modification : novembre 2013
Une invention est, entre autres, quelque chose de nouveau, d’inventif et d’utile. L’utilité de l’objet revendiqué peut indiquer s’il est question d’une seule invention ou d’une pluralité d’inventions.
Le demandeur doit établir l’utilité de son invention soit par démonstration soit par prédiction valable [voir la section 19.01.02 du présent recueil]. Dans les cas où l’utilité est établie grâce à une prédiction valable, la nature de la prédiction peut éclairer l’examen de l’unité de l’invention. Lorsque les revendications incluent un grand nombre de réalisations et que l’utilité de toutes ces réalisations peut être valablement prédite à l’aide d’un seul raisonnement fondé sur un seul ensemble de faits, on peut penser que les revendications présentent une unité de l’invention. Au contraire, si l’établissement de l’utilité de différentes parties de l’objet revendiqué requiert des prédictions valables sensiblement différentes, on peut penser que les revendications visent plusieurs inventions et qu’il y a absence d’unité de l’invention[275].
Lorsque différentes réalisations dans une catégorie d’invention donnée sont revendiquées (par exemple, des espèces appartenant à un genre inventif) et que les réalisations ont toutes une utilité générique, elles peuvent être considérées comme des aspects d’une seule invention. Si l’une de ces réalisations possède une utilité considérablement différente des autres, elle peut aussi être considérée comme une invention différente.
Prenons un médicament de formule générique X destiné au traitement de l’asthme et une espèce A appartenant au genre, où A a une utilité considérablement différente d’un médicament typique X. Lorsque l’utilité sensiblement différente s’ajoute à l’utilité générique, la réalisation peut être considérée à la fois comme un aspect d’une seule invention plus générale et comme une invention distincte. Cela peut se produire, par exemple, dans le cas d’inventions à différents niveaux de réalisations préférentielles. Il y aurait alors généralement unité de l’invention. Supposons que l’espèce A traite l’asthme, mais sans causer un effet secondaire commun aux médicaments X en général. L’espèce A est une sélection inventive du médicament X, et pourrait être revendiquée soit dans une demande distincte, soit dans la même demande que celle du genre X.
Cependant, si l’utilité considérablement différente se substitue à l’utilité générique, la réalisation n’a pas la même utilité que les autres réalisations et elle représente, par conséquent, une invention différente. Il n’y aurait généralement pas unité de l’invention en pareil cas. Ici, l’espèce A se révèle être un très bon décongestionnant, mais n’est pas utile dans le traitement de l’asthme. Il n’y a pas unité de l’invention avec le genre X[276].
Date de modification : novembre 2013
Un groupement de type Markush doit définir une liste de variantes qui, aux fins de l’invention revendiquée, sont considérées comme des équivalents techniques qui remplissent la même fonction d’une manière essentiellement semblable. La personne versée dans l’art doit pouvoir s’attendre à ce qu’un élément d’un groupement de type Markush puisse directement se substituer à un autre dans les modes de réalisation efficaces de l’invention. Un groupement de type Markush est identifié par l’expression « une [variante] choisie du groupe comprenant [a1, a2, a3, an-1], et [an] ».
Les groupements de type Markush sont très fréquemment utilisés en chimie; un groupe de composés chimiques peut être valablement décrit dans un groupement de type Markush si chaque variante possède une propriété ou une activité commune, et si, selon le cas :
Lorsque les variantes définies dans un groupement de type Markush ne satisfont pas aux exigences de b), et que l’unité de l’invention ne puisse être établie par des éléments de la revendication autres que ceux du groupement de type Markush, la structure commune dont il est question en a) ou son utilité dans le contexte de l’invention doit être nouvelle et inventive par rapport à l’art antérieur pour qu’il y ait unité de l’invention.
Lorsque la liste de variantes satisfait aux exigences énoncées ci-dessus, l’unité de l’invention est généralement reconnue, que les variantes soient ou non revendiquées sous la forme d’un groupement de type Markush[277].
Date de modification : novembre 2013
On peut considérer qu’il y a unité de l’invention entre un produit intermédiaire ayant subi une transformation physique ou chimique dans le but de produire un produit final et le produit final, bien que l’activité inventive et l’utilité qui fondent la brevetabilité du produit intermédiaire et du produit final puissent différer grandement.
Le produit intermédiaire doit nécessairement être utile à la production du produit final. Il peut également avoir la même utilité que le produit final, bien que cela ne soit pas nécessaire.
Pour qu’il y ait unité de l’invention avec le produit final, le produit intermédiaire doit avoir en commun avec le produit final les principaux éléments structuraux ou doit servir à introduire dans le produit final un élément structural essentiel à son utilité. Des produits intermédiaires différents qui introduisent des parties structurales différentes dans le produit final ne sont généralement pas considérés, cependant, comme présentant une unité de l’invention l’un avec l’autre[278].
De plus, le produit intermédiaire doit être un précurseur direct du produit final, dans le sens où l’on peut le retirer du produit final en une ou quelques étapes seulement, et ne doit pas être un précurseur d’un intermédiaire subséquent qui est connu dans l’art et qui doit être produit pour arriver au produit final[279].
La notion de « produits intermédiaires et produits finals » est commune en synthèse chimique, mais peut également s’appliquer à d’autres domaines.
Voici des exemples de produits intermédiaires et de produits finals du domaine chimique pour lesquels on pourrait considérer qu’il y a unité de l’invention :
Exemple 1 :
Une demande divulgue un composé à base de triazole ayant une utilité industrielle et défini par la formule I, ainsi qu’une méthode de préparation de ce composé par cyclisation d’un composé de formule II. La structure essentielle du produit triazolé est la combinaison du cycle triazole (sous-structure A) aux cycles aromatiques substitués proximaux (structures B et D). La structure stéréochimique nécessaire des groupes A, B et D dépend d’un cycle central C. La description indique que le cycle central C peut être formé au moyen d’une réaction de cyclisation des groupes fonctionnels E et F, qui sont présents dans le précurseur immédiat du produit final. La seule utilité divulguée de l’intermédiaire se trouve dans la production du produit final.
Revendications :
Analyse : Bien que les structures centrales du composé I (produit final) et du composé II (intermédiaire) diffèrent considérablement l’une de l’autre, le composé II est un précurseur à cycle ouvert du composé I. Les principaux éléments structuraux, soit un triazole A et les cycles aromatiques substitués B et D, sont communs aux deux composés. La structure E-F de l’intermédiaire est, du point de vue chimique, un précurseur connu des cycles de type C. Techniquement, ces deux structures sont, dans l’ensemble, très proches l’une de l’autre et il y a unité de l’invention[280].
Exemple 2 :
Une demande divulgue les molécules A et B apparentées sur le plan structurel. La molécule A est un composé ayant des propriétés analgésiques. La molécule B résulte de la méthylation et de l’acylation sélective de deux groupes hydroxyles sur A. Le composé B n’est pas un analgésique efficace, mais il présente suffisamment de bioactivité en tant que sédatif.
Revendications :
Analyse : Le composé A est un intermédiaire semblable au composé B sur le plan structurel. Il y a unité de l’invention entre les revendications 1 et 2, ainsi qu’avec la revendication 3. La revendication 5 définit l’utilisation du composé B et présente une unité de l’invention avec les revendications 2 et 3 (un produit, un procédé de fabrication du produit et l’utilisation du produit – voir la section 21.08.01). Nonobstant le fait que la revendication 5 ne présente pas clairement une unité de l’invention avec la revendication 1, les revendications 1, 2, 3 et 5 seraient normalement considérées comme présentant une unité de l’invention dans une seule demande (intermédiaire pour produire B, composé B, procédé de fabrication de B et utilisation de B).
Il y a défaut d’unité entre la revendication 4 et les revendications 2, 3 et 5 en ce qu’elle définit une utilisation de l’intermédiaire A qui diffère de son utilisation dans la fabrication du produit final ou d’une utilisation équivalente à celle du produit. La revendication 4 (utilisation de A) présente toutefois une unité de l’invention avec la revendication 1 (intermédiaire A). Au besoin, la revendication 3 pourrait être incluse dans une demande avec les revendications 1 et 4 (considérant que la revendication 3 est une utilisation de A), mais en pratique, il serait habituellement préférable d’inclure la revendication 3 dans la même demande que les revendications 2 et 5 (considérant que la revendication 3 est un procédé de fabrication de B)[281]. La revendication 4 pourrait être revendiquée dans une demande divisionnaire.
Date de modification : novembre 2013
Certaines méthodes de préparation comportent plus d’une étape, qui peuvent être brevetées indépendamment de la méthode de préparation à étapes multiples comme telle. Cela s’applique particulièrement aux méthodes de synthèse à étapes multiples, bien qu’en principe les concepts puissent s’appliquer à toutes les méthodes de préparation à étapes multiples (par exemple une méthode de fabrication).
En ce qui concerne l’unité de l’invention, une demande peut inclure une revendication visant une étape unique de transformation inventive dans une méthode et peut également viser toute méthode plus large impliquant cette étape jusqu’à l’entière méthode à étapes multiples. L’utilité de l’étape de transformation découle de sa transformation d’un précurseur (qui sera un matériel de départ ou un intermédiaire dans la méthode à étapes multiples) en produit (qui peut être un autre intermédiaire dans la méthode ou son produit final). L’étape de transformation présente aussi normalement une unité de l’invention avec son produit, et peut présenter une unité de l’invention avec certains des précurseurs du produit [voir la section 21.08.05].
Il n’y aura toutefois pas unité de l’invention entre l’étape de transformation inventive et les autres étapes individuelles de la méthode (ou les combinaisons d’étapes ne comprenant pas l’étape de transformation inventive). Les autres étapes ou combinaisons d’étapes n’ont pas en commun le concept inventif général consistant à transformer le précurseur de l’étape de transformation inventive en son produit. Les autres produits que ceux satisfaisant aux exigences « du produit intermédiaire et du produit final » énoncées à la section 21.08.05 seront de la même façon considérés comme ne présentant aucune unité de l’invention avec l’étape de transformation inventive et son produit.
Examinons la synthèse à étapes multiples comprenant les étapes suivantes :
Étape A : transformer 1 en 2;
Étape B : transformer 2 en 3;
Étape C : transformer 3 en 4;
Étape D : transformer 4 en 5; et
Étape E : transformer 5 en 6.
Le demandeur considère les étapes A et D comme étant inventives, ainsi que la méthode en cinq étapes dans son ensemble. Le matériel de départ 1 et les intermédiaires 3 et 4 sont connus, alors que les intermédiaires 2 et 5 et le produit final 6 sont nouveaux.
La demande inclut des revendications visant l’étape D, l’étape E, l’intermédiaire 5 et le produit final 6 étroitement relié structurellement. L’unité de l’invention peut être reconnue entre ces revendications parce qu’elles impliquent le produit inventif 5, une méthode de production du produit 5 (étape D), une méthode d’utilisation du produit 5 (étape E) et en raison de la relation « produit intermédiaire/final » existant entre les produits 5 et 6 [voir la section 21.08.05]. L’unité de l’invention ne pourrait pas être reconnue entre les intermédiaires 5 et 2 en raison de l’intervention des intermédiaires connus 3 et 4 [voir la section 21.08.05], pas plus que les étapes individuelles A, B ou C ne pourraient être revendiquées seules ou dans toute autre combinaison que celles se terminant par l’étape D (c’est-à-dire de manière à ce que la combinaison puisse être considérée comme une méthode de production de 5).
Il y a lieu de souligner qu’il serait possible de trouver d’autres groupes de revendications présentant une unité de l’invention. Par exemple, il y aurait unité de l’invention entre une revendication visant la méthode en cinq étapes dans son ensemble et une revendication visant le produit 6, l’intermédiaire 5 et toute combinaison d’étapes comportant l’étape E si on considère que le concept inventif général est « la préparation de 6 à partir de 5 ».
Date de modification : novembre 2013
Une disposition restrictive est une clause ajoutée à une revendication dans le but d’éliminer quelque chose qui serait normalement compris dans le libellé de la revendication.
Une disposition restrictive peut être utilisée, par exemple, pour conférer ou préserver la nouveauté dans les cas où une partie de l’objet revendiqué serait autrement antériorisée.
La question de savoir si une disposition restrictive cause une absence d’unité de l’invention doit être évaluée sur la base des faits d’un dossier donné. On peut considérer que la disposition restrictive rend « discontinu » l’objet de la revendication, et que dans ce sens elle peut faire perdre la généralité de ce qui serait normalement un « concept inventif général ».
Pour déterminer si une disposition restrictive aura pour effet de détruire l’unité de l’invention de l’objet revendiqué, il faut considérer la raison qui a motivé l’inclusion de la disposition restrictive. Lorsque la disposition restrictive est utilisée pour contourner une antériorité, par exemple, la question essentielle est de savoir si l’antériorité a simplement divulgué une réalisation incluse dans une revendication ou si elle préconise le même concept inventif que la demande. Dans la dernière hypothèse, il est fort probable qu’il y ait absence d’unité, alors que dans la première, il se peut que ce ne soit pas le cas.
Exemple :
Une demande divulgue un genre de composés (des composés comprenant la structure de formule I) utiles comme antibiotiques. Les inventeurs ont découvert et divulgué une relation entre la structure et la fonction fondée sur un certain groupe fonctionnel dans la structure du genre. Les mêmes demandeurs avaient obtenu un brevet pour une espèce (espèce A) appartenant au genre plusieurs années auparavant. À l’époque où le brevet antérieur a été délivré, les demandeurs savaient que l’espèce constituait un antibiotique utile, mais ils ne pouvaient dire quelle structure conduisait à l’activité.
Revendications :
Analyse : Le concept inventif général reliant les composés de la formule I est la présence du groupe fonctionnel conférant l’activité antibiotique, jumelé à la découverte de la relation entre la structure et la fonction. Le brevet antérieur n’avait pas divulgué cette relation tandis que l’espèce A antérioriserait la revendication visant le genre en l’absence de la disposition restrictive, cette dernière n’entraîne pas une absence d’unité de l’invention entre les autres composés du genre.
Il y a lieu de souligner que si le brevet antérieur avait fait état de la relation structure-fonction quant à l’espèce A, il en résulterait une absence d’unité de l’invention a posteriori puisque le rôle du groupe fonctionnel dans l’activité antibiotique aurait été connu.
Date de modification : octobre 2019
Suivant les paragraphes 36(2) et 36(2.1) de la Loi sur les brevets, lorsqu’une demande (la « demande originale ») décrit plus d’une invention, le demandeur peut déposer une demande divisionnaire pour protéger les inventions décrites autres que la seule invention visée par les revendications de la demande originale, ou selon le cas, auxquelles les revendications de la demande originale ont été restreintes.
Pour obtenir de plus amples renseignements sur le dépôt d’une demande divisionnaire, y compris les exigences administratives et les échéances, veuillez consulter la section 3.04.
Date de modification : octobre 2022
Lorsqu’une requête d’examen a été présentée à l’égard d’une demande divisionnaire, l’examen sera effectué d’une manière semblable à celui d’une demande régulière; toutefois, il y a des exigences supplémentaires propres aux demandes divisionnaires qui doivent également être évaluées. Le contenu du mémoire descriptif et des dessins de la demande supposée divisionnaire est comparé à celui de la demande originale pour déterminer si les revendications de la demande divisionnaire visent une invention différente de celle visée par les revendications de la demande originale et si la demande divisionnaire a été déposée avec de nouveaux éléments. Pour de plus amples renseignements sur les nouveaux éléments au moment de déposer une demande divisionnaire, veuillez vous référer à la section 20.04.01.
Si, au moment du dépôt ou pendant la poursuite, les revendications contenues dans la demande supposée divisionnaire ne visent pas une invention différente de celle visée par la demande originale, la demande déposée subséquemment ne constitue pas une demande divisionnaire adéquate au sens de l’article 36 de la Loi sur les brevets. Il convient de souligner que, si une demande divisionnaire a été déposée « à la demande du Bureau des brevets », la doctrine du double brevet ne s’applique pas entre la demande divisionnaire et toute demande originale ou toute demande divisionnaire additionnelle découlant de la même demande originale[282].
Une demande supposée divisionnaire qui a une date de soumission postérieure au 30 octobre 2019 et contient de nouveaux éléments par rapport à la demande originale dont elle découle sera considérée comme irrégulière au titre des articles 91 ou 155.7 des Règles sur les brevets (voir la section 20.04.01).
Si, en raison d’une modification, de nouveaux éléments sont introduits dans une demande divisionnaire, le paragraphe 38.2(3.1) de la Loi sur les Brevets ou l’article 156.6 des Règles sur les brevets s’appliquera (veuillez consulter la section 20.04.02 pour en savoir plus sur la façon dont les exigences concernant les nouveaux éléments influent sur les modifications apportées aux demandes divisionnaires).
Date de modification : octobre 2010
L’objectif de ce chapitre est de présenter les pratiques du Bureau des brevets en ce qui a trait plus particulièrement aux inventions mises en oeuvre par ordinateur.
Dans ce chapitre, le terme « ordinateur » désigne un dispositif électronique qui comprend un processeur, telle une unité centrale (UC) universelle, un processeur pour usage spécifique ou un microcontrôleur. Un ordinateur est capable de recevoir des données (données d’entrée), d’effectuer sur ces dernières une séquence d’opérations préétablies et de produire ainsi un résultat sous la forme de renseignements ou de signaux (données de sortie).
Selon le contexte, le terme « ordinateur » désignera soit un processeur en particulier ou encore, de façon plus générale, un processeur lié à l’ensemble des éléments compris dans un seul et même boîtier. Lorsque le terme « ordinateur » désigne un dispositifcomprenant un processeur, les directives de ce chapitre peuvent s’appliquer à des dispositifs tels que : des serveurs réseaux, des assistants numériques personnels (ANP), des téléphones cellulaires multifonction ou autres appareils semblables, ou même à divers appareils comprenant un processeur, tel que des téléviseurs, des appareils de lecture audio ou vidéo et des appareils électroménagers, comme des machines à pain et des machines à café.
Dans certains contextes, le terme « ordinateur » s’utilise pour englober les périphériques communs nécessaires pour interagir avec l’ordinateur, par exemple le clavier, la souris ou le moniteur. En ce sens, le terme « ordinateur » peut désigner un « ordinateur universel », notamment un ordinateur de bureau ou un ordinateur portable capable de recevoir des données d'entrée, par exemple celles provenant d'un clavier, et de produire des données de sortie, notamment en les affichant.
Les références visant un logiciel « stocké sur » une mémoire physique désignent, en fait, que la mémoire physique stocke le logiciel. Aucune distinction n’est faite entre les types de « mémoire dans » lesquelles l’information est stockée versus les types de « mémoire sur » lesquelles l’information est stockée.
Il faut, en lisant ce chapitre, garder à l’esprit qu’il vise à fournir une application des principes plus généraux exposés dans les autres chapitres aux problèmes particuliers inhérents aux inventions mises en oeuvre par ordinateur.
Aucun élément de ce chapitre ne doit être interprété comme faisant exception aux pratiques d’application générale exposées dans les autres chapitres. Dans l’ensemble du chapitre, il est question de la nature de la contribution à l’égard de l’invention revendiquée. On trouvera à la section 12.02 du présent recueil des directives supplémentaires concernant l’analyse par contribution utilisée pour établir s’il y a eu apport d’une contribution brevetable.
Date de modification : octobre 2010
Comme c’est le cas pour tous les types d’invention, pour être brevetable en vertu de la Loi sur les brevets, l’objet revendiqué d’une invention mise en oeuvre par ordinateur doit tomber dans l’une des cinq catégories d’« invention » définies à l’article 2, soit une réalisation, un procédé, une machine, une fabrication ou une composition de matières.
Les sections qui suivent exposent de manière spécifique comment les cinq catégories d’invention se rapportent aux inventions mises en oeuvre par ordinateur. Ce chapitre vise donc à préciser les directives générales que l’on retrouve au chapitre 17 du présent recueil.
Une invention mise en oeuvre par ordinateur peut être revendiquée en tant que méthode (réalisation, procédé ou méthode de fabrication), machine (en règle générale, un dispositif dont le fonctionnement dépend d’un ordinateur) ou produit (un article de fabrication). Il est possible que certains objets appartenant au domaine de l’informatique ne soient pas revendiqués selon ces catégories, notamment les programmes informatiques [22.08.04], les structures de données [22.09.02] et les signaux produits par un ordinateur [22.09.05].[283]
La Cour d’appel fédérale, dans l’arrêt Schlumberger, a fourni un principe directeur à l’égard des inventions mises en oeuvre par ordinateur, en faisant observer que « le fait qu’un ordinateur est employé ou requis pour l’application d’une découverte ne change en rien la nature de cette dernière »
et que la présence d’un ordinateur ne peut « transformer en objet brevetable ce qui, normalement, ne l’est pas du tout »
[284].
Date de modification : octobre 2010
En règle générale, les inventions mises en oeuvre par ordinateur appartenant à la catégorie réalisation sont revendiquées en tant que méthode.
Un grand nombre de méthodes font appel à un ordinateur ou encore à un appareil ou à un dispositif comprenant un ordinateur. Une méthode qui, en soi, serait considérée comme non prévue par la Loi ne devient pas brevetable du seul fait qu’une partie de la méthode est exécutée sur un ordinateur ou par un ordinateur. La méthode elle-même, dans son tout, doit constituer une solution à un problème concret et appartenir à un domaine de la technologie.
Les revendications visant des méthodes mises en oeuvre par ordinateur pour jouer à des jeux ou créer des oeuvres d’art ne définissent pas des inventions appartenant à un domaine de la technologie et ne sont pas comprises dans la définition d’invention prévue à l’article 2 de la Loi sur les brevets [voir les sections 17.03.09 (Jeux) et 17.03.07 (Beaux arts) du présent recueil].
Par contre, un dispositif de commande d’opérations informatiques destiné à produire un résultat technologique[285] serait visé par la définition d’invention prévue à l’article 2 de la Loi sur les brevets. Dans le cadre d’une telle méthode, on considère que les processus électroniques dans l’ordinateur satisfont à l’exigence qui veut que la méthode comprenne (explicitement ou implicitement) au moins un acte exécuté par un agent physique sur un objet physique et produisant dans cet objet un changement de condition.
Date de modification : octobre 2010
Comme il est indiqué à la section 17.01.02 du présent recueil, un procédé concerne l’application d’une méthode sur un matériau ou des matériaux. Un procédé, pour être brevetable, doit appliquer une méthode prévue par la Loi.
Lorsqu’on apprécie la contribution d’un procédé mis en oeuvre par ordinateur, il ne faut pas oublier que l’ingéniosité requise peut provenir de la méthode, du matériau ou des matériaux ou de la reconnaissance que l’application de la méthode au matériau ou aux matériaux produit un résultat utile et inattendu.
Date de modification : octobre 2010
Un dispositif tel un ordinateur ou encore un appareil ou un système comportant un ordinateur associé à d’autres dispositifs, est généralement considéré comme appartenant à la catégorie machine.
La brevetabilité d’une revendication visant un dispositif dépend de la présence d’une contribution au sein de la matière revendiquée ainsi que de la nature de cette contribution. Pour être brevetable, la revendication doit définir au moins un élément prévu par la Loi faisant partie de la contribution. Pour que la revendication visant un dispositif soit brevetable, le dispositif lui-même doit donc être une contribution sous une forme pratique. En d’autres termes, le dispositif doit apporter une solution technique nouvelle et non évidente à un problème technologique.
Pour déterminer si c’est le cas ou non, on peut apprécier directement le dispositif, mais on peut souvent le faire indirectement en se rapportant à la méthode mise en oeuvre par le dispositif. Lorsqu’une méthode prévue par la Loi est mise en oeuvre par un ordinateur, un appareil ou un système, le dispositif apte à mettre en oeuvre l’ensemble de la méthode est nécessairement la solution à un problème concret. Dans un cas où le dispositif aurait été spécifiquement modifié pour la mise en oeuvre de la méthode (ce qui lui donnerait le caractère de la nouveauté et de la non-évidence), il serait considéré comme une contribution prévue par la Loi. Toutefois, le seul fait qu’un dispositif mette en oeuvre une méthode non prévue par la Loi ou soit destiné à une utilisation dans une méthode non prévue par la Loi ne l’empêche pas d’être brevetable. Dans un tel cas, on doit déterminer si le dispositif apporte une solution technique nouvelle et inventive à un problème technologique.
Lorsqu’un dispositif apporte une telle solution, sa brevetabilité ne dépend pas du fait qu’il a été adapté par l’ajout de nouveau matériel, ou par le contrôle du matériel en place d’une manière particulière par l’ajout de logiciel ou de micrologiciel (logiciel programmé dans une mémoire morte).
Il est à noter qu’une « solution technique à un problème technologique » n’a pas à être reliée à l’exploitation de l’ordinateur comme machine polyvalente (par ex., il n’est pas nécessaire qu’un ordinateur soit rendu plus efficace ou plus fiable), mais il se pourrait simplement que la machine polyvalente ait été adaptée sur le plan technologique pour agir comme dispositif à vocation particulière. Ainsi, en présumant la nouveauté et l’ingéniosité, n’importe lequel des dispositifs suivants fournit une solution technique à un problème technologique et serait vu comme apportant une contribution : un ordinateur programmé pour permettre à des haut-parleurs de produire un « son d’ambiance » (matériel connu contrôlé par un nouveau logiciel), un ordinateur adapté pour être exploité par deux unités centrales de traitement (nouvelle disposition de matériel connu, contrôlé par un nouveau logiciel), un ordinateur programmé pour allouer de la mémoire au traitement vidéo d’une façon qui augmente l’efficacité du dispositif lorsqu’il exploite plusieurs applications (matériel connu contrôlé par un nouveau logiciel), et un ordinateur dont la carte maîtresse a une nouvelle fente inventive pour recevoir une carte vidéo, permettant un débit de transfert de données plus rapide (nouveau matériel).
Lorsqu’un ordinateur ou un autre dispositif n’offre pas une solution à un problème technologique, l’ordinateur ou le dispositif dans son ensemble n’est pas une forme pratique qui contribue à une invention. Lorsque le dispositif est de plus défini sous l’angle de caractéristiques distinctes non brevetables, la revendication sera récusée au motif qu’elle ne définit pas une « invention » au sens de l’article 2 de la Loi sur les brevets. Par exemple, un ordinateur ou un autre dispositif programmable ne peut pas se distinguer des autres ordinateurs simplement en fonction de l’information contenue en mémoire; cette information ne fait pas de l’ordinateur une solution technique nouvelle et non évidente à un problème concret.
Date de modification : octobre 2010
La catégorie fabrication englobe tant les procédés de fabrication que les produits résultant de tels procédés [voir la section 17.01.04 du présent recueil]. Comme il est indiqué à la section 22.02.03, un dispositif comprenant une UC est généralement considéré comme appartenant à la catégorie machine. La catégorie fabrication s’applique donc aux inventions mises en oeuvre par ordinateur, soit lorsqu’un ordinateur sert à contrôler un procédé de fabrication, soit lorsqu’un produit informatique n’appartenant pas à la catégorie machine est revendiqué. Les principes décrits à la section 22.02.02 s’appliquent également aux procédés de fabrication commandés par ordinateur.
Le concept de produit informatique ne faisant pas partie de la catégorie machine s’applique à une mémoire principale sur laquelle sont stockées des instructions exécutables par un ordinateur. Un programme d’ordinateur en soi n’est pas prévu par la Loi puisqu’il est désincarné. Un support matériel stockant le programme peut, quant à lui, être considéré comme une fabrication. La brevetabilité de tels produits dépend de la nature de la contribution, comme il est indiqué à la section 22.08.04.
Date de modification : octobre 2010
La catégorie d’invention composition de matières englobe les composés, les compositions et les substances chimiques et ne revêt pas une grande importance pour les inventions mises en oeuvre par ordinateur. Une méthode ou un procédé à commande informatique destiné à la fabrication de compositions de matières pourrait être apprécié en fonction de la catégorie réalisation ou procédé, selon le cas.
Date de modification : octobre 2010
Une revendication brevetable doit comprendre une contribution prévue par la Loi. Lorsqu’une revendication vise un ordinateur, on doit établir si le dispositif en soi fait partie de la contribution, c.-à-d. qu’il faut établir si l’ordinateur en soi peut être considéré comme nouveau et inventif.
Pour définir si l’ordinateur fait partie de la contribution, il faut d’abord cerner les éléments essentiels du dispositif, c.-à-d. les éléments qui, dans leur ensemble, offrent une solution technique à un problème technologique . Pour qu’un ordinateur soit brevetable, cet ensemble d’éléments doit être nouveau et inventif.
Comme il est indiqué à la section 22.02.03, lorsque la machine a été spécialement adaptée pour mettre en oeuvre l’intégralité d’une méthode brevetable (prévue par la Loi, utile, nouvelle et inventive), la machine est considérée comme une solution technique et elle peut donc être brevetée.
Toutefois, lorsqu’une machine met en oeuvre une méthode qui n’est pas prévue par la Loi, l’ingéniosité inventive associée à la méthode en soi ne comprend pas l’étape inventive nécessaire pour étayer la brevetabilité de la machine qui met en oeuvre cette méthode. L’ingéniosité inventive requise pour que la machine soit brevetable doit découler de l’adaptation de la machine pour mettre en oeuvre la méthode visée.
Date de modification : octobre 2010
Un ordinateur peut être adapté pour résoudre un problème, soit par son matériel, ses logiciels ou soit par ces deux éléments combinés. L’adaptation effectuée par l’entremise du matériel permettra, en règle générale, d’effectuer une comparaison sur le plan structurel entre l’ordinateur et d’autres ordinateurs et facilitera l’appréciation de la nouveauté et de l’ingéniosité.
Toutefois, dans la plupart des cas, un ordinateur sera adapté par l’entremise d’un logiciel. Lorsqu’on tâche d’établir si un ordinateur adapté grâce à des logiciels est le fruit de l’ingéniosité, il est utile de faire une distinction entre la conception d’un programme informatique et l’expression de ce programme dans un langage de programmation précis.
La conception d’un programme informatique comprend des étapes telles que l’élaboration d’une méthode qui sera mise en oeuvre par l’ordinateur et la création d’organigrammes, de diagrammes de conception ou de pseudocodes pour décrire les étapes de la méthode qui seront exécutées par l’ordinateur pour résoudre un problème. De plus, il faut déterminer les opérations précises ainsi que leur séquence nécessaire pour que l’ordinateur puisse mettre en oeuvre la méthode en question.
Une fois la conception terminée, le programme informatique est exprimé sous forme de lignes de code. Cela dit, l’expression d’un programme informatique dans un langage de programmation précis est considérée comme faisant partie des connaissances générales courantes d’un programmeur non inventif qualifié, et elle ne nécessite pas d’effort d‘inventivité. On estime que la personne versée dans le domaine est capable d’exprimer le programme dans un certain nombre de langages de programmation différents sans exercer son jugement ni son raisonnement et, par conséquent, sans faire preuve d’ingéniosité. Ainsi, l’ingéniosité inventive nécessaire à la brevetabilité d’un ordinateur ne réside jamais uniquement dans l’écriture de codes machines pour exprimer un programme existant.
Date de modification : octobre 2019
Un programme informatique n’est pas, en soi, un objet prévu par la Loi. Toutefois, si l’exécution d’un programme sur un ordinateur permet d’obtenir une solution technique nouvelle et inventive à un problème technologique, on peut alors estimer que le programme modifie la nature technologique de l’ordinateur dans son entier. Dans de tels cas, le programme ne constitue pas un élément distinct de la revendication liée à l’ordinateur.
Lorsqu’on tente de déterminer si un programme permettra de breveter un ordinateur par ailleurs connu, il faut alors déterminer si ce dernier offre une solution technique nouvelle et inventive à un problème technologique.
Lorsque le programme informatique exprime une méthode prévue par la Loi (c.-à-d. une série d’étapes qui offrent une solution technique à un problème technologique), il sera considéré comme un programme de nature technologique. Si la méthode est à la fois nouvelle et inventive, alors l’ordinateur programmé deviendrait brevetable. Par conséquent, comme il est indiqué à la section 22.02.03, lorsqu’un ordinateur met en oeuvre l’intégralité d’une méthode brevetable, l’ordinateur en soi est brevetable. Si la méthode, bien que d’ordre technologique, n’est ni nouvelle ni inventive, cela ne suffit pas à rendre l’ordinateur brevetable. Il convient de noter que lorsque l’ordinateur ne met en oeuvre qu’une partie d’une méthode brevetable, on doit s’attacher à axer l’appréciation uniquement sur ces parties de la méthode qui sont exécutées sur l’ordinateur, et non pas sur la méthode dans son ensemble.
Par contre, lorsqu’un programme informatique exprime une méthode non prévue par la Loi, cette méthode en soi n’est pas une contribution brevetable, peu importe qu’elle soit nouvelle et inventive. La brevetabilité des revendications visant des ordinateurs dans de tels cas dépendra d’éléments additionnels définissant la façon dont l’ordinateur est adapté pour mettre en oeuvre la méthode. Ces éléments additionnels ne sont pas toujours nouveaux et inventifs, selon leur nature, leur complexité et l’état des connaissances dans le domaine de la programmation à la date pertinente. Lorsqu’un effort d’inventivité est requis pour que l’ordinateur mette en oeuvre une méthode d’une manière nouvelle, il y a là une solution technique à un problème technologique qui correspond à une contribution.
Pour établir si la conception d’un programme est inventive ou non, l’examinateur se fondera sur la description. L’alinéa 56(1)d) des Règles sur les brevets prévoit que la description doit contenir « une description de l’invention
en des termes permettant la compréhension du problème technique, même s’il n’est pas expressément désigné comme tel, et de sa solution
».
Ainsi, la description devrait indiquer clairement de quel problème technique (technologique) il est question et quelle est la solution proposée par les inventeurs. Lorsque l’examinateur tente d’établir s’il a fallu de l’ingéniosité pour réduire un algorithme en une série d’opérations précises devant être exécutées par un programme informatique, le degré de détail compris dans la description sera informatif.
Lorsque la demande ne comprend aucun détail sur la façon dont le programme informatique est censé fonctionner, cela porte à croire que le demandeur estime que la manière de mettre en oeuvre sa méthode n’est pas inventive. L’examinateur peut donc conclure avec raison que la mise en application de la méthode ne constitue pas une invention. Cette conclusion n’est pas préjudiciable au demandeur, car même si ce dernier avait tort de croire que le développement du programme n’est pas inventif, il reste que la description ne serait pas habilitante. Étant donné l’insuffisance de la divulgation, le programmeur serait appelé à déployer un effort d’inventivité pour établir comment le programme doit fonctionner.
Lorsqu’un plus grand nombre de détails est fourni, l’examinateur doit déterminer si la mise en oeuvre précise est une solution technique inventive à un problème technologique par rapport au fonctionnement de l’ordinateur, et établir par le fait même si l’ordinateur en soi constitue une contribution.
Date de modification : octobre 2010
Les exemples ci-dessous illustrent comment les instructions données dans ce chapitre peuvent être appliquées en pratique, particulièrement quand l’objet de l’invention ne relève pas du domaine des ordinateurs en soi.
Exemple 1 :
Une demande divulgue les coordonnées atomiques et la structure cristalline de la protéine X. Un algorithme de modélisation moléculaire tridimensionnelle est utilisé avec les coordonnées atomiques pour déterminer les coordonnées spatiales de la poche de liaison de la protéine X, et un criblage in silico est ensuite effectué pour découvrir les composés qui interagissent avec la protéine X.
Le document d’antériorité D1 divulgue :
Revendications :
Analyse :
La revendication 1 définit les coordonnées atomiques, lesquelles ne sont qu’une information descriptive liée à la protéine. Par sa forme, la revendication ne porte pas sur une invention prévue par la Loi au sens de l’article 2 de la Loi sur les brevets. La revendication 2 définit cette information quand celle-ci est stockée sur un support. Elle a la forme prévue par la Loi, mais elle ne comporte aucune contribution prévue par la Loi (le support de stockage étant lui-même manifestement connu).
La revendication 3 définit une méthode par laquelle un ordinateur produit un modèle 3D d’une molécule, analyse le modèle pour y détecter une poche de liaison, et cherche des molécules cibles ayant des structures complémentaires de celle de la poche de liaison, et qui se lieront à cette dernière. Plusieurs des étapes comportent des opérations informatiques qui pourraient être des innovations technologiques dans l’utilisation d’un ordinateur, y compris la production du modèle 3D (étape a), l’analyse de ce modèle pour y détecter une poche de liaison (étape b), et l’exécution des calculs de comparaison de formes et de minimisation de l’énergie (étapes c et d). Par sa forme, la revendication 3 porte sur une méthode prévue par la Loi. Cependant, compte tenu du document D1, ces opérations sont déjà connues et ne font donc pas partie de la contribution. Les coordonnées atomiques de la protéine X ne modifient pas la méthode technologique par laquelle l’ordinateur effectue les calculs, de sorte que le modèle de la protéine X est un élément distinct de la revendication. Le modèle de la protéine X n’est pas en soi une invention prévue par la Loi (ne pouvant être une contribution prévue par la Loi). Suite à une analyse par contribution, à la lumière du document D1, la revendication est donc considérée irrégulière en vertu de l’article 2 de la Loi sur les brevets, puisque l’élément distinct (le modèle de la protéine X) n’est pas un objet prévu par la Loi.
L’analyse de la revendication 3 serait guidée par la description figurant dans la demande. Le niveau de détails fournis quant à la façon dont l’ordinateur exécute les diverses étapes de modélisation, d’analyse, de mise en forme et de minimisation d’énergie permettrait d’établir si les obstacles technologiques liés à ces opérations ont été surmontés par les inventeurs. Un manque de détails ou, par exemple, la mention du logiciel de modélisation moléculaire connu de D1, pourrait indiquer qu’il est fort probable qu’il n’y ait aucune nouveauté quant à la façon dont l’ordinateur effectue ces opérations. Il convient de noter que si des détails précis étaient fournis quant à l’exécution des opérations informatiques, ces derniers devraient être revendiqués afin d’établir une distinction entre cette méthode et la méthode de D1.
Il convient également de noter que la conclusion relative à la revendication 3 est tirée de l’analyse par contribution à la lumière de la substance de l’invention revendiquée. Ceci peut être comparé à l’exemple 5 de la section 23.02.04 du présent recueil, qui indique seulement que, par sa forme, cette revendication vise une méthode prévue par la Loi.
Exemple 2
Une demande vise un dispositif de réglage des trains d’un véhicule automobile qui comprend une station utilisée pour mettre à l’essai les véhicules, un ensemble de capteurs optiques pour mesurer les angles des roues, un outil automatisé pour régler les angles ainsi qu’un terminal informatique. Le réglage des trains d’un véhicule est un procédé qui comprend la mesure et le réglage d’un certain nombre d’angles, notamment l’angle de carrossage, l’angle de chasse, le pincement ainsi que l’inclinaison de l’axe de pivotement. L’ordinateur exécute un logiciel qui compare les angles mesurés grâce aux capteurs optiques (les caractéristiques recommandées par le fabricant sont consignées dans une base de données) et produit un signal de sortie qui commande à l’outil automatisé d’effectuer un réglage synchronisé de tous les angles qui excèdent les limites prédéterminées. L’outil automatisé est une unité simple comprenant plusieurs modules, et chacun de ces modules peut régler l’un des angles des roues.
La recherche d’antériorités effectuée révèle que les caractéristiques suivantes sont connues :
La recherche d’antériorités ne fait pas état d’un outil automatisé qui permet d’effectuer le réglage synchronisé de divers angles et qui comprend plusieurs modules dans une unité simple, où chaque module permet de régler un angle précis.
Revendications :
un moyen de recevoir les données saisies;
un moyen de récupérer les valeurs des angles recommandés par le fabricant à partir d’une base de données électronique;
un moyen de calculer les écarts entre les valeurs des angles mesurés sur le véhicule et les angles recommandés par le fabricant; et
un moyen qui permet d’émettre un signal en fonction des valeurs calculées pour mettre en marche l’outil automatisé pour régler simultanément les angles des roues.
Analyse :
La revendication 1 définit une méthode qui comprend l’application d’étapes physiques pour résoudre un problème technologique : comment régler les divers angles des roues simultanément plutôt que de façon séquentielle? Cette méthode, lorsqu’elle est considérée dans son ensemble, est prévue par la Loi par sa forme. L’art antérieur enseigne la mesure des angles des trains, la comparaison des valeurs mesurées avec une base de données et l’exécution du réglage de façon séquentielle par rapport à chaque angle, mais le réglage simultané n’a jamais été divulgué auparavant. Pour que la méthode soit brevetable, il faut que l’examinateur estime que l’étape f, qui est nouvelle, soit également inventive. Puisque la brevetabilité de cette revendication dépend du fait qu’une étape prévue par la Loi est considérée comme inventive, l’appréciation critique peut se fonder sur l’article 28.3 de la Loi sur les brevets.
La revendication 2 définit un système destiné à exécuter la méthode visée par la revendication 1. Si le système a été adapté précisément pour exécuter la méthode en question (dans cet exemple, l’utilisation de modules multiples dans une unité simple donne à penser que c’est le cas), alors sa brevetabilité dépend du même facteur d’ingéniosité que la revendication 1. Comme il est indiqué à la section 22.02.03, une machine précisément adaptée pour exécuter l’intégralité d’une méthode brevetable est également brevetable.
La revendication 3 définit une méthode permettant d’effectuer des calculs pour obtenir de l’information. Par sa forme, la revendication comporte des étapes physiques qui, théoriquement, sont prévues par la Loi. Par contre, il est clair que les aspects technologiques de chacune des étapes (la saisie de données sur un ordinateur, la recherche dans des bases de données, la résolution d’une équation algébrique simple à l’aide de l’ordinateur et l’affichage des résultats) sont connus et font partie des connaissances générales courantes dans le domaine. On peut ainsi conclure que, par sa substance, l’objet de la revendication 3 équivaut à une méthode de calcul mental exécutée par un ordinateur. Conformément à la section 22.02.01, ce n’est pas parce qu’on ajoute un ordinateur qu’une méthode non prévue par la Loi le devient pour autant. L’objet revendiqué ne comporte donc aucune contribution prévue par la Loi. L’irrégularité associée au processus intellectuel est donc identifiée en vertu de l’article 2 de la Loi sur les brevets.
La revendication 4 définit un ordinateur capable d’exécuter la méthode exposée dans la revendication 3. Pour que l’ordinateur soit brevetable, il doit y avoir eu certaines avancées technologiques quant au fonctionnement de l’ordinateur en soi. La revendication définit « un organe d’entrée pour saisir », « un organe de traitement pour chercher[...] et calculer » et « un organe de sortie pour afficher ». Ce sont là les éléments distincts du système prévus par la Loi et ils représentent les composantes logicielles et matérielles capables d’exécuter les fonctions énumérées. Les autres caractéristiques de la revendication portent sur les valeurs qui doivent être saisies, examinées, utilisées dans les calculs et affichées. Ces caractéristiques présentent un intérêt purement intellectuel et elles ne définissent pas comment le système fonctionne en tant qu’entité technologique. Dans sa forme actuelle, il va de soi que la fonctionnalité technologique requise par les moyens brevetables définis est présente dans un ordinateur universel. L’objet revendiqué ne répond donc pas au critère de nouveauté compte tenu des connaissances générales courantes dans le domaine des ordinateurs et n’est pas conforme à l’article 28.2 de la Loi sur les brevets. La revendication peut aussi être considérée irrégulière en vertu de l’article 2 de la Loi sur les brevets du fait qu’elle ne distingue l’objet revendiqué de l’art antérieur qu’au moyen de caractéristiques présentant un intérêt purement intellectuel.
Date de modification : octobre 2010
Une invention doit être utile, dans le sens où elle permet d’atteindre tout ce qu’ont promis les inventeurs. L’utilité de l’objet revendiqué doit être établie par une démonstration ou une prédiction valable, et cet objet doit être fonctionnel pour produire le résultat promis de manière contrôlable et reproductible.
En règle générale, un ordinateur est considéré comme un outil capable de reproduire n’importe quelle opération que son matériel et ses programmes lui permettent d’effectuer. L’utilité d’une invention mise en oeuvre par ordinateur n’est toutefois pas garantie par ce fait. Même lorsque les composantes informatiques fonctionnent comme prévu, le bon fonctionnement de l’invention dans son ensemble peut dépendre d’autres éléments.
Lorsque le jugement ou l’interprétation d’un exécutant entre en jeu dans le bon fonctionnement de l’invention revendiquée, comme c’est le cas pour toutes les décisions sur les opérations gérées par ordinateur fondées sur le jugement et le raisonnement, le critère de la reproductibilité ne sera pas rempli. Lorsque l’apport d’un exécutant est requis, mais que cet apport ne nécessite aucun jugement, le fait de devoir compter sur cet apport n’empêche pas qu’il y ait reproductibilité pour autant [voir la section 19.01.01 du présent recueil][286].
Lorsqu’une méthode mise en oeuvre par ordinateur est revendiquée, on doit indiquer clairement quelles sont les étapes de la méthode qui sont exécutées sur l’ordinateur ou par ce dernier [voir 22.08.01].
Date de modification : octobre 2010
Les exigences générales relatives à la divulgation suffisante d’une invention sont décrites au chapitre 14 du présent recueil, et elles s’appliquent tant aux inventions mises en oeuvre par ordinateur qu’aux autres inventions.
Certains aspects d’une description complète en bonne et due forme d’une invention mise en oeuvre par ordinateur exigent une attention particulière et elles sont donc abordées plus en détail dans les sections suivantes.
Date de modification : octobre 2019
Conformément au paragraphe 27(3) de la Loi sur les brevets, le mémoire descriptif doit décrire d’une façon exacte et complète l’invention. En pratique, cette exigence vise la description, laquelle doit étayer les revendications conformément à l’article 60 des Règles sur les brevets.
Voici les deux exigences d’une description : i) elle doit dévoiler en des termes clairs et non équivoques la nature de l’invention revendiquée (exigence liée à la description écrite) et ii) elle doit offrir tous les enseignements nécessaires pour permettre à une personne versée dans le domaine de faire fonctionner l’invention revendiquée (exigence liée à l’habilitation). Une personne versée dans le domaine doit être capable de comprendre, à la lumière du seul mémoire descriptif, lorsqu’elle le lit en fonction de ses connaissances générales courantes, la nature de l’invention, son objectif et son fonctionnement.
Le niveau de description nécessaire dépendra des faits propres à chaque cas. En général, lorsqu’on renvoie à des aspects des connaissances générales courantes, il est possible qu’il ne soit pas nécessaire de faire plus qu’identifier une technique ou un élément bien connu faisant partie de ce répertoire d’information courante. Lorsque des renseignements précis ne faisant pas partie des connaissances générales courantes sont exigés, ils doivent être fournis explicitement. Par exemple, si du matériel et certains logiciels sont connus dans le domaine à la date de l’invention, il est évident qu’ils pourront être utilisés pour atteindre des résultats connus ou prévisibles ou effectuer des opérations connues ou prévisibles. Il est possible de décrire et de réaliser les aspects de l’invention liés à ce matériel ou à ces logiciels connus simplement en cernant les éléments précis du matériel ou des logiciels qui seront utilisés ainsi que les résultats connus ou prévisibles qui seront atteints. Au contraire, si le résultat désire nécessite une application nouvelle et non évidente du matériel ou des logiciels, il faudra alors fournir plus de détails sur la façon dont ce résultat sera atteint.
Lorsqu’une revendication définit l’invention en termes d’énoncés des « moyens et des fonctions », la nature des moyens et, là où il y a lieu, la façon dont ils sont disposés pour offrir la fonctionnalité indiquée doivent être expliquées clairement à la personne versée dans le domaine. Le niveau de description nécessaire pour décrire de façon exacte et complète les moyens et leur disposition, s’il y a lieu, dépendra de l’état des connaissances générales courantes dans le domaine. Une description restreinte peut suggérer que le demandeur estime (à tort ou à raison) que la sélection de moyens convenables pour exécuter la fonction énoncée serait évidente pour toute personne versée dans le domaine.
Les inventions mises en oeuvre par ordinateur sont souvent décrites sous forme d’organigrammes qui illustrent l’algorithme ou l’arbre logique sur lequel le fonctionnement de l’invention repose. En règle générale, l’organigramme présentera les opérations effectuées par un ordinateur. Les organigrammes sont des diagrammes qui comportent une série de cases, dont chacune représente un état ou une étape dans un algorithme, ainsi que des flèches qui relient ces cases les unes aux autres pour décrire l’ordre des diverses étapes ou le lien qui existe entre elles.
Bien souvent, l’algorithme ou l’arbre logique exécuté par l’ordinateur est au coeur de l’invention. En pareil cas, une description complète de l’algorithme ou de l’arbre logique doit être fournie. Lorsque l’algorithme ou l’arbre logique est décrit par renvoi à un organigramme, présenté sous la forme d’un dessin, une explication écrite de l’organigramme est requise pour étayer toute revendication visant l’algorithme ou l’arbre logique.
Pour réaliser l’invention avec succès, la personne versée dans le domaine doit être en mesure d’exécuter chacune des étapes figurant dans l’organigramme. Pour que la description soit habilitante, la personne versée dans le domaine doit pouvoir y arriver sans l’exercice d’un génie inventif ou sans expérimentation excessive. L’organigramme, et toute description l’accompagnant, doit donc comprendre tous les renseignements nécessaires pour permettre d’exécuter l’algorithme.
L’ampleur de la description écrite nécessaire pour décrire comme il se doit l’algorithme et l’exécuter dépend du rapport entre chaque étape et les connaissances générales courantes. Lorsque l’algorithme renvoie à des opérations bien connues, il est possible qu’une très courte description, voire aucune description précise, ne soit requise pour décrire ou exécuter correctement ce dernier. Si, au contraire, les opérations nécessaires pour exécuter une étape dans l’algorithme n’étaient pas évidentes pour la personne versée dans le domaine, ces opérations devraient alors faire l’objet d’une description complète.
De plus, si les connaissances générales courantes de la personne versée dans le domaine incitaient cette dernière à exécuter l’algorithme de façon inefficace, la description devrait comporter suffisamment d’instructions pour lui permettre d’employer des modes de réalisation efficaces, et d’éviter les modes inefficaces.
Lorsqu’il y a très peu d’explications sur la façon dont une étape d’une méthode doit être mise en oeuvre par ordinateur, on conclura en règle générale que le demandeur, à tort ou à raison, ne croit pas que la mise en oeuvre de cette étape nécessite un effort d’inventivité de la part de la personne versée dans le domaine.
Date de modification : octobre 2010
En général, l’intégration de codes sources ou de pseudocodes dans la description d’une invention mise en oeuvre par ordinateur ne sera pas considérée, en soi, comme une description complète et habilitante de l’invention.
Lorsque le code source est fourni, il faut se souvenir que l’importance des commandes utilisées dans un code précis dépend de la plateforme prévue, et le code lui-même ne constituera habituellement pas une description claire et sans équivoque de l’invention.
Un pseudocode désigne un langage naturel et semi-structuré expliquant le fonctionnement du programme que l’inventeur souhaite créer. Ce langage peut être utilisé en remplacement d’un organigramme pour fournir un ensemble d’instructions suivant un ordre logique, mais ne suivant pas la syntaxe d’un langage de programmation en particulier. Un pseudocode aura donc, généralement, une plus grande valeur pour décrire une invention qu’un code source dans un langage de programmation particulier. Néanmoins, tout comme un organigramme doit habituellement être accompagné d’une description pour décrire complètement l’invention, un pseudocode ne constitue pas, en soi, une description complète et sans équivoque de l’invention.
Date de modification : octobre 2010
On estime que les activités requises pour réduire une série de données d’instructions logiques en un code machine font partie des connaissances générales courantes d’un programmeur qualifié. Ainsi, il n’est pas nécessaire pour un inventeur de décrire la marche à suivre pour écrire un code machine, que ce soit en général ou par rapport à un langage informatique donné.
Lorsque l’algorithme qui devra être écrit sous forme de lignes de code ne renvoie qu’à des opérations courantes, ou si des opérations logiques précises et non évidentes sont requises et qu’elles ont été décrites clairement, on estime que le fait d’exprimer des commandes précises sous forme de lignes de code ne nécessite ni une ingéniosité inventive ni un effort excessif.
Lorsque la description n’exprime qu’en termes généraux l’objectif du programme, et que la personne versée dans le domaine ne peut, en fonction de ses connaissances générales courantes, établir clairement les opérations requises ou la logique necessaire pour exécuter des opérations précises, on doit conclure que le programmeur qualifié n’a pas reçu suffisamment d’instructions pour créer le code nécessaire. Pour créer un programme qui fonctionne, le programmeur devrait d’abord exercer son ingéniosité afin de résoudre le problème qui consiste à réduire les concepts divulgués en une série d’instructions pratiques (c.-à-d. il aurait besoin de concevoir le programme; voir la section 22.03.01).
Date de modification : octobre 2010
Comme c’est le cas pour tous les types d’invention, pour être brevetable, une invention mise en oeuvre par ordinateur ne doit pas être devancée par des antériorités, conformément à l’article 28.2 de la Loi sur les brevets.
Pour qu’il y ait antériorité, une seule divulgation écrite antérieure, lorsqu’elle est comprise à la lumière des connaissances générales courantes, doit offrir une description écrite de l’invention revendiquée et suffisamment d’instructions pour que la personne versée dans le domaine puisse faire fonctionner l’invention sans l’exercice d’un génie inventif ni effort excessif.
Pour établir si une invention revendiquée est antériorisée, on doit comparer les éléments essentiels de cette dernière avec les éléments enseignés dans une divulgation antérieure contenue dans un seul document. Si tous ses éléments essentiels ont été divulgués antérieurement, alors l’invention est antériorisée.
Les éléments essentiels d’une invention sont ceux qui ont une incidence sur ce que l’invention fait et comment elle le fait (c.-à-d. son utilité pratique promise).
Lorsqu’on étudie une revendication visant un dispositif informatique (machine), il faut examiner attentivement l’effet de toutes les commandes mises en oeuvre par le logiciel afin d’établir si ces dernières produisent un effet technologique lié à l’utilité promise du dispositif. Si tel est le cas, ces commandes sont des éléments essentiels du dispositif et elles doivent être prises en compte dans l’analyse de la nouveauté. Si les commandes ne constituent qu’une application d’une fonctionnalité de la machine qui était déjà connue, alors elles ne sont pas considérées comme des éléments essentiels de celle-ci.
Date de modification : octobre 2010
Bien que la majorité des antériorités consistent en des divulgations écrites antérieures, l’utilisation ou la vente antérieure d’une invention peut également constituer une antériorité, à condition qu’on rende ainsi accessibles des renseignements qui décrivent l’invention revendiquée et qui équivalent à une divulgation permettant de realiser celle-ci (divulgation habilitante)[287].
En ce qui a trait aux inventions mises en oeuvre par ordinateur, les logiciels qui étaient à la disposition du public avant la date de revendication peuvent être considérés comme des antériorités.
Pour établir si un logiciel donné divulgue l’invention revendiquée, ce logiciel doit dévoiler à la personne versée dans l’art suffisamment d’information pour comprendre l’invention[288]. L’utilisation d’un produit antériorise une invention seulement si l’utilisation de ce produit divulgue l’information nécessaire[289]. L’information ainsi disponible doit être telle que, si une personne versée dans l’art écrivait cette information, elle rédigerait une description claire et sans ambiguïté de l’invention revendiquée[290].
Donc, si cette dernière est définie en termes généraux à l’aide d’un langage fonctionnel, tout logiciel préexistant qui permet d’effectuer la même fonction pourrait être considéré comme une antériorité. Au contraire, si l’invention revendiquée définit une méthode particulière pour obtenir un résultat précis, un logiciel ne constituera une antériorité que si l’on peut établir, selon la prépondérance des probabilités, qu’il utilisait la même méthode pour arriver au résultat.
Comme il est indiqué dans l’arrêt Baker Petrolite Corp. c. Canwell Enviro-Industries Ltd., lorsqu’on doit établir si un produit accessible au public antériorise une invention revendiquée, la capacité de la personne versée dans le domaine à faire l’ingénierie inverse d’un produit « conformément aux techniques d’analyse connues » doit être prise en compte[291]. Par conséquent, lorsqu’il y a lieu, on doit tenir compte de la capacité de la personne versée dans le domaine à faire l’ingénierie inverse d’un logiciel, sans exercice d’un génie inventif, pour vérifier quelle méthode est mise en oeuvre. Il convient de noter que c’est la capacité à faire de l’ingénierie inverse qui est en jeu ici, notamment grâce à la décompilation; il n’est donc pas nécessaire d’établir que le produit a bel et bien été soumis à l’ingénierie inverse[292].
Pour établir s’il y a antériorité découlant de l’utilisation ou de la vente antérieure d’une invention, la période de grâce prévue à l’alinéa 28.2(1)a) de la Loi sur les brevets s’applique relativement à toute communication de l’invention de la part du demandeur ou d’un tiers ayant obtenu de lui l’information à cet égard de façon directe ou indirecte.
Date de modification : octobre 2010
Comme c’est le cas pour tous les types d’invention, pour être brevetable, une invention mise en oeuvre par ordinateur ne doit pas être évidente à la lumière de l’art antérieur pertinent, conformément à l’article 28.3 de la Loi sur brevets.
L’évidence s’apprécie en fonction de l’état global de la technique comprise dans l’art antérieur, lorsqu’on le considère dans son ensemble à la lumière des connaissances générales courantes de la personne versée dans le domaine. Une invention revendiquée doit être le produit de l’ingéniosité, et conclure qu’il y a évidence revient à conclure qu’il n’y a pas d’étape inventive. Pour qu’ils soient considérés comme évidents, les enseignements compris dans l’art antérieur doivent être suffisants de sorte que si on les combine, ils mèneraient à l’invention revendiquée. De plus, la combinaison des enseignements nécessaires doit être non inventive (ou évidente).
Tout comme l’appréciation de la nouveauté, l’appréciation de l’évidence est fondée sur les éléments essentiels de l’invention revendiquée. Il n’y a rien d’inventif dans le fait d’ajouter un élément non essentiel à une invention, car, par définition, l’élément non essentiel n’est pas pertinent quant à la réussite de l’exécution de l’invention.
On considère qu’il est évident que les ordinateurs servent à automatiser un grand nombre d’opérations manuelles, et l’idée d’automatiser un procédé manuel est, sauf motifs d’arriver à une conclusion contraire, considérée comme évidente. L’étape inventive nécessaire pour étayer une revendication visant une version informatisée d’une méthode manuelle connue doit donc en règle générale résider dans la solution à des problèmes précis qui permette l’automatisation.
Lorsqu’une invention mise en oeuvre par ordinateur vise à atteindre un nouveau résultat unitaire grâce à la combinaison de matériel et de logiciels connus, une étape inventive peut exister si l’on reconnaît que cette combinaison va permettre d’atteindre le résultat visé. Si, au contraire, l’utilisation conjointe de matériel et de logiciels donne simplement un résultat prévisible, l’invention alléguée n’est qu’une simple agrégation.
Date de modification : octobre 2019
Les inventions mises en oeuvre par ordinateur sont en règle générale revendiquées en tant que machine, méthode (une réalisation ou un procédé) ou fabrication (support lisible par ordinateur). Comme c’est le cas pour tous les types de revendication, une revendication visant une invention mise en oeuvre par ordinateur doit répondre à certaines exigences, notamment à celles du paragraphe 27(4) de la Loi sur les brevets et de l’article 60 des Règles sur les brevets.
Date de modification : octobre 2010
Lorsqu’une revendication vise une méthode qui sera mise en oeuvre, en partie ou en totalité, par ordinateur, les étapes de la méthode qui sont exécutées par l’ordinateur doivent être clairement établies.
Le fait d’indiquer dans le préambule qu’une méthode est « mise en oeuvre par ordinateur » signifie que certaines étapes de la méthode, mais non nécessairement toutes, sont effectuées par un ordinateur. Lorsque, à la lumière de l’ensemble du mémoire descriptif, on peut conclure qu’une étape est effectuée soit par un ordinateur, soit par une personne, on doit en règle générale éviter de présumer que la méthode revendiquée nécessite que cette étape soit effectuée par un ordinateur.
Date de modification : octobre 2010
Lorsqu’une revendication vise une machine, elle doit être définie en termes de composantes physiques.
Beaucoup de revendications visant un ordinateur définiront le dispositif en termes d’énoncés de moyens qui présentent la fonction du dispositif. Lorsqu’un énoncé de moyens est un énoncé visant un logiciel, il doit être indiqué que le logiciel en question est stocké sur une mémoire physique. On peut intégrer cette information dans la revendication même ou encore dans la description, en s’attachant à ce que le langage utilisé soit clair, concis et non équivoque.
Dans certains cas, il se peut que le moyen dont il est question dans un énoncé de moyens soit du matériel ou encore un logiciel. Le cas échéant, la meilleure solution est peut-être de préciser dans la description que l’énoncé de moyens renvoie soit à du matériel ou à un logiciel stocké sur une mémoire physique.
Date de modification : octobre 2010
Le terme système, selon le contexte dans lequel il est utilisé, peut désigner une machine (un dispositif, un appareil ou un réseau de dispositifs ou d’appareils), un programme informatique ou un ensemble de programmes informatiques (c.-à-d. un système de gestion de bases de données ou un système d’exploitation), ou une méthode. Il faut donc s’assurer que le sens voulu du mot « système » soit, dans un contexte donné, clair et sans ambiguïté.
Dans le domaine de l’informatique, lorsqu’un autre sens voulu n’est pas clairement précisé, on présumera que le terme système désigne une machine.[293]
Peu importe le sens voulu, il doit être clair à quelle catégorie d’invention l’objet revendiqué appartient. Lorsque le système revendiqué n’est pas une machine, cela devrait être défini de manière explicite, par exemple : un produit logiciel ou une méthode, afin d’être conforme au paragraphe 27(4) de la Loi sur les brevets.
Date de modification : octobre 2010
Le Bureau considère un programme d’ordinateur (logiciel), revendiqué en soi, comme un plan théorique ou un ensemble de règles d’exploitation d’un ordinateur [voir la section 17.03.08 du présent recueil]. En conséquence, il ne s’agit pas d’une invention au sens de l’article 2 de la Loi sur les brevets.
Dans certaines circonstances, un logiciel peut faire l’objet d’une revendication visant la mémoire physique qui stocke le programme d’ordinateur. Une revendication visant une mémoire physique appartient à la catégorie des fabrications.
Au moment de définir un produit logiciel, la forme que prend la revendication est importante. Le préambule doit préciser clairement que la revendication vise un produit matériel limité par le programme d’ordinateur qui y est stocké et non un programme d’ordinateur limité par la mémoire servant à le stocker. Ainsi, le préambule « une mémoire physique ayant stocké... » en fait une revendication visant une inclusion prévue par la Loi, tandis que « un programme d’ordinateur stocké dans une mémoire physique » en fait une revendication visant un programme d’ordinateur et, donc, un objet exclu.
De plus, il est nécessaire de définir expressément que le programme d’ordinateur est présent sous la forme d’un code exécutable par machine. Seul le code exécutable par machine peut modifier la fonctionnalité technologique de la mémoire physique stockant le programme. Un code non exécutable est considéré comme un simple objet descriptif [voir la section 17.03.06 du présent recueil].
Lorsque le programme d’ordinateur ferait en sorte que le dispositif qu’il commande apporte une solution technique à un problème technologique, la « mémoire physique modifiée par le logiciel » est alors un élément distinct simple. Si le programme est nouveau et inventif, la revendication comportera une contribution prévue par la Loi . Ces circonstances sont celles selon lesquelles un produit logiciel comprenant une mémoire physique stockant un code executable peut être brevetable.
Exemple :
1. Une demande vise une méthode de détermination de la répartition des voies dans un réseau d’accès multiple par répartition en code (AMRC) mise en oeuvre par ordinateur. La méthode améliore les réseaux AMRC en déterminant la répartition des voies AMRC selon des contraintes prédéterminées. La découverte est que des contraintes prédéterminées appropriées rendent le réseau plus efficace.
La recherche d’antériorités révèle que les caractéristiques connues suivantes sont divulguées dans le document D1 :
Le document D1 ne divulgue pas l’utilisation de contraintes prédéterminées pour modifier la répartition des voies.
Revendications :
Analyse :
La revendication 1 définit une méthode d’ordre technologique comprenant des étapes physiques. Sa forme est donc prévue par la Loi. Répartir des voies dans un réseau AMRC conformément à la méthode améliore le réseau de communications; la méthode apporte donc une solution technique à un problème concret et les étapes concernant les contraintes prédéterminées sont donc distinctes sur le plan technologique des étapes similaires effectuées sans les contraintes. Les antériorités ne divulguent pas le recours à des contraintes prédéterminées pour modifier la répartition des voies initiale dans un réseau AMRC. Dans l’hypothèse où l’examinateur détermine que cette caractéristique constitue un élément inventif, au moins une étape physique de la méthode constituera une contribution. La revendication inclurait donc une contribution prévue par la Loi et serait acceptable. Il est à noter que, pour éviter que celle-ci soit ambiguë, elle doit définir les contraintes prédéterminées actuelles de l’invention.
La revendication 2 définit un programme d’ordinateur en soi et vise donc un objet don’t la forme n’est pas prévue par la Loi. La revendication donne lieu à une objection en vertu de l’article 2 de la Loi sur les brevets.
Les revendications 3 et 4 sont des façons différentes de définir un produit d’ordinateur. Elles sont toutes deux acceptables dans leur forme. Pour être brevetable, la mémoire physique doit être considérée distincte sur le plan technologique d’autres mémoires physiques. C’est notamment le cas lorsque le programme d’ordinateur stocké dans la mémoire ferait en sorte qu’un ordinateur exploitant le programme constituerait en soi une solution technique à un problème technologique. Un ordinateur programmé de façon nouvelle pour mettre en oeuvre intégralement une méthode ingénieuse est brevetable en soi . Là où le dispositif programmé serait brevetable, une mémoire physique stockant le programme sous la forme d’un code exécutable par ordinateur serait également brevetable. Donc, là où la méthode décrite dans la revendication 1 serait brevetable, la revendication 3 ou 4 serait également acceptable.
Date de modification : octobre 2010
Un énoncé de « moyens » définit une partie d’une invention en termes de moyens qui permettent d’atteindre un résultat, plutôt qu’en définissant explicitement les éléments précis qui produiraient le résultat. Les énoncés de moyens ne sont pas irréguliers en soi, à condition que la revendication réponde à toutes les exigences de la Loi sur les brevets et des Règles sur les brevets.
Pour qu’un énoncé de moyens soit étayé comme il se doit, la description doit indiquer les types de moyens qu’envisage l’inventeur, à moins que cette information ne soit évidente pour la personne versée dans le domaine à la lumière de ses connaissances générales courantes. Lorsqu’il n’est pas évident pour la personne versée dans le domaine d’établir quel moyen est visé par un énoncé de moyens précis, la revendication risque d’être irrégulière pour manque d’étaiement ou imprécision. Un énoncé de moyens peut désigner du matériel ou un logiciel, et il doit être clairement indiqué dans le contexte de la revendication ce à quoi l’énoncé renvoie.
Dans le domaine de l’informatique, le terme moyen est souvent utilisé pour désigner un logiciel. À moins que le contexte de la revendication exclue cette interprétation, on peut considérer qu’un énoncé de moyens qui englobe un logiciel renvoie à un logiciel qui est stocké sur une mémoire physique et exécuté par un processeur.
Date de modification : octobre 2010
L’objet d’une revendication doit appartenir clairement à une catégorie d’invention définie à l’article 2 de la Loi sur les brevets. Les éléments définissant l’objet revendiqué doivent donc appartenir à un type approprié pour cette catégorie d’invention.
Lorsqu’une revendication dans une catégorie d’invention (p. ex. une machine) définit son objet à l’aide de termes appartenant à une autre catégorie (p. ex. étapes d’une méthode), il y a un risque d’ambiguïté quant à l’objet visé.
Lorsqu’une revendication vise une machine, elle doit définir son objet en termes de composantes structurelles grâce auxquelles la machine se distingue de toutes les autres. Puisque les ordinateurs sont souvent définis en termes d’énoncés de moyens qui présentent les limitations fonctionnelles de la machine, il faut s’attacher à ce que ces énoncés puissent être perçus comme des composantes physiques [voir la section 22.08.02][294].
Lorsqu’une revendication vise une méthode qui consiste à utiliser un dispositif, elle doit comprendre au moins une étape au cours de laquelle le dispositif est appliqué à la tâche à accomplir. Une revendication récitant simplement « Une méthode qui consiste à utiliser le dispositif de la revendication 1. » peut être considérée indéfinie si, par exemple, la façon dont le dispositif est utilisé n’a pas été définie.
Il convient de noter que le type de revendication visant « un produit en vertu d’un procédé » définit un produit en totalité ou en partie en fonction du procédé par lequel il est produit. Ce format n’est pas destiné à définir un produit par rapport à la méthode pour laquelle il sera utilisé.
Date de modification : octobre 2010
Cette section porte sur des types d’objets précis qui méritent une attention particulière ou qui appellent des explications ou des éclaircissements.
Dans les sections qui suivent, les revendications données en exemple sont analysées en fonction de l’approche présentée au chapitre 12. De plus, l’analyse porte principalement sur la question de savoir si une contribution prévue par la Loi existe sur la base des faits présumés de chaque exemple. Par souci de simplifier les exemples, on a attaché une importance moindre à la question de l’habilitation. Plusieurs revendications données en exemple sont définies en termes d’exposés fonctionnels vastes (énoncés de moyens). En pratique, pour déterminer si ces derniers sont suffisamment étayés, on devrait tenir compte du niveau de divulgation ainsi que des connaissances générales courantes dans le domaine visé [voir la section 22.05].
Date de modification : octobre 2010
Comme l’expression indique, une « interface graphique de l’utilisateur » (IGU) est un type d’interface qui permet à un utilisateur d’interagir avec un ordinateur ou un dispositif informatisé. Alors que les premiers ordinateurs utilisaient des interfaces de ligne de commande qui obligeaient les utilisateurs à saisir des commandes textuelles pour exploiter l’ordinateur, les interfaces graphiques permettent aux utilisateurs d’exploiter les capacités de l’ordinateur à l’aide d’icônes, de boutons, de menus, de barres d’outils et d’autres éléments graphiques à l’écran.
Pour le Bureau, l’expression interface graphique est considérée seulement comme étant un ensemble d’éléments visuels affichés à l’écran et exclut tout composant matériel ou logiciel pouvant être requis pour produire l’interface graphique ou la rendre fonctionnelle. En conséquence, une interface graphique en soi n’est que de l’information qui, lorsqu’affichée à l’écran, est sujette à la pratique établie dans la section 17.03.06 du présent recueil.
Une invention est considérée comme une solution à un problème concret, ce qui, selon le Bureau, sous-entend une « solution technique à un problème concret ». Les caractéristiques ayant une importance purement intellectuelle ou esthétique ne constituent pas des objets prévus par la Loi et ne peuvent apporter une contribution prévue par la Loi . Tout affichage d’information dont la contribution se limite à l’information elle-même représente un élément descriptif non fonctionnel et n’est donc pas une contribution brevetable [voir la section 17.03.06 du présent recueil].
Le Bureau ne considère pas l’aménagement des éléments graphiques à l’écran, autrement dit la présentation visuelle définissant une interface graphique, comme une contribution brevetable, lorsque la présentation visuelle de l’interface graphique n’apporte aucune solution technique à un problème concret. Son importance est plutôt purement esthétique, et la présentation visuelle n’est donc pas un élément descriptif fonctionnel.
Cependant, la présence d’une interface graphique n’exclut pas automatiquement la brevetabilité d’une invention si les critères de brevetabilité sont remplis. Une interface graphique ayant été intégrée dans un objet prévu par la Loi peut être brevetable. Les revendications d’une interface graphique doivent viser l’une des catégories d’invention décrites à l’article 2 de la Loi sur les brevets.
Exemple 1 :
Une demande divulgue un dispositif portatif qui permet à l’utilisateur de visualiser un livre électronique. Le dispositif comprend un écran tactile et affiche le livre électronique à l’aide d’une interface graphique efficace intégrant des buttons d’accès aux fonctions courantes dans le haut de l’écran, des hyperliens vers d’autres éléments de contenu du livre du côté gauche de l’écran et un volet central affichant le contenu du livre. Aussi, le dispositif permet à l’utilisateur de saisir des notes personnelles n’importe où dans le contenu du livre électronique. Ces notes personnelles sont stockées dans des étiquettes XML imbriquées dans le contenu, et une icône graphique s’affiche là où se trouve chaque étiquette XML. Pour visualiser une note personnelle en mémoire, l’utilisateur doit cliquer sur l’icône graphique en question. Aussi, l’écran tactile a une capacité de reconnaissance des commandes tactiles avancées de l’utilisateur et le dispositif est muni d’un logiciel d’interprétation de ces commandes tactiles et d’exécution de fonctions précises.
La recherche d’antériorités révèle que les caractéristiques connues suivantes sont divulguées dans le document D1 :
L’antériorité ne divulgue pas l’organisation efficace de l’IGU de cette application, la caractéristique de stockage de notes personnelles dans des étiquettes XML ou la caractéristique de reconnaissance des commandes tactiles avancées.
Revendications :
Analyse :
La revendication 1 définit l’interface graphique en soi et vise donc un objet dont la forme n’est pas prévue par la Loi. La revendication donne lieu à une objection en vertu de l’article 2 de la Loi sur les brevets.
À l’opposé, la revendication 2 vise un dispositif et aucune objection fondée sur la forme ne peut donc être soulevée. Après un examen plus poussé, on arrive à la conclusion que la revendication 2 contient certaines caractéristiques prévues par la Loi et d’autres qui ne sont pas prévues par la Loi. Le dispositif portatif et l’écran tactile sont deux caractéristiques prévues par la Loi, tandis que la disposition des éléments à l’écran, définie dans la revendication, n’est pas une caractéristique prévue par la Loi. L’écran tactile apporte une limitation technologique au dispositif portatif de telle sorte que les deux sont considérés comme un élément distinct simple de la revendication. Cependant, la disposition des éléments à l’écran n’apporte aucune limitation technologique au dispositif portatif doté d’un écran tactile et n’est donc pas considérée comme constituant un deuxième élément distinct de la revendication. Pour déterminer si l’objet de la revendication 2 apporte une contribution prévue par la Loi, les caractéristiques divulguées dans le document D1 doivent être comparées à l’élément distinct de la revendication prévu par la Loi. Étant donné que l’antériorité divulgue un dispositif portatif de lecture de livres électroniques doté d’un écran tactile, cette caractéristique ne fait pas partie de la contribution apportée par la revendication. Il n’est pas nécessaire d’apprécier s’il y a eu contribution de la disposition des éléments à l’écran puisqu’il s’agit d’un élément distinct non prévu par la Loi et que cet élément ne peut en soi représenter une invention prévue par la Loi. Après analyse par contribution, il est conclu que la revendication 2 n’apporte aucune contribution prévue par la Loi. En vertu de l’article 2 de la Loi sur les brevets, il conviendrait de soulever une objection fondée sur l’objet non prévu par la Loi, puisque cet objet constitue le but de l’invention.
La revendication 3 définit un programme d’ordinateur sur un support physique. Le logiciel permet l’affichage de l’IGU visée par la revendication 1. La revendication ne définit aucune caractéristique apportant une solution technique à un problème technologique. L’IGU visée par la revendication 1 demeure un élément distinct de la revendication et la mémoire physique stockant le logiciel qui permet d’afficher l’information est un deuxième élément distinct de la revendication. À la lecture du document D1, il est évident que le logiciel permettant l’affichage de l’information était connu de l’art antérieur et la mémoire stockant ledit logiciel ne fait donc pas partie de la contribution. Une objection peut donc être soulevée de la même manière que dans le cas de la revendication 2.
La revendication 4 vise encore une fois un programme d’ordinateur stocké sur un support physique, mais fait état de caractéristiques supplémentaires qui permettent à l’utilisateur d’ajouter des notes personnelles à des endroits précis dans le contenu du livre électronique à l’aide d’étiquettes XML prédéterminées, puis d’afficher ces notes personnelles sur demande. Ces caractéristiques fonctionnent de pair pour modifier la façon dont fonctionne le dispositif exécutant les instructions stockées sur le support lisible par ordinateur, de telle sorte à créer une nouvelle caractéristique apportant une solution technique à un problème concret. Dans ce cas-ci, le problème concret est de trouver un moyen pour permettre à l’utilisateur de stocker et de récupérer des notes personnelles à des endroits précis dans le contenu d’un livre électronique. Puisque le dispositif en soi apporterait une solution technique à un problème technologique et serait considéré comme prévu par la Loi, le support lisible par ordinateur stockant les instructions qui commandent le dispositif est également considéré comme prévu par la Loi [voir la section 22.08.04 du présent recueil]. Si l’examinateur détermine, à partir de l’état de la technique à la date de revendication, que la caractéristique d’imbrication de notes dans le contenu d’un livre électronique à l’aide d’étiquettes XML est nouvelle et inventive, il s’agirait alors d’une contribution prévue par la Loi et la revendication serait acceptable.
La revendication 5 énonce une caractéristique supplémentaire de reconnaissance d’une commande tactile précise de l’utilisateur de l’écran tactile et l’exécution d’une fonction précise à partir de ladite commande tactile. Bien que l’écran tactile décrit dans l’antériorité permette à l’utilisateur de pointer et de cliquer, il ne peut reconnaître un mouvement complexe comme un mouvement de pincement similaire au movement qu’effectuerait une personne pour tourner les pages d’un livre conventionnel. Cette caractéristique est considérée comme une caractéristique technologique qui apporte une nouvelle solution technique à un problème concret, dans ce cas-ci de permettre à l’utilisateur d’utiliser l’écran tactile pour fureter un livre électronique au moyen de gestes normaux de la main. Puisque cette caractéristique apporte une modification technologique au dispositif électronique portatif, le dispositif modifié dans son ensemble est maintenant considéré comme un élément distinct simple. Si l’examinateur détermine que cette fonction est nouvelle et inventive, la revendication comprendra une contribution prévue par la Loi et sera acceptable.
Exemple 2 :
Une demande divulgue un système de commande des opérations de dispositifs de réseau. Chaque dispositif stocke de l’information autodescriptive indiquant le type de dispositif dont il s’agit et les options de commande qu’il offre aux utilisateurs du réseau. Une interface graphique affiche des icônes uniques représentant chaque dispositif sur le réseau ainsi qu’un menu personnalisé des options de commande offertes pour chaque dispositif. L’icône unique et les options de commande offertes sont récupérées de chaque dispositif du réseau de façon dynamique. Il en résulte une interface graphique qui reflète fidèlement le réseau à tout moment, y compris lorsque des modifications sont apportées au réseau ou à ses dispositifs.
La recherche d’antériorités révèle les caractéristiques connues suivantes dans le document D1 :
L’IGU décrite dans le document D1 est statique et ne reçoit aucune information autodescriptive des dispositifs.
Revendications :
Analyse :
La revendication 1 vise une IGU et définit plus en détail que l’IGU est générée par un programme d’ordinateur et que le programme récupérera de façon dynamique certaines données des dispositifs connectés à l’ordinateur. Cependant, la revendication vise un objet dont la forme est exclue et une objection est donc soulevée en vertu de l’article 2 de la Loi sur les brevets. La caractéristique du programme d’ordinateur décrit la génération et la modification de l’IGU, mais la revendication elle-même vise une IGU en soi.
La revendication 2 vise une méthode mise en oeuvre par ordinateur permettant l’affichage d’éléments graphiques et la mise à jour dynamique du contenu de l’affichage par le programme d’ordinateur qui génère l’IGU. Cette méthode de commande des opérations de l’ordinateur apporte une solution technique (l’interrogation dynamique) au problème concret (technologique) de produire une liste à jour des options de commande offertes pour chaque périphérique connecté à l’ordinateur. La méthode permet la mise à jour dynamique de l’interface graphique à mesure que des dispositifs de réseau sont ajoutés, enlevés ou modifiés et rehausse donc la capacité de commande des dispositifs de réseau du système. La forme de la méthode est prévue par la Loi. Chaque étape de la méthode comprend à la fois un élément distinct prévu par la Loi (l’affichage d’éléments graphiques ou la récupération dynamique d’information) et un élément distinct non prévu par la Loi (l’information affichée ou récupérée, qui ne limite pas les aspects technologiques de l’affichage ou de la récupération). Les étapes prévues par la Loi, à savoir l’affichage d’éléments graphiques et de la récupération dynamique d’information des périphériques, seraient examinées pour déterminer si la méthode dans son entier est nouvelle et inventive par rapport à l’antériorité. Puisque le résultat de l’ensemble des étapes est unitaire, ces étapes sont comparées à l’antériorité de façon combinée dans son ensemble.
Il faut noter que si la méthode est considérée nouvelle et inventive, une revendication visant un dispositif exploitant la méthode ou une mémoire physique stockant le logiciel mettant la méthode en service serait également acceptable.
Date de modification : octobre 2010
Une structure de données est un format servant à organiser et à stocker un ensemble de données connexes à une fin déterminée. Une structure de données particulière peut permettre ou faciliter l’exécution d’un ensemble donné d’opérations sur les données de façon simple et efficace, par exemple pour améliorer le rendement de programmes d’ordinateur et minimiser la consommation de ressources informatiques. Les tableaux, les dossiers, les listes chaînées, les piles et les arborescences sont des exemples de structures de données.
Le Bureau considère une structure de données comme un concept ou un plan théorique servant à l’organisation de données, qui exclut le support physique stockant la structure de données. En conséquence, une structure de données est considérée immatérielle et ne constitue pas une invention au sens de l’article 2 de la Loi sur les brevets [voir la section 17.02 du présent recueil]. Pour qu’une structure de données ait une incidence sur la brevetabilité d’une invention visée par une revendication, elle doit d’une certaine façon limiter la nature technologique de l’élément de la revendication qui est prévu par la Loi.
Exemple :
Une demande divulgue un système de réseau qui garantit une qualité de service d’une connexion réseau. Le système comprend du matériel de réseau utilisé dans la transmission de paquets de données sur un réseau. Les paquets de données intègrent un indicateur de qualité de service lu par d’autres dispositifs de réseau le long du trajet de transmission, de sorte que le matériel de réseau accorde la priorité à la livraison de paquets ayant une meilleure garantie de qualité de service.
La recherche d’antériorités révèle que les caractéristiques connues suivantes sont divulguées dans le document D1 :
Matériel de réseau servant à la transmission de paquets de données entre la source et la destination
Paquets de données dotés d’un en-tête et d’une charge pour le transport de données sur un réseau
En-tête de paquet contenant des bits de commande incluant des adresses et des bits de correction d’erreurs
L’antériorité ne divulgue pas l’établissement des priorités pour la livraison de paquets en fonction d’un indicateur de qualité de service dans l’en-tête de paquet.
Revendications :
Analyse :
La revendication 1 définit une structure de données en soi et vise donc un objet dont la forme n’est pas prévue par la Loi.
En revanche, la forme de la revendication 2 vise une mémoire physique et constitue donc une fabrication au sens de la Loi. Les données stockées dans la mémoire ne modifient aucunement la nature technologique de la mémoire et représentent donc un élément distinct de la revendication. En conséquence, la revendication ne présente aucune contribution prévue par la Loi. Puisque la structure de données représente l’objet de l’invention, il serait possible de soulever une objection en vertu de l’article 2 de la Loi sur les brevets sur la base d’une analyse de contribution. Il faut noter que cette conclusion diffère de celle à laquelle il serait possible d’arriver si la mémoire physique stockait un code machine exécutable utilisant la structure pour améliorer l’efficacité ou la fiabilité d’un ordinateur.
La revendication 3 définit une méthode de transmission et de réception de données par laquelle le système établit les priorités des données en fonction de l’indicateur de qualité de service. La structure de données est utilisée pour gérer la manière dont les paquets de données sont transmis, et cela modifie la nature technologique de l’étape b). L’étape de l’établissement des priorités de livraison comprend une analyse des paquets, une évaluation du trafic sur le réseau et de la bande passante disponible (avec la possibilité de stocker temporairement certains paquets, etc.). Selon l’état de la technique et les connaissances générales courantes dans le domaine, il pourrait s’avérer nécessaire de définir de tels détails dans une revendication en bonne et due forme. Les deux étapes de la méthode sont de nature technologique, et la méthode apporte une solution technique à un problème concret et est prévue par la Loi. Si la structure de données et son effet technologique étaient jugés nouveaux et inventifs, la méthode serait alors brevetable.
Date de modification : octobre 2010
En règle générale, une base de données est un ensemble de données organisées de telle sorte à en faciliter le stockage, la recherche et la récupération. Des bases de données informatiques peuvent être mises en oeuvre sous bien des formes, dont la plus simple consiste à stocker l’information dans un fichier texte d’un format donné (une structure de données) afin de permettre sa récupération subséquente. Des mises en oeuvre plus avancées utilisent des logiciels spécialisés, qu’on nomme souvent des systèmes de gestion de bases de données, afin de gérer les accès à l’information stockée. Quelques exemples de systèmes de gestion de base de données courants utilisés aujourd’hui incluent MicrosoftMC AccessMC, MySQLMC et OracleMC.
Selon l’interprétation du Bureau, une base de données représente uniquement un ensemble d’information et ne comprend pas le support physique stockant la base de données. En conséquence, une base de données en soi est considérée immatérielle et ne constitue pas une invention au sens de l’article 2 de la Loi sur les brevets [voir la section 17.02 du présent recueil]. Lorsqu’une base de données, en tant que caractéristique d’une revendication, limite la nature technologique d’un élément prévu par la Loi de la revendication, elle peut apporter une contribution prévue par la Loi.
Il est entendu dans l’art qu’un système de gestion de bases de données réfère généralement à un programme d’ordinateur [voir la section 22.08.03 : Revendications visant des systèmes]. Une revendication visant un programme informatique de système de gestion de bases de données ne vise pas une invention prévue par la Loi, tandis qu’une revendication visant une mémoire physique stockant un système de gestion de bases de données définit, par sa forme, une fabrication au sens de la Loi [voir la section 22.08.04 du présent recueil].
Exemple :
Une demande divulgue un système de gestion de bases de données réparties pour réduire la charge sur des serveurs de bases de données dans un réseau. La même base de données est stockée sur plusieurs serveurs de bases de données. Un serveur de commande commun reçoit des demandes d’accès aux bases de données et les répartit entre les multiples serveurs de bases de données. Le serveur de commande surveille la charge sur chaque serveur de bases de données et répartit les demandes de sorte à répartir la charge uniformément entre les serveurs. Aussi, le serveur de commande synchronise périodiquement les données entre les serveurs de bases de données lorsque la charge est moins élevée, et ce, pour optimiser le rendement du système de gestion de bases de données réparties dans son ensemble. La demande décrit l’utilisation du système de gestion de bases de données réparties pour une application Web de réseautage social.
La recherche d’antériorités révèle que les caractéristiques connues suivantes sont divulguées dans le document D1 :
L’antériorité ne divulgue pas la caractéristique d’un serveur de commande commun qui suit la charge sur les serveurs de bases de données pour répartir uniformément les demandes d’accès et synchroniser les bases de données lorsque la charge sur les serveurs est moins élevée, ce qui permet de rehausser le rendement du système de gestion de bases de données réparties dans son ensemble.
Revendications :
un moyen de répartir les demandes d’accès à la base de données reçues entre les serveurs de bases de données;
un moyen de synchroniser les bases de données afin de synchroniser le contenu des bases de données stockées sur les serveurs de bases de données.
· des données de compte;
· des données de profil;
· une liste des liens entre les utilisateurs;
· les messages envoyés et reçus par chaque utilisateur.
où les demandes d’accès aux bases de données sont réparties entre les serveurs de bases de données en fonction de la charge sur chaque serveur de sorte à répartir la charge uniformément entre les serveurs de bases de données; et où les bases de données sont synchronisées durant les périodes où la charge sur les serveurs est inférieure à la charge normale.
Analyse :
La revendication 1 définit de multiples serveurs i), dont chacun stocke une copie de la base de données, et un serveur de commande ii), qui comprend un moyen pour gérer l’ensemble du système. Ledit moyen est un logiciel stocké dans une mémoire physique et exécuté par le processeur du serveur. Le moyen modifie à la fois le fonctionnement technologique du serveur de commande ii) et le « logiciel stocké dans une mémoire physique », qui sont donc des éléments prévus par la Loi de la revendication. Dans la même veine, le « serveur de commande modifié par le moyen » peut être considéré comme un élément distinct simple de la revendication. Chaque serveur i) est aussi un élément distinct de la revendication, tout comme la base de données (qui n’apporte aucune limitation technologique au serveur qui la stocke). La revendication sera brevetable si le serveur ii) est jugé nouveau et inventif, puisque les serveurs i) sont connus et puisque la base de données n’est pas une caractéristique prévue par la Loi de la revendication. À la lecture du document D1, le serveur ii) serait considéré nouveau. Aux fins du présent exemple, on prend pour hypothèse que le serveur est jugé évident à la lumière de l’antériorité citée et des connaissances dans le domaine. La revendication donnerait donc lieu à une objection en vertu du paragraphe 28.3 de la Loi sur les brevets.
La revendication 2 ajoute aux caractéristiques de la revendication 1 un serveur d’application Web de réseautage social et définit l’information stockée pour chaque utilisateur du système. Le serveur d’application est une caractéristique prévue par la Loi. Dans la revendication fournie en exemple, l’information définissant la nature de tout logiciel sur le serveur (c.-à-d., comment fonctionne l’application de réseautage social) est insuffisante pour déterminer si le logiciel permettrait au serveur d’apporter une solution technique à un problème technologique donné. À la lecture du document D1, qui divulgue une application Web, il ne semblerait pas que le serveur iii) différencie le système par rapport à l’art antérieur. L’autre caractéristique de la revendication, l’information précise stockée, n’est pas prévue par la Loi et n’apporte aucune limitation technologique au serveur. Les données constituent donc un élément distinct de la revendication. Dans la mesure où le déposant semble invoquer les données pour différencier l’invention, une objection en vertu de l’article 2 de la Loi sur les brevets, en lien avec l’analyse par contribution, est justifiée.
La revendication 3 par rapport à la revendication 2 ajoute la caractéristique supplémentaire du système offrant un moyen de suivre la charge sur les serveurs de bases de données, de répartir les demandes d’accès aux bases de données en fonction de cette information pour répartir uniformément la charge entre les serveurs et d’effectuer la synchronisation lorsque la charge est inférieure à la normale. Encore une fois, ce moyen est le logiciel stocké sur une mémoire physique et exécuté par un processeur. Le moyen apporte une nouvelle fonction technologique au serveur de commande et représente un élément « logiciel stocké dans une mémoire physique » prévu par la Loi de la revendication. De façon équivalente, le serveur modifié par le moyen peut être considéré comme un élément distinct simple de la revendication. Si l’examinateur considère que le serveur offrant la fonction définie est nouveau et inventif par rapport à l’état de la technique, la revendication 3 sera considérée comme apportant une contribution prévue par la Loi et sera acceptable.
La revendication 4 définit une base de données en soi et vise donc un objet dont la forme n’est pas prévue par la Loi. L’examinateur soulèvera une objection à l’égard de cette revendication en vertu de l’article 2 de la Loi sur les brevets.
Date de modification : octobre 2010
Un programme de conception assistée par ordinateur est un programme informatique précisément conçu pour concevoir des objets et pour effectuer des simulations sur des objets conçus avant la fabrication du produit final, ce qui permet de réaliser des économies importantes d’argent et de temps. Les programmes CAO sont utilisés dans plusieurs domaines, notamment l’architecture, l’industrie automobile, l’électronique et l’animation informatique.
En règle générale, les programmes CAO ne sont pas capables d’effectuer l’acte de conception indépendamment; il s’agit plutôt d’outils qui aident les concepteurs qui les utilisent au cours du processus de conception. Les inventions liées aux programmes CAO porteront donc principalement sur la fonctionnalité du programme CAO en tant qu’outil utilisé pour aider le concepteur, et non pas sur sa capacité à effectuer la conception indépendamment. Même si les méthodes de conception peuvent être perçues comme des plans ou des processus mentaux qui sont immatériels et ne constituent pas une forme pratique d’une invention, les programmes CAO sont des outils qui sont utilisés au cours du processus de conception et qui peuvent comprendre une contribution technologique.
Un programme CAO est un type de programme d’ordinateur spécialisé et, par conséquent, les pratiques se rattachant aux programmes d’ordinateur s’appliquent aux programmes CAO.
Exemple 1
Une demande divulgue un outil de conception assistée par ordinateur qui permet d’effectuer automatiquement le placement, la configuration et le routage d’un circuit. Cet outil entreprend son processus en lisant un fichier contenant une liste d’interconnexions qui définit toutes les composantes d’un schéma de circuit et leurs interconnexions. Le programme CAO exécute ensuite le placement, la configuration et le routage du circuit à l’aide d’une approche hiérarchique où des cellules de circuit simples (des sous-circuits qui composent le circuit entier) sont optimisées en premier (ce qui constitue le niveau hiérarchique le plus bas), ensuite des sous-circuits plus larges (deuxième niveau hiérarchique et autres niveaux hiérarchiques intermédiaires), et ainsi de suite jusqu’à ce que le circuit entier soit créé. Le logiciel balaye tout d’abord le circuit à la recherche de cellules de circuit, optimise un exemple de chacune de ces cellules et ajuste toutes les autres en fonction du résultat optimisé. Le logiciel balaye par la suite le circuit à la recherche de cellules plus larges et répète le procédé jusqu’à ce que le circuit entier ait été optimisé. Puisque chaque niveau supérieur est optimisé en s’appuyant sur les résultats d’optimisation du niveau inférieur, une moindre quantité d’opérations est requise pour optimiser le circuit entier. Cette approche évite aussi les résultats d’optimisation de « faux minimum » qui peuvent survenir quand le point de départ de l’optimisation n’est pas suffisamment relié au circuit optimisé actuel. Le circuit optimisé peut être affiché comme une image, schéma, ou comme fichier de contrôle pour un procédé de fabrication contrôlé par ordinateur.
La recherche d’antériorités révèle que les caractéristiques suivantes sont connues de D1 :
L’antériorité ne divulgue pas l’utilisation d’une approche hiérarchique pour exécuter la configuration et le routage.
Revendications :
a. effectuer la configuration du circuit intégré des cellules individuelles du circuit;
b. cerner les interconnexions entre les cellules du circuit;
c. effectuer le placement et le routage des cellules du circuit tout en réduisant au minimum la longueur des interconnexions et la complexité du routage;
Analyse :
La revendication 1 définit une méthode de mise en oeuvre par ordinateur don’t l’objet est une solution technique à un problème technologique : comment offrir la configuration optimale d’un circuit en fonction de paramètres d’entrée établis d’avance tout en évitant les résultats de « faux minimum », et en minimisant la quantité d’opérations requises pour optimiser le circuit? La méthode dans son intégralité est donc prévue par la Loi en raison de sa forme. Chaque étape de la méthode comporte une série d’opérations informatiques visant l’exécution d’une tâche précise. Les étapes de la lecture du fichier contenant une liste d’interconnexions et de la génération d’un fichier de sortie peuvent être traitées comme des éléments distincts, puisqu’ils ne limitent pas la nature technologique des autres étapes. Elles représentent des opérations informatiques connues et ne font sans doute pas partie de la contribution.
Dans cet exemple, on présume que l’approche hiérarchique visant l’optimisation du circuit n’était pas connue auparavant et qu’elle ne serait donc pas évidente. La méthode apporte donc une solution technique à un problème concret dans la façon dont l’ordinateur fonctionne : la quantité d’opérations informatiques requise pour en arriver au circuit optimisé est moindre que celle requise dans la méthode de l’art antérieur. Cela permet donc à l’ordinateur d’effectuer l’optimisation de manière plus précise et efficace. Les étapes de la méthode qui portent sur la façon dont l’ordinateur exécute l’analyse constituent une contribution prévue par la Loi, et la revendication est donc brevetable.
Il faut noter que la question relative à la façon dont l’analyse hiérarchique et l’optimisation sont effectuées est un élément essentiel de l’invention revendiquée; il convient de répéter, à l’égard de cet exemple en particulier, qu’en fonction de l’étendue de la description et de l’état des connaissances générales courantes, des détails précis concernant la mise en oeuvre de la méthode pourraient être requis dans cette revendication.
Si l’approche hiérarchique avait été connue, l’analyse aurait été différente. En pareil cas, une solution technique à un problème technologique ne pourrait exister que si un obstacle précis à la mise en oeuvre des étapes liées à l’approche hiérarchique dans un ordinateur avait été surmonté. Dans un tel cas, les opérations propres à l’invention devant être exécutées par un ordinateur pour offrir cette solution devraient être précisées dans la revendication.
La revendication 2 vise un programme informatique en soi, et est donc irrégulière de par sa forme.
La revendication 3, par contre, illustre une revendication visant directement un produit informatique. Puisque la méthode de la revendication 1 est brevetable, un ordinateur qui met en oeuvre la totalité de la méthode serait également brevetable. L’objet de la revendication 3, une mémoire physique stockant un programme informatique qui rendrait l’ordinateur qui l’exécute brevetable, est également brevetable.
Exemple 2
Une demande porte sur un programme de conception assistée par ordinateur visant à optimiser la taille des transistors dans les réseaux complexes. Ce programme utilise le modèle de temps de propagation d’effort logique (Logical Effort) pour optimiser la taille des transistors en fonction de la charge et des caractéristiques du délai désiré. Le programme prend comme entrées le fichier contenant une liste d’interconnexions et le délai désiré par l’entremise du chemin critique du circuit. Le programme calcule la largeur optimale pour chaque transistor dans le chemin critique du circuit, et il produit un fichier contenant une liste d’interconnexions à partir de cette information.
La recherche d’antériorités révèle que les caractéristiques suivantes sont connues de D1 :
L’antériorité ne divulgue pas l’utilisation d’un programme informatique pour optimiser automatiquement la taille des transistors en fonction d’un effort logique, ne prenant comme entrées que la liste d’interconnexions et le délai voulu.
Revendications :
Analyse :
La revendication 1 définit une méthode qui consiste à utiliser un ordinateur pour optimiser un schéma de circuit. La revendication est prévue par la Loi en raison de sa forme. Les étapes qui consistent à lire un fichier contenant une liste d’interconnexions et à produire un fichier de sortie peuvent être considérées comme un élément prévu par la Loi distinct de la méthode, et il est établi qu’aucune de ces étapes ne fait partie de la contribution.
Les autres étapes portent sur une série de calculs. On présume, aux fins de cet exemple, que la description ne fait état d’aucun obstacle rencontré au cours de l’exécution des calculs dans l’ordinateur. La séquence d’opérations nécessaire pour effectuer les calculs aurait été évidente pour une personne versée dans le domaine à qui on aurait soumis l’équation. Par conséquent, aucune innovation technologique n’a été apportée en permettant à l’ordinateur d’effectuer ces calculs. Les étapes du calcul ne constituent donc qu’une autre méthode non prévue par la Loi qui permet d’effectuer des calculs sur un ordinateur. Vu l’absence d’un problème technologique à surmonter en ce qui concerne la façon dont un ordinateur effectue des calculs, il n’y a aucune contribution prévue par la Loi dans l’objet revendiqué. Puisque le mémoire descriptif met l’accent sur l’importance des calculs donnés, il serait approprié de s’opposer à la revendication en vertu de l’article 2 de la Loi sur les brevets à la lumière d’une analyse de la contribution.
Date de modification : octobre 2010
Le Bureau considère les signaux électromagnétiques et acoustiques ainsi que les représentations oscillographiques comme des formes d’énergie et non comme de la matière malgré le fait que le signal peut être transmis au moyen d’un support matériel. Par conséquent, les revendications visant des signaux électromagnétiques et acoustiques ne constituent pas un objet prévu par la Loi au sens de la définition d’invention à l’article 2 de la Loi sur les brevets.
Plus précisément, un signal électromagnétique ou acoustique est interprété comme n’étant ni une réalisation ni un procédé puisqu’il ne fait pas intervenir un acte ou une série d’actes ou une méthode d’exécution menant à un résultat ou à un effet produit par l’action d’un phénomène physique ou chimique. Un signal électromagnétique ou acoustique ne peut non plus être considéré comme une machine, puisqu’il ne constitue pas l’incarnation mécanique d’une fonction ou d’un mode d’utilisation visant à obtenir un effet précis. De même, il ne peut être assimilé à une composition de matière, car il ne représente pas un composé, une composition ou une substance chimique. Un signal électromagnétique ou acoustique est vu comme un produit non matériel en lui-même, et ne saurait donc être une fabrication[295].
Le Bureau considère que les signaux sont transitoires par nature et qu’ils n’existent que lorsqu’ils sont propagés[296]. Dès lors qu’un renseignement contenu dans un signal est stocké sur un support matériel, on ne parle plus de signal, mais plutôt de données. Par conséquent, les revendications qui définissent un support matériel stockant un signal ou une représentation oscillographique sont considérées comme étant imprécises en vertu du paragraphe 27(4) de la Loi sur les brevets. Pour plus d’information, veuillez vous référer a la section 17.03.04.
Bien que les signaux en soi ne soient pas brevetables, les méthodes, procédés, machines ou fabrications intervenant dans la production, la transmission, la réception ou le traitement des signaux peuvent l’être si tous les autres critères de brevetabilité sont remplis.
Exemple :
Une demande divulgue un système qui permet de transmettre des données vidéo sur de courtes distances. Le système utilise un signal sans porteuse à bande ultra large où les données vidéo sont encodées dans des ondelettes multiphases. Le système permet la transmission de données à des débits élevés sur de courtes distances et peut être employé, par exemple, pour transmettre les données vidéo d’une caméra de sécurité vers un appareil d’enregistrement. Lorsqu’elles sont transmises à faible puissance, de telles transmissions sans porteuse ne créent aucune interférence avec les signaux à bande étroite ou les signaux à spectre étalé.
Une recherche d’antériorités révèle que les caractéristiques suivantes sont connues de D1:
Le document D1 ne divulgue pas l’utilisation d’un signal sans porteuse à bande ultra large où les données sont encodées en des ondelettes multiphases.
Revendications :
Analyse :
La revendication 1 définit un signal en lui-même et vise donc, par sa forme, un objet non prévu par la Loi et donne lieu à une objection en vertu de l’article 2 de la Loi sur les brevets.
La revendication 2 définit un support de transmission physique et vise donc, par sa forme, un objet prévu par la Loi. Le signal n’apporte toutefois aucune limite technologique au support de transmission, et la revendication comprend donc deux éléments distincts (le support et le signal). Comme le support matériel de transmission n’est de toute évidence pas une contribution, la revendication n’inclut pas une contribution prévue par la Loi. Comme le signal de la revendication 1 semble être l’aspect inventif, une objection est formulée en vertu de l’article 2 de la Loi sur les brevets à la lumière de l’analyse de la contribution.
La revendication 3 définit, sur le plan de la forme, un dispositif prévu par la Loi. Elle décrit un moyen d’encodage, de transmission, de réception et de décodage de signaux de données. Aux fins de cet exemple, on suppose qu’il est clair, d’après la description qui en est faite, que certains des moyens portent sur des composants matériels et d’autres, sur des composants logiciels stockés dans une mémoire centrale. L’encodage des données dans des ondelettes multiphases permet à l’émetteur-récepteur de transmettre des données à un débit élevé, tout en réduisant au minimum l’interférence avec les autres signaux. Ainsi, le caractère technologique du dispositif est modifié par l’encodage exécuté par le composant logiciel. La revendication ne comporte pas un élément distinct non prévu par la Loi, et la brevetabilité de la revendication s’apprécie sur la base de la nouveauté et de l’ingéniosité de l’ensemble des éléments définis. Si l’on suppose que l’utilisation des ondelettes multiphases est nouvelle et inventive, la revendication est alors acceptable.
Date de modification : mars 2016
L’objectif de ce chapitre est de présenter les pratiques du Bureau des brevets particulièrement en ce qui a trait aux inventions dans le domaine diversifié de la « biotechnologie », ainsi qu’aux « inventions médicinales ».
Le domaine de la biotechnologie peut être vu comme comprenant « toute application technologique qui utilise des systèmes biologiques, des organismes vivants, ou des dérivés de ceux-ci, pour réaliser ou modifier des produits ou des procédés à usage spécifique
[297] ». Les inventions médicinales, en raison de leur nature propre, entrent également en interaction avec les systèmes biologiques et comprennent des composés ou compositions chimiques (et leur préparation) ayant des propriétés thérapeutiques ou des propriétés connexes. Il est important de prendre note que ces descriptions présentent un moyen pratique de définir une invention, une invention pouvant appartenir simultanément à plus d’un domaine technique.
Pendant la lecture du présent chapitre, il importe de garder à l’esprit que son but est de clarifier, grâce à l’élaboration, l’application des enseignements plus génériques des autres chapitres en ce qui a trait à l’examen d’objet particulier commun à la biotechnologie et aux inventions médicinales.
Aucun élément du présent chapitre ne doit être interprété comme présentant des exceptions à quelque pratique de portée générale établie dans un autre chapitre.
Date de modification : mars 2016
Les sections qui suivent présentent des critères permettant de déterminer si des revendications comprenant de la matière vivante respectent la définition d’objet prévu par la Loi selon l’article 2 de la Loi sur les brevets. Aux termes de l’article 2, l’objet d’une invention doit appartenir à une des catégories d’invention, soit une réalisation, un procédé, une machine, une fabrication, une composition de matières ou un perfectionnement d’une de ces catégories [voir le chapitre 17 du présent recueil].
Date de modification : mars 2016
Aux fins de l’article 2 de la Loi sur les brevets, la jurisprudence[298] a établi une distinction entre les formes de vie inférieures (prévues par la Loi) et les formes de vie supérieures (non prévues par la Loi). Cette distinction est faite, en général, selon que la forme de vie est unicellulaire (inférieure) ou multicellulaire (supérieure).
Les formes de vie inférieures sont généralement réputées respecter la portée de l’article 2 comme étant soit des « fabrications » ou des « compositions de matière », puisqu’elles peuvent être produites en masse (de façon similaire à celle dont les composés chimiques sont préparés) et formées en nombre si grand que toute quantité mesurable possédera des propriétés et des caractéristiques uniformes[299].
Les formes de vie supérieures sont exclues de la portée de l’article 2 de la Loi sur les brevets[300]. De plus, le Bureau estime que, les animaux, quel que soit leur stade de développement, ne constituent pas de la matière prévue par la Loi et, par conséquent les ovocytes fécondés et les cellules souches totipotentes[301] sont touchés par cette exclusion applicable aux formes de vie supérieures.
Une cellule souche qui est embryonnaire, multipotente ou pluripotente[302] n’a pas la capacité intrinsèque de se développer pour former un animal et est considérée comme une forme de vie inférieure. Lorsque l’objet d’une revendication relative à une cellule peut être raisonnablement interprété, à la lumière de la description, comme englobant un ovocyte fécondé ou une cellule souche totipotente, la revendication devrait comporter une réserve excluant expressément cet objet, afin d’éviter le rejet de cette revendication en vertu de l’article 2.
Il convient de noter que le fait qu’une cellule revendiquée puisse former une partie d’une forme de vie supérieure ne signifie pas que la revendication visant la cellule doit nécessairement être interprétée comme étant une revendication visant une forme de vie supérieure. Toutefois, lorsque, après une interprétation téléologique, une revendication visant une cellule est interprétée comme étant une revendication visant une forme de vie supérieure, la revendication ne satisfait pas aux exigences de l’article 2 de la Loi sur les brevets.
Lorsqu’une revendication vise une cellule isolée, il n’est pas nécessaire de préciser dans la revendication que la cellule est « telle qu’elle existait en laboratoire » ou est « sous sa forme isolée [303] ».
Les formes de vie inférieures comprennent : les algues microscopiques, les champignons unicellulaires (y compris les moisissures et les levures), les bactéries, les protozoaires, les virus, les lignées cellulaires transformées, les hybridomes, ainsi que les cellules souches embryonnaires, pluripotentes et multipotentes.
Les formes de vie supérieures comprennent : les animaux, les plantes, les semences, certains champignons, les ovocytes fécondés et les cellules souches totipotentes. Les variétés végétales qui sont distinctes, homogènes et stables peuvent être protégées en vertu de la Loi sur la protection des obtentions végétales, appliquée par l’Agence canadienne d’inspection des aliments. Un végétal comme une bouture, un cal, un rhizome, un tubercule, un fruit ou une semence (peu importe que la semence soit recouverte) est également considéré comme une forme de vie supérieure.
Une revendication qui ne porte pas sur une forme de vie supérieure en tant que telle, mais plutôt dont la portée comporte une forme de vie supérieure (par exemple, comme une composante d’une composition ou d’un produit alimentaire, une utilisation, etc.) peut, selon les éléments essentiels tels que déterminés à l’aide d’une analyse d’interprétation téléologique, être considérée comme visant un objet prévu par la Loi. Par exemple, une revendication porte sur un « aliment pour animaux comportant X ». Si la revendication est interprétée comme visant l’utilisation de X comme aliment pour animaux, la revendication vise probablement un objet prévu par la Loi et sera admissible peu importe que X soit une forme de vie supérieure. Si elle est interprétée comme visant X ou un produit comprenant X et que X est une forme de vie supérieure, alors elle vise un objet qui n’est pas prévu par la Loi et ne sera pas admissible. Dans les cas où X est une forme de vie supérieure qui a subi une importante modification chimique ou physique, la revendication peut être assimilée à une fabrication selon la définition d’invention donnée à l’article 2 de la Loi sur les brevets.
Il convient de noter qu’une méthode ou un procédé prévu par la Loi de production d’une forme de vie supérieure non prévue par la Loi ne modifiera pas la détermination que la forme de vie en elle-même est non prévue par la Loi.
Exemple 1 :
Dans une demande de brevet, les inventeurs définissent le problème à résoudre comme la nécessité de fournir un végétal qui résiste à l’herbicide Q. Le mémoire descriptif divulgue un nouveau végétal recombinant et son matériau de propagation produit à l’aide d’un procédé impliquant la transformation d’une cellule végétale par un vecteur d’expression comprenant un acide nucléique bactérien de S. hygroscopicus (SEQ ID NO:1) qui confère la résistance à l’herbicide Q.
Revendications :
Analyse : Les revendications 2 et 7 sont interprétées comme visant un objet prévu par la Loi respectant la portée de l’article 2 de la Loi sur les brevets. Par contre, l’objet défini dans les revendications 1 et 3 à 6 n’est pas prévu par la Loi, puisque chaque revendication est interprétée comme visant une forme de vie supérieure, qui va au-delà de la définition d’une « invention » selon l’article 2 de la Loi sur les brevets. Plus précisément, la revendication 1 est interprétée comme visant un végétal et les revendications 4 à 6 comme visant des semences. Bien que le préambule de la revendication 3 définisse une cellule, il est important de remarquer que la revendication précise que la cellule est un végétal. Par conséquent, la revendication est interprétée comme visant un végétal complet.
Exemple 2 :
Une demande décrit un nouveau porc transgénique qui produit un fumier inodore en raison de l’introduction et de l’expression d’un transgène (SEQ ID NO:2) dans son génome.
Revendications :
Analyse : Les revendications 1 et 3 visent des objets qui ne sont pas prévus par la Loi. La revendication 1 est interprétée comme visant un ovocyte fertilisé qui a l’aptitude inhérente de se développer en un animal, alors que la revendication 3 est interprétée comme visant une forme de vie supérieure. Par conséquent, l’objet de ces deux revendications n’est pas prévu par la Loi. Par contre, les revendications 2 et 4 visent des objets prévus par la Loi et sont admissibles. La revendication 2 est interprétée comme visant une composition de matière et la revendication 4 définit une « réalisation » prévue par la Loi, lorsqu’interprétée comme visant l’utilisation du porc et non le porc lui-même.
Date de modification : mars 2016
Les organes et les tissus (qu’ils soient d’origine végétale ou animale) ne sont généralement pas considérés comme des fabrications ni des compositions de matières au sens de l’article 2 de la Loi sur les brevets. Les organes et les tissus sont généralement issus de processus complexes, dont certains éléments ne nécessitent aucune intervention humaine, et ne sont pas constitués d’ingrédients ou de substances qui ont été combinés ou mélangés. Le Bureau considère donc qu’un organe ou un tissu génétiquement modifié n’est pas un objet prévu par la Loi.
Les structures artificielles analogues aux organes et aux tissus, qui sont distinctes des tissus ou organes réels et qui sont le résultat d’une intervention humaine consistant à combiner diverses composantes cellulaires et/ou inertes, peuvent être considérées, selon le cas, comme des fabrications ou des compositions de matières telles que définies à l’article 2 de la Loi sur les brevets[304]. Par exemple, les différences fonctionnelles et anatomiques peuvent être des indicateurs qui servent à distinguer une structure analogue à un organe ou à un tissu d’un organe ou d’un tissu réel.
Date de modification : mars 2016
La brevetabilité d’une méthode ou d’un procédé ne dépend pas du fait que son résultat soit prévu par la Loi ou non. Les procédés visant à produire des formes de vie supérieures, des organes ou des tissus ne sont donc pas inadmissibles du simple fait que leur résultat n’est pas prévu par la Loi.
Le degré d’intervention humaine nécessaire au procédé revendiqué est un facteur d’une importance particulière. Un procédé qui se conforme essentiellement aux lois de la nature, sans intervention significative d’ordre technique de l’être humain, n’est pas brevetable[305]. Par exemple, une revendication interprétée comme visant un procédé servant à produire un végétal par des techniques classiques de croisement n’est donc pas brevetable (même si un des végétaux obtenus par croisement est transgénique ou autrement modifié). Toutefois, un procédé qui est le résultat de l’intervention humaine et des lois de la nature est un objet brevetable si au moins une étape de l’intervention humaine est un élément essentiel de la revendication.
Les procédés considérés comme exigeant une intervention significative d’ordre technique de l’être humain comprennent les procédés ayant pour objet la production d’une forme de vie inférieure, d’une forme de vie supérieure (si les techniques vont au-delà des techniques de reproduction traditionnelles), d’un organe ou d’un tissu par transformation génétique, les procédés de culture ou de manipulation de cellules in vitro, les procédés de séparation de cellules et les procédés ayant pour objet la production de mutants au moyen d’un agent chimique ou physique.
Exemple 1 :
Une demande décrit le besoin d’un nouveau plant de coton résistant aux insectes. Le mémoire descriptif divulgue un procédé de production d’un plant transgénique résistant aux insectes, qui nécessite la transformation des cellules végétales à l’aide d’un gène de toxine Bt issu d’une bactérie. Bien que les techniques de transformation appartiennent aux connaissances générales courantes d’une personne versée dans l’art, la résistance aux insectes conférée au plant de coton par la transformation des cellules végétales à l’aide d’un gène de toxine Bt n’était pas une connaissance établie.
Revendications :
Analyse : Le problème que l’invention propose de résoudre est déterminé comme étant le besoin de produire un nouveau plant de coton résistant aux insectes. Dans ce cas, la solution est un procédé qui repose sur la transformation d’une cellule végétale à l’aide d’un gène de la toxine Bt en vue de produire un plant transgénique, qui est suivie des étapes de croisement traditionnel qui mènent ultimement à la production d’un plant résistant aux insectes. Puisque les étapes a) à e) fournissent la solution identifiée, ces étapes sont toutes considérées des éléments essentiels de la revendication 1. Par conséquent, la revendication 1 vise un objet prévu par la Loi puisque l’étape a), qui implique une importante invention humaine, est un élément essentiel de la revendication. Le fait que le procédé mène à un produit non prévu par la Loi (une plante) n’a pas d’incidence sur la brevetabilité du procédé.
Il est important d’insister sur le fait qu’un examen adéquat de la brevetabilité doit s’appuyer sur une interprétation téléologique de la revendication et pas simplement sur une interprétation littérale de la revendication. Prenons comme exemple un scénario différent où les plants de coton résistant aux insectes produits en transformant les cellules végétales à l’aide d’un gène de la toxine Bt faisaient partie des connaissances générales courantes. Dans un tel scénario, l’inventeur a découvert que les procédés connus, qui utilisent les plants transgéniques comprenant la toxine Bt, peuvent être améliorés en utilisant du coton de la variété B lors du croisement. Par conséquent, puisque la personne versée dans l’art reconnaîtrait que la transformation d’un plant de coton à l’aide d’un gène de la toxine Bt constitue une solution généralement connue à un problème généralement connu, le problème serait alors vu comme le besoin d’améliorer le procédé de production des plants de coton résistant aux insectes. Dans ce cas, la solution est fondée sur l’utilisation de la variété B dans le procédé de croisement, tel que présenté aux étapes c) à e) de la revendication. Puisque les éléments essentiels de la revendication sont limités aux étapes de croisement traditionnel [étapes c) à e)], la revendication ne viserait pas une invention prévue par la Loi telle que définie dans l’article 2 de la Loi sur les brevets.
La revendication 2 vise un objet non prévu par la Loi et n’est pas admissible. L’objet revendiqué définit une forme de vie supérieure et aucun degré d’intervention humaine associé à sa production ne peut changer la détermination qu’il n’est pas une invention au sens de l’article 2 de la Loi sur les brevets [voir la section 23.02.01].
Exemple 2 :
La description divulgue un besoin de systèmes biologiques pouvant servir à détecter des produits thérapeutiques contre le cancer. La description divulgue un procédé nouveau et inventif servant à produire une peau artificielle utile pour l’étude d’éventuels médicaments contre le mélanome.
Revendications :
Analyse : Étant donné que le procédé de la revendication 1 nécessite une intervention humaine importante, et que le résultat final du procédé, la peau artificielle (revendication 2), est distincte de la peau naturelle de manière fonctionnelle et anatomique [voir la section 23.02.02], l’objet de ces revendications n’est pas exclu de la portée de l’article 2 de la Loi sur les brevets. Par conséquent, les revendications sont admissibles.
Exemple 3 :
Une demande décrit un besoin d’une lignée de mouton présentant le trait souhaitable de fibres laineuses de diamètre réduit et un besoin de méthode de reproduction améliorée pour la production d’un tel mouton. Les inventeurs ont choisi un mouton selon un critère de polymorphisme génétique et divulgué qu’un marqueur génétique (BAA81) sur le chromosome 11 était corrélé au trait souhaitable. Une sélection aidée par le marqueur a été effectuée pour identifier des moutons porteurs du marqueur. En résumé, les amorces d’ADN spécifiques à la région entourant le marqueur BAA81 ont été créées, ces amorces ont été mélangées à l’ADN génomique isolé d’un mouton et une réaction PCR a été réalisée. Les moutons sélectionnés à l’aide du procédé ont été accouplés pour produire une descendance qui présente des fibres laineuses de diamètre significativement réduit par rapport aux moutons n’ayant pas le marqueur.
Revendication :
Analyse : Il est clair que l’identification de la région BAA81 sur le chromosome 11 n’appartenait pas aux connaissances générales courantes. Reconnaissant que le problème à résoudre était de produire des moutons qui ont une fibre laineuse de diamètre réduit, les inventeurs ont résolu le problème en utilisant une méthode de reproduction qui reposait sur la sélection aidée par un marqueur pour identifier le polymorphisme BAA81 (étape a) et la reproduction sélective des moutons ayant ce marqueur (étapes b et c). Par conséquent, dans ce cas, toutes les étapes de la méthode revendiquée sont essentielles à la résolution du problème. La revendication définit un objet prévu par la Loi en respectant la portée de l’article 2 de la Loi sur les brevets, puisque la méthode repose sur une intervention humaine significative (étape a) et n’est pas interprétée comme limitée aux étapes de la reproduction traditionnelle.
Date de modification : janvier 2009
Les biomolécules sont des composés chimiques, et les revendications concernant les acides nucléiques, les polypeptides, les protéines et les peptides visent donc des objets prévus par la Loi. Par ailleurs, certaines biomolécules présentent de l’information dans leur structure primaire (c.-à-d. sous la forme de leur séquence).
La structure tridimensionnelle d’une biomolécule est souvent déterminante dans la compréhension de son activité et de son comportement biologiques. Ainsi, une revendication visant une biomolécule définie par ses coordonnées atomiques est prévue par la Loi. À l’inverse, une revendication relative aux coordonnées atomiques tridimensionnelles représentant la forme d’une biomolécule dans l’espace ne vise pas un objet prévu par la Loi, car les coordonnées en elles-mêmes ne sont qu’un simple élément d’information.
Précisons que le fait que l’information soit soustraite à la brevetabilité n’a rien à voir avec le fait qu’elle soit enregistrée ou non sur un support, ni avec la nature du support d’enregistrement.
Un modèle informatique d’une biomolécule, qui repose sur l’information structurelle de cette dernière, ne peut être breveté étant donné que le modèle lui-même correspond à une simple présentation sous forme de graphique de l’information sous-jacente. Ce critère d’exclusion s’applique également aux systèmes informatiques génériques et/ou aux programmes qui ont été configurés simplement pour générer le modèle.
Les modèles informatiques de biomolécules peuvent être utilisés, par exemple, dans des méthodes de criblage in silico. La simple présence du modèle informatique d’une biomolécule dans la description d’une méthode ne rend pas, en soi, cette méthode inadmissible.
Exemples
Date de modification : janvier 2009
Une méthode qui procure un bienfait thérapeutique utile à un sujet, même si ce n’est pas son but premier ou attendu, est considérée comme une méthode de traitement médical et n’est pas brevetable[306]. Par exemple, les méthodes chirurgicales, médicales, dentaires et physiothérapeutiques de traitement ne représentent pas un objet prévu par la Loi.
Pour être considérée comme une méthode de traitement médical, la méthode doit avoir pour objet de guérir, prévenir ou atténuer un trouble ou un état pathologique, ou de traiter une anomalie physique ou une difformité, notamment par la physiothérapie ou la chirurgie. Certains états naturels, tels que le vieillissement, la grossesse, la calvitie et les rides, ne sont pas jugés pathologiques, et les méthodes visant à les traiter ne sont donc pas proscrites.
Les méthodes qui incluent une intervention chirurgicale sur un être humain ou un animal sont exclues, que l’effet de l’acte chirurgical soit thérapeutique ou non. Les méthodes qui prévoient l’excision d’un fragment d’une tumeur, d’un organe ou de tissus sont considérées comme des formes d’interventions chirurgicales et sont exclues, peu importe leur reproductibilité. Le fait d’extraire des liquides organiques, par exemple au moyen d’une aiguille ou d’une canule, ne constitue pas un acte chirurgical en soi[307]. Une méthode visant à extraire des liquides organiques peut toutefois être proscrite si elle englobe des étapes qui constituent un acte chirurgical, par exemple pour placer une canule ou une sonde[308], ou si elle est dépourvue d’utilité, notamment parce qu’elle n’est pas reproductible.
Les revendications n’englobant aucune étape qui constitue un acte chirurgical ou qui ne procure aucun effet thérapeutique pratique ne sont pas visées par l’exclusion relative aux méthodes chirurgicales et médicales[309]. Par conséquent, peuvent être brevetables certaines méthodes visant à diagnostiquer une maladie ou une affection médicale, qu’elles soient exécutées in vitro ou in vivo[310], certaines méthodes consistant à traiter des animaux dans le seul but de produire des résultats économiques[311] et certaines méthodes cosmétiques.
Comme indiqué à la section 16.10.02, les revendications d’usage sont autorisées, mais font l’objet d’un examen attentif visant à vérifier qu’elles ne correspondent pas à une méthode médicale ou chirurgicale, notamment par l’inclusion d’une étape qui constitue un acte médical ou chirurgical (voir 17.03.02).
Dans la même veine, une revendication exposant un schéma posologique ou une dose prescrite peut être considérée comme équivalant à une méthode de traitement médical, étant donné que les schémas posologiques et les doses prescrites appartiennent au domaine de compétence d’un professionnel de la santé[312]. Toutefois, les formules posologiques, les kits ou trousses pharmaceutiques, qui peuvent physiquement inclure un schéma thérapeutique ou une dose prescrite, sont considérés comme des objets brevetables[313].
L’élimination de l’aspect médical d’une revendication peut suffire à la rendre acceptable. L’inclusion de termes tels que « cosmétique », « diagnostique » ou « non médical » dans une revendication peut être considérée comme une renonciation visant les méthodes de traitement médical, à la condition que la description aille dans le même sens que la terminologie et que l’on puisse raisonnablement considérer que la revendication porte sur une méthode non médicale, dont on ne peut raisonnablement dire que les résultats produisent un effet thérapeutique utile.
Exemples
Analyse : Objet non prévu par la Loi, car la méthode est de toute évidence une méthode de traitement médical.
Analyse : Objet prévu par la Loi, puisque les rongeurs ne sont pas sensibles au virus du papillome humain et ne tirent aucun bienfait thérapeutique de l’administration du peptide.
Analyse : Objet prévu par la Loi, car les animaux ne tirent aucun bienfait thérapeutique de la méthode, et cette dernière a clairement une application industrielle.
Analyse : Objet prévu par la Loi, dans ce cas, la concentration de l’anticorps radiomarqué utilisée à des fins diagnostiques diffère de celle qui est utilisée à des fins thérapeutiques. La réserve « sans traitement médical de ladite tumeur » définit la quantité d’anticorps utilisée et la limite à une concentration non thérapeutique[314].
Analyse : Objet prévu par la Loi, car il s’agit manifestement d’une méthode diagnostique, et le libellé est tel que les actes devant être accomplis pour l’obtention d’un échantillon de tissu mammaire ne font pas partie de l’invention revendiquée.
Analyse : Objet non prévu par la Loi étant donné que l’étape (I) comporte une intervention (biopsie à l’aiguille) pouvant être assimilée à une intervention chirurgicale.
Analyse : Objet prévu par la Loi, car une méthode comportant la provocation d’une maladie chez un sujet par ailleurs sain ne constitue pas une méthode de traitement médical, même si la maladie ainsi provoquée est ensuite traitée.
Date de modification : novembre 2017
Cette section est consacrée à la brevetabilité des revendications visant des trousses et des emballages dans le contexte d’inventions médicales.
On entend généralement par « emballage » (« package » en anglais) un ou plusieurs composants qui sont contenus ensemble dans du matériel conventionnel, comme une boîte, un emballage en papier ou en plastique ou du matériel semblable. La personne versée dans l’art comprendrait qu’un emballage peut contenir un seul composant, une pluralité du même composant, un ou plusieurs composants différents ou une combinaison quelconque de ce qui précède sans restriction. Au besoin, un emballage peut être défini plus précisément comme étant, par exemple, un emballage commercial ou un emballage pharmaceutique.
On entend généralement par « trousse » (« kit » en anglais) un type précis d’emballage qui contient deux ou plusieurs composants.
Lorsqu’une trousse contient une composition, par exemple sous une forme d’unité de dosage qui se compose de deux ou de plusieurs ingrédients qui sont formulés ensemble, ce produit formulé unique est considéré comme un composant de la trousse. Par conséquent, une unité de dosage ne serait raisonnablement pas considérée comme deux composants distincts d’une trousse. La personne versée dans l’art comprendrait qu’il existe une différence entre une « composition » et une « trousse », d’après le sens ordinaire de ces termes.
Lorsqu’une composition pharmaceutique comprenant un ingrédient actif est un composant d’une trousse médicale, la liste non exhaustive suivante donne des exemples de ce que le deuxième composant pourrait être : un instrument d’administration, p. ex. un applicateur, une seringue vide ou un gobelet gradué; un excipient de formulation, un adjuvant ou un potentialisateur distinct; un agent activant, une substance tampon ou un réactif distinct; un tampon antiseptique; une bandelette de test; un produit distinct comprenant un deuxième ingrédient actif; ou des instructions établissant l’utilisation de la trousse. Voir la section 23.03.03b ci-dessous pour un exposé plus détaillé concernant les instructions.
Date de modification : novembre 2017
L’objet d’une revendication doit être défini distinctement et en des termes explicites, conformément au paragraphe 27(4) de la Loi sur les brevets, parce que les revendications définissent l’objet du monopole. La portée d’une revendication doit être claire et définie du point de vue de la personne versée dans l’art.
Les termes « emballage » et « trousse » sont parfois employés de manière interchangeable. Dans certains cas, cette situation entraîne un manque de clarté ou crée des ambiguïtés pouvant être évitées dans une revendication ou un ensemble de revendications, ce qui est contraire au paragraphe 27(4) de la Loi sur les brevets.
On entend par trousse un type précis d’emballage comprenant au moins deux composants de sorte que, pour se conformer au paragraphe 27(4) de la Loi sur les brevets, le terme « trousse » doit être interprété comme ayant au moins deux composants. Lorsque le terme « trousse » est interprété comme ayant seulement un composant, la revendication visant la trousse ne serait pas conforme au paragraphe 27(4) de la Loi sur les brevets. Par exemple, une irrégularité serait soulevée en vertu du paragraphe 27(4) lorsque la demande définit une trousse comme comportant seulement un composant. Il est aussi possible aussi de signaler une irrégularité en vertu du paragraphe 27(4) lorsque la demande indique que la trousse est un des modes de réalisation de l’invention, mais ne décrit pas expressément les composants de ladite trousse et l’examinateur interprète la trousse comme comprenant seulement un composant. Par contre, aucune irrégularité ne serait soulevée dans les cas où soit la description, soit la revendication, définit sans ambiguïté la trousse comme contenant au moins deux composants ou lorsque l’examinateur interprète que la trousse contient au moins deux composants.
Si une revendication visant un emballage définit deux ou plusieurs composants, alors il n’y aurait pas de manque de clarté, même si l’objet avait pu être revendiqué en tant que trousse. Il n’existe aucune restriction quant au nombre de composants qu’un emballage peut contenir.
Une demande de brevet peut contenir plusieurs revendications indépendantes de produits dans le même jeu de revendications, comme des revendications visant un emballage, une trousse et un emballage contenant la trousse, tant que l’existence des revendications de produits multiples n’entraîne pas un manque de clarté.
Exemple
Une demande divulgue que le composé A, un herbicide connu, a une utilité thérapeutique dans le traitement de la maladie Y chez les humains. La description énonce que les compositions comprenant le composé A peuvent être formulées pour une variété de modes d’administration, mais portent surtout sur les formulations injectables sous-cutanées et intraveineuses et les formulations orales liquides. Dans l’un des modes de réalisation, la formulation peut être conditionnée avec une seringue vide dans une trousse. La description divulgue également l’utilisation de la formulation en combinaison avec un deuxième composé qui permet aussi de traiter la maladie Y et mentionne un certain nombre de composés bien connus pour le traitement de la maladie Y. Un mode de réalisation pour lequel le composé A est conditionné avec un deuxième composé pour le traitement de la maladie Y est également décrit.
Revendications :
Analyse : La revendication 1 est conforme au paragraphe 27(4) de la Loi sur les brevets. La revendication vise une composition pharmaceutique comprenant au moins deux ingrédients, à savoir le composé A et un excipient de formulation pharmaceutiquement acceptable. L’excipient est défini de manière générale, mais la nature et la portée de l’excipient seraient claires pour la personne versée dans l’art, à la lumière de ses connaissances générales courantes et du mémoire descriptif dans son ensemble, compte tenu des expressions « pharmaceutiquement » et « formulation ».
La revendication 2 est conforme au paragraphe 27(4) de la Loi sur les brevets. La revendication vise une trousse comprenant la composition pharmaceutique de la revendication 1. La revendication définit explicitement seulement un composant de la trousse, à savoir la composition, et il n’y a aucune indication dans la revendication relative à la nature d’une deuxième composante. Cependant, étant donné qu’il y a un fondement dans la description sur ce que le deuxième composant pourrait être, par exemple une seringue ou le composé supplémentaire permettant de traiter la maladie Y, la portée de la revendication serait comprise comme comprenant au moins deux composantes et, par conséquent, satisfait aux exigences du paragraphe 27(4) de la Loi.
La revendication 3 est conforme au paragraphe 27(4) de la Loi sur les brevets. La revendication vise une trousse comprenant la composition pharmaceutique de la revendication 1 et un instrument pour administrer la composition. L’instrument est défini de manière générale, mais sa nature et sa portée seraient claires pour la personne versée dans l’art, à la lumière de ses connaissances générales courantes et du mémoire descriptif dans son ensemble. Il convient de souligner que la revendication aurait aussi été conforme au paragraphe 27(4) si le deuxième composant de la trousse avait été défini comme le composé supplémentaire permettant de traiter la maladie Y.
La revendication 4 est conforme au paragraphe 27(4) de la Loi sur les brevets. La revendication vise un emballage comprenant la trousse de la revendication 2. Comme discuté ci-dessus pour la revendication 2, la trousse satisfait aux exigences du paragraphe 27(4). Dans ce cas, l’incorporation du kit dans une trousse ne conduit pas à un manque de clarté et, ainsi, l’objet de la revendication 4 satisfait aux exigences du paragraphe 27(4). Il convient de souligner que la revendication 4 serait également conforme au paragraphe 27(4), si elle se référait à la revendication 3 plutôt qu’à la revendication 2.
Notez que les revendications doivent encore être évaluées pour s’assurer qu’elles sont conformes aux autres exigences de brevetabilité.
Date de modification : novembre 2017
On entend généralement par instructions des renseignements imprimés ou affichés sur un support. Dans le contexte d’inventions médicales, ces renseignements présentent souvent des mesures pouvant être prises ou des directives pouvant être suivies, comme la manière dont un agent actif peut être administré ou utilisé à des fins de traitement.
Les instructions peuvent être revendiquées comme composant secondaire d’une trousse ou d’un emballage; cependant, il n’existe aucune exigence générale selon laquelle une trousse ou un emballage doit comprendre des instructions.
Lorsqu’une utilisation est définie dans le préambule ou le corps d’une revendication ou comme partie des instructions, la revendication peut être interprétée comme étant une « trousse pour utilisation » ou un « emballage pour utilisation », ce qui se distingue d’une revendication visant une trousse ou un emballage en tant que tels. Par exemple, des revendications telles qu’« une trousse comprenant A et B et des instructions pour utiliser A et B pour traiter la maladie Y » et « une trousse pour traiter la maladie Y comprenant A et B » sont toutes deux interprétées comme des revendications « trousse pour utilisation ».
Exemple
Une demande divulgue qu’il existe un besoin à l’égard d’un traitement amélioré de la neuropathie diabétique douloureuse chez les patients. La description énonce que les inventeurs ont découvert avec étonnement que le lévétiracétam et la carbamazépine (des médicaments antiépileptiques connus), lorsqu’ils sont utilisés en combinaison, sont efficaces pour soulager la douleur associée à la neuropathie diabétique.
Revendications :
Une recherche de l’antériorité a permis de repérer le document de brevet D1, qui divulgue l’utilisation combinée du lévétiracétam et de la carbamazépine chez les patients épileptiques. Un mode de réalisation du document D1 inclut une trousse comprenant du lévétiracétam et de la carbamazépine, ainsi que des instructions pour prévenir les crises d’épilepsie chez les patients.
Analyse : Les revendications 1 et 2 sont conformes au paragraphe 27(4) de la Loi sur les brevets. La revendication 1 décrit une trousse comprenant une première formulation pharmaceutique comprenant du lévétiracétam et une deuxième formulation pharmaceutique comprenant de la carbamazépine. La portée de la revendication serait comprise comme une trousse comprenant au moins deux composants, à savoir la première et la deuxième formulation pharmaceutique. Dans la revendication 2, la personne versée dans l’art comprendrait que les instructions, qui définissent l’utilisation de lévétiracétam et de carbamazépine, représentent un composant supplémentaire de la trousse. Donc, les revendications satisfont aux exigences du paragraphe 27(4) de la Loi.
En ce qui concerne l’exigence de la nouveauté, la revendication 1 est antériorisée par le document D1, parce que le document D1 divulgue et permet de fournir une trousse comprenant à la fois du lévétiracétam et de la carbamazépine. Reconnaissant que la trousse de la revendication 2 comprend en outre des instructions pour utiliser le lévétiracétam et la carbamazépine pour traiter la douleur associée à une neuropathie diabétique et que D1 ne divulgue pas et ne permet pas cette utilisation, la revendication 2 est nouvelle par rapport à D1. Donc la revendication 2 est considérée comme une nouvelle utilisation d’une trousse comprenant du lévétiracétam et de la carbamazépine qui est conforme au paragraphe 28.2 de la Loi sur les brevets.
Notez que les revendications doivent encore être évaluées pour s’assurer qu’elles sont conformes aux autres exigences de brevetabilité.
Date de modification : novembre 2017
L’examen des demandes de brevet comprenant des revendications de méthodes de diagnostic médical présente certaines difficultés qui justifient d’établir des directives précises afin d’assurer un examen efficace, prévisible et reproductible.
Une méthode diagnostique présente sommairement une séquence d’étapes à suivre pour extraire une signification diagnostique à partir de données, et comprend souvent des étapes pour :
Afin de déterminer la brevetabilité d’une revendication visant une méthode diagnostique, l’examinateur doit tenir compte des directives générales sur l’interprétation téléologique présentées au chapitre 12 de ce recueil, lesquelles comprennent une détermination du problème présenté dans la demande, la solution telle qu’elle est envisagée par l’inventeur et les éléments essentiels qui fournissent la solution. Il s’ensuit qu’une évaluation de la conformité à l’article 2 de la Loi sur les brevets doit être faite sur la base des éléments essentiels tels que déterminés par une interprétation téléologique.
Cette directive peut s’appliquer aux revendications dont la forme est, par exemple :
Date de modification : novembre 2017
L’identification du problème et la solution fournie par l’invention contribuent à l’interprétation téléologique des revendications[316]. L’identification du problème dépend de la description et de la compréhension qu’a l’examinateur des connaissances générales courantes dans le domaine de l’invention.
Les examinateurs ne doivent pas oublier qu’une demande peut décrire plus d’un problème à résoudre. En ce qui concerne les méthodes diagnostiques, il pourrait s’avérer opportun de considérer qu’un inventeur cherche généralement à résoudre un problème d’acquisition de données et/ou un problème d’analyse de données.
En présence d’un problème d’acquisition de données, la description exposera généralement un objet technique qui va au-delà des connaissances générales courantes (CGC) de la personne versée dans l’art (PVA). Des facteurs contenus dans la description peuvent indiquer l’existence d’un problème d’acquisition de données :
Voici des facteurs contenus dans la description qui peuvent indiquer l’existence d’un problème d’analyse de données :
Une fois que le problème est identifié, l’examinateur doit déterminer la solution au problème tel qu’elle est envisagée par l’inventeur. Dans certains cas, le problème peut ne pas être immédiatement évident et une identification de la solution peut en fait renseigner sur le problème résolu par l’invention.
Date de modification : novembre 2017
Au chapitre 12, il est précisé que la solution est l’élément ou l’ensemble d’éléments essentiels à la résolution du problème. Lors de l’interprétation téléologique, si une revendication présente des solutions à plus d’un problème, l’examen doit être centré sur une solution à un problème. Le choix initial de la solution doit être guidé par la description et doit correspondre à la solution sur laquelle les inventeurs insistent le plus. S’il apparaît nécessaire d’envisager une autre solution, l’analyse doit être effectuée de nouveau.
Si un problème d’acquisition de données est décelé, la solution provient des éléments qui fournissent des moyens d’obtenir des données sur un analyte. Les moyens utilisés pour acquérir les données peuvent être représentés soit par une étape unique, soit par plusieurs étapes énumérées dans la revendication de méthode de diagnostic.
Par exemple, les éléments relatifs à l’acquisition de données peuvent être représentés par des étapes comme :
Si un problème d’analyse de données a été décelé, la solution est fournie par les éléments qui concernent l’analyse des données obtenues pour fournir la signification diagnostique.
Par exemple, les éléments relatifs à l’analyse de données peuvent être représentés par des étapes comme :
Date de modification : novembre 2017
Une fois que le problème et la solution sont déterminés, une interprétation téléologique des revendications implique :
La façon dont les données sont analysées ou interprétées dans une méthode diagnostique n’a généralement aucun effet important sur la façon dont les données doivent être physiquement obtenues (et inversement). Les éléments d’acquisition de données et les éléments d’analyse de données contenus dans la revendication de la méthode diagnostique sont probablement reliés sous forme de juxtaposition plutôt que de combinaison. Ainsi, la solution à un problème sera fournie par les éléments d’acquisition de données ou les éléments d’analyse de données, mais pas par les deux.
Si un problème d’acquisition de données est décelé, l’élément essentiel ou l’ensemble d’éléments essentiels fournissant la solution constitue le moyen d’obtenir des données sur un analyte. Si le problème décelé n’est pas relié à l’acquisition de données, il concerne probablement un problème d’analyse de données. Dans ce cas, les éléments essentiels comprendront les étapes liées à l’analyse mentale et/ou à la signification intellectuelle des données et ne comprendront probablement pas d’étapes pour l’acquisition de données, puisque la façon dont les données sont obtenues ne change en rien la nature de la solution (p. ex., la façon dont X est détecté ou mesuré dans un échantillon ne change en rien la signification intellectuelle de sa présence).
Date de modification : novembre 2017
Une revendication d’une méthode diagnostique interprétée comme limitée à des éléments essentiels qui sont désincarnés (p. ex., un processus intellectuel sans présence physique, sans application pratique, etc.) sera signalée comme irrégulière pour non-conformité à l’article 2 de la Loi sur les brevets parce que l’objet ne s’inscrit pas dans une catégorie d’invention présentée à l’article 2. Cette irrégularité s’appliquerait généralement aux situations où la solution déterminée n’est fournie que par un élément ou un ensemble d’éléments associés à l’analyse ou à la signification des données obtenues (p. ex., la corrélation entre un marqueur et une maladie).
En revanche, les éléments d’acquisition de données tendent à définir un objet prévu par la Loi, puisqu’ils concernent généralement des étapes tangibles (non désincarnées) qui s’inscrivent dans une catégorie d’invention présentée à l’article 2. Ainsi, lorsqu’un tel élément d’acquisition de données est identifié comme un élément essentiel de la revendication interprétée, l’objet revendiqué tend à être prévu par la Loi à moins que la revendication comprenne un objet exclu, tel qu’une méthode de traitement médical.
Date de modification : novembre 2017
Exemple 1 :
Les renseignements présentés ci-dessous s’appliquent à tous les scénarios de l’exemple 1. Des renseignements supplémentaires distincts concernant l’art antérieur et/ou les CGC seront fournis pour chaque scénario.
Le mémoire descriptif expose une méthode de diagnostic permettant de déterminer si un patient est susceptible de développer un cancer de la thyroïde.
Revendication :
Scénario 1A :
Analyse :
Personne versée dans l’art (PVA)
La PVA est une équipe composée d’un oncologue, d’un endocrinologue, d’un généticien, d’un biologiste moléculaire et d’un technologue médical.
Connaissances générales courantes (CGC)
Les CGC de la PVA incluent la connaissance des techniques de diagnostic et de traitement du cancer ainsi que la connaissance des techniques de génotypage classiques. À la date de revendication, le gène XYZ était bien connu en tant que gène de voie de signalisation et, tout comme les données accessibles à son sujet dans les bases de données publiques, le gène XYZ faisait partie des CGC de la PVA. Dans le présent scénario, la mutation A présente dans le gène XYZ ne faisait pas partie des CGC de la PVA.
Le problème
Il est évident, à la lumière de la description et des CGC, que cette invention vise à résoudre plus d’un problème. Sachant que la demande divulgue un besoin d’identifier un biomarqueur corrélé à un risque de cancer de la thyroïde, il y a lieu de penser qu’un problème d’analyse de données existe. Il ressort aussi clairement de la description que les inventeurs proposent une solution à un problème d’acquisition de données, puisque ni la présence d’une mutation à la position 123 du gène XYZ ni les méthodes permettant de détecter le nucléotide présent à la position 123 et d’acquérir sélectivement des données à son sujet ne faisaient partie des CGC de la PVA. Étant donné que les moyens permettant de détecter sélectivement le nucléotide présent à la position 123 du gène XYZ ne faisaient pas partie des CGC et que la façon dont cette détection est effectuée est exposée en détail dans la description, l’interprétation téléologique sera fondée sur le problème d’acquisition de données, c’est-à-dire le besoin de détecter et d’identifier le nucléotide présent à la position 123 du gène XYZ chez un sujet humain.
La solution
Le problème d’acquisition de données identifié est résolu grâce à une méthode qui, lorsqu’elle est mise en pratique :
Quels sont les éléments essentiels?
Étant donné que la solution au problème d’acquisition de données est fournie par les étapes a) et b) de la méthode revendiquée, ces étapes constituent des éléments essentiels de la revendication 1.
Objet prévu par la Loi — article 2
La revendication 1, tel qu’elle est interprétée, est prévue par la Loi, car les éléments essentiels de la revendication définissent un objet qui entre dans une des catégories d’invention prévues à l’article 2 de la Loi.
Nouveauté — paragraphe 28.2(1)
Même si la séquence complète des nucléotides du gène XYZ était connue dans l’art antérieur, l’art antérieur ne divulguait pas de façon précise un moyen permettant de détecter le nucléotide présent à la position 123 du gène connu XYZ dans un échantillon biologique provenant d’un sujet humain et d’acquérir sélectivement des données sur l’identité du nucléotide présent à la position 123. La revendication présente le caractère de la nouveauté, car il n’existe aucun document d’antériorité divulguant et rendant réalisable les éléments essentiels de la revendication.
Évidence — article 28.3
Il ressort du mémoire descriptif, considéré dans son ensemble du point de vue de la PVA à la lumière de ses CGC, que le concept inventif de la revendication comprend une méthode qui fournit un moyen permettant à la fois de détecter et d’identifier le nucléotide présent à la position 123 du gène XYZ dans un échantillon biologique, et d’acquérir sélectivement des données sur l’identité du nucléotide présent à cette position. Compte tenu de l’art antérieur, il est clair que les techniques de génotypage étaient bien connues à la date de revendication et que la séquence complète des nucléotides du gène XYZ (y compris la position 123) était accessible à la PVA par l’intermédiaire de bases de données publiques. Il existe toutefois une différence entre l’art antérieur et le concept inventif qui tient au fait que l’art antérieur ne divulgue pas le fait de s’intéresser sélectivement à la position 123 du gène XYZ dans le but d’obtenir des données sur le nucléotide présent à cette position. La différence ne constitue pas une étape qui aurait été évidente pour la PVA. Par conséquent, la revendication interprétée est inventive.
Résumé concernant la revendication 1 du scénario 1A :
|
Objet prévu par la Loi — art. 2 |
Oui |
|
Nouveauté — par. 28.2(1) |
Oui |
|
Non-évidence — art. 28.3 |
Oui |
La revendication est acceptable, car elle satisfait à toutes les exigences de brevetabilité.
Scénario 1B :
D1 divulgue que la position nucléotidique 123 du gène XYZ s’est révélée être une zone à forte mutation parmi un ensemble d’échantillons tumoraux. Des méthodes permettant d’identifier précisément une mutation à cette position sont également décrites. Cette information ne faisait pas partie des CGC de la PVA.
Analyse :
Étant donné que ni la description ni les CGC n’ont changé par rapport au scénario 1 A, la PVA, les CGC, le problème, la solution et les éléments essentiels demeurent les mêmes. L’analyse présentée ci-dessous tient compte de la matière divulguée dans le document d’antériorité D1.
Objet prévu par la Loi — article 2
La revendication 1, telle qu’elle est interprétée, est prévue par la Loi, car les éléments essentiels de la revendication définissent un objet qui entre dans une des catégories d’invention prévues à l’article 2 de la Loi.
Nouveauté — paragraphe 28.2(1)
La revendication ne présente pas le caractère de la nouveauté au regard de D1, car D1 divulgue et rend réalisables les éléments essentiels de la revendication 1, à savoir l’identification du nucléotide présent à la position 123 du gène XYZ dans un échantillon biologique et l’acquisition de données précises sur l’identité du nucléotide présent à cette position. Il convient de souligner que, dans ce cas-ci, l’identité véritable du nucléotide présent à la position 123 (c.-à-d. la question de savoir s’il s’agit d’un A, d’un T, d’un C ou d’un G) ne fait pas partie de la revendication ou des éléments essentiels.
De plus, bien que D1 ne divulgue pas qu’une mutation à ladite position est corrélée à un risque de cancer de la thyroïde, la revendication est antériorisée, parce que cette corrélation n’est pas un élément essentiel du problème d’acquisition de données.
Évidence — article 28.3
La revendication est évidente au regard de D1, parce qu’il a déjà été établi que la revendication est antériorisée par D1 [voir la section 18.02.02d du présent recueil]. Par souci d’exhaustivité, l’examinateur a tout de même déterminé que le concept inventif de la revendication comprend une méthode qui fournit un moyen permettant à la fois de détecter et d’identifier le nucléotide présent à la position 123 du gène XYZ dans un échantillon biologique, et d’acquérir sélectivement des données sur l’identité du nucléotide présent à cette position. D1 divulgue un moyen d’identifier le nucléotide présent à la position 123 du gène XYZ dans un échantillon biologique et d’acquérir des données précises sur l’identité du nucléotide présent à cette position. Il est évident qu’il n’existe aucune différence entre le concept inventif de la revendication et D1 et, par conséquent, la PVA n’aurait pas eu à faire preuve d’inventivité pour en arriver au concept inventif.
Il convient de souligner que les éléments relatifs à l’analyse de données ne font pas partie du concept inventif, car l’examinateur a déterminé que le problème résolu en était un d’acquisition de données.
Résumé concernant la revendication 1 du scénario 1B :
|
Objet prévu par la Loi — art. 2 |
Oui |
|
Nouveauté — par. 28.2(1) |
NON |
|
Non-évidence — art. 28.3 |
NON |
La revendication n’est pas acceptable, car elle ne satisfait pas à toutes les exigences de brevetabilité.
Scénario 1C :
D2 à D8 divulguent tous de façon indépendante le dépistage du cancer de la prostate chez des sujets humains par la détermination de l’identité du nucléotide présent à la position 123 et par la vérification de la présence de la mutation A à cette position. L’examinateur a déterminé que tant le moyen permettant de déterminer l’identité du nucléotide présent à la position 123 dans un échantillon biologique que le lien existant entre la mutation A et le cancer de la prostate faisaient partie des CGC.
Analyse :
Personne versée dans l’art (PVA)
La PVA est une équipe composée d’un oncologue, d’un endocrinologue, d’un généticien, d’un biologiste moléculaire et d’un technologue médical.
Connaissances générales courantes (CGC)
Les CGC de la PVA incluent la connaissance des techniques de diagnostic et de traitement du cancer ainsi que la connaissance des techniques de génotypage classiques. À la date de revendication, le gène XYZ était bien connu en tant que gène de voie de signalisation et, tout comme les données accessibles à son sujet dans les bases de données publiques, le gène XYZ faisait partie des CGC de la PVA. Dans le présent scénario, tant la mutation A présente dans le gène XYZ que le moyen permettant de déterminer si cette mutation est présente dans le gène XYZ à la position nucléotidique 123 dans un échantillon faisaient partie des CGC de la PVA (voir D2 à D8). Le lien entre la présence de la mutation A à la position 123 et le cancer de la prostate faisait également partie des CGC.
Le problème
Compte tenu du mémoire descriptif dans son ensemble et des CGC dans le domaine pertinent, l’examinateur a déterminé l’existence d’un problème lié à l’analyse de données. Plus particulièrement, le problème semble lié au besoin d’établir une corrélation entre un génotype particulier chez un sujet humain et le risque de développer un cancer de la thyroïde. Bien que le mémoire descriptif expose également des méthodes pour acquérir des données sur la mutation présente à la position nucléotidique 123 du gène XYZ, il est clair que les inventeurs ne proposent pas une solution à un problème d’acquisition de données concernant la façon de déterminer la séquence à la position 123 du gène XYZ, car une solution à ce problème faisait déjà partie des CGC (voir les documents D2 à D8).
La solution
La solution au problème d’analyse de données identifié est apparue lorsqu’une corrélation a été découverte entre la présence d’une mutation à la position 123 du gène XYZ et le cancer de la thyroïde.
Quels sont les éléments essentiels?
Étant donné que la solution au problème d’analyse de données est fournie par l’étape c) de la méthode revendiquée, l’élément essentiel de la revendication est lié à la corrélation entre la présence de la mutation A à la position 123 et le risque de développer un cancer de la thyroïde.
Objet prévu par la Loi — article 2
La revendication 1, telle qu’elle est interprétée, n’est pas prévue par la Loi, car l’élément essentiel de la revendication définit un objet désincarné qui n’entre dans aucune des catégories d’invention prévues à l’article 2 de la Loi.
Nouveauté — paragraphe 28.2(1)
La revendication présente le caractère de la nouveauté, car il n’existe aucun document d’antériorité divulguant et rendant réalisable l’élément essentiel de la revendication, à savoir la corrélation entre la présence de la mutation A à la position 123 et le risque de développer un cancer de la thyroïde.
Il convient de souligner que, bien que D2 à D8 divulguent tous de façon indépendante et rendent tous réalisable une méthode permettant d’identifier le nucléotide présent à la position 123 du gène XYZ dans un échantillon biologique, la revendication n’est antériorisée par aucun de D2 à D8, car les étapes d’acquisition de données comprises dans la revendication qui fournissent le moyen de détection ne constituent pas des éléments essentiels du problème d’analyse de données.
Évidence — article 28.3
Il ressort du mémoire descriptif, considéré dans son ensemble du point de vue de la PVA à la lumière des CGC de cette dernière, que le concept inventif de la revendication est la corrélation entre la présence de la mutation A à la position 123 du gène XYZ et le cancer de la thyroïde. Compte tenu de l’information divulguée dans D2 à D8 et des CGC, il est clair que la présence de la mutation A à la position 123 du gène XYZ était associée au cancer de la prostate. Cependant, l’art antérieur ne divulgue aucune association avec le cancer de la thyroïde. Dans le cas présent, l’examinateur a conclu que la PVA n’aurait pas considéré que l’association entre la présence de la mutation A à la position 123 du gène XYZ et le cancer de la thyroïde était évidente à la date de revendication. Par conséquent, la revendication interprétée est inventive.
Résumé concernant la revendication 1 du scénario 1C :
|
Objet prévu par la Loi — art. 2 |
NON |
|
Nouveauté — par. 28.2(1) |
Oui |
|
Non-évidence — art. 28.3 |
Oui |
La revendication n’est pas acceptable, car elle ne satisfait pas à toutes les exigences de brevetabilité.
Il convient de souligner que, si le demandeur faisait valoir que l’invention permet de résoudre un problème d’acquisition de données (et non un problème d’analyse de données), l’examinateur présenterait une analyse différente fondée sur un problème d’acquisition de données dans un rapport subséquent.
Exemple 2 :
Le mémoire descriptif expose une méthode améliorée pour diagnostiquer la maladie P, qui est une maladie lysosomale.
Revendication :
Analyse :
Personne versée dans l’art (PVA)
La PVA est une équipe composée d’un médecin praticien, d’un biochimiste et d’un technologue médical.
Connaissances générales courantes (CGC)
Les CGC de la PVA comprennent la connaissance de la maladie P et des autres maladies lysosomales, ainsi que la connaissance des dosages biochimiques existants utilisés pour diagnostiquer de telles maladies. Dans le présent exemple, le fait de diagnostiquer la maladie P en réalisant des dosages enzymatiques sur des échantillons de tissu cutané faisait partie des CGC. La mesure de l’activité de l’enzyme E à partir d’échantillons de sang ne faisait pas partie des CGC.
Le problème
Compte tenu du mémoire descriptif dans son ensemble et des CGC de la PVA dans le domaine pertinent, l’examinateur a déterminé que le problème est lié à l’acquisition de données. Plus précisément, le problème identifié est lié au besoin de disposer d’une méthode améliorée pour mesurer l’activité de l’enzyme E dans un échantillon biologique provenant d’un sujet humain. Cette conclusion est fondée sur le fait que la description en cause expose en détail une méthode de dosage améliorée qui repose sur le choix de l’échantillon et représente, en cela, une solution qui ne faisait pas partie des CGC avant l’invention.
La solution
Le problème d’acquisition de données décelé est résolu grâce à une méthode qui, lorsqu’elle est mise en pratique :
Quels sont les éléments essentiels?
Étant donné que la solution au problème d’acquisition de données est fournie par les étapes a) et b) de la méthode revendiquée, ces étapes constituent des éléments essentiels de la revendication 1.
Objet prévu par la Loi — article 2
La revendication 1, telle qu’elle est interprétée, est prévue par la Loi, car les éléments essentiels de la revendication définissent un objet qui entre dans une des catégories d’invention prévues à l’article 2 de la Loi.
Nouveauté — paragraphe 28.2(1)
La revendication présente le caractère de la nouveauté, car il n’existe aucun document d’antériorité divulguant et rendant réalisables les éléments essentiels de la revendication.
Évidence — article 28.3
Il ressort du mémoire descriptif, considéré dans son ensemble du point de vue de la PVA à la lumière des CGC de cette dernière, que le concept inventif de la revendication est une méthode améliorée qui comprend les étapes consistant à mesurer l’activité de l’enzyme E en soumettant un échantillon de sang séché à une spectrométrie de masse et à acquérir sélectivement des données sur l’activité de l’enzyme E. En ce qui concerne l’art antérieur, D1 représente l’état de la technique le plus proche et divulgue une méthode pour mesurer l’activité de l’enzyme E. La méthode de la revendication 1 diffère de la méthode divulguée dans D1, car elle repose sur l’utilisation d’échantillons de sang séché, alors que, dans D1, le dosage enzymatique est effectué à partir de cellules de tissu cutané cultivé. Toutefois, au regard de D2, cette différence n’équivaut pas à une étape inventive. La PVA serait parvenue directement et sans difficulté à mesurer l’activité de l’enzyme E dans des échantillons de sang séché au moyen d’une spectrométrie de masse, car D2 divulgue que l’utilisation de tels échantillons s’est avérée présenter un avantage par rapport à l’utilisation de cellules de tissu cutané cultivé lors de dosages visant à mesurer l’activité d’autres enzymes dans des maladies lysosomales apparentées. Par conséquent, la revendication est évidente au regard de D1 considéré conjointement avec D2.
Résumé concernant la revendication 1 de l’exemple 2 :
|
Objet prévu par la Loi — art. 2 |
Oui |
|
Nouveauté — par. 28.2(1) |
Oui |
|
Non-évidence — art. 28.3 |
NON |
La revendication n’est pas acceptable, car elle ne satisfait pas à toutes les exigences de brevetabilité.
Exemple 3 :
Le mémoire descriptif expose une méthode permettant de diagnostiquer des infections gastro-intestinales d’après la présence d’une combinaison de marqueurs dans des échantillons de selles.
Revendication :
Personne versée dans l’art (PVA)
La PVA est une équipe composée d’un médecin praticien, d’un microbiologiste et d’un technologue médical.
Connaissances générales courantes (CGC)
Les CGC de la PVA incluent la connaissance des infections gastro-intestinales et des bactéries pathogènes qui leur sont associées. Les moyens permettant de détecter la présence conjointe, dans un échantillon de selles, d’au moins deux marqueurs sélectionnés parmi les marqueurs G, U, T et S ne faisaient pas partie des CGC de la PVA.
Le problème
Compte tenu du mémoire descriptif dans son ensemble et du contexte des CGC de la PVA dans le domaine pertinent, l’examinateur a déterminé que le problème est lié à l’acquisition de données. Plus précisément, le problème décelé concerne la détection, dans un échantillon, de combinaisons formées d’au moins deux des marqueurs G, U, T ou S.
La solution
Le problème d’acquisition de données décelé est résolu grâce à une méthode qui fournit un moyen de détecter la présence de combinaisons formées d’au moins deux des marqueurs G, U, T ou S à l’intérieur du même échantillon de selles; et qui permet d’acquérir sélectivement des données sur la présence de ces marqueurs.
Quels sont les éléments essentiels?
Étant donné que la solution au problème d’acquisition de données est fournie par les étapes a) et b) de la méthode revendiquée, ces étapes constituent des éléments essentiels de la revendication 1.
Objet prévu par la Loi — article 2
La revendication 1, telle qu’elle est interprétée, est prévue par la Loi, car les éléments essentiels de la revendication définissent un objet qui entre dans une des catégories d’invention prévues à l’article 2 de la Loi.
Nouveauté — paragraphe 28.2(1)
La revendication présente le caractère de la nouveauté. D1 n’antériorise pas la revendication interprétée, car il ne divulgue pas la détection d’une combinaison formée d’au moins deux marqueurs à l’intérieur d’un même échantillon de selles.
Évidence — article 28.3
Il ressort du mémoire descriptif, considéré dans son ensemble du point de vue de la PVA à la lumière des CGC de cette dernière, que le concept inventif de la revendication est une méthode qui fournit un moyen de détecter la présence de combinaisons formée d’au moins deux des marqueurs G, U, T et S à l’intérieur d’un même échantillon de selles et permet d’acquérir sélectivement des données sur la présence de ces combinaisons dans l’échantillon. D1 représente l’état de la technique le plus proche et divulgue l’association spécifique de chacun des marqueurs G et U avec la souche bactérienne X1, ainsi que des méthodes pour détecter séparément chacun de ces deux marqueurs dans des échantillons de selles. D1 ne divulgue pas que les méthodes comprennent des étapes permettant de détecter la combinaison des deux marqueurs dans le même échantillon de selles. Toutefois, cette différence ne constitue pas une étape inventive. À la lumière de D1, la PVA aurait compris que les protéines G et U agissent toutes deux en tant que marqueurs de la même souche bactérienne et elle serait arrivée directement et sans difficulté à la méthode permettant de détecter la combinaison de G et U à l’intérieur du même échantillon de selles. Dans le cas présent, l’examinateur a donc déterminé que la revendication est évidente à la lumière de D1 et des CGC de la PVA.
Résumé concernant la revendication 1 de l’exemple 3 :
|
Objet prévu par la Loi — art. 2 |
Oui |
|
Nouveauté — par. 28.2(1) |
Oui |
|
Non-évidence — art. 28.3 |
NON |
La revendication n’est pas acceptable, car elle ne satisfait pas à toutes les exigences de brevetabilité.
Exemple 4 :
Le mémoire descriptif expose une méthode pour évaluer le risque de développer un diabète associé à une exposition à des polluants organiques persistants (POP).
Revendications :
Interprétation téléologique des revendications 1 et 2 :
Une analyse d’interprétation téléologique est présentée ci-dessous pour les revendications 1 et 2, car ces revendications comprennent toutes deux des éléments d’acquisition de données et d’analyse de données liés à des diagnostics médicaux.
L’examinateur ayant déterminé que la revendication 3 ne vise pas une méthode de diagnostic et définit un objet prévu par la Loi, une interprétation téléologique de la revendication 3 n’est pas nécessaire. Dans le cas de la revendication 3, seules les conclusions de l’examinateur quant à la nouveauté et à l’inventivité sont présentées ci-dessous.
Personne versée dans l’art (PVA)
La PVA est une équipe composée d’un médecin praticien, d’un toxicologue, d’un endocrinologue et d’un technologue médical. La PVA possède également les compétences requises pour analyser l’expression génétique à l’aide de biopuces à ADN.
Connaissances générales courantes (CGC)
Les CGC de la PVA incluent la connaissance des POP et des effets sur la santé associés à l’exposition aux POP et à la bioaccumulation, ainsi que la connaissance des maladies métaboliques liées à l’insuline. Le lien entre une exposition aux POP et le diabète faisait également partie des CGC, mais ces dernières n’incluaient pas la connaissance des marqueurs génétiques correspondants. Les CGC comprenaient également l’utilisation de biopuces commerciales pour mesurer simultanément les niveaux d’expression d’une pluralité de gènes. Ainsi qu’il est indiqué dans la description, chacun des gènes T, O, X, I et C était représenté parmi des milliers d’autres gènes sur une seule biopuce commerciale. Cependant, les CGC n’incluaient pas le fait 1) de mesurer spécifiquement les niveaux d’expression des gènes T, O, X, I et C, et 2) d’acquérir spécifiquement des données sur les niveaux d’expression des gènes T, O, X, I et C (en faisant abstraction des niveaux d’expression des autres gènes).
Le problème
Compte tenu du mémoire descriptif dans son ensemble et des CGC de la PVA dans le domaine pertinent, l’examinateur a déterminé que le problème que les inventeurs ont entrepris de résoudre est lié à l’acquisition de données. Plus précisément, le problème décelé concerne la détermination des niveaux d’expression des seuls gènes T, O, X, I et C dans un échantillon provenant d’un patient.
La solution
Le problème d’acquisition de données décelé est résolu grâce à une méthode qui permet à la fois 1) de mesurer spécifiquement les niveaux d’expression des gènes T, O, X, I et C, et 2) d’acquérir sélectivement des données sur les niveaux d’expression de ces seuls gènes.
Quels sont les éléments essentiels?
Étant donné que la solution au problème d’acquisition de données est fournie par l’étape a) de la revendication 1, cette étape constitue un élément essentiel de la revendication 1.
Dans la revendication 2, les éléments qui permettent d’acquérir des données sur les niveaux d’expression des gènes T, O, X, I et C sont également essentiels, car ils fournissent la solution au problème d’acquisition de données décelé. Cependant, l’utilisation d’une biopuce pour déterminer le risque de développer un diabète associé à une exposition aux POP ne constitue pas un élément essentiel de la revendication 2, car elle fournit une solution à un problème d’analyse de données.
Objet prévu par la Loi — article 2
Les revendications 1 et 2, telles qu’elles sont interprétées, sont prévues par la Loi, car les éléments essentiels de ces revendications définissent un objet qui entre dans une des catégories d’invention prévues à l’article 2 de la Loi.
Nouveauté — paragraphe 28.2(1)
Les revendications 1 et 2 présentent le caractère de la nouveauté. Les revendications interprétées ne sont pas antériorisées par l’art antérieur, car il n’existe aucun document divulguant l’élément essentiel des revendications. Même si D1 divulgue une biopuce qui permet de mesurer les niveaux d’expression de milliers de gènes, y compris les gènes T, O, X, I et C, D1 n’antériorise pas la revendication 1 ou 2, car les données acquises, dans leur ensemble, dans D1 ne se limitent pas à des données sur les niveaux d’expression des seuls gènes T, O, X, I et C, et D1 n’enseigne pas de s’intéresser uniquement qu’à ces gènes particuliers.
La revendication 3 ne présente pas le caractère de la nouveauté au regard de D1, qui divulgue et rend réalisable une biopuce comprenant des sondes de capture d’oligonucléotides qui sont complémentaires aux acides nucléiques correspondant aux gènes T, O, X, I et C, et dans laquelle chaque sonde est fixée sur un support solide à un emplacement distinct.
Il convient de souligner que, si le terme « comprenant » présent dans la revendication 3 était remplacé par le terme « constituée de », la revendication 3 présenterait le caractère de la nouveauté dans la mesure où une biopuce constituée uniquement de sondes de capture d’oligonucléotides qui sont complémentaires aux acides nucléiques correspondant aux gènes T, O, X, I et C n’aurait encore jamais été divulguée dans l’art antérieur.
Évidence — article 28.3
Il ressort du mémoire descriptif, considéré dans son ensemble du point de vue de la PVA à la lumière des CGC de cette dernière, que le concept inventif des revendications 1 et 2 consiste à mesurer sélectivement les niveaux d’expression des gènes T, O, X, I et C dans un échantillon provenant d’un patient à l’aide d’une biopuce comprenant des sondes de captures d’oligonucléotides qui sont complémentaires aux acides nucléiques correspondant aux gènes T, O, X, I et C, dans laquelle chaque sonde est fixée sur un support solide à un emplacement distinct, et à acquérir sélectivement des données sur les niveaux d’expression de ces gènes. Compte tenu de l’art antérieur, il est clair que l’utilisation de biopuces commerciales pour mesurer simultanément les niveaux d’expression d’une pluralité de gènes était bien connue à la date de revendication. De plus, les biopuces comprenant des sondes de capture d’oligonucléotides complémentaires aux acides nucléiques correspondant aux gènes T, O, X, I et C étaient également connues du fait de l’existence de D1. Il existe toutefois une différence entre l’art antérieur et le concept inventif qui tient au fait que l’art antérieur ne divulgue pas l’acquisition sélective de données sur les niveaux d’expression des seuls gènes T, O, X, I et C, et que D1 n’enseigne pas de faire abstraction des données sur les niveaux d’expression des 22 000 autres gènes présents sur la biopuce. La différence ne constitue pas une étape qui aurait été évidente pour la PVA. Par conséquent, les revendications 1 et 2 sont inventives.
La revendication 3 est évidente au regard de D1 parce qu’il a déjà été établi que la revendication est antériorisée par D1 [voir la section 18.02.02d du présent recueil]. Par souci d’exhaustivité, l’examinateur a tout de même déterminé que le concept inventif de la revendication 3 est une biopuce comprenant des sondes de capture d’oligonucléotides qui sont complémentaires aux acides nucléiques correspondant aux gènes T, O, X, I et C, dans laquelle chaque sonde est fixée sur un support solide à un emplacement distinct. En outre, le document d’antériorité D1 divulgue et rend réalisable une biopuce comprenant des sondes de capture d’oligonucléotides qui sont complémentaires aux acides nucléiques correspondant aux gènes T, O, X, I et C, dans laquelle chaque sonde est fixée sur un support solide à un emplacement distinct. Il est évident qu’il n’existe aucune différence entre le concept inventif de la revendication 3 et D1 et, par conséquent, la PVA n’aurait pas eu à faire preuve d’inventivité pour en arriver au concept inventif.
Résumé concernant la revendication 1 de l’exemple 4 :
|
Objet prévu par la Loi — art. 2 |
Oui |
|
Nouveauté — par. 28.2(1) |
Oui |
|
Non-évidence — art. 28.3 |
Oui |
Résumé concernant la revendication 2 de l’exemple 4 :
|
Objet prévu par la Loi — art. 2 |
Oui |
|
Nouveauté — par. 28.2(1) |
Oui |
|
Non-évidence — art. 28.3 |
Oui |
Résumé concernant la revendication 3 de l’exemple 4 :
|
Objet prévu par la Loi — art. 2 |
Oui |
|
Nouveauté — par. 28.2(1) |
NON |
|
Non-évidence — art. 28.3 |
NON |
La demande n’est pas acceptable, car la revendication 3 ne satisfait pas à toutes les exigences de brevetabilité.
Date de modification : janvier 2009
La question du caractère suffisant d’une description est étroitement liée à celle de l’utilité. Le paragraphe 27(3) de la Loi sur les brevets précise (entre autres choses) que le mémoire descriptif doit « décrire d’une façon exacte et complète l’invention et son application ou exploitation, telles que les a conçues son inventeur ». Le président Thorson a résumé les exigences en matière de description suffisante dans l’arrêt Minerals Separation North American Corp. v. Noranda Mines, Ltd., et a ensuite qualifié ce « fardeau de la divulgation » de « lourd et exigeant [319] ».
[TRADUCTION] La description doit être exacte, ce qui signifie qu’elle doit être claire et précise. Elle doit être exempte d’obscurités et d’ambiguïtés pouvant être évitées et aussi simple et distinctive que le permet la difficulté de la description. Elle ne doit pas contenir d’affirmations erronées ou trompeuses qui pourraient induire en erreur les personnes à qui elle est destinée; elle ne devrait non plus être rédigée dans un langage qui rend difficile la compréhension du fonctionnement de l’invention au point qu’elle nécessite des essais ou des expériences. Si une partie seulement est opérante, il ne faut pas proposer d’autres solutions, même s’il est acquis que les personnes versées dans l’art choisiraient probablement la partie opérante. La description de l’invention doit aussi être complète, ce qui signifie que sa portée doit être définie, car il est impossible de revendiquer ce qui n’a pas été décrit[320].
Comme mentionné dans la section 19.01.03c, la description doit contenir suffisamment de renseignements pour étayer l’existence d’une prédiction valable de l’utilité de l’invention. De plus, elle doit présenter l’invention d’une façon telle qu’une personne versée dans l’art puisse la faire fonctionner en se reportant uniquement à la description et aux connaissances générales courantes.
Dans l’arrêt Consolboard, le juge Dickson a fait remarquer que [TRADUCTION] [l’]« inventeur doit, en contrepartie de l’octroi d’un brevet, fournir au public une description adéquate de l’invention comportant des détails assez complets et précis pour qu’un ouvrier, versé dans l’art auquel l’invention appartient, puisse construire ou exploiter l’invention après la fin du monopole
[321] »
. La description doit répondre aux questions « En quoi consiste votre invention? Comment fonctionne-t-elle[322]? » de telle sorte [TRADUCTION] qu’« une fois la période de monopole terminée, le public puisse, en n’ayant que le mémoire descriptif, utiliser l’invention avec le même succès que l’inventeur, à l’époque de la demande
[323] »
.
Si une description est suffisante pour permettre au public (c’est-à-dire aux personnes versées dans l’art) de mettre en œuvre l’invention, on dit qu’elle permet de réaliser l’invention. Étant donné que la description s’adresse à une personne versée dans l’art, il n’est pas nécessaire d’y divulguer de façon exhaustive des connaissances générales. Par exemple, une technique connue n’a pas à être expliquée en détail. Il suffit de mentionner la technique pour qu’une personne versée dans l’art puisse la réaliser.
Lorsque l’examinateur a des raisons de croire que la description est insuffisante parce qu’elle ne décrit pas l’invention revendiquée de façon exacte et complète, il soulève une objection fondée sur le paragraphe 27(3). Cela pourrait être le cas, par exemple, lorsqu’une revendication de portée large n’est appuyée que par le texte même de la revendication.
Il importe de garder à l’esprit que le mémoire descriptif doit être suffisant pour permettre à une personne versée dans l’art de réaliser l’ensemble des revendications de l’invention sans avoir à employer une ingéniosité inventive. Si cette personne doit résoudre des problèmes en ayant recours à une activité inventive, la description est jugée insuffisante (et les revendications y afférentes sont sans fondement).
Date de modification : mars 2016
Le présent chapitre porte sur des sujets relatifs aux acides nucléiques, aux polynucléotides, aux peptides, aux polypeptides et aux protéines ainsi qu’à la divulgation de leurs séquences dans un listage des séquences.
Date de modification : juillet 2022
En général, un produit peut être défini en fonction de sa structure, son procédé de fabrication ou de ses propriétés physiques ou chimiques. Souvent, la structure est la forme la plus précise et la plus explicite permettant de définir un composé chimique.
Pour une biomolécule, comme une molécule d’acide nucléique ou une protéine, la structure est habituellement représentée par la séquence de nucléotides ou d’acides aminés, par exemple, « un polypeptide constitué de la séquence d’acides aminés MARNDCQEGHILKFPSTWYV définie par SEQ ID NO:2 »
.
Pour accroître la clarté, la revendication devrait explicitement renvoyer à une biomolécule désignée par son numéro d’identification de séquence qui réfère à la séquence correspondante dans le listage des séquences [voir la section 23.05.07], par exemple, « un acide nucléique constitué de la séquence de nucléotides représentée par SEQ ID NO:1 » ou « une protéine comprenant la séquence d’acides aminés définie par SEQ ID NO:2 ». Toutefois, une revendication visant simplement un numéro d’identification de séquence, peut être interprétée comme visant une simple information, c’est-à-dire une série de lettres dans le listage des séquences, ce qui n’est pas conforme à l’article 2 de la Loi sur les brevets, plutôt que visant la biomolécule elle-même. Une revendication qui renvoie à SEQ ID NO:8, par exemple, ne serait pas acceptable, mais une revendication à un « ADN codant la protéine comprenant les acides aminés 1-260 de SEQ ID NO:8 » serait explicite (pour autant que la séquence de référence est clairement définie — voir ci-dessous).
Il est à noter que même si, dans une revendication visant une biomolécule, celle-ci est définie par référence à une séquence dans le listage des séquences, il n’est pas garanti que la biomolécule revendiquée sera adéquatement définie par sa structure. Par exemple, lorsque, dans une revendication, une biomolécule est définie par référence à une séquence qui comporte plusieurs symboles variables comme « X » ou « n », l’objet revendiqué peut ne pas être défini distinctement et en termes explicites et ne pas satisfaire aux exigences du paragraphe 27(4) de la Loi sur les brevets.
Dans le cas d’une molécule d’acide nucléique définie par la protéine qu’elle code, la divulgation de la séquence partielle d’acides aminés de la protéine ne décrit pas de manière adéquate une molécule d’acide nucléique capable de coder la protéine entière.[324]
Date de modification : octobre 2019
Le langage fonctionnel sert généralement à donner une certaine portée à une revendication. Dans certains cas, le langage employé pour définir une activité fonctionnelle ou biologique spécifique peut servir à donner des précisions supplémentaires sur une biomolécule revendiquée par rapport aux biomolécules de l’art antérieur. Le recours au langage fonctionnel ne rend pas la revendication irrégulière en soi; toutefois, s’il sert à définir l’objet revendiqué, il doit être clair et se fonder entièrement sur la description [voir le chapitre 14 du présent recueil pour obtenir de plus amples renseignements].
En général, l’emploi du langage fonctionnel dans une revendication est acceptable si la personne versée dans l’art n’a pas à avoir recours à de l’inventivité pour réaliser toute la portée de l’objet revendiqué. Par exemple, la revendication « un vecteur de transformation de végétal comprenant un gène d’intérêt, un transposon et un gène marqueur positionné dans le transposon, où le gène marqueur induit une différenciation cellulaire anormale dans le tissu végétal »
illustre l’emploi du langage fonctionnel dans une revendication.
Tenant pour acquis que les gènes marqueurs représentatifs sont bien étayés dans la description et sont bien connus dans l’art antérieur par les personnes versées dans l’art, il est alors acceptable, dans ce cas, de définir le gène marqueur en termes fonctionnels.
Par contre, lorsque l’emploi du langage fonctionnel nécessite que la personne versée dans l’art fasse un effort d’inventivité pour réaliser la pleine portée de la revendication ou, également, si l’emploi du langage élargit la portée de la revendication de manière excessive, la revendication sera probablement irrégulière en vertu de l’article 60 de la Loi sur les brevets. Lorsque l’examinateur estime que la description est insuffisante pour appuyer la portée de la revendication, en fonction des faits, une irrégularité pourrait être soulevée en vertu du paragraphe 27(3) de la Loi sur les brevets. Lorsque la connaissance de la structure de la protéine ou de l’acide nucléique est nécessaire pour réaliser la pleine portée de la revendication, il est possible que la revendication ne soit pas conforme aux exigences du paragraphe 27(4) de la Loi sur les brevets si l’acide nucléique ou la protéine ne sont pas également définis selon la structure qui leur confère leur activité fonctionnelle.
Dans le cas où, par exemple, la structure d’une protéine (ou d’un acide nucléique codant une protéine) est définie selon un pourcentage d’identité avec une séquence de référence, la revendication devrait également préciser que la protéine présente la même activité biologique que celle décrite dans la demande afin d’être conforme au paragraphe 27(4) – par exemple, « un acide nucléique comprenant une séquence ayant au moins 90 % d’identité avec SEQ ID NO:1 qui code une protéine ayant une activité alpha-amylase ».
Exemple :
Une demande décrit un nouveau polypeptide illustré dans le listage des séquences comme SEQ ID NO:2 qui présente une activité xylanase et a fait ses preuves comme étant particulièrement efficace dans les procédés de fabrication de biocarburants. La description ne présente aucune variante du polypeptide ayant une activité xylanase. Une recherche de l’antériorité a révélé que les xylanases sont généralement connues. Une recherche portant sur la séquence d’acides aminés de SEQ ID NO:2 a permis de trouver les documents d’antériorité D1 et D2. Le document d’antériorité D1 divulgue un polypeptide comprenant une séquence ayant 82 % d’identité avec SEQ ID NO:2, mais ne présentant pas d’activité xylanase, alors que D2 révèle une xylanase ayant une séquence ayant 92 % d’identité avec SEQ ID NO:2.
Revendications :
Analyse : la revendication 1 est irrégulière. Le polypeptide revendiqué est défini d’une manière générale par une description fonctionnelle de son activité plutôt que par ses caractéristiques structurelles. La description étaye de façon précise un seul polypeptide. Ce polypeptide est décrit comme ayant les caractéristiques structurelles établies dans SEQ ID NO:2 et l’activité xylanase désirée. Étant donné que la portée de la revendication ne se fonde pas entièrement sur la description, la revendication n’est pas conforme à l’article 60 de la Loi sur les brevets. Lorsque l’examinateur estime que la description est insuffisante pour appuyer la portée de la revendication, en fonction des faits; une irrégularité pourrait être soulevée en vertu du paragraphe 27(3) de la Loi sur les brevets. L’objet de la revendication manque également de nouveauté en regard de D2 (en fait, la revendication aurait été antériorisée par toute divulgation publique antérieure d’un polypeptide ayant l’activité désirée). Par contre, D1 ne constitue pas une antériorité à la revendication 1, puisque D1 ne révèle pas un polypeptide ayant l’activité précisée. De plus, si, à l’égard de la revendication et de la description, une personne versée dans l’art ne peut pas établir clairement l’objet revendiqué, la revendication peut être rejetée en vertu du paragraphe 27(4) de la Loi sur les brevets.
La revendication 2 est irrégulière à plusieurs motifs. Le polypeptide est défini selon sa structure et, plus précisément, selon le seuil minimal de pourcentage d’identité de la structure avec la séquence d’acides aminés de SEQ ID NO:2. Dans ce cas, la revendication va au-delà de la description et n’est pas conforme à l’article 60 des Règles. Puisque la revendication 2 ne définit pas l’activité fonctionnelle du polypeptide, la revendication pourrait inclure des polypeptides qui ne présentent pas d’activité xylanase ou qui ont une fonction inconnue. La détermination d’une irrégularité en vertu du paragraphe 27(4) de la Loi sur les brevets peut être établie s’il n’est pas clair que l’objet revendiqué a la même activité fonctionnelle que le polypeptide visé par la demande. De plus, la revendication présente une irrégularité par son manque de nouveauté en regard des documents d’antériorité D1 ou D2, qui chacun révèle et propose un polypeptide qui « a au moins 80 % d’identité avec SEQ ID NO:2 ». Si la revendication 2 avait inclus une limite fonctionnelle à l’activité xylanase, alors D1 ne constituerait pas une antériorité.
Date de modification : mars 2016
Les séquences de nucléotides ou d’acides aminés qualifiés de « substantiellement identiques » à une séquence cible ne sont pas définies adéquatement puisqu’il n’y a pas de convention admise dans l’état de la technique précisant la signification du mot « substantiellement » et puisque la portée de la revendication peut varier selon ce qui est considéré comme une séquence « substantiellement » identique.
Une séquence de nucléotides ou d’acides aminés peut être définie par une limite de pourcentage seuil par rapport à une séquence cible, par exemple, une molécule d’acide nucléique comprenant une séquence de nucléotides qui a au moins 95 % d’identité avec SEQ ID NO:7. Si le mot « homologie » est employé pour décrire la relation entre la séquence et la cible, alors la revendication est considérée comme indéfinie puisque le mot implique une relation d’évolution qui existe ou qui n’existe pas[325]. En général, les demandeurs peuvent remplacer le mot « homologie » par le mot « identité » pour plus de clarté. Une irrégularité fondée sur le paragraphe 27(4) de la Loi sur les brevets peut être soulevée lorsqu’une revendication comporte le mot « similarité » et que le demandeur n’établit pas clairement ce qu’il considère comme étant des résidus similaires.
Date de modification : mars 2016
Les acides nucléiques sont souvent définis comme des séquences qui hybrident une séquence cible donnée dans des conditions de réaction diverses, ou de stringence. Du fait qu’il n’existe pas de consensus clair concernant les conditions qui seront utilisées dans une réaction d’hybridation donnée et que le recours à différentes conditions de réaction conduira à la capture d’acides nucléiques différents, une revendication peut être considérée comme imprécise, parce que les paramètres précis à utiliser durant la réaction d’hybridation et le lavage posthybridation n’ont pas été définis.
Lorsque la cible est définie uniquement comme étant tout membre d’une grande famille d’acides nucléiques, par exemple, une famille d’acides nucléiques dégénérés ou de variantes codant la même séquence d’acides aminés (y compris les acides nucléiques définis comme ayant moins de 100 % d’identité), la portée d’une revendication visant une molécule d’acide nucléique qui hybride une telle cible devient imprécise. Dans ce cas, la cible n’est pas limitée à un seul acide nucléique clairement défini, mais comprend plutôt un vaste nombre de combinaisons possibles d’acides nucléiques qui s’hybrident et d’acides nucléiques cibles.
Une revendication selon laquelle une molécule d’acide nucléique, qui s’hybride avec une séquence cible codant un polypeptide fonctionnel, est elle-même aussi capable de coder un polypeptide fonctionnel peut être tenue pour ambiguë en vertu du paragraphe 27(4) de la Loi sur les brevets du fait que les acides nucléiques qui s’hybrident peuvent ne pas coder un polypeptide ou coder un polypeptide ayant une fonction différente de celle codée par la cible. Pour éviter toute ambiguïté, ces revendications devraient indiquer que la molécule d’acide nucléique s’hybride avec la séquence complémentaire de la séquence cible.
Date de modification : mars 2016
Lorsqu’on détermine qu’une séquence comporte un certain pourcentage d’identité avec une séquence de référence, il faut préciser, dans la revendication, si le pourcentage d’identité est établi par rapport à toute la longueur de la séquence de référence ou s’il s’agit d’un alignement partiel (comme l’alignement à l’aide d’un programme BLAST[326]).
Pour des raisons de clarté, il est préférable, lorsqu’on fait la comparaison, de présenter l’alignement de la séquence par rapport à toute la longueur de la séquence de référence.
Date de modification : mars 2016
Pour satisfaire aux exigences de l’article 28.3 de la Loi sur les brevets, une invention telle que revendiquée ne peut pas être évidente ou, de manière équivalente, doit être le produit d’inventivité[327] [voir le chapitre 18 du présent recueil pour obtenir de plus amples renseignements].
Une fois la séquence d’acides aminés d’un polypeptide connue, il est possible de déduire l’ensemble de la classe des acides nucléiques codant ce polypeptide, soit en utilisant le code génétique pour effectuer une traduction inverse à partir de la séquence d’acides aminés. Par conséquent, si la protéine X est connue de l’art antérieur, une revendication générique visant « un acide nucléique codant la séquence d’acides aminés de la protéine X », par exemple, est considérée comme étant évidente.
L’inverse est également considéré comme évident. Une séquence d’acides aminés codée par un acide nucléique connu peut être directement obtenue par la traduction de l’acide nucléique codant connu, à la condition que le cadre de lecture exact ait été déterminé ou qu’il soit évident.
Étant donné que la classe d’acides nucléiques codant n’importe quel polypeptide donné est extrêmement étendue, l’identification d’une espèce de la classe qui présente des propriétés inattendues ou avantageuses peut être qualifiée d’inventive. De telles revendications devraient être examinées dans le contexte d’une sélection [voir le chapitre 18 du présent recueil].
Exemple :
Une demande divulgue qu’une molécule d’acide nucléique (SEQ ID NO:7) présente des avantages particuliers pour l’expression dans un tissu végétal et code un peptide ayant la séquence d’acides aminés décrite dans SEQ ID NO:8. Le document d’antériorité D1 révèle que la séquence d’acides aminés du peptide G, qui est identique à SEQ ID NO:8, a été obtenue par dégradation d’Edman. Il n’y a pas d’indication, dans D1, que des techniques de recombinaison ont été utilisées ni de description explicite d’une molécule d’acide nucléique qui code le peptide G. L’article de synthèse D2 présente les méthodes et les tableaux d’utilisation de codons qui peuvent servir à obtenir une expression accrue des gènes hétérologues dans les tissus végétaux.
Revendications :
Analyse : Bien qu’il soit admis que les revendications d’évidence devraient respecter une approche en quatre étapes[328], l’analyse a été simplifiée aux fins du présent contexte.
Compte tenu de D1, la revendication 1 est évidente pour deux raisons. Premièrement, elle ne définit pas un acide nucléique en particulier et exprime simplement l’idée générale de disposer d’une molécule d’acide nucléique qui est capable de coder le peptide, idée qu’une personne versée dans l’art saisirait facilement à la lumière de D1. Deuxièmement, D1 fournit la séquence d’acides aminés du peptide; une personne versée dans l’art peut simplement déduire une séquence d’acides nucléiques capable de coder le peptide. Par conséquent, la revendication 1 ne satisfait pas aux exigences de l’article 28.3 de la Loi sur les brevets à la lumière des enseignements de D1.
La revendication 2 est évidente, compte tenu de D1 eu égard à D2. La revendication ne définit pas un acide nucléique en particulier et, encore une fois, reflète simplement, quoique dans un sens relativement plus restreint, l’idée générale de disposer d’une molécule d’acide nucléique qui a été optimisée pour en accroître l’expression dans le tissu végétal. Ainsi, une personne versée dans l’art pourrait facilement réaliser cette idée en déduisant, de D1, une séquence de codage appropriée, à la lumière des précisions figurant dans D2.
La revendication 3 n’est pas évidente, puisque ni D1 ni D2 ne décrivent ni ne suggèrent la séquence particulière mentionnée dans la revendication (SEQ ID NO:7). Puisque, selon la description, la séquence présente un avantage substantiel, la revendication présente la sélection d’acides nucléiques ayant une séquence particulière, parmi tous les acides nucléiques possibles codant le peptide et tous les acides nucléiques désignant des codons optimisés pour les végétaux.
Date de modification : octobre 2022
La description d’une demande doit comporter un listage des séquences si le mémoire descriptif divulgue une séquence de nucléotides ou d’acides aminés, autre qu’une séquence appartenant à l’art antérieur.
Le listage des séquences peut comprendre des éléments de texte en français, ou en anglais, ou les deux[329] et peut être différent de la langue du reste de la description. Le listage des séquences peut également comprendre des éléments de texte qui sont rédigés dans une langue autre que le français ou l’anglais. Il convient toutefois de noter que tous les éléments de texte contenus dans un listage des séquences ne sont pas nécessairement pris en considération dans l’évaluation de l’étendue de la protection de l’invention divulguée. En particulier, le paragraphe 15(3.1) des Règles sur les brevets stipule :
« Si un listage des séquences contient des éléments de texte, qui sont à la fois en français et en anglais, seule la version ci-après de ces éléments de texte est prise en considération dans l’évaluation de l’étendue de la protection demandée ou obtenue :
a) dans le cas où le listage des séquences contient une indication que le français ou l’anglais est la langue d’origine de ces éléments de texte, la version qui est dans la langue d’origine;
b) dans tous les autres cas, la version qui est dans la même langue que les revendications. »
Lorsqu’une langue autre que le français ou l’anglais se trouve dans le texte libre dépendant de la langue qui figure dans un listage des séquences, conformément au paragraphe 15(3.2) des Règles sur les brevets, cette langue n’est pas prise en considération dans l’évaluation de l’étendue de la protection demandée ou obtenue [voir aussi 12.02]. En outre, les modifications apportées au mémoire descriptif et aux dessins d’une demande PCT à la phase nationale ne peuvent être fondées sur des éléments de texte non traduits (ni en français ni en anglais) figurant dans le listage des séquences, sauf si ces éléments de texte non traduits ne sont pas du texte libre dépendant de la langue (voir 20.03.02). On trouve plus de renseignements sur le texte libre et le texte libre dépendant de la langue dans les paragraphes 85 à 88 de la norme PCT de listages des séquences ST.26 de l’OMPI. Voir aussi le 23.05.07b pour une introduction à la norme ST.26.
Dans certains cas, la présentation d’un listage des séquences peut être requise pour satisfaire des exigences administratives (par exemple, article 58 des Règles sur les brevets), et pour « décrire d’une façon exacte et complète l’invention et son application ou exploitation, telle que les a conçues son inventeur »
(paragraphe 27(3) de la Loi sur les brevets).
Les directives fournies aux sections 23.05.07a à 23.05.07f concernent les demandes de brevet déposées à compter du 1er juillet 2022. Dans le cas des demandes déposées avant le 1er juillet 2022, le listage des séquences peut, aux fins du paragraphe 58(1) des Règles sur les brevets, être conforme à la norme PCT de listages des séquences, soit définie dans les Règles sur les brevets en vigueur (c.-à-d. la norme ST.26 de l’OMPI), soit définie dans les Règles sur les brevets immédiatement avant le 1er juillet 2022 (c.-à-d. la norme ST.25 de l’OMPI)[330].
Date de modification : juillet 2022
En vertu du paragraphe 58(1) des Règles sur les brevets, « Lorsque le mémoire descriptif divulgue une séquence de nucléotides ou une séquence d’acides aminés qui, au titre de l’exigence de la norme PCT de listages des séquences, doit être comprise dans le listage des séquences et qui n’est pas désignée comme faisant partie d’une invention ou d’une découverte antérieure, la description comprend le listage des séquences sous forme électronique conforme à la norme PCT de listages des séquences et dont le contenu est conforme à cette norme »
.
Avant l’examen, s’il devient évident que le listage des séquences au dossier pour une demande est irrégulier, le demandeur peut recevoir l’avis prévu à l’article 65 des Règles sur les brevets qui exige la présentation d’un listage des séquences conforme dans les trois mois suivant la date de l’avis, afin de satisfaire aux exigences de l’article 58 des Règles sur les brevets. Ces avis peuvent être envoyés lorsque : le listage des séquences n’est pas conforme à la norme PCT de listages des séquences [voir 23.05.07b à 23.05.07f]; ou lorsque le demandeur omet de déposer une déclaration selon laquelle le listage des séquences n’est pas plus étendu que la divulgation faite dans la demande initialement déposée conformément au paragraphe 58(3) des Règles sur les brevets [voir la section 4.04].
Avant l’examen, s’il devient évident pour le Bureau qu’un listage des séquences devait accompagner une demande canadienne (non PCT) déposée de façon régulière, mais que le listage des séquences a été omis, le cas échéant, le Bureau enverra un avis en vertu du paragraphe 72(1) des Règles sur les brevets indiquant qu’il est possible d’ajouter le listage des séquences manquant à la demande (voir 3.02.05). Pour les demandes PCT à la phase nationale et divisionnaires, pour lesquelles un listage des séquences est manquant, le Bureau enverra habituellement une lettre de courtoisie pour en informer le demandeur.
Après le début de l’examen de la demande, l’identification de toute irrégularité dans un listage des séquences pertinente en vertu de l’article 58 des Règles sur les brevets se fera dans un rapport de l’examinateur.
Par exemple, les examinateurs identifieront des irrégularités en vertu de l’article 58 des Règles sur les brevets lorsque :
De plus, il est également indiqué que lorsqu’un listage des séquences déposé conformément au paragraphe 58(1) des Règles sur les brevets est un document déposé et enregistré au Bureau, une copie papier du listage des séquences ne peut pas faire partie de la demande. On exigera du demandeur qu’il retire toute copie papier du listage des séquences pour lequel une version électronique conforme à la norme PCT de listages des séquences a été déposée. De plus, en vertu du paragraphe 58(2) des Règles sur les brevets, la demande ne doit pas comporter plus d’une copie d’un listage des séquences donné, quel que soit le format de présentation. Par exemple, une demande qui comporte un listage des séquences sous forme de tableau conforme à une norme PCT de listages des séquences, en plus de la version électronique de listage des séquences exigée, serait considérée comme comportant plus d’une copie d’un listage des séquences donné et ne serait donc pas conforme au paragraphe 58(2) des Règles sur les brevets.
Un demandeur ne peut demander qu’un listage des séquences d’une autre demande soit rapporté et enregistré au dossier de la demande puisque le Bureau ne considère pas qu’une telle demande satisfait aux exigences du paragraphe 58(1) des Règles sur les brevets
.
Date de modification : juillet 2022
L’expression « norme PCT de listages des séquences »
désigne la norme ST.26 de l’Organisation mondiale de la propriété intellectuelle, intitulée Recommandation de norme relative à la présentation des listages des séquences de nucléotides et d'acides aminés en langage XML (eXtensible Markup Language), avec ses modifications successives. La norme ST.26 est disponible sur le site Web de l’OMPI et se trouve dans la liste des normes de l’OMPI.
Un ficher XML de listage des séquences selon la norme PCT de listages des séquences (ST.26) est composé de :
La partie sur les renseignements généraux contient des renseignements concernant la demande de brevet à laquelle le listage des séquences est associé. Les éléments de cette partie comprennent le nom du demandeur et le titre de l’invention. Le numéro de la demande et la date de dépôt sont également indiqués s’ils sont connus. Lorsqu’une priorité est revendiquée, la demande de priorité la plus ancienne est indiquée. La partie sur les renseignements généraux contient également le nombre total de séquences du listage des séquences, y compris les séquences délibérément ignorées [23.05.07c]. Veuillez consulter l’article 45 de la norme PCT de listages des séquences pour obtenir de plus amples renseignements.
La partie sur les données sur les séquences contient un ou plusieurs éléments de données sur les séquences, chacun contenant des renseignements sur une séquence. Le numéro d’identification de séquence est contenu dans l’élément de données sur les séquences d’une séquence donnée. Par exemple, le numéro d’identification de séquence 1 (SEQ ID NO:1) est représenté dans la liste des séquences comme suit : <SequenceData sequenceIDNumber="1">. Les éléments de données sur les séquences comprennent également diverses clés de caractérisation et des qualificatifs ultérieurs, fondés sur les mémoires descriptifs de l’International Nucleotide Sequence Database Collaboration (INSDC) et d’UniProt. Chaque séquence doit comprendre les éléments « INSDSeq » suivants :
Veuillez consulter les articles 50 à 59 de la norme PCT de listages des séquences pour obtenir de plus amples renseignements sur la partie des données sur les séquences.
Voici un exemple simplifié de la partie des données sur les séquences d’un fichier de listage des séquences qui décrit deux séquences : 1) une séquence d’ADN (SEQ ID NO:1), qui est d’une longueur de 14 nucléotides et se compose de la séquence atgggtcaccttaa et 2) une séquence de protéines (SEQ ID NO:2), qui est d’une longueur de 4 acides aminés et se compose de la séquence MGHL.
-<SequenceData sequenceIDNumber="1">
-<INSDSeq>
<INSDSeq_length>14</INSDSeq_length>
<INSDSeq_moltype>DNA</INSDSeq_moltype>
<INSDSeq_division>PAT</INSDSeq_division>
+<INSDSeq_feature-table>
<INSDSeq_sequence>atgggtcaccttaa</INSDSeq_sequence>
</INSDSeq>
</SequenceData>
-<SequenceData sequenceIDNumber="2">
-<INSDSeq>
<INSDSeq_length>4</INSDSeq_length>
<INSDSeq_moltype>AA</INSDSeq_moltype>
<INSDSeq_division>PAT</INSDSeq_division>
+<INSDSeq_feature-table>
<INSDSeq_sequence>MGHL</INSDSeq_sequence>
</INSDSeq>
</SequenceData>
Un exemple d’un listage des séquences complet (fichier XML) est fourni à l’annexe III de la norme PCT de listages des séquences.
Des outils sont disponibles pour permettre aux demandeurs de brevets d’établir un listage des séquences conforme à la norme ST.26 de l’OMPI, dans le cadre d’une demande de brevet nationale ou internationale. En particulier, WIPO Sequence est une application d’ordinateur de bureau qui peut être téléchargée ou trouvée en recherchant « WIPO Sequence » sur le site Web de l’OMPI.
Date de modification : juillet 2022
Chaque séquence de nucléotides ou d’acides aminés divulguée dans le mémoire descriptif d’une demande, autre qu’une séquence identifiée comme appartenant à l’art antérieur, doit être comprise dans le listage des séquences. Un numéro d’identification de séquence, qui est un nombre (entier) unique, est attribué à chaque séquence du listage des séquences. Les numéros doivent commencer par le numéro 1 et augmenter selon un ordre séquentiel.
Dans les cas où un numéro d’identification de séquence donné ne comporte aucune séquence de nucléotides ou d’acides aminés, c’est-à-dire « une séquence délibérément ignorée », « 000 » doit être utilisé à la place d’une séquence (voir paragraphes 58 et 59 de la norme PCT de listages des séquences).
À l’exception des situations où tout le listage des séquences est retiré de la demande, le numéro d’identification de séquence original attribué à une séquence donnée devrait être maintenu, même après la modification de la demande. Par conséquent, dans les cas où la séquence de nucléotides ou d’acides aminés est retirée du listage des séquences après modification, la séquence de nucléotides ou d’acides aminés doit être remplacée par « 000 ». Toutefois, le retrait d’un élément de la description ne doit pas entraîner la non-conformité de la demande au titre du paragraphe 27(3) [voir la section 23.05.07] ou du paragraphe 38.2(2) de la Loi sur les brevets [voir le chapitre 20 du présent recueil pour obtenir de plus amples renseignements sur les modifications aux demandes de brevet]. De plus, il convient de noter que lors de la suppression de séquences du listage des séquences, toute référence dans le mémoire descriptif aux numéros d’identification des séquences associés doit également être supprimée.
Le nombre total de séquences doit être indiqué dans le listage des séquences et doit être égal au nombre total de numéros d’identification des séquences, y compris toutes les séquences de nucléotides et d’acides aminés ainsi que les séquences délibérément ignorées (« 000 »). Ce numéro est représenté par l’élément « SequenceTotalQuantity », qui se trouve dans la partie sur les renseignements généraux du listage des séquences [23.05.07b].
Veuillez vous référer à la norme PCT du listage des séquences accessible sur le site de l’OMPI pour obtenir de plus amples renseignements sur la représentation des séquences.
Date de modification : juillet 2022
Dans le cas où la séquence comprise dans le listage des séquences est mentionnée dans les revendications, les dessins ou la partie de la description autre que les listages de séquences, conformément au paragraphe 58(4) des Règles sur les brevets, la mention comprend le numéro d’identification de séquence, au sens de la norme PCT de listages des séquences, et est précédée de « SEQ ID NO : ».
Exemple :
Dans une demande de brevet, le listage des séquences comprend les séquences de nucléotides aatcgcgtatg et cctgatattacctt, avec respectivement les numéros d’identification de séquence 8 et 9. L’examinateur a soulevé une irrégularité conformément au paragraphe 58(4) des Règles sur les brevets parce que le texte suivant du mémoire descriptif renvoie à ces séquences, mais n’a pas identifié la deuxième séquence comme SEQ ID NO:9 :
« Une trousse comprenant une première amorce oligonucléotidique composée de la séquence nucléotidique aaatcgcgtatggg (SEQ ID NO:8) et une deuxième amorce oligonucléotidique composée de la séquence nucléotidique ccctgatattaccttt »
.
Date de modification : juillet 2022
Les symboles d’ambiguïté « n » et « X » peuvent être utilisés pour définir les résidus de nucléotides et d’acides aminés, respectivement, dans une séquence où un résidu particulier est inconnu, modifié, abasique ou un variant. Lorsque ces symboles sont utilisés dans un listage des séquences, ils ne peuvent représenter qu’un seul résidu à une position précise de la séquence. Il est à noter que ces symboles ne représentent qu’un seul résidu : une séquence de longueur variable doit être présentée en utilisant un nombre suffisant de symboles discrets pour représenter la longueur maximale de la séquence.
Le symbole « n » a la valeur par défaut des nucléotides « a », « c », « g » ou « t/u ». La valeur par défaut du symbole « X » est l’un des acides aminés « A », « R », « N », « D », « C », « Q », « E », « G », « H », « I », « L », « K », « M », « F », « P », « O », « S », « U », « T », « W », « Y » ou « V ». Dans les cas où « n » ou « X » représente autre chose que la valeur par défaut d’une séquence donnée, le nucléotide ou l’acide aminé correspondant doit être davantage annoté dans le tableau de caractéristiques de ladite séquence.
L’utilisation du symbole « n » ou « X » pour représenter, respectivement, un nucléotide ou un acide aminé « inconnu » est expliquée dans les paragraphes 21 et 32 de la norme PCT de listages des séquences.
Dans la mesure du possible, les nucléotides modifiés doivent être représentés dans la séquence en tant que nucléotides non modifiés correspondants, c’est-à-dire « a », « c », « g » ou « t ». Toutefois, le symbole « n » doit être utilisé pour représenter tout nucléotide modifié dans une séquence qui ne peut être autrement représenté par aucun autre symbole de la norme PCT de listages des séquences (consultez l’annexe I, section 1, tableau 1 pour une liste de symboles de nucléotides à utiliser dans une séquence) et doit être décrit plus en détail dans le tableau de caractéristiques, comme il est indiqué au paragraphe 17 de la norme PCT de listages des séquences. Par exemple, le nucléotide modifié 4-acétylcytidine serait représenté dans la séquence par le symbole « n » et serait décrit plus en détail dans le tableau de caractéristiques de cette séquence en utilisant l’abréviation « ac4c » (consultez l’annexe I, section 2, tableau 2 de la norme pour obtenir de plus amples renseignements).
Dans la mesure du possible, les acides aminés modifiés, y compris les acides aminés D, doivent être représentés dans la séquence comme les acides aminés non modifiés correspondants. Le symbole « X » doit être utilisé pour représenter tout acide aminé qui ne peut être autrement représenté par aucun autre symbole de la norme PCT de listages des séquences (consultez l’annexe I, section 3, tableau 3 pour une liste de symboles d’acides aminés à utiliser dans une séquence) et doit être décrit plus en détail dans le tableau de caractéristiques, comme il est indiqué au paragraphe 30 de la norme PCT de listages des séquences. Par exemple, l’acide aminé modifié acide 2‑aminoadipique serait représenté dans la séquence par le symbole « X » et décrit plus en détail dans le tableau de caractéristiques de cette séquence en utilisant l’abréviation « Aad » (consultez l’annexe I, section 4, tableau 4 de la norme pour obtenir de plus amples renseignements).
Les variants de séquences, comme les variantes, les suppressions, les insertions ou les substitutions, sont représentés dans le listage des séquences (veuillez consulter les paragraphes 93 à 100 de la norme PCT de listages des séquences pour obtenir des renseignements plus détaillés).
Il convient en outre de souligner que la norme PCT de listages des séquences exige désormais que les caractéristiques suivantes des séquences, s’il y a lieu, soient identifiées dans le listage des séquences :
Veuillez consulter la norme PCT de listages des séquences pour obtenir de plus amples renseignements.
L’explication qui précède ne concerne que la manière d’utiliser les symboles en question aux fins de la nomenclature des séquences. Au moment de l’examen de la demande de brevet, l’examinateur déterminera si les symboles sont utilisés d’une manière acceptable en vertu de la Loi sur les brevets et/ou des Règles sur les brevets, relativement à la clarté, par exemple [voir la section 23.05.01].
Date de modification : octobre 2022
Si un listage des séquences comporte des erreurs, toute correction de listage doit satisfaire aux exigences de l’article 38.2 de la Loi sur les brevets. Autrement dit, aucun nouvel élément ne peut être ajouté au mémoire descriptif ou aux dessins faisant partie de la demande telle que déposée, et toute correction apportée à un listage des séquences doit raisonnablement s’inférer du mémoire descriptif ou des dessins faisant partie de la demande telle que déposée, sauf pour les modifications aux demandes divisionnaires et les modifications aux demandes initialement déposées contenant des éléments de texte dans une langue autre que le français ou l’anglais, qui comportent d’autres exigences, voir respectivement 20.04 et 20.03. Lorsque, par exemple, la séquence corrigée ne peut être déterminée qu’en procédant de nouveau au séquençage d’un échantillon, la correction ne peut raisonnablement s’inférer de la description.
Date de modification : octobre 2019
Les dépôts de matière biologique sont abordés dans les paragraphes 38.1(1) et 38.1(2) de la Loi sur les brevets. Aux fins de l’article 38.1, le terme « matière biologique » peut comprendre les bactéries, les bactériophages, les cellules en culture, les hybridomes, les champignons filamenteux, les levures, les semences végétales, les virus, les molécules d’acide nucléique purifiées, les plasmides et les cellules à réplication déficiente.
Le paragraphe 38.1(1) de la Loi sur les brevets stipule que :
Lorsque le mémoire descriptif mentionne le dépôt d’un échantillon de matières biologiques et que ce dépôt est fait conformément aux règlements, l’échantillon est réputé faire partie du mémoire, et il en est tenu compte, dans la mesure où les conditions visées au paragraphe 27(3) ne peuvent être autrement remplies, pour la détermination de la conformité du mémoire à ce paragraphe.
Le paragraphe 38.1(2) de la Loi sur les brevets stipule que :
Il est entendu que pareille mention n’a pas pour effet de faire du dépôt de l’échantillon une condition à remplir aux termes du paragraphe 27(3).
Lorsqu’un mémoire descriptif fait référence à un dépôt, le dépôt est réputé faire partie du mémoire descriptif s’il respecte les exigences du règlement. Les articles 93 à 98 des Règles sur les brevets réglementent les dépôts de matière biologique. Notamment, l’alinéa 93(1)a) exige que le demandeur ou son prédécesseur en titre fasse un dépôt de la matière biologique auprès d’une autorité de dépôt internationale (IDA) au plus tard à la date de dépôt de la demande de brevet. Avant qu’une demande soit rendue accessible au public pour consultation au Bureau des brevets, le demandeur doit aviser le commissaire du nom de cette autorité et du numéro d’ordre attribué au dépôt en vertu de l’alinéa 93(1)b). La description doit comprendre ces renseignements afin de satisfaire à l’alinéa 93(1)c) des Règles sur les brevets.
Lorsque l’examinateur tient compte du dépôt de matière biologique pour déterminer si le mémoire descriptif est conforme au paragraphe 27(3) de la Loi sur les brevets [voir la section 23.06.01 ci-dessous], l’examinateur peut demander au demandeur de modifier la description pour comprendre la date à laquelle le dépôt a été fait auprès de l’IDA. La demande ne peut être faite que lorsque l’examinateur n’est pas en mesure de confirmer la date à laquelle le dépôt a été fait auprès de l’IDA (par exemple, la date de dépôt n’a pas été inscrite au dossier du Bureau des brevets et n’est pas autrement accessible au public). Dans ces situations, une demande en vertu de l’article 94 des Règles sur les brevets doit être indiquée dans le rapport d’examen.
D’autres aspects pratiques des Règles sur les brevets sont traités à l’annexe 1 du présent chapitre.
Date de modification : octobre 2019
Étant donné qu’un mémoire descriptif doit décrire adéquatement une invention et de manière à en permettre la réalisation pour satisfaire aux exigences du paragraphe 27(3) de la Loi sur les brevets de sorte qu’« une fois la période de monopole terminée, le public puisse, en n’ayant que le mémoire descriptif, utiliser l’invention avec le même succès que l’inventeur, à l’époque de la demande
[332] », le caractère suffisant doit être examiné lorsque le mémoire descriptif porte sur un dépôt biologique. Le chapitre 14 du présent recueil aborde les considérations relatives au caractère suffisant comme exigence de la brevetabilité.
En vertu du paragraphe 27(3) de la Loi sur les brevets, il est possible de faire un dépôt de matière biologique, qu’il soit ou non nécessaire à la réalisation de l’invention. Toutefois, lorsque l’invention ne peut être mise en œuvre sans l’accès à la matière biologique, le dépôt est un élément essentiel pour que le mémoire descriptif soit jugé suffisant, à moins que la matière nécessaire ne soit de notoriété publique et d’obtention facile pour la personne versée dans l’art. Une matière biologique est dite accessible au public lorsqu’on peut l’obtenir commercialement ou qu’on peut la produire ou l’isoler de façon reproductible à partir de matières accessibles en ayant recours à des techniques établies, sans expérience injustifiée. Dans le cas des semences végétales, le Bureau considère une semence comme accessible au public lorsqu’on peut obtenir, d’une façon reproductible, une population homogène de végétaux qui sont identiques au végétal de l’invention.
L’existence d’un dépôt de matière biologique ne signifie pas qu’une invention a été décrite adéquatement[333]. Une revendication visant un produit que l’on souhaite obtenir ne bénéficie pas de la protection conférée par un brevet parce qu’on y mentionne où trouver le produit. Par conséquent, s’il est possible de définir le produit en termes clairs et explicites, un dépôt n’est pas considéré comme un substitut d’une description exacte et complète du produit lui-même et, aux termes du paragraphe 38.1(1) de la Loi sur les brevets, ne signifierait pas que les exigences du paragraphe 27(3) de la Loi sur les brevets sont satisfaites.
Autant que possible, il est préférable d’utiliser deux moyens de divulgation[334] (soit les divulgations portant sur le dépôt de matière biologique et une description claire et explicite du produit ou du procédé de fabrication du produit).
Exemple :
Le mémoire descriptif tel que déposé décrit une nouvelle souche mutante de bactéries, utile pour le traitement de désordres gastro-intestinaux, et une molécule d’acide nucléique isolée à partir de la souche. La description comprend les dates des dépôts initiaux auprès de l’autorité de dépôt internationale et les numéros d’ordre correspondant de la souche et du plasmide comprenant la molécule d’acide nucléique.
Revendications :
Analyse : La revendication 1 porte sur une souche bactérienne, qui est partiellement définie par référence à son numéro de dépôt de matière biologique. Dans ce cas, sachant qu’il n’est pas toujours possible de décrire la matière selon sa structure ou de ses caractéristiques physiques, une description du dépôt de matière biologique dans la description constitue une description suffisante de la souche revendiquée et, par conséquent, satisfait aux exigences du paragraphe 27(3) de la Loi sur les brevets.
La revendication 2 porte sur une molécule d’acide nucléique non caractérisée, définie par une référence aux dépôts de matière biologique comportant la molécule. Étant donné qu’il est possible de définir une molécule d’acide nucléique en termes clairs et explicites (par exemple, par sa séquence d’ADN) et malgré le fait qu’une personne versée dans l’art puisse parvenir à isoler la molécule à partir du dépôt et la caractériser (par exemple, déterminer sa séquence), la simple inclusion de l’information relative au dépôt dans le mémoire descriptif ne peut remplacer une description exacte et complète de la molécule elle-même. En l’absence d’une description de la séquence d’ADN de la molécule dans le mémoire descriptif, l’exigence du paragraphe 27(3) de la Loi sur les brevets n’est pas satisfaite. La revendication peut aussi être jugée non conforme au paragraphe 27(4) de la Loi puisque l’objet revendiqué n’est pas défini distinctement et en des termes explicites.
Date de modification : octobre 2019
Lorsqu’une invention ne peut être réalisée sans nécessiter l’accès à la matière biologique associée à l’invention, une description peut s’avérer insuffisante à moins d’être accompagnée d’un dépôt de matière biologique [voir la section 23.06.01]. Cette exigence s’étend à une présumée divulgation antérieure aux termes du paragraphe 28.2 de la Loi sur les brevets [voir le chapitre 18 du présent recueil pour obtenir de plus amples renseignements]. Par conséquent, si l’accès à une matière biologique est exigé dans une divulgation antérieure pour que l’objet qui y est décrit soit mis en œuvre, la matière biologique doit nécessairement être facilement accessible à une personne versée dans l’art avant la date de revendication pour que la divulgation soit considérée comme une antériorité.
Exemple 1 :
Une demande porte sur la revendication d’une souche mutante de Citrobacter sp. qui est capable d’extraire efficacement le mercure des eaux usées. La description fournit les détails du dépôt de matière biologique de la souche auprès d’une autorité de dépôt internationale. Une recherche de l’antériorité révèle le document D1, qui divulgue une souche bactérienne isolée de Citrobacter sp. qui a la capacité de dégrader le mercure, mais ne décrit pas un dépôt de matière biologique ou la façon d’obtenir la souche.
Revendications :
Analyse : Le document d’antériorité D1 divulgue une souche respectant la portée de la revendication 1; toutefois, D1 ne permet pas de réaliser l’invention puisque la souche n’est pas facilement accessible à la personne versée dans l’art. La souche est définie de manière supplémentaire dans la revendication 2 par une référence à un dépôt de matière biologique précis, qui n’est ni divulgué ni réalisé dans D1. Par conséquent, l’objet des revendications n’est pas antériorisé par D1. L’examinateur peut également déterminer que les revendications sont irrégulières aux termes de l’article 60 des Règles ou du paragraphe 27(4) de la Loi.
Exemple 2 :
Une demande divulgue un plasmide Y et fournit les détails de son dépôt de matière biologique auprès d’une autorité de dépôt internationale. Le document d’antériorité D2 décrit un « plasmide X », qui a été construit à partir de divers éléments génétiques connus à l’aide de procédés connus. Le plasmide X n’a pas été déposé, mais les éléments génériques pour le fabriquer étaient tous facilement accessibles publiquement.
Revendication :
Analyse : La revendication est antériorisée puisque le plasmide Y revendiqué ne peut être distingué du plasmide connu X et qu’une personne versée dans l’art serait capable de construire le plasmide Y en ayant recours à des méthodes et à des éléments génétiques connus et librement accessibles. Le fait que les plasmides ne partagent pas le même nom ne dénie pas la constatation d’antériorité.
Date de modification : novembre 2017
Les anticorps, en tant que classe de composés chimiques, sont bien caractérisés sur les plans structurel et fonctionnel. La structure d’un anticorps est directement liée à sa fonction biologique, y compris sa spécificité et son affinité de liaison à son antigène cible. Au plan structurel, chaque anticorps se compose de chaînes polypeptidiques lourdes et légères, chaque chaîne comportant des régions variables et constantes. Les régions variables comportent des sous-régions participant à la liaison à l’antigène, qui sont appelées régions déterminant la complémentarité (RDC).
Il est bien établi dans l’art que la formation d’un site de liaison à l’antigène intact exige généralement l’association de l’ensemble des régions variables des chaînes lourdes et légères d’un anticorps donné, chacune d’entre elles se composant de trois RDC qui fournissent la plus grande partie des résidus de contact nécessaires à la liaison de l’anticorps à son épitope cible. Étant donné que les séquences des RDC sont responsables de la liaison spécifique de l’anticorps à son antigène, le moindre changement apporté à ces séquences peut modifier de manière importante et imprévisible la spécificité et l’affinité de liaison. Par conséquent, on s’attend généralement à ce que toutes les RDC des chaînes lourdes et légères, dans le bon ordre et dans le contexte de séquences-cadres qui maintiennent leur conformation nécessaire, soient requises pour produire un anticorps et que la bonne association des régions variables des chaînes lourdes et légères soit requise pour former des sites de liaison à l’antigène fonctionnels.
On sait que, en général, après immunisation, les mammifères produisent habituellement un antisérum contenant un mélange hétérogène d’anticorps dans lequel chaque anticorps se lie à une région différente de la surface de l’antigène immunisant (c.-à-d., un épitope ou déterminant antigénique). Ainsi, l’antisérum comporte une famille complète d’anticorps capables de se lier à des épitopes différents sur un antigène.
L’anticorps est souvent défini en des termes fonctionnels par sa liaison spécifique à un antigène cible particulier. Une revendication visant « un anticorps qui se lie spécifiquement à l’antigène X » représente généralement un groupe générique d’anticorps différents au plan structurel ayant une spécificité de liaison commune à la cible antigénique. Il en va autrement d’une revendication visant un anticorps particulier qui a été défini en fonction d’une propriété de l’anticorps lui-même, plutôt que simplement par ce à quoi il se lie (par exemple, l’anticorps particulier est défini en fonction de sa séquence d’ADN codant/protéines ou par renvoi à un dépôt de matière biologique déposé conformément aux Règles sur les brevets). Ainsi, une revendication visant « un anticorps qui se lie spécifiquement à l’antigène X » est considérée être une revendication visant un groupe générique d’anticorps différents au plan structurel ayant ladite spécificité de liaison. En revanche, une revendication visant « un anticorps qui se lie spécifiquement à l’antigène X, ledit anticorps comportant une chaîne lourde codée par un acide nucléique de SEQ ID NO:1 et une chaîne légère codée par un acide nucléique de SEQ ID NO:2 », ou une revendication visant « un anticorps qui se lie spécifiquement à l’antigène X et est produit par un hybridome ayant le numéro d’ordre ABC-123 » englobe uniquement l’anticorps particulier, c.-à-d. qu’il ne s’agit pas d’une revendication visant un anticorps générique.
Une revendication visant un anticorps donné, comme dans le cas d’une revendication visant tout autre objet, doit être étayée par un mémoire descriptif qui satisfait aux exigences du paragraphe 27(3) de la Loi sur les brevets. Dans le cas des anticorps, cela signifie qu’à la date pertinente, qui est considérée être la date de dépôt[335], le mémoire descriptif doit :
En général, une revendication visant un anticorps spécifique de l’antigène X sera considérée comme étant étayée par un mémoire descriptif, à la condition que :
Les revendications doivent également définir distinctement et en termes explicites un objet qui est nouveau, non évident, utile et prévu par la Loi.
Si l’antigène X est connu ou évident à la lumière de l’art antérieur, un anticorps réagissant avec cet antigène sera alors généralement considéré comme étant évident.
Lorsque les documents d’antériorité divulguent et permettent de produire des anticorps réagissant avec une substance étroitement apparentée sur le plan structurel à l’antigène X, une revendication visant un anticorps réagissant avec l’antigène X (p. ex. un anticorps « capable de se lier » ou « qui se lie spécifiquement » à l’antigène X) sera alors antériorisée si la revendication, après une interprétation téléologique, est interprétée comme englobant les anticorps à réaction antigénique croisée de l’art antérieur.
Une invention relative à un anticorps doit aussi être utile. L’inventeur n’a pas à énoncer expressément l’utilité de l’anticorps dans le mémoire descriptif; toutefois, si l’utilité de l’invention est mise en doute, celle-ci doit alors être démontrée ou valablement prédite à la date de dépôt de la demande pour que l’invention soit conforme à l’article 2 de la Loi sur les brevets [pour obtenir de plus amples renseignements, voir la section 23.07.05].
Exemple :
La description divulgue une protéine nouvelle qui est utile comme cible diagnostique pour la détection d’une maladie causée par une bactérie pathogène. La séquence d’acides aminés de la protéine (SEQ ID NO:2), des méthodes de purification de la protéine à l’aide de techniques de recombinaison et le renvoi à des méthodes courantes de préparation des anticorps dirigés contre une protéine par l’immunisation d’un mammifère hôte approprié sont aussi divulgués. La description ne dit rien au sujet de la production d’anticorps et ne comporte aucun exemple pratique d’un anticorps spécifique à la protéine.
Revendication :
1. Un anticorps qui se lie spécifiquement à une protéine constituée de la séquence d’acides aminés décrite dans SEQ ID NO:2.
Scénario 1
Une recherche de l’antériorité pour la séquence illustrée dans SEQ ID NO:2 révèle que la substance la plus étroitement apparentée à la protéine sur le plan structurel est identique à 20 %, sans domaines communs de quelque importance.
Analyse : La revendication est pleinement étayée par un mémoire descriptif qui satisfait aux exigences du paragraphe 27(3) de la Loi sur les brevets, parce que le mémoire descriptif permet de préparer des anticorps et la portée de la revendication relative à la cible antigénique se limite à la protéine de la séquence SEQ ID NO:2 caractérisée de manière exhaustive, ce qui constitue une description exacte et complète de l’anticorps correspondant qui se lie spécifiquement à celle-ci. Étant donné que la protéine antigénique (SEQ ID NO:2) n’est pas divulguée dans l’art antérieur, il s’ensuit que l’anticorps revendiqué, qui se lie spécifiquement à cette protéine, est nouveau et non évident. La protéine (SEQ ID NO:2) elle-même est utile comme cible diagnostique et les anticorps qui se lient à la protéine ont une fin utile spécifique. De plus, l’objet de la revendication est défini distinctement et en des termes explicites. Par conséquent, la revendication est conforme à la Loi et aux Règles sur les brevets.
Scénario 2
Une recherche de l’antériorité pour la séquence illustrée dans SEQ ID NO:2 révèle que la protéine est un membre de faible poids moléculaire d’une classe de protéines connues. Le document d’antériorité D1 indique que des anticorps de cette classe de protéines n’ont jamais été préparés, malgré plusieurs tentatives.
Analyse : La description ne dit rien au sujet de la production réussie d’anticorps dirigés contre la protéine de la séquence SEQ ID NO:2. Étant donné que le document d’antériorité D1 divulgue que, malgré plusieurs tentatives, des anticorps n’ont jamais été dirigés contre des protéines d’un type semblable, la personne versée dans l’art ne considérerait pas le mémoire descriptif en cause comme étant suffisant pour permettre de produire l’anticorps revendiqué. Ainsi, les exigences de l’alinéa 27(3)b) de la Loi sur les brevets ne sont pas satisfaites. Il convient de souligner que l’anticorps de la revendication 1 est autrement décrit d’une façon exacte et complète par la divulgation de l’antigène caractérisé de manière exhaustive auquel il se lie spécifiquement.
Date de modification : janvier 2017
Les anticorps polyclonaux peuvent être considérés comme un groupe générique qui est représentatif de la famille entière des anticorps d’un antisérum capables de se lier à un antigène cible. Les anticorps polyclonaux partagent la même spécificité à l’antigène cible, mais chaque anticorps peut être différent quant à l’épitope de l’antigène auquel il se lie spécifiquement.
Les méthodes de préparation des sérums polyclonaux sont bien connues dans l’art. Il n’est donc pas nécessaire en général que le mémoire descriptif comporte une description détaillée de ces méthodes pour permettre de les préparer suivant l’alinéa 27(3)b) de la Loi sur les brevets.
En ce qui concerne la description exacte et complète de l’invention au titre de l’alinéa 27(3)a) de la Loi sur les brevets, un anticorps, comme dans le cas de tout autre composé chimique, peut être décrit en fonction de sa structure chimique; cependant, les anticorps polyclonaux ne sont pas décrits ainsi. Plutôt, décrire les anticorps polyclonaux en fonction de l’antigène caractérisé de manière exhaustive auquel ils se lient spécifiquement, p. ex. « un anticorps qui se lie spécifiquement à l’antigène X », est maintenant pratique courante. Puisqu’il est entendu de manière implicite qu’un antigène porte de nombreux épitopes, un antigène caractérisé de manière exhaustive est représentatif de l’ensemble des épitopes portés par l’antigène cible et constitue donc une description exacte et complète de l’anticorps polyclonal auquel il se lie.
Aux fins de l’alinéa 27(3)a) de la Loi sur les brevets, une divulgation de la structure chimique d’un antigène peut être suffisante pour caractériser l’antigène de manière exhaustive. Lorsque l’antigène est une protéine, par exemple, une description de sa séquence complète d’acides aminés sera probablement adéquate. Dans certains cas, une description de l’antigène en fonction d’autres éléments, comme sa formule, son nom chimique, ses propriétés physiques ou par dépôt de matière biologique, pourrait s’avérer adéquate, à condition que la personne versée dans l’art comprenne la portée de la revendication relative à l’anticorps à partir des propriétés physiques ou chimiques uniques de l’antigène.
Si l’antigène X est connu ou évident à la lumière de l’art antérieur, les anticorps polyclonaux réagissant avec cet antigène seront alors généralement considérés comme évidents.
Une invention relative à un anticorps polyclonal doit aussi être utile (pour obtenir de plus amples renseignements, voir la section 23.07.05).
Date de modification : janvier 2017
Les anticorps monoclonaux se lient à un épitope ou déterminant antigénique spécifique porté par un antigène. On peut considérer un anticorps monoclonal donné comme un membre de la famille des anticorps polyclonaux présents dans un antisérum obtenu après exposition à un antigène immunisant. Pour des directives détaillées à propos des anticorps monoclonaux humanisés et chimériques, voir la section 23.07.03.
Date de modification : janvier 2017
Comme dans le cas des revendications visant des anticorps polyclonaux, une revendication visant un anticorps monoclonal doit être étayée par un mémoire descriptif qui permet de produire l’anticorps et qui comporte une description exacte et complète de l’invention relative à l’anticorps. Le caractère suffisant de la divulgation doit être déterminé en fonction des faits[336].
Les connaissances générales courantes de la personne versée dans l’art constituent un facteur important au moment d’évaluer si le mémoire descriptif faisant partie d’une demande est suffisant pour permettre à la personne versée dans l’art de réaliser l’invention. En général, le mémoire descriptif n’a pas à décrire de façon détaillée le procédé utilisé pour produire un anticorps monoclonal, puisque les étapes fondamentales de la préparation d’un anticorps monoclonal sont bien connues de la personne versée dans l’art. La description d’un protocole détaillé sera toutefois nécessaire si l’invention consiste, du moins en partie, en l’adaptation de manière inventive de procédés connus afin de surmonter des difficultés liées à la production d’un anticorps monoclonal dirigé contre un antigène donné.
Bien que les demandes soient évaluées au cas par cas, les examinateurs doivent tenir compte de la liste de facteurs non exhaustive suivante au moment de déterminer si un mémoire descriptif permet de réaliser les revendications visant des anticorps monoclonaux :
Ainsi, l’exigence relative au caractère réalisable de l’alinéa 27(3)b) de la Loi sur les brevets est satisfaite lorsqu’une personne versée dans l’art, à la lumière de ses connaissances générales courantes et n’ayant que le mémoire descriptif et l’antigène caractérisé de manière exhaustive, pourrait produire un anticorps monoclonal spécifique à cet antigène sans faire preuve d’ingéniosité inventive ou devoir effectuer des expériences indues.
Un mémoire descriptif doit non seulement permettre de produire l’anticorps monoclonal revendiqué, mais il doit aussi fournir une description exacte et complète de l’anticorps pour satisfaire aux exigences de l’alinéa 27(3)a) de la Loi sur les brevets.
Bien que les demandes soient évaluées au cas par cas, les examinateurs doivent tenir compte de la liste de facteurs non exhaustive suivante au moment de déterminer si un mémoire descriptif fournit une description exacte et complète d’un anticorps monoclonal :
Tel que souligné ci-dessus, les exigences de l’alinéa 27(3)a) peuvent être satisfaites à l’égard des anticorps monoclonaux décrits par renvoi à l’antigène caractérisé de manière exhaustive auquel ils se lient spécifiquement[337]. Selon les faits de l’affaire en particulier, une caractérisation exhaustive de l’antigène peut comprendre une divulgation de sa structure, de sa formule, de son nom chimique ou de ses propriétés physiques. Dans de nombreux cas, la divulgation de la séquence complète d’acides aminés d’un polypeptide antigénique peut indiquer la possession de tous les épitopes putatifs portés par le polypeptide et, par conséquent, permettre de décrire de manière exacte et complète le genre des anticorps monoclonaux génériques correspondants[338].
Les situations dans lesquelles des données plus détaillées peuvent s’avérer nécessaires pour fournir une caractérisation exhaustive de l’invention relative à l’anticorps comprennent les suivantes :
Selon les faits de l’affaire en particulier, ces données plus détaillées peuvent, par exemple, prendre la forme d’une divulgation d’une réalisation représentative de l’anticorps, d’un dépôt de matière biologique ou d’une description explicite des séquences d’acides aminés des régions de liaison de l’anticorps monoclonal, de l’épitope et/ou de la poche de liaison de l’antigène cible essentielle à sa fonction.
Date de modification : janvier 2017
Pour être brevetable, un anticorps monoclonal revendiqué doit être nouveau et non évident conformément aux articles 28.2 et 28.3 de la Loi sur les brevets, respectivement. Veuillez consulter le chapitre 18 du présent recueil pour une discussion générale sur l’antériorité et l’évidence.
Le Bureau estime que, lorsque la description inclut une caractérisation exhaustive d’un antigène X nouveau et inventif, une revendication visant l’anticorps monoclonal correspondant ayant une liaison spécifique à l’anticorps X sera nouvelle et non évidente.
Une divulgation antérieure permettant de produire un anticorps monoclonal spécifique à l’antigène X antérioriserait une revendication visant un anticorps monoclonal générique spécifique à l’antigène X. Dans le cas où l’antigène X serait divulgué et réalisable par un document d’antériorité, une revendication visant un anticorps monoclonal générique qui se lie à l’antigène X serait évidente compte tenu de l’art antérieur. Cependant, une revendication visant un anticorps qui se lie à l’antigène X peut être nouvelle et non évidente si l’anticorps revendiqué est également défini dans la revendication par des propriétés qui distinguent l’anticorps des anticorps génériques et antérieurs, lesquelles propriétés peuvent inclure ce qui suit :
Une invention relative à un anticorps monoclonal doit aussi être utile [pour obtenir de plus amples renseignements, voir la section 23.07.05].
Lorsqu’une demande revendique des acides nucléiques ou des polypeptides se rapportant aux anticorps de l’invention (p. ex., chaînes lourdes et légères, régions variables, RDC, etc.), les acides nucléiques et les polypeptides doivent se fonder entièrement sur la description [pour obtenir de plus amples renseignements, voir la section 23.05].
Date de modification : janvier 2017
Les exemples hypothétiques suivants sont fournis pour clarifier ce qui précède.
Exemple 1 :
Une demande divulgue une protéine tyrosine kinase nouvelle, sa séquence d’acides aminés complète (SEQ ID NO:2) et la séquence d’acides nucléiques correspondante (SEQ ID NO:1). Selon la description, l’activité accrue de la protéine est associée à la fibrose pulmonaire. Une réalisation de l’invention inclut des anticorps monoclonaux qui se lient spécifiquement à la protéine et l’inhibent, bien qu’aucun exemple pratique d’un anticorps ne soit fourni. Une recherche de l’antériorité n’a pas permis d’identifier des protéines ayant une identité significative sur toute la longueur de la séquence d’acides aminés décrite dans SEQ ID NO:2 ou des molécules d’acide nucléique correspondantes.
Revendications :
Analyse : Dans ce cas-ci, l’examinateur a déterminé que la revendication 1 est conforme à la Loi sur les brevets et aux Règles sur les brevets [voir la section 23.05 pour obtenir de plus amples renseignements sur l’objet lié à cette revendication]. L’objet revendiqué est nouveau et non évident, parce que l’art antérieur ne divulgue pas ni ne suggère une protéine ayant une séquence d’acides aminés d’une identité significative avec SEQ ID NO:2. De plus, l’objet est pleinement étayé par un mémoire descriptif qui satisfait aux exigences du paragraphe 27(3) de la Loi sur les brevets, parce que le mémoire descriptif permet de préparer la protéine et inclut une caractérisation exhaustive de cette protéine (c.-à-d., par la divulgation de sa séquence d’acides aminés complète). La revendication est également conforme au paragraphe 27(4) de la Loi, comme l’objet est défini distinctement et en des termes explicites.
En ce qui concerne la revendication 2, la nouveauté et l’inventivité sont reconnues parce que la cible antigénique de l’anticorps monoclonal revendiqué (c.-à-d., la protéine de SEQ ID NO:2) est nouvelle et non évidente. La portée de la revendication 2 au regard de la cible antigénique se limite à la protéine de SEQ ID NO:2 caractérisée de manière exhaustive et l’examinateur estime que cela fournit une description exacte et complète des anticorps monoclonaux revendiqués correspondants. Dans ce cas-ci, la personne versée dans l’art peut aussi produire l’anticorps monoclonal à la date de dépôt de la demande de brevet. Par conséquent, l’anticorps monoclonal revendiqué est pleinement étayé par un mémoire descriptif qui satisfait aux exigences du paragraphe 27(3) de la Loi sur les brevets. La revendication est également conforme au paragraphe 27(4) de la Loi, comme l’objet est défini distinctement et en des termes explicites.
Exemple 2 :
La description divulgue la production d’un anticorps monoclonal de souris, M1, spécifique de la protéine RF, en vue du diagnostic de l’arthrite rhumatoïde. Les détails d’un dépôt biologique de l’hybridome qui produit l’anticorps sont également divulgués. Une autre réalisation inclut des anticorps monoclonaux qui rivalisent avec l’anticorps M1, bien qu’aucun exemple pratique d’anticorps concurrents ne soit divulgué. Une recherche de l’antériorité a révélé des documents identifiant la protéine RF de souris et sa séquence d’acides aminés complète.
Revendications :
Analyse : La revendication 1 est évidente. La portée de la revendication englobe tout anticorps monoclonal qui est spécifique à la protéine RF antigénique. Étant donné que les techniques permettant de préparer des anticorps monoclonaux étaient bien établies à la date de dépôt de la demande de brevet, dans ce cas-ci, aucune ingéniosité inventive n’est requise de la part de la personne versée dans l’art pour préparer un anticorps monoclonal, ou un fragment de celui-ci se liant à un antigène, ayant une liaison spécifique à la protéine RF connue. Par conséquent, la revendication n’est pas conforme à l’article 28.3 de la Loi sur les brevets. Par contre, il convient de souligner que l’objet de la revendication est nouveau, est défini distinctement et en des termes explicites et est étayé par un mémoire descriptif qui satisfait aux exigences du paragraphe 27(3) de la Loi. La portée de la revendication 1 au regard de la cible antigénique se limite à la protéine RF antigénique connue et caractérisée de manière exhaustive, et l’examinateur estime que cela fournit une description exacte et complète des anticorps monoclonaux correspondants et des fragments de ceux-ci. Dans ce cas-ci, la personne versée dans l’art, à la lumière de ses connaissances générales courantes des méthodes habituelles de production des anticorps et n’ayant que le mémoire descriptif et l’antigène caractérisé de manière exhaustive, pourrait produire un anticorps (et des fragments de celui-ci) spécifique à la protéine RF sans faire preuve d’ingéniosité inventive ou devoir effectuer des expériences indues.
La revendication 2 définit l’anticorps par renvoi à un dépôt de l’hybridome qui le produit. La revendication est nouvelle parce que l’art antérieur ne décrit pas ni ne permet de produire l’anticorps (ou un fragment de celui-ci se liant à un antigène) obtenu à partir de l’hybridome et elle est non évidente parce que, contrairement à la revendication 1 visant un anticorps générique, la revendication 2 se limite à l’anticorps particulier produit par l’hybridome ayant le numéro d’ordre IDAC 022612-11. De plus, la revendication 2 est étayée par un mémoire descriptif qui satisfait aux exigences du paragraphe 27(3) de la Loi sur les brevets parce qu’il permet de produire l’anticorps particulier revendiqué et, en présumant que l’hybridome qui produit l’anticorps M1 a été déposé conformément aux Règles sur les brevets, la présentation de l’hybridome déposé fournit une description exacte et complète de l’anticorps M1. Par conséquent, la revendication est tout à fait conforme à la Loi et aux Règles sur les brevets.
Dans la revendication 3, l’anticorps est défini distinctement et en des termes explicites comme un anticorps qui rivalise avec l’anticorps monoclonal M1 pour la liaison spécifique à la protéine RF et, par conséquent, elle satisfait aux exigences du paragraphe 27(4) de la Loi. Tel que souligné ci-dessus, l’anticorps M1 produit par l’hybridome ayant le numéro d’ordre IDAC 022612-11 est nouveau et non évident et il s’ensuit qu’un anticorps qui rivalise avec cet anticorps particulier pour la liaison spécifique est également nouveau et non évident. En admettant que la personne versée dans l’art puisse identifier des anticorps concurrents sans devoir effectuer des expériences indues ou faire preuve d’ingéniosité inventive (p. ex., en utilisant des essais de liaison compétitive courants), l’objet de la revendication 3 peut être réalisé. En présumant que l’hybridome qui produit l’anticorps M1 a été déposé conformément aux Règles sur les brevets, la présentation de l’hybridome déposé fournit une description exacte et complète de l’anticorps M1 et des anticorps en général qui se lient spécifiquement au même épitope, c.-à-d. des anticorps concurrents. Par conséquent, la revendication est étayée par un mémoire descriptif qui satisfait aux exigences du paragraphe 27(3) de la Loi sur les brevets et est tout à fait conforme à la Loi et aux Règles sur les brevets.
La revendication 4 n’est pas conforme à la Loi et aux Règles sur les brevets. La description divulgue les détails d’un dépôt biologique de l’hybridome qui produit l’anticorps, mais elle ne divulgue pas les séquences de nucléotides ou d’acides aminés complètes de l’anticorps lui-même. Par conséquent, le polynucléotide de la revendication 4 manque de conformité à l’alinéa 27(3)a) de la Loi. Il convient de souligner qu’un dépôt de matière biologique ne remplace pas une description exacte et complète de la molécule polynucléotidique elle-même [voir la section 23.06.01 pour obtenir de plus amples renseignements]. De plus, la revendication manque de conformité au paragraphe 27(4) de la Loi, parce que le polynucléotide n’est pas défini distinctement et en des termes explicites dans la revendication.
Date de modification : janvier 2017
Les progrès des techniques du génie génétique ont permis la production d’anticorps monoclonaux humanisés et chimériques thérapeutiques qui combinent des séquences d’acides aminés non humaines (p. ex., de souris) et humaines. Ces anticorps conservent les caractéristiques de liaison à l’antigène d’origine non humaine que confèrent les séquences non humaines, mais ont l’avantage de susciter moins d’immunogénicité chez les receveurs humains, comparativement à un anticorps monoclonal entièrement d’origine non humaine.
Un anticorps monoclonal humanisé est un anticorps à « greffage de RDC », c’est-à-dire que seules les régions déterminant la complémentarité (RDC) non humaines des chaînes lourdes et légères variables et des résidus sélectionnés de la région-cadre variable ont été transférés ou « greffés » au modèle d’anticorps humain.
Un anticorps monoclonal chimérique est considéré, par la personne versée dans l’art, comme étant un anticorps monoclonal dans lequel les régions constantes non humaines ont été remplacées par des régions constantes humaines. On considère généralement que les anticorps chimériques excluent les anticorps à greffage de RDC.
La question de savoir si un mémoire descriptif est conforme au paragraphe 27(3) de la Loi relativement aux anticorps monoclonaux humanisés et chimériques reposera généralement sur les mêmes considérations que pour les anticorps monoclonaux [voir la section 23.07.02a].
Il faut rappeler que la conformité à l’alinéa 27(3)b) de la Loi exige que la personne versée dans l’art puisse produire ou utiliser l’invention relative à l’anticorps. Bien que les étapes fondamentales de la préparation des anticorps humanisés et chimériques soient maintenant bien établies dans l’état de la technique, l’examinateur doit examiner attentivement, au cas par cas, si la personne versée dans l’art, à la lumière de ses connaissances générales courantes du domaine pertinent et des enseignements du mémoire descriptif, pouvait préparer un anticorps humanisé ou chimérique spécifique de l’antigène cible sans devoir effectuer des expériences indues ou faire preuve d’ingéniosité inventive à la date de dépôt.
Ainsi, les exigences de l’alinéa 27(3)b) peuvent être satisfaites si, à la date de dépôt, une personne versée dans l’art, à la lumière de ses connaissances générales courantes et n’ayant que le mémoire descriptif et un antigène cible caractérisé de manière exhaustive, n’aurait pas à effectuer des expériences indues ou à faire preuve d’ingéniosité inventive pour produire un anticorps monoclonal humanisé ou chimérique générique spécifique à l’antigène cible.
Il faut aussi rappeler que, pour satisfaire aux exigences de l’alinéa 27(3)a) de la Loi, le mémoire descriptif doit décrire de manière exacte et complète l’invention relative à l’anticorps. Pour déterminer si un anticorps humanisé ou chimérique est décrit de manière exacte et complète, l’examinateur peut s’appuyer sur les mêmes considérations que celles qui s’appliquent aux anticorps monoclonaux et sont énoncées à la section 23.07.02a. En bref, selon les faits entourant une affaire en particulier, un anticorps humanisé ou chimérique peut être décrit de manière exacte et complète par renvoi à, par exemple, ce qui suit :
Dans certains cas, une description exacte et complète d’un anticorps humanisé ou chimérique revendiqué peut exiger des données plus détaillées [voir la section 23.07.02a].
Même lorsque les exigences du paragraphe 27(3) de la Loi sont satisfaites, une revendication visant un anticorps humanisé ou chimérique peut s’avérer non brevetable si l’anticorps manque de nouveauté ou d’inventivité. Par exemple, une revendication visant un anticorps monoclonal humanisé générique peut être antériorisée et/ou évidente à la lumière d’une divulgation antérieure, permettant de réaliser l’invention, de ce qui suit : la cible antigénique caractérisée de manière exhaustive à laquelle se lie l’anticorps revendiqué; les anticorps monoclonaux (y compris les anticorps monoclonaux humanisés ou chimériques) spécifiques à la même cible antigénique; ou les séquences de nucléotides ou d’acides aminés correspondant aux RDC de l’anticorps revendiqué.
Une invention relative à un anticorps monoclonal humanisé ou chimérique doit aussi être utile [pour obtenir de plus amples renseignements, voir la section 23.07.05].
Exemple :
Une demande divulgue une protéine homologue de la protéine Sonic Hedgehog (Shh) et sa séquence d’acides aminés complète (SEQ ID NO:2). Selon un exemple pratique de la description, un anticorps monoclonal de souris a été préparé à l’aide de méthodes conventionnelles et a démontré in vitro une affinité élevée à la protéine homologue sans réactivité croisée avec d’autres protéines Shh. Le mémoire descriptif ne comporte pas de détails quant à la structure de l’anticorps ou de tout clone d’hybridome. La description affirme également que l’invention englobe les anticorps spécifiques à la protéine homologue de Shh, y compris les anticorps polyclonaux, monoclonaux, chimériques et humanisés, de même que les fragments de liaison à l’antigène (Fab, Fab’, F(ab’)2, scFV et dianticorps), qui peuvent être obtenus à l’aide de techniques courantes connues des personnes versées dans l’art.
Revendication :
1. Un anticorps isolé ou un fragment de celui-ci qui se lie spécifiquement à une protéine homologue de la protéine Sonic Hedgehog comprenant la séquence d’acides aminés de SEQ ID NO:2, l’anticorps ou le fragment de celui-ci étant sélectionné parmi le groupe consistant en des anticorps polyclonaux, Fab, Fab’, F(ab’)2, monoclonaux, chimériques, scFV, dianticorps et humanisés.
Analyse : La revendication 1 englobe les anticorps polyclonaux, les anticorps monoclonaux, les anticorps monoclonaux chimériques, les anticorps monoclonaux humanisés et les fragments d’anticorps (Fab, Fab’, F(ab’)2, scFv ou dianticorps).
En ce qui concerne le caractère réalisable au titre de l’alinéa 27(3)b) de la Loi sur les brevets, il est possible de réaliser tous les anticorps et les fragments visés par la revendication 1, car les méthodes fondamentales de la préparation de ceux-ci étaient bien connues de la personne versée dans l’art à la date de dépôt de la demande de brevet. La description confirme également que les méthodes conventionnelles étaient suffisantes pour au moins produire un anticorps monoclonal spécifique à l’homologue. Une description exacte et complète de l’objet suivant l’alinéa 27(3)a) de la Loi sur les brevets s’inscrivant dans la portée globale de la revendication 1 est fournie du fait de l’antigène cible caractérisé de manière exhaustive auquel se lient spécifiquement les anticorps et les fragments. Dans ce cas-ci, la séquence d’acides aminés complète (SEQ ID NO:2) fournit une caractérisation exhaustive de l’antigène et, par conséquent, des anticorps et des fragments de liaison de ceux-ci à l’antigène correspondant.
L’examinateur détermine également que l’antigène cible est nouveau, non évident et utile et, en conséquence, les anticorps et les fragments de liaison à l’antigène revendiqués qui se lient spécifiquement à cet antigène sont aussi nouveaux, non évidents et utiles. La revendication est également conforme au paragraphe 27(4) de la Loi puisque l’objet est défini distinctement et en des termes explicites.
Compte tenu de ce qui précède, la revendication 1 est conforme à la Loi et aux Règles sur les brevets.
Date de modification : janvier 2017
Contrairement aux anticorps monoclonaux chimériques et humanisés [voir la section 23.07.03], les anticorps humains proviennent directement de gènes humains et, en conséquence, il est souhaitable de les utiliser dans des applications thérapeutiques et diagnostiques chez les humains.
La question de savoir si un mémoire descriptif est conforme au paragraphe 27(3) de la Loi relativement aux anticorps monoclonaux humains reposera généralement sur les mêmes considérations que pour les anticorps monoclonaux [voir la section 23.07.02a].
Il faut rappeler que la conformité à l’alinéa 27(3)b) de la Loi exige que la personne versée dans l’art puisse produire ou utiliser l’invention relative à l’anticorps. Bien que les méthodes fondamentales, comme les technologies d’expression phagique et les technologies liées aux souris transgéniques, soient maintenant couramment employées par les personnes versées dans l’art pour préparer des anticorps monoclonaux entièrement humains dirigés contre les cibles antigéniques voulues, l’examinateur doit examiner attentivement, au cas par cas, si la personne versée dans l’art, à la lumière de ses connaissances générales courantes du domaine pertinent et des enseignements du mémoire descriptif, pouvait préparer un anticorps sans devoir effectuer des expériences indues ou faire preuve d’ingéniosité inventive à la date de dépôt. Voir également la section 23.07.02a.
Ainsi, l’exigence relative au caractère réalisable de l’alinéa 27(3)b) de la Loi sur les brevets est satisfaite lorsqu’une personne versée dans l’art, à la lumière de ses connaissances générales courantes et n’ayant que le mémoire descriptif et l’antigène caractérisé de manière exhaustive, pourrait produire l’anticorps spécifique à cet antigène sans faire preuve d’ingéniosité inventive ou devoir effectuer des expériences indues.
Il faut aussi rappeler que, pour satisfaire aux exigences de l’alinéa 27(3)a) de la Loi, le mémoire descriptif doit décrire de manière exacte et complète l’invention relative à l’anticorps. Pour déterminer si un anticorps monoclonal humain est décrit de manière exacte et complète, l’examinateur peut s’appuyer sur les mêmes considérations que celles qui s’appliquent aux anticorps monoclonaux et sont énoncées à la section 23.07.02a.
Même lorsque les exigences du paragraphe 27(3) de la Loi sont satisfaites, une revendication visant un anticorps monoclonal humain peut s’avérer non brevetable si l’anticorps manque de nouveauté ou d’inventivité. Par exemple, une revendication visant un anticorps monoclonal humain générique peut être antériorisée par une divulgation antérieure, permettant de réaliser l’invention, ou peut être évidente à la lumière d’une divulgation antérieure, permettant de réaliser l’invention, de ce qui suit : la cible antigénique caractérisée de manière exhaustive à laquelle se lie l’anticorps revendiqué; les anticorps monoclonaux spécifiques à la même cible antigénique; ou les séquences de nucléotides ou d’acides aminés correspondant aux RDC de l’anticorps revendiqué.
Une invention relative à un anticorps monoclonal humain doit aussi être utile [pour obtenir de plus amples renseignements, voir la section 23.07.05].
Date de modification : novembre 2017
Une invention relative à un anticorps doit également être utile pour satisfaire aux exigences de l’article 2 de la Loi sur les brevets. Il n’est pas nécessaire que l’utilité soit expressément énoncée dans le mémoire descriptif; toutefois, si l’utilité de l’invention est mise en doute, celle-ci doit être démontrée ou valablement prédite à la date de dépôt de la demande de brevet. Le seuil à franchir pour établir l’utilité est en général peu élevé[341]; la « moindre parcelle » d’utilité sera suffisante[342].
La personne versée dans l’art admettra généralement que, si un antigène lui-même a une utilité pratique, les anticorps qui se lient à l’antigène auront alors au moins une certaine utilité (p. ex., dans des applications in vitro comme l’immunohistochimie, la cytométrie de flux et le transfert Western). Lorsque l’objet de l’invention vise un anticorps qui est utile dans une application thérapeutique in vivo, l’utilité thérapeutique doit être démontrée ou valablement prédite pour que l’invention satisfasse aux exigences de l’article 2 de la Loi sur les brevets.
Lorsque l’utilité exige que l’anticorps possède non seulement une capacité de liaison à l’antigène cible, mais également une activité fonctionnelle, par exemple une activité antagoniste (c.-à-d., blocage), agoniste (c.-à-d., activation) ou neutralisante, la description exigera vraisemblablement davantage qu’une divulgation de la capacité de liaison à l’antigène cible pour établir l’utilité. La présentation d’un exemple pratique de l’anticorps revendiqué et de données in vitro ou in vivo démontrant que l’anticorps possède l’activité requise peut s’avérer suffisante pour établir l’utilité. En l’absence d’une démonstration, le demandeur doit être en mesure de faire une prédiction valable de l’activité fonctionnelle additionnelle nécessaire à l’utilité.
Date de modification : mars 2016
Pour le Bureau, une combinaison synergique est une combinaison dans laquelle l’utilisation combinée d’au moins deux composés ou produits génère un résultat qui est supérieur à la somme de ses parties et qui offre un avantage inattendu[343]. Veuillez consulter les sections 14.04.03 et 16.07 du présent recueil pour une discussion générale des combinaisons.
En général, la mise en œuvre des actes physiques de mélanger ou de combiner physiquement différents composés ou produits chimiques ne nécessite pas d’inventivité. Toutefois, une étape inventive peut être reconnue pour une combinaison synergique de composés connus qui mène à un avantage inattendu (soit, l’effet synergique) pour autant que l’avantage a été divulgué dans la description déposée initialement[344].
Pour établir qu’un avantage inattendu est attribuable à une combinaison, il faut connaître le point de référence (le résultat attendu de la combinaison d’éléments individuels), soit en raison des connaissances générales courantes de la personne versée dans l’art d’un domaine pertinent soit en raison de la description.
L’utilité d’une combinaison chimique est habituellement étroitement liée à un changement inattendu. L’utilité de la combinaison doit être établie au plus tard à la date de dépôt de la demande pour la portée complète de la revendication. Par conséquent, lorsqu’un effet synergique est promis de manière explicite dans une demande, l’effet synergique doit être soit démontré ou prédit de manière valable pour établir l’utilité.
Dans les cas où un premier composé a été utilisé pour son effet connu et qu’un autre composé qui y est combiné vient améliorer de manière inattendue le résultat du premier composé, l’amélioration est, dans certains domaines, appelée la potentialisation et mérite les mêmes considérations que celles décrites précédemment à l’égard de la brevetabilité.
Date de modification : octobre 2019
Une revendication sur les inventions en aval cherche à englober un objet allant au-delà de l’invention décrite dans les cas où l’objet n’a pas encore été identifié par l’inventeur, mais peut être découverte lors de l’éventuelle utilisation de l’invention. Étant donné que « rien qui n’ait été décrit ne peut être revendiqué de manière valide
[345] », dans une revendication sue les inventions en aval, l’objet défini par la revendication ne se fonde pas entièrement sur le mémoire descriptif, puisque le mémoire descriptif ne donne pas une description écrite adéquate de l’objet.
Prenons comme exemple une invention présentant une protéine nouvelle et inventive associée à la maladie Y. Les revendications portant sur la protéine et une méthode de criblage de médicaments qui inhibent la protéine peuvent être acceptables. Toutefois, une revendication visant un produit défini par la méthode de criblage, par exemple, « un médicament identifié par la méthode de la revendication 2 », serait considérée comme une revendication sur les inventions en aval si les produits de la méthode n’ont pas encore été identifiés. En effet, la revendication d’un produit identifié par la méthode tente de « dépasser la portée » de la méthode afin de définir un produit qui pourrait être éventuellement identifié dans le futur. Par conséquent, les produits non identifiés de la méthode ne peuvent pas être revendiqués, puisqu’une telle revendication ne satisferait pas aux exigences de l’article 60 des Règles sur les brevets. De plus, lorsqu’un produit est revendiqué, mais n’est pas décrit adéquatement dans le mémoire descriptif, les exigences de description et de caractère réalisable du paragraphe 27(3) de la Loi sur les brevets ne peuvent être satisfaites.
Comme autre exemple, prenons une invention portant sur une méthode nouvelle et inventive d’identification des antagonistes de ligand de récepteur. Bien qu’une telle méthode puisse être admissible à un brevet, la méthode ne peut être légitimement étendue au point de revendiquer de manière générale tous les antagonistes qui pourraient être découverts ultérieurement en utilisant la méthode inventive. De même, l’utilisation subséquente de ces antagonistes non identifiés, par exemple pour le traitement d’une maladie, ne serait pas brevetable.
Par conséquent, des exemples de revendications sur les inventions en aval peuvent comprendre :
Date de modification : octobre 2019
Pour l’application du paragraphe 38.1(1) de la Loi sur les brevets, l’expression « matière biologique » comprend la matière capable de s’autorépliquer, soit directement ou indirectement. La matière biologique qui s’autoréplique directement est celle qui se réplique par elle-même. La matière biologique qui se réplique indirectement est capable de se répliquer seulement lorsqu’elle est associée à une matière biologique autoréplicative. Les bactéries, les champignons (y compris la levure), les cellules en culture et les hybridomes sont des exemples représentatifs des matières autoréplicatives, alors que les séquences de nucléotides, les plasmides, les vecteurs, les virus, les bactériophages et les cellules à réplication déficiente sont représentatifs des cellules qui se répliquent indirectement.
Date de modification : octobre 2019
Le Traité de Budapest sur la reconnaissance internationale du dépôt des micro-organismes aux fins de la procédure en matière de brevets (Traité de Budapest) a été conclu en 1977. Administré par l’OMPI, le Traité oblige les États contractants à reconnaître le fait et la date du dépôt de matière biologique aux fins de la procédure en matière de brevets, lorsque le dépôt a été fait auprès d’un dépositaire officiellement reconnu par le Traité. Un tel dépositaire est connu sous le nom d’« autorité de dépôt internationale » (IDA). Le demandeur qui fait des dépôts multiples de brevet n’a qu’à déposer une seule fois auprès d’une IDA pour satisfaire à l’exigence de dépôt de tous les États contractants.
Le terme « micro-organisme », n’étant pas défini dans le Traité, peut être interprété dans son sens large de manière à assurer l’applicabilité du Traité aux dépôts de micro-organismes. Dans les faits, il importe peu de savoir si une entité est un « micro-organisme »; par contre, il importe de déterminer si le dépôt d’une telle entité est nécessaire aux fins de la divulgation et si une IDA l’acceptera. Par exemple, les cultures tissulaires, les semences végétales et les plasmides peuvent être déposés aux termes du Traité, même si ce ne sont pas des micro-organismes au sens strict du terme.
Le Traité de Budapest est entré en vigueur au Canada le 21 septembre 1996.
Date de modification : octobre 2019
Une liste des autorités de dépôt internationales et de leurs exigences particulières est accessible sur le site Web de l’OMPI.
Date de modification : octobre 2019
Conformément à l’alinéa 93(1)a) des Règles sur les brevets, le demandeur doit faire un dépôt de la matière biologique auprès d’une IDA au plus tard à la date de dépôt de la demande de brevet.
Date de modification : octobre 2022
En vertu à l’alinéa 93(1)b) des Règles sur les brevets, le demandeur doit communiquer au commissaire, avant que la demande soit rendue accessible au public pour consultation au Bureau des brevets, le nom de l’IDA et le numéro d’ordre attribué au dépôt par l’IDA. Conformément au paragraphe 93(1.1), pour une demande PCT à la phase nationale qui est publiée par l’OMPI au plus tard à la date d’entrée en phase nationale, l’exigence prévue à l’alinéa 93(1)b) est respectée seulement si les renseignements visés à cet alinéa ont été fournis conformément aux exigences du Traité de coopération en matière de brevets avant la date de publication de la demande internationale. Il doit incorporer ces renseignements dans la description conformément à l’alinéa 93(1)c).
Lorsque l’examinateur tient compte d’un dépôt mentionné dans le mémoire descriptif pour déterminer si le mémoire descriptif est conforme au paragraphe 27(3) de la Loi sur les brevets, l’examinateur, en vertu de l’article 94 des Règles sur les brevets, peut demander au demandeur de modifier la description pour comprendre la date à laquelle le dépôt a été fait auprès de l’IDA si la date n’est pas déjà comprise dans la description [voir la section 23.06 pour des dispositions précises].
Date de modification : octobre 2019
Lorsqu’un échantillon de matière biologique a été déposé auprès d’une IDA en vertu du Traité de Budapest aux fins de la procédure en matière de protection de brevets, le déposant s’engage à y laisser l’échantillon pour au moins 30 ans à compter de la date de dépôt et pour au moins 5 ans après la réception, par le dépositaire, de la plus récente requête en vue de la remise d’un échantillon de matière biologique déposé (règles 6 et 9 du Règlement d’exécution du Traité de Budapest).
Date de modification : octobre 2022
Une fois un échantillon initial de matière biologique déposé auprès d’une IDA (dépôt initial IDA), il se peut que les circonstances obligent qu’un nouveau dépôt de la même matière soit fait auprès de la même IDA ou d’une autre (article 4 du Traité de Budapest) ou bien que l’échantillon soit transféré à une IDA de remplacement (règle 5 du Règlement d’exécution du Traité de Budapest).
Lorsqu’une IDA ne peut remettre un échantillon de matière déposée, parce que celle-ci n’est plus viable, le déposant doit déposer un nouvel échantillon auprès de la même IDA.
Lorsqu’une IDA ne peut remettre un échantillon de matière déposée, parce que cette remise nécessiterait un envoi à l’étranger et que des restrictions à l’exportation ou à l’importation l’en empêchent, le déposant doit déposer un nouvel échantillon auprès d’une autre IDA.
Pour conserver la date du dépôt initial auprès de l’IDA, l’alinéa 93(1)e) exige qu’un nouveau dépôt soit fait conformément à l’article 4 du Traité de Budapest lorsque le déposant est avisé en vertu de l’article 4 de l’incapacité de l’IDA de présenter d’échantillon pour quelque raison que ce soit, plus précisément lorsque l’échantillon n’est plus viable ou qu’il ne peut être envoyé à l’étranger, ou que le statut de l’IDA a changé. Le nouveau dépôt doit être fait dans les trois mois suivant la réception de l’avis par le déposant (article 4.1)d)) et doit être accompagné d’une déclaration certifiant que la matière du nouveau dépôt est la même que celle du dépôt initial (article 4.1)c)).
Si une IDA cesse temporairement ou définitivement d’accomplir les tâches qui lui incombent et n’est plus en mesure de remettre les échantillons de matière biologique, elle est tenue de transférer les échantillons de matière déposée à une autre IDA. La nouvelle IDA devient l’IDA de remplacement, et le dépôt est appelé dépôt de remplacement.
Conformément aux Règles sur les brevets, chaque fois qu’un échantillon de matière biologique est déposé auprès d’une autre IDA en vertu de l’article 4.1)b)i) ou ii) (alinéa 93(1)f) des Règles sur les brevets) ou transféré à une IDA remplaçante en vertu de la règle 5 du Traité de Budapest (alinéa 93(1)d) des Règles sur les brevets), le demandeur ou le breveté doit communiquer au commissaire aux brevets le numéro d’ordre attribué par cette IDA au dépôt au plus tard trois mois après la date de délivrance du récépissé par cette IDA. Si la demande est une demande PCT à la phase nationale, le demandeur doit communiquer au commissaire aux brevets le numéro d’ordre attribué par cette IDA au dépôt au plus tard trois mois après la date de délivrance d’un récépissé par cette IDA ou, si cette période prend fin postérieurement, dans les trois mois suivant la date d’entrée en phase nationale de la demande.
Date de modification : janvier 2025
La matière biologique déposée devient accessible au public une fois la demande de brevet soit rendue accessible au public pour consultation en vertu de l’article 10 de la Loi sur les brevets ou, pour les demandes déposées avant le 1er octobre 1989, une fois le brevet délivré.
En vertu du paragraphe 95(1) des Règles sur les brevets, un demandeur a le droit d’exiger que l’accès à un échantillon de matières biologiques soit restreint jusqu’à ce qu’un brevet soit délivré ou que la demande soit rejetée, retirée ou réputée abandonnée sans possibilité d’être rétablie, à condition que le demandeur présente une demande au commissaire avant que la demande puisse être consultée au Bureau des brevets. Dans un tel cas, toute personne peut demander la désignation d’un expert indépendant par le commissaire en vertu du paragraphe 96(1) des Règles sur les brevets. L’expert ainsi désigné sera en mesure d’avoir accès au dépôt conformément aux Règles sur les brevets.
Afin d'accéder aux matières biologiques déposées, une requête doit être adressée à l'autorité de dépôt internationale (ADI). Lorsqu’une restriction d’accès a été sollicitée par le demandeur et qu’elle est en vigueur, seule une personne autorisée par le déposant ou l’expert indépendant peut faire une telle requête (paragraphe 98(1) des Règles sur les brevets). Autrement, lorsqu’une telle restriction n’est pas en place ou n’est plus applicable, toute personne peut demander la remise d’un échantillon d’un dépôt.
Lorsque les matières biologiques sont mentionnées dans une demande de brevet en instance, les ADI peuvent exiger du bureau des brevets où la demande en instance a été déposée qu’il fournisse une certification avant que les matières biologiques ne soient accessibles. Dans de tels cas, au Canada, la requête en vue de la remise d’un échantillon de matières biologiques doit être déposée auprès du commissaire aux brevets. Le demandeur doit, entre autres, s’engager, conformément à l’alinéa 97(2)b) des Règles sur les brevets, à ne pas mettre l’échantillon, ni aucune matière obtenue à partir de ce dernier, à la disposition d’une autre personne et à n’utiliser l’échantillon, ou toute matière obtenue à partir de ce dernier, que dans le cadre d’expériences qui se rapportent à l’objet de la demande, et ce jusqu’à ce que le brevet ait été délivré ou que la demande ait été rejetée, retirée ou réputée abandonnée sans possibilité d’être rétablie.
Dans le cas où un brevet a été délivré ou qu’une demande a été refusée, retirée ou réputée abandonnée sans possibilité d’être rétablie, la requête d’un échantillon de matières déposées peut être présentée directement à l’ADI, sans qu’il soit nécessaire d’obtenir un formulaire de demande certifié par le commissaire aux brevets, à moins que l’ADI n’exige expressément le dépôt d’un formulaire de requête certifié. Si un formulaire de requête certifié est requis, le demandeur doit remplir le formulaire de requête et l’envoyer au Bureau des brevets aux fins de certification.
Le formulaire de requête OMPI BP/12 en vue de la remise d’un échantillon de matières biologiques est publié sur le site Web de l’Office de la propriété intellectuelle du Canada. On peut également obtenir ce formulaire dans l’annexe 3 du Guide du dépôt des micro-organismes selon le Traité de Budapest, accessible sur le site de l’OMPI.
La marche à suivre détaillée relative à l’obtention d’échantillons de matières biologiques est présentée à l’annexe 2 (voir la section 23.11).
Date de modification : octobre 2019
Conformément au paragraphe 96(1) des Règles sur les brevets, le commissaire, à la demande de toute personne et avec l’assentiment du demandeur, désignera un expert indépendant. Le demandeur et la personne demandant la désignation d’un expert peuvent suggérer leur candidat. Dans le cas où le commissaire et le demandeur ne s’entendraient pas sur la désignation d’un expert indépendant, la demande en vertu du paragraphe 95(1) des Règles sur les brevets, c.-à-d. que le commissaire autorise la remise d’un échantillon de matière biologique à l’expert indépendant désigné seulement, est considérée n’avoir jamais été faite aux termes du paragraphe 96(2) des Règles sur les brevets.
Date de modification : octobre 2019
Lorsqu’un formulaire de remise d’un échantillon de matière biologique est déposé auprès du commissaire aux brevets [voir la section 23.10.07], ce dernier certifiera, conformément au paragraphe 97(2) des Règles sur les brevets et tel que prescrit par la règle 11.3a) du Règlement d’exécution du Traité de Budapest, qu’une demande de brevet au Canada mentionne ce dépôt, que l’auteur de la requête remplit toutes les conditions en vue de la remise d’un échantillon et qu’il a droit à un échantillon de matière déposée.
Le commissaire fait parvenir une copie de la requête accompagnée de la certification à l’auteur de la requête, en vertu du paragraphe 97(3) des Règles sur les brevets, ou dans le cas où l’auteur est un expert indépendant, il les fait parvenir à l’expert et à la personne qui a demandé sa désignation, conformément au paragraphe 98(2) des Règles sur les brevets.
Date de modification : janvier 2025
Pour obtenir un échantillon de matières biologiques mentionnées dans une demande de brevet canadien en instance ne faisant l’objet d’aucune restriction prévue au paragraphe 95(1) des Règles sur les brevets :
Pour remettre à un expert indépendant un échantillon de matières biologiques mentionnées dans une demande canadienne en instance faisant l’objet d’une restriction prévue au paragraphe 95(1) des Règles sur les brevets :
Pour obtenir un échantillon de matières biologiques mentionnées dans un brevet délivré ou dans une demande de brevet qui a été refusée, retirée ou réputée abandonnée sans possibilité d’être rétablie :
Date de modification : octobre 2019
Conformément à l’article 34.1 de la Loi sur les brevets, toute personne peut déposer auprès du commissaire un dossier d’antériorité. Ce dossier d’antériorité peut être constitué de brevets, de demandes de brevet accessibles au public ou d’imprimés qui auraient, selon cette personne, un effet sur la brevetabilité de toute revendication contenue dans une demande de brevet. Tout dossier d’antériorité déposé en vertu de l’article 34.1 de la Loi sur les brevets doit être accompagné des raisons de sa pertinence. Veuillez noter que les dossiers d’antériorité doivent respecter les exigences générales en matière de communications écrites des Règles sur les brevets. Veuillez consulter la section 2.02 pour de plus amples renseignements.
Conformément à l’article 12 des Règles sur les brevets, le commissaire accusera réception de toute communication écrite lui étant transmise en vertu de l’article 34.1 de la Loi sur les brevets. La personne ayant déposé le dossier d’antériorité sera avisée que celui-ci a été reçu, mais elle ne sera pas directement informée des mesures qui auront été prises à la suite de sa soumission. L’examinateur ne discutera pas de la poursuite de la demande avec la personne ayant déposé le dossier; toutefois, cette personne a accès au dossier de poursuite de la demande au moment où elle devient accessible au public. L’antériorité fait partie du dossier de la demande et le demandeur est avisé qu’une soumission de dossier d’antériorité a été faite.
Si la demande à laquelle cette personne fait référence constitue une demande PCT qui n’est pas encore entrée en phase nationale au Canada, le Bureau des brevets du Canada la retiendra jusqu’à l’expiration des délais de l’ouverture tardive de la phase nationale au Canada.
Date de modification : octobre 2019
Conformément à l’article 12 des Règles sur les brevets, le commissaire accuse réception de toute communication écrite qui lui est transmise avant la délivrance d’un brevet dans l’intention déclarée ou apparente de s’opposer à la délivrance de ce brevet. Veuillez noter que les protestations doivent respecter les exigences générales en matière de communications écrites des Règles sur les brevets. Veuillez vous reporter à la section 2.02 pour de plus amples renseignements. Le protestataire ne sera pas informé directement des mesures qui auront été prises à la suite de sa protestation. Toutefois, un protestataire peut accéder au dossier de poursuite de la demande au moment où elle devient accessible au public.
Le protestataire devrait mentionner le numéro de la demande canadienne, si possible, ou, à tout le moins, l’inventeur ou le demandeur pour permettre au Bureau d’identifier la demande de brevet. Toute protestation qui ne désigne pas une demande par numéro, inventeur ou demandeur diminue les chances que le Bureau des brevets la trouve et, par conséquent, réduit l’efficacité de la protestation.
Lorsqu’une protestation ne désigne pas une demande par numéro, le Bureau des brevets effectue une recherche pour identifier la demande à laquelle se réfère la protestation. Si la demande est trouvée, la protestation sera versée dans le dossier de la demande et le demandeur sera avisé de la protestation. Comme il est expliqué ci-dessus, le protestataire sera également avisé de la réception de la protestation au Bureau des brevets. Toutefois, le numéro de la demande ne sera pas divulgué si la demande n’est pas encore accessible au public. Lorsque la demande visée ne peut être localisée (p. ex., lorsque la demande n’a pas encore été déposée au Bureau des brevets ou lorsqu’il n’y a pas assez de renseignements dans la protestation pour identifier la demande), le Bureau des brevets conservera la protestation pendant deux ans, période au cours de laquelle le Bureau continuera de tenter d’identifier la demande pertinente.
Date de modification : mai 2014
L’examinateur étudiera une protestation ou un dépôt d’un dossier d’antériorité seulement après le dépôt d’une requête d’examen. Il tiendra compte des renseignements de cette protestation ou de ce dépôt d’un dossier d’antériorité, et si ces derniers constituent des preuves suffisantes pour soutenir une irrégularité, ils seront invoqués. Si un avis d’acceptation est parvenu au demandeur, mais que le brevet n’a pas encore été délivré, la pertinence de la protestation ou du dépôt d’un dossier d’antériorité déterminera si l’avis d’acceptation sera retiré ou non. Si la protestation ou le dépôt d’un dossier d’antériorité remettent en question la brevetabilité de la demande, l’avis d’acceptation sera retiré et la demande sera retournée à l’examinateur pour examen complémentaire. Consulter le chapitre 25 pour de plus amples renseignements sur l’avis d’acceptation et sur son retrait.
Une protestation peut comporter des affidavits. Un affidavit peut contenir des renseignements qui soulèveraient des raisons valables pour un refus du brevet ou qui mèneraient à la documentation qui pourrait se révéler pertinente. Une protestation contenant un affidavit devrait soutenir toute allégation en fournissant des documents datés ou des renseignements à savoir où trouver ces documents. Les affidavits contenant des allégations qui ne sont pas soutenues par des documents datés seront généralement ignorés.
Date de modification : juin 2016
Toute protestation ou tout dépôt d’un dossier d’antériorité fera partie du dossier de la demande publiée et sera donc accessible au public. Dans l’éventualité où une partie qui dépose une protestation ou un dossier d’antériorité demanderait que la protestation ou le dossier d’antériorité demeurent confidentiels, la protestation ou le dossier d’antériorité seront retournés à l’expéditeur et ne seront pas pris en considération par l’examinateur de brevets. Les parties qui déposent une protestation ou un dossier d’antériorité doivent noter qu’elles ne peuvent pas demeurer anonymes; les renseignements identifiant le protestataire, tel qu’ils sont fournis dans la lettre d’accompagnement de la protestation ou du dossier d’antériorité, seront accessibles au public.
Date de modification : octobre 2022
Si un examinateur a des motifs raisonnables de croire qu’une demande de brevet est conforme aux exigences de la Loi sur les brevets et des Règles sur les brevets, le commissaire informera le demandeur, au moyen d’un avis d’acceptation, que sa demande a été jugée acceptable, conformément au paragraphe 86(1) des Règles sur les brevets.
Dans l’avis, le commissaire exigera que le demandeur paie la taxe finale (voir la page Web de l’OPIC sur les Taxes générales pour les brevets) au plus tard quatre mois après la date de l’avis. Si la taxe finale n’est pas payée avant l’expiration de ce délai de quatre mois, la demande sera réputée abandonnée conformément à l’alinéa 132(1)f) des Règles sur les brevets.
La taxe finale comprend la taxe de base, une taxe pour chaque page du mémoire descriptif et des dessins après la centième page, à l’exception des pages d’un listage des séquences soumises sous forme électronique, et une taxe pour les revendications excédentaires[346] pour chaque revendication au-delà de la vingtième revendication qui n’a pas déjà été payée au moment de la requête d’examen.
Afin de calculer la taxe pour les revendications excédentaires, le Bureau examinera le nombre maximal de revendications excédentaires dans la demande à compter de la date de la requête d’examen jusqu’à ce que la demande soit acceptée.
Par exemple, dans le scénario suivant, le demandeur devrait payer la taxe pour quatre revendications excédentaires afin de se conformer à l’avis d’acceptation :
Le nombre maximal de revendications dans l’exemple ci-dessus est de trente. Cela signifie que le demandeur doit payer pour dix revendications supplémentaires. Comme le demandeur a déjà payé pour six revendications excédentaires, l’avis d’acceptation exigera que le demandeur paie pour quatre revendications excédentaires supplémentaires.
Lorsqu’un examinateur approuve une demande aux fin d’acceptation après l’examen de la réponse du demandeur faisant suite au refus de la demande en application du paragraphe 86(5) des Règles sur les brevets (c.-à-d. après une décision finale), le commissaire informera le demandeur par le biais d’un avis d’acceptation que le refus est retiré et que la demande a été jugée acceptable, conformément au paragraphe 86(6) des Règles sur les brevets, (un avis d’acceptation). Le demandeur devra payer la taxe finale (voir la page Web de l’OPIC sur les Taxes générales pour les brevets) au plus tard quatre mois après la date de l’avis. Si la taxe finale n’est pas payée avant l’expiration de ce délai de quatre mois, la demande sera réputée abandonnée conformément à l’alinéa 132(1)f) des Règles sur les brevets.
Date de modification : juin 2023
Si un examinateur a des motifs raisonnables de croire que la demande ne contient que certaines irrégularités mineures, et que mises à part ces irrégularités, la demande serait conforme à la Loi sur les brevets et aux Règles sur les brevets, le commissaire en informera le demandeur, au moyen d’un avis d’acceptation conditionnelle, en vertu du paragraphe 86(1.1) des Règles sur les brevets. L’avis d’acceptation conditionnelle indiquera au demandeur que la demande sera jugée acceptable si les irrégularités mineures en suspens sont corrigées de façon satisfaisante par des modifications ou des arguments.
Voici des exemples d’irrégularités mineures qui pourraient être incluses dans un avis d’acceptation conditionnelle :
·la référence à certains documents dans la description, lorsque les documents ne sont pas disponibles au public et ne font pas partie de la demande (paragraphe 57(2) des Règles sur les brevets).
Dans l’avis, le commissaire exigera que le demandeur apporte les modifications nécessaires pour corriger les irrégularités énoncées dans l’avis d’acceptation conditionnelle et paie la taxe finale (voir la page Web de l’OPIC sur les Taxes générales pour les brevets) au plus tard quatre mois après la date de l’avis.
La taxe finale comprend la taxe de base, une taxe pour chaque page du mémoire descriptif et des dessins après la centième page, à l’exception des pages d’un listage des séquences soumises sous forme électronique, et une taxe pour les revendications excédentaires[347] pour chaque revendication au-delà de la vingtième revendication qui n’a pas déjà été payée au moment de la requête d’examen.
Afin de calculer la taxe pour les revendications excédentaires, le Bureau examinera le nombre maximal de revendications excédentaires dans la demande à compter de la date de la requête d’examen jusqu’à ce que la demande soit acceptée.
Par exemple, dans le scénario suivant, le demandeur devrait payer la taxe pour quatre revendications excédentaires afin de se conformer à la composante de la taxe de l’avis d’acceptation conditionnelle :
Le nombre maximal de revendications dans l’exemple ci-dessus est de trente. Cela signifie que le demandeur doit payer pour dix revendications supplémentaires. Comme le demandeur a déjà payé pour six revendications excédentaires, l’avis d’acceptation conditionnelle exigera que le demandeur paie pour quatre revendications excédentaires supplémentaires.
Si le demandeur omet de répondre de bonne foi à l’avis d’acceptation conditionnelle et que la taxe finale n’est pas payée dans le délai de quatre mois, la demande sera réputée abandonnée en vertu de l’alinéa 132(1)g) des Règles sur les brevets.
Date de modification : octobre 2022
L’examen cesse une fois qu’un avis d’acceptation a été envoyé. Les modifications après qu’un avis d’acceptation ait été envoyé ne sont pas autorisées en vertu de l’alinéa 100(1)a) des Règles sur les brevets, à moins que l’avis d’acceptation soit retiré (voir la section 25.02) ou que la modification corrige une erreur évidente en vertu du paragraphe 100(2) des Règles sur les brevets (voir la section 25.01.03).
Les modifications après qu’un avis d’acceptation conditionnelle ait été envoyé ne sont pas autorisées en vertu de l’alinéa 100(1)a) des Règles sur les brevets, à moins que les modifications soient limitées à celles qui visent les irrégularités relevées dans l’avis d’acceptation conditionnelle (alinéa 100(1)b) des Règles sur les brevets) ou à celles qui corrigent des erreurs évidentes (paragraphe 100(2) des Règles sur les brevets) (voir la section 25.01.03).
Lorsqu’une modification non admissible est soumise après qu’un avis d’acceptation conditionnelle ait été envoyé, l’avis sera retiré (paragraphe 86(15) des Règles sur les brevets) et la demande sera examinée sans tenir compte des modifications inadmissibles et de toute autre modification apportée à partir de la date à laquelle l’avis d’acceptation conditionnelle a été envoyé jusqu’à la date à laquelle l’avis d’acceptation conditionnelle a été retiré (paragraphe 100(3) des Règles sur les brevets).
Date de modification : octobre 2022
Conformément au paragraphe 100(2) des Règles sur les brevets, un demandeur peut apporter des modifications visant à corriger des erreurs évidentes dans le mémoire descriptif ou les dessins après l’envoi d’un avis d’acceptation si les modifications sont présentées au plus tard à la date du paiement de la taxe finale.
Un demandeur peut apporter des modifications visant à corriger des erreurs évidentes dans le mémoire descriptif ou les dessins après l’envoi d’un avis d’acceptation conditionnelle si les modifications sont présentées au plus tard à la date à laquelle le demandeur répond de bonne foi à l’avis d’acceptation conditionnelle.
Le caractère évident de l’erreur est déterminé à la lumière des dessins et du mémoire descriptif contenus dans la demande de brevet à la date à laquelle l’avis d’acceptation ou l’avis d’acceptation conditionnelle a été envoyé. La modification sera autorisée s’il est évident que les dessins ou le mémoire descriptif contiennent autre chose que ce qui était voulu et que rien d’autre n’aurait pu être voulu que ce qui est prévu dans la modification proposée, bien que la détermination finale du caractère évident sera faite par l’examinateur. Aucune taxe n’est imposée pour la correction dans ce paragraphe.
Le mécanisme de correction des erreurs évidentes n’inclut pas le remplacement de pages du mémoire descriptif ou des dessins par des pages de « meilleure qualité ».
Des pages qui sont autrement identiques aux pages actuelles, mais qui remplacent des pages de qualité inférieure et qui n’ont pas d’irrégularité préexistante qui aurait été identifiée dans un rapport d’examen précédent, seraient considérées comme une modification, plutôt que comme une correction d’une erreur évidente, et ne peuvent donc être acceptées, conformément au paragraphe 100(1) des Règles sur les brevets.
Date de modification : octobre 2022
Pendant les opérations et la poursuite habituels, un avis d’acceptation peut être retiré en vertu du paragraphe 86(14) des Règles sur les brevets.
Un avis d’acceptation conditionnelle peut être retiré en vertu du paragraphe 86(14.1) ou du paragraphe 86(15) des Règles sur les brevets. Les demandeurs peuvent également demander qu’un avis d’acceptation ou qu’un avis d’acceptation conditionnelle soit mis de côté en présentant une requête pour la poursuite de l’examen (voir la section 11.04.02c).
Date de modification : octobre 2022
Conformément au paragraphe 86(14) des Règles sur les brevets, le commissaire retirera un avis d’acceptation avant la délivrance d’un brevet si l’examinateur a des motifs raisonnables de croire que la demande n’est pas conforme à la Loi sur les brevets et aux Règles sur les brevets, sauf lorsque les irrégularités ne porteraient pas atteinte à la lisibilité, à la clarté ou à la validité du brevet, s’il était octroyé. L’avis d’acceptation ne sera pas retiré si la demande est réputée abandonnée.
Une demande peut, par exemple, être retirée de l’acceptation à la lumière de documents de l’art antérieur signalés dans une protestation ou à la suite du dépôt d’un dossier d’antériorité en vertu de l’article 34.1 de la Loi sur les brevets.
Le commissaire informera, par avis, le demandeur que l’avis d’acceptation a été retiré et remboursera la taxe finale, si elle a été payée. L’examinateur informera le demandeur que la demande n’est pas conforme à la Loi sur les brevets et aux Règles sur les brevets.
Date de modification : janvier 2025
Conformément au paragraphe 86(14.1) des Règles sur les brevets, le commissaire retirera un avis d’acceptation conditionnelle avant la délivrance d’un brevet si l’examinateur a des motifs raisonnables de croire que la demande n’est pas conforme à la Loi sur les brevets ou aux Règles sur les brevets, sauf lorsque les irrégularités ne porteraient pas atteinte à la lisibilité, à la clarté ou à la validité du brevet, s’il était accordé. L’avis d’acceptation conditionnelle ne sera pas retiré si la demande est réputée abandonnée.
Une demande peut, par exemple, être retirée de l’acceptation conditionnelle en vertu du paragraphe 86(14.1) des Règles sur les brevets, à la lumière de documents de l’art antérieur signalés dans une protestation ou à la suite du dépôt d’un dossier d’antériorité en vertu de l’article 34.1 de la Loi sur les brevets.
Conformément au paragraphe 86(15) des Règles sur les brevets, le commissaire retirera un avis d’acceptation conditionnelle avant la délivrance d’un brevet si le demandeur a présenté une réponse de bonne foi à l’avis d’acceptation conditionnelle dans le délai imparti pour y répondre, mais après avoir évalué la réponse du demandeur, l’examinateur estime que cette dernière n’est pas conforme à certains aspects de la Loi et des Règles. Une réponse est considérée comme non conforme si les irrégularités relevées dans l’avis d’acceptation conditionnelle ne sont pas corrigées par des arguments ou une modification. Une réponse est également considérée comme non conforme si elle présente des modifications non admissibles qui contreviennent au paragraphe 100(1) des Règles sur les brevets (p. ex., des modifications qui sont non évidentes et qui ne visent pas à corriger les irrégularités relevées dans l’avis d’acceptation conditionnelle).
Si la réponse est non conforme, le commissaire informera, par avis, le demandeur que l’avis d’acceptation conditionnelle a été retiré et remboursera la taxe finale, si elle a été payée.
Après qu’un avis d’acceptation conditionnelle est retiré en vertu du paragraphe 86(15) des Règles sur les brevets, le demandeur sera informé des irrégularités en suspens dans la demande dans un rapport d’examen.
Si un avis d’acceptation conditionnelle est retiré par le commissaire, toute modification apportée à la demande après que l’avis d’acceptation conditionnelle ait été envoyé et avant la date à laquelle l’avis d’acceptation est retiré est réputée n’avoir jamais été apportée.
Date de modification : octobre 2022
Une fois que le demandeur aura payé la taxe finale et, s’il y a lieu, corrige toute irrégularité mineure relevée dans un avis d’acceptation conditionnelle, le Bureau préparera la demande en vue de la délivrance d’un brevet. Si le paiement est conditionnel par exemple lors de l’inscription d’un transfert en vertu de l’article 49 de la Loi sur les brevets ou lors de l’apport d’une modification visant à corriger une erreur évidente en vertu du paragraphe 100(2) des Règles sur les brevets, le Bureau traitera ces demandes avant d’amorcer les préparatifs préalables à la délivrance du brevet, le demandeur ou le breveté actuellement reconnu sera donc toujours indiqué. Veuillez consulter les Normes de service de l’OPIC pour connaître le délai de préparation préalable à la délivrance d’un brevet.
Date de modification : décembre 2013
Le présent chapitre traite de la pratique d’examen concernant le refus d’une demande par un examinateur, la rédaction d’une décision finale visant à informer le demandeur du refus, et la révision par la Commission d’appel des brevets et le commissaire aux brevets d’une demande refusée.
Lorsque, après avoir antérieurement identifié une ou plusieurs irrégularités dans une demande et demandé au demandeur de modifier sa demande pour la rendre conforme à la Loi sur les brevets et aux Règles sur les brevets ou de lui fournir des arguments établissant qu’elle est au contraire conforme, l’examinateur a examiné la réponse du demandeur et a des motifs raisonnables de croire que la demande n’est toujours pas conforme à la Loi sur les brevets et aux Règles sur les brevets et que le demandeur ne modifiera pas la demande pour la rendre conforme, la demande peut être refusée.
Une décision finale est un rapport de l’examinateur qui avise le demandeur que sa demande a été refusée et qui énonce les motifs qui ont amené l’examinateur à conclure au refus. Essentiellement, le refus d’une demande et la rédaction d’une décision finale constituent un mécanisme permettant de résoudre une impasse entre l’examinateur et le demandeur.
Le présent chapitre fournit des directives sur la façon de déterminer quand une décision finale est justifiée, le contenu de la décision finale elle-même et les différentes pratiques postérieures au refus qui mènent à l’acceptation ou au rejet d’une demande. Une partie importante du chapitre expose de façon détaillée les pratiques de la Commission d’appel des brevets dans le cadre de la révision d’une demande refusée par le commissaire aux brevets.
Date de modification : octobre 2019
Comme l’indique le chapitre 12 du présent recueil, l’examen d’une demande de brevet implique son étude par un examinateur de brevets.
Lorsque, après avoir examiné la demande, l’examinateur a des motifs raisonnables de croire qu’elle est conforme à la Loi sur les brevets et aux Règles sur les brevets, l’examinateur approuve la demande en vue de son acceptation [voir la section 25.01 du présent recueil].
En revanche, lorsque l’examinateur considère que la demande n’est pas conforme à la Loi sur les brevets ou aux Règles sur les brevets, l’examinateur doit, conformément au paragraphe 86(2) des Règles sur les brevets, informer le demandeur des irrégularités de la demande et lui demander de modifier sa demande en conséquence ou de présenter des arguments justifiant le contraire [voir la section 12.04 du présent recueil].
En général, le traitement d’une demande se caractérise par un échange de rapports de l’examinateur et de réponses du demandeur. Le but de ce processus est de parvenir à une conclusion quant à l’acceptabilité de la demande.
Dans certains cas, l’examinateur et le demandeur arriveront à une impasse quant à savoir si une irrégularité signalée par l’examinateur en est vraiment une. Lorsqu’une telle situation se produit, l’examinateur doit refuser la demande et en aviser le demandeur dans une décision finale.
Le paragraphe 86(3) des Règles sur les brevets prévoit ceci :
Si le demandeur répond de bonne foi à une demande faite en vertu du paragraphe (2) au plus tard à la date prévue au paragraphe (4), l’examinateur peut refuser la demande de brevet, s’il a des motifs raisonnables de croire, après avoir reçu la réponse, que la demande n’est toujours pas conforme à la Loi ou aux présentes règles en raison d’irrégularités signalées et que le demandeur ne la modifiera pas pour la rendre conforme à la Loi et aux présentes règles.
Comme nous le verrons plus loin dans le chapitre, la capacité du demandeur de modifier la demande après un refus peut être limitée. Par conséquent, si une demande peut, en principe, être refusée dès qu’il survient une impasse quant à une seule irrégularité, en pratique, il n’y aura généralement pas refus si l’examinateur considère qu’une correspondance soutenue avec le demandeur permettra de résoudre d’autres irrégularités de fond.
D’une façon générale, il est souhaitable qu’une décision finale soit rédigée quand toutes les irrégularités autres que celles à l’égard desquelles il existe une impasse ont été résolues. En pratique, lorsque cela aurait pour effet de prolonger indûment le traitement, une décision finale peut être rédigée même si une impasse n’a pas été atteinte à l’égard de quelques irrégularités. De plus, lorsqu’on a atteint une impasse quant à toutes les questions de fond antérieurement considérées comme des irrégularités, mais que de nouvelles irrégularités (de fond ou autre) ont été introduites par le demandeur, ces nouvelles irrégularités peuvent être signalées dans une décision finale.
La décision quant au moment de refuser une demande doit être prise en tenant compte du contexte global de l’examen, y compris la durée du traitement antérieur, la nature des irrégularités non encore résolues, la mesure dans laquelle ces irrégularités ont été débattues par l’examinateur et le demandeur, et la question de savoir si l’examinateur estime que la poursuite du traitement permettrait d’aboutir à l’acceptation de la demande.
Après un refus, l’examinateur examinera toute réponse à la décision finale présentée par le demandeur avant l’expiration du délai de réponse. Si l’examinateur n’annule pas le refus, la Commission d’appel des brevets et le commissaire aux brevets procéderont à une révision de la demande refusée à la lumière, éventuellement, d’observations supplémentaires de la part du demandeur. À l’issue de la révision, le commissaire pourra accepter ou rejeter la demande, ou indiquer une période pendant laquelle la demande pourra être modifiée de la manière précisée par le commissaire afin de la rendre acceptable; si la demande n’est pas ainsi modifiée, elle sera rejetée.
Lorsqu’une demande a été rejetée par le commissaire, le demandeur peut faire appel de la décision du commissaire devant la Cour fédérale.
Date de modification : octobre 2019
À chaque étape de l’examen, l’examinateur s’efforce de relever toutes les irrégularités de la demande et informe le demandeur de ces irrégularités dans un rapport conformément au paragraphe 86(2) des Règles sur les brevets [voir le chapitre 12 du présent recueil].
Au début du traitement, il est possible que certaines irrégularités soient liées entre elles, ce qui complique leur identification et leur résolution. Lorsqu’il y a ambiguïté dans une revendication, par exemple, il peut être difficile de déterminer de façon concluante si l’objet revendiqué est nouveau ou non évident. À mesure que le traitement avance, les modifications et arguments que le demandeur fournit en réponse aux demandes de l’examinateur peuvent amener ce dernier à changer l’idée qu’il se fait de l’invention. Il est donc compréhensible que des irrégularités différentes ou supplémentaires soient signalées dans des rapports subséquents.
Il est également possible que certaines irrégularités échappent à l’examinateur lors de l’analyse de la demande; il est néanmoins nécessaire que l’examinateur signale ces irrégularités aussitôt qu’il se rend compte de leur existence.
À mesure que le traitement avance, il peut devenir manifeste que l’examinateur et le demandeur ne s’entendent pas sur l’existence de certaines irrégularités. En général, lorsque le demandeur répond à une demande de l’examinateur en fournissant des arguments expliquant en quoi la demande est conforme, mais que ce dernier considère toujours que la demande est non conforme, un autre rapport signalant la même irrégularité donnera plus de détails sur l’analyse de l’examinateur. S’il y a lieu, les arguments du demandeur seront abordés dans le rapport subséquent de l’examinateur.
Lorsque le traitement paraît se diriger vers une impasse, l’examinateur en avise généralement le demandeur en indiquant dans son rapport que le prochain rapport qui portera substantiellement sur les mêmes points pourrait être final. Bien que la Loi sur les brevets ou les Règles sur les brevets n’exigent pas qu’un tel avertissement soit donné, il devrait l’être chaque fois qu’il est raisonnable de le faire dans les circonstances[348].
Le dernier rapport rédigé avant une décision finale (appelé, de manière informelle, une décision « préfinale ») devrait fournir des arguments très détaillés à l’appui de la conclusion de l’examinateur selon laquelle la demande est irrégulière. Étant donné que les occasions où le demandeur pourra modifier sa demande après l’expiration du délai imparti pour répondre à une décision finale pourraient être limitées en vertu du paragraphe 86(7) des Règles sur les brevets, il est très important de s’assurer que toutes les irrégularités ont été signalées dans la décision « préfinale ». Les contraintes à la modification d’une demande après un refus expliquent pourquoi il faut aviser le demandeur du fait que l’examinateur songe à faire du prochain rapport une décision finale : en sachant que sa demande est sur le point d’essuyer un refus, le demandeur peut ainsi vouloir répondre avec un soin particulier à la décision « préfinale ».
Date de modification : octobre 2019
L’examnateur peut refuser une demande lorsque les exigences du paragraphe 86(3) des Règles sur les brevets sont remplies, à savoir :
Après avoir refusé la demande, l’examinateur avise le demandeur des motifs qui l’ont amené à le faire, conformément aux dispositions du paragraphe 86(5) des Règles sur les brevets, à savoir :
En cas de refus, l’examinateur envoie au demandeur un avis portant la mention « Décision finale » ou « Final Action », signalant les irrégularités non corrigées et demandant que, au plus tard quatre mois après la date de l’avis, il modifie la demande de brevet pour la rendre conforme à la Loi et aux présentes règles ou lui communique les motifs pour lesquels il estime sa demande conforme à la Loi et aux présentes règles.
Compte tenu de la directive de la section 26.03, on peut comprendre que l’analyse des irrégularités signalées dans une décision finale doit être complète. La signalisation d’une irrégularité pour la première fois dans une décision finale, bien que nécessaire à l’occasion, n’est généralement pas souhaitable. Plus particulièrement, si une irrégularité importante (antériorité, évidence, absence d’utilité, objet non prévu par la loi, insuffisance, etc.) a été oubliée plus tôt dans le traitement, un autre rapport de l’examinateur signalant l’irrégularité sera probablement nécessaire pour permettre au demandeur de voir sa réponse évaluée avant tout refus. Si une nouvelle irrégularité importante a été introduite par des modifications apportées en réponse au rapport précédent, l’examinateur devra juger s’il convient ou non de rédiger une décision finale[349].
S’il faut faire des efforts raisonnables pour éviter de signaler une irrégularité pour la première fois dans une décision finale, il faut également prendre en considération l’effet d’un prolongement indu du traitement. Lorsqu’une nouvelle irrégularité est introduite par le demandeur tard dans le traitement, il peut ne pas convenir de reporter le refus simplement pour y donner suite. En outre, lorsqu’une irrégularité nouvellement identifiée peut être facilement comprise et corrigée (p. ex., un antécédent manquant, une numérotation des revendications incorrecte, etc.), il peut ne pas être nécessaire de reporter le refus.
Ce qu’il ne faut pas faire, cependant, c’est d’ignorer une irrégularité identifiée afin de simplifier la décision finale. L’examinateur doit décider si une irrégularité nouvellement identifiée nécessite un nouveau rapport en vertu du paragraphe 86(2) des Règles sur les brevets ou si cette irrégularité peut être incluse dans une décision finale.
Il convient de souligner que le paragraphe 199(1) des Règles sur les brevets autorise l’examinateur ayant relevé des irrégularités au titre du paragraphe 30(2) des anciennes Règles sur les brevets alors en vigueur et ayant des motifs raisonnables de croire que le demandeur ne modifiera pas la demande pour la rendre conforme à la Loi et aux Règles sur les brevets, à rejeter la demande.
Date de modification : octobre 2019
La décision finale est un type particulier de rapport de l’examinateur qui ne présente généralement pas le style et la forme habituels d’un rapport rédigé en vertu du paragraphe 86(2) des Règles sur les brevets.
Le paragraphe introductif d’une décision finale indique que cette dernière contient une demande en vertu du paragraphe 86(5) des Règles sur les brevets, et comporte les mots « DÉCISION FINALE » bien en vue. Le rapport comprendra également une indication que la demande est refusée en application du paragraphe 86(3) des Règles sur les brevets (ou du paragraphe 199(1) des Règles sur les brevets, le cas échéant).
Le préambule du rapport devrait décrire, en termes généraux, les irrégularités ayant mené au refus et préciser quelles revendications sont considérées comme irrégulières et lesquelles sont acceptables.
Il convient de rédiger le rapport entier en gardant à l’esprit le point de désaccord. Lorsque l’examinateur et le demandeur s’entendent sur certains faits ou conclusions ayant trait à l’irrégularité du désaccord, on devrait l’indiquer (avec mention de toute correspondance pertinente), mais il n’est pas nécessaire de revoir ces aspects en profondeur[350].
La décision finale a pour but de clarifier le point de désaccord, d’énoncer la position du demandeur telle que la comprend l’examinateur, et d’énoncer le raisonnement de l’examinateur selon lequel la demande n’est toujours pas conforme à la Loi ou aux Règles. La décision finale devrait être rédigée de manière à ce que les parties concernées qui en font la lecture (notamment le demandeur, la Commission d’appel des brevets, le commissaire ou la Cour) puissent, tout de suite, comprendre le point de désaccord et les motifs qui ont amené l’examinateur à conclure que la demande n’est pas conforme à la Loi ou aux Règles, malgré les arguments contraires fournis par le demandeur.
Bien que la mise en page et la présentation mêmes d’une décision finale puissent être adaptées aux faits de l’affaire en cause, les renseignements suivants devraient être fournis, le cas échéant :
Il peut être utile de diviser le rapport en sections, et d’utiliser des titres clairs pour décrire ce qui est abordé dans chaque section.
Dans la mesure du possible, la décision finale devrait être rédigée de manière à pouvoir être comprise indépendamment d’autres rapports ou réponses. Plus particulièrement, les arguments pertinents ne devraient pas être incorporés par renvoi à d’autres documents, mais devraient être au moins résumés dans la décision finale elle-même.
Date de modification : décembre 2013
Le demandeur peut répondre à une décision finale en soumettant des modifications pour rendre la demande conforme à la Loi sur les brevets et aux Règles sur les brevets ou en faisant parvenir des arguments faisant valoir que la demande est au contraire conforme.
Après réception d’une réponse à la décision finale avant l’expiration du délai pour répondre, l’examinateur révisera la demande.
Date de modification : septembre 2020
Si suite à la considération des modifications et arguments que le demandeur lui a soumis, l’examinateur considère que la demande est conforme à la Loi et aux Règles, la demande est acceptée en vertu du paragraphe 86(6) des Règles sur les brevets, qui prévoit ceci :
Si le demandeur répond de bonne foi à la demande de l’examinateur faite en vertu du paragraphe (5) au plus tard à la date prévue au paragraphe (8) et que l’examinateur a des motifs raisonnables de croire que la demande de brevet est conforme à la Loi et aux présentes règles, le commissaire, par avis, informe le demandeur que le refus est annulé et que sa demande a été jugée acceptable et lui demande de payer la taxe finale (voir la page Web de l’OPIC sur les Taxes générales pour les brevets au plus tard quatre mois après la date de l’avis.
Il convient de souligner que, dans le cas des demandes visées par une décision finale au titre du paragraphe 30(4) des anciennes Règles sur les brevets alors en vigueur, si l’examinateur détermine que, après une réponse à la décision finale, la demande est conforme à la Loi et aux Règles sur les brevets en vigueur, le commissaire envoie un avis pour informer le demandeur que le refus est annulé, la demande sera acceptée et le paiement de la taxe finale doit être fait conformément au paragraphe 199(2) des Règles sur les brevets.
Date de modification : octobre 2019
Lorsque, après avoir examiné les modifications et les arguments que le demandeur lui a soumis, l’examinateur considère que la demande n’est toujours pas conforme à la Loi ou aux Règles, les actions subséquentes de l’examinateur varient selon que le délai pour répondre à sa demande est expiré ou non.
Si le délai pour répondre n’est pas expiré, l’examinateur peut contacter le demandeur pour l’informer de ses conclusions et pour savoir s’il souhaite soumettre d’autres modifications et/ou arguments avant l’expiration dudit délai. Cela convient particulièrement aux cas où le demandeur a partiellement répondu aux motifs du refus et où il semble qu’une autre réponse pourrait rendre la demande acceptable.
Si le délai pour répondre à la demande de l’examinateur est expiré, les dispositions du paragraphe 86(7) des Règles sur les brevets s’appliquent. Ainsi,
Si le demandeur répond de bonne foi à la demande de l’examinateur faite en vertu du paragraphe (5) au plus tard à la date visée au paragraphe (8) et, après cette date, l’examinateur a des motifs raisonnables de croire que la demande de brevet n’est pas conforme à la Loi ou aux présentes règles :
a) le commissaire informe, par avis, le demandeur que le refus n’est pas annulé;
b) toute modification apportée à la demande de brevet pendant la période commençant à la date de l’avis de décision finale et se terminant à la date prévue au paragraphe (8) est considérée comme n’ayant jamais été apportée;
c) le commissaire révise la demande de brevet.
En vertu de l’alinéa 86(7)b) des Règles sur les brevets, toute modification apportée après l’envoi de la décision finale est considérée comme n’ayant pas été apportée, sauf si l’examinateur détermine que ces modifications font en sorte que la demande peut être acceptée. Si, après l’expiration du délai imparti pour répondre à la décision finale, l’examinateur conclut que la demande n’est toujours pas acceptable, l’examinateur doit préparer le dossier de la demande en vue de sa révision par le commissaire.
Il convient de souligner que, dans le cas des demandes visées par une décision finale au titre du paragraphe 30(4) des anciennes Règles sur les brevets alors en vigueur, si l’examinateur est d’avis que la demande n’est pas conforme à la Loi et aux Règles sur les brevets en vigueur, un avis sera envoyé conformément au paragraphe 199(3) des Règles sur les brevets pour informer le demandeur que le rejet n’a pas été retiré, les modifications seront réputées ne pas avoir été faites et le commissaire examinera la demande conformément aux paragraphes 86(9) à 86(13) des Règles sur les brevets.
Date de modification : octobre 2019
Le résumé des motifs est un document rédigé par un examinateur en vue de la révision par le commissaire d’une demande rejetée en vertu de l’alinéa 86(7)c) des Règles sur les brevets. Ce document est rédigé seulement lorsque le délai pour répondre à une décision finale est expiré et que la réponse du demandeur ne réfute pas les motifs du refus [voir 26.05.02].
Dans le résumé des motifs, l’examinateur expose brièvement pourquoi il n’a toujours pas de motifs raisonnables de croire que la demande est conforme à la Loi sur les brevets et aux Règles sur les brevets. Puisque le refus est maintenu, toute modification proposée par le demandeur après le refus est considérée comme n’ayant jamais été faite. Par conséquent, les motifs de l’examinateur pour considérer que la demande n’est pas conforme à la Loi et aux Règles seront principalement ceux énoncés dans la décision finale. Les motifs invoqués dans la décision finale ne devraient pas être revus en profondeur dans le résumé des motifs, qui (comme son nom l’indique) est censé constituer un document bref.
Le résumé des motifs devrait faire état et traiter de toutes nouvelles considérations découlant de la correspondance du demandeur postérieure au refus et reçue avant l’expiration du délai pour répondre à la demande de l’examinateur, tels de nouveaux arguments à l’appui de la brevetabilité, de la jurisprudence pertinente ou des modifications de la pratique du Bureau.
Si le demandeur a proposé des modifications, l’examinateur devrait fournir une analyse concise de l’effet de ces modifications. Le résumé des motifs fournira des renseignements à savoir si les modifications proposées contribuent à réfuter, ou à adresser en partie, certains des motifs ayant mené l’examinateur à considérer la demande comme irrégulière, ou encore si elles contribuent à modifier les motifs ayant mené l’examinateur à considérer les revendications comme irrégulières. Il faudrait particulièrement le mentionner si les modifications proposées avaient rendu certaines revendications acceptables. De même, toute irrégularité contenue dans les modifications proposées devrait être signalée.
Il faudrait également mentionner si certains des arguments du demandeur ont été convaincants, même si insuffisants en soi, pour fournir à l’examinateur des motifs raisonnables de considérer la demande comme étant conforme à la Loi et aux Règles. Il peut en être ainsi, par exemple, lorsque le demandeur explique en quoi l’invention se distingue des antériorités citées, mais que les arguments sont fondés sur des caractéristiques non définies dans les revendications.
Compte tenu de ce qui précède, on comprend que le résumé des motifs a pour but de faciliter la révision de la demande en fournissant un aperçu concis et de haut niveau des considérations importantes découlant de toute correspondance postérieure au refus avec le demandeur ainsi que de tout renseignement pertinent à la révision dont on ne disposait pas au moment du refus de la demande.
Date de modification : octobre 2019
Comme on l’a vu, le paragraphe 86(7) des Règles sur les brevets exige que l’on procède à la révision d’une demande refusée chaque fois que la réponse du demandeur à une décision finale ne rend pas la demande acceptable.
La révision est principalement axée sur la résolution de l’impasse ayant entraîné le refus, mais elle est aussi complète, ce qui signifie que les irrégularités apparentes dans une demande, même au-delà de celles qui sont indiquées dans la décision finale et/ou dans le résumé des motifs, sont signalées à cette étape[351]. C’est ce qui ressort de l’alinéa 86(7)c) des Règles sur les brevets, qui dit que la demande est révisée.
On peut dire de façon générale que le processus de révision vise l’efficacité, le caractère définitif et la conformité de la demande avec la Loi sur les brevets et les Règles sur les brevets dans le respect des principes de justice naturelle et d’équité procédurale.
On peut mettre fin à la révision par le retrait de la demande, et la révision ne sera généralement pas effectuée pendant les périodes où la demande est réputée abandonnée par effet de la Loi. On met également fin à la révision lorsque la demande demeure abandonnée en dehors de la période de rétablissement.
Date de modification : septembre 2017
La Commission d’appel des brevets (CAB) aide le commissaire à effectuer la révision d’une demande refusée[352]. La CAB est un organisme consultatif composé d’un président et de plusieurs membres, dont chacun est un haut fonctionnaire du Bureau des brevets ayant déjà travaillé comme examinateur de brevet. La révision d’une demande spécifique est généralement effectuée au nom du commissaire par un comité composé de trois membres de la CAB. Pour que la révision de la demande soit impartiale, ces membres ne doivent pas avoir participé au traitement de la demande ou avoir antérieurement donné des conseils à l’égard de celle-ci.
La révision n’a lieu qu’après l’expiration du délai pour répondre à la décision finale et une fois le résumé des motifs préparé et transmis à la CAB. À partir de ce moment, c’est la CAB qui prend la demande en charge.
Il convient de noter que le processus de révision est un processus ex parte, c’est-à-dire qu’il n’y a qu’une partie à l’instance, à savoir le demandeur de brevet. Il s’agit d’un prolongement de la procédure administrative du bureau à l’égard des demandes de brevet selon la Loi sur les brevets, mais il est réalisé indépendamment de la division de l’examen.
Date de modification : octobre 2019
Au cours du processus de révision, le demandeur peut s’attendre à ce que la Commission communique avec lui à plusieurs reprises. Ces communications peuvent couvrir à la fois des questions administratives et des questions de fond relatives à la révision.
Les questions administratives comportent notamment d’informer le demandeur que la demande a été transférée à la CAB et les détails quant à la possibilité pour le demandeur de se faire entendre.
Les questions de fond incluent de maintenir le demandeur informé de toutes les questions touchant la révision, y compris de fournir au demandeur une copie du résumé des motifs.
Quand une demande rejetée est transférée à la CAB, le demandeur en est informé par une lettre initiale de la Commission. Cette lettre initiale, au minimum, informera le demandeur, conformément à l’alinéa 86(7)a) des Règles sur les brevets (ou à l’alinéa 199(3)a) des Règles sur les brevets, le cas échéant), que le refus de l’examinateur n’a pas été retiré [voir 26.05.02] et que l’affaire en cause a été transférée à la CAB. Une copie du résumé des motifs [voir 26.06] accompagnera la lettre.
Si le demandeur a répondu à la décision finale en soumettant des modifications, la lettre initiale confirme également, conformément à l’alinéa 86(7)b) des Règles sur les brevets (ou à l’alinéa 199(3)b) des Règles sur les brevets, le cas échéant), que parce que le refus n’a pas été retiré, toute modification reçue en réponse à la décision finale à l’intérieur du délai mentionné au paragraphe 86(5) est considérée comme n’ayant jamais été faite.
Des renseignements complémentaires relatifs à la révision, notamment l’offre quant à la possibilité de se faire entendre, peuvent être mentionnés dans la lettre initiale ou être abordés séparément.
La CAB accorde généralement au demandeur une période de temps pour répondre à ces communications. Il est important de noter, cependant, qu’une lettre de la CAB ne constitue pas un rapport d’examen. Même si une réponse du demandeur n’est pas fournie dans le délai indiqué, la demande ne sera pas considérée comme abandonnée. En conséquence, le défaut de répondre à une communication de la CAB n’entraînera pas l’arrêt du processus de révision.
Date de modification : octobre 2019
Au cours de la révision, le comité peut être porté à croire que d’autres irrégularités que celles signalées dans la décision finale existent dans la demande. La signalisation de telles irrégularités peut être due, par exemple, au fait que le comité interprète la demande différemment de l’examinateur, ou en raison des différentes interprétations de la jurisprudence ou des pratiques du Bureau. Elles peuvent également être dues à une nouvelle antériorité soumise dans le cadre d’une protestation déposée tardivement, à une antériorité citée récemment dans le traitement à l’étranger ou à une modification apportée à la Loi sur les brevets ou aux Règles sur les brevets.
Lorsqu’une nouvelle irrégularité est signalée au cours de la révision, le demandeur en est avisé et est informé qu’il a la possibilité de soumettre une réponse, y compris des modifications permettant de corriger l’irrégularité. Dans la mesure où les modifications proposées corrigent l’irrégularité, le commissaire, dans une Décision du commissaire, pourra ultérieurement exiger qu’elles soient apportées en vertu de l’alinéa 101b) des Règles sur les brevets [voir la section 26.08.03]. Les règles de justice naturelle commandent que la possibilité de répondre soit donnée au demandeur, de même que le paragraphe 86(9) des Règles sur les brevets, qui prévoit que :
Si, lors de la révision d’une demande de brevet refusée, le commissaire a des motifs raisonnables de croire que la demande n’est pas conforme à la Loi ou aux présentes règles en raison d’irrégularités autres que celles indiquées dans l’avis de décision finale, par avis, il informe le demandeur de ces irrégularités et lui demande de lui communiquer, au plus tard un mois suivant la date de l’avis, les motifs pour lesquels il estime sa demande conforme à la Loi et aux présentes règles.
Lorsqu’une irrégularité potentielle est identifiée en cours de révision, le comité peut aborder la question directement avec le demandeur ou il peut demander à l’examinateur de fournir une analyse à cet égard. Dans des circonstances exceptionnelles, le comité peut aussi décider qu’une recherche et une analyse d’antériorité supplémentaires sont nécessaires à l’égard d’une telle irrégularité.
Lorsqu’une analyse est demandée à un examinateur, les conclusions de l’examinateur sont présentées dans une analyse supplémentaire; un document qui a sensiblement la même forme que le résumé des motifs, mais qui porte uniquement sur la question signalée par le comité.
Si une analyse supplémentaire est demandée à l’examinateur, le demandeur devra en être dûment avisé et il recevra une copie de l’analyse.
La réponse du demandeur à une analyse supplémentaire, y compris les modifications proposées, doit se rapporter uniquement à l’irrégularité abordée dans l’analyse.
Date de modification : septembre 2017
Il est souhaitable de faire avancer la révision, autant qu’il en est raisonnablement possible, en se fondant sur une compréhension commune de ce qui est en cause. Par conséquent, en plus d’identifier de nouvelles irrégularités, il est également possible que le comité souhaite clarifier certaines autres questions avec le demandeur au cours du processus de révision.
Ces clarifications visent à faire en sorte que le demandeur et le comité aient la même compréhension, par exemple, des motifs du refus de l’examinateur, des arguments du demandeur, de la pratique en vigueur du Bureau ou encore de certains faits pertinents.
Lorsque le comité détermine qu’une clarification est souhaitable, une note sera envoyée au demandeur énonçant les questions qui, de l’avis du comité, peuvent nécessiter des clarifications. Lorsque les commentaires de l’examinateur sont requis, ceux-ci peuvent être fournis sous la forme d’une analyse supplémentaire.
Le demandeur dispose d’un délai de temps pour répondre et peut répondre par des observations écrites ou par des observations orales lors de l’audience.
Date de modification : octobre 2019
Le paragraphe 86(13) des Règles sur les brevets précise que le demandeur doit se voir donner la possibilité de se faire entendre avant le rejet de sa demande. Le demandeur est donc généralement invité à participer à une audience. La CAB fera des efforts raisonnables pour se plier à l’horaire du demandeur, mais si ce dernier n’est pas en mesure de participer à une audience en temps utile, on procèdera néanmoins à la révision.
Le demandeur n’est pas tenu d’assister à une audience et peut, au lieu de cela, demander que la révision se poursuive sur la base du dossier écrit.
Avant toute audience, le comité procède à un examen initial de l’affaire, tant pour s’assurer que les questions non résolues ont été clairement identifiées et exposées, que pour s’assurer qu’il ne subsiste aucune autre question nécessitant une clarification, comme des irrégularités signalées en vertu du paragraphe 86(9) des Règles sur les brevets [voir 26.07.03].
L’audience vise à donner au demandeur une possibilité supplémentaire de formuler et d’expliquer les raisons qui lui permettent de prétendre que la demande n’est pas irrégulière (sur la base des motifs soulevés soit par l’examinateur, soit par la CAB au cours du processus de révision) ou que les modifications proposées remédient aux irrégularités signalées. Les observations écrites et/ou les éléments de preuve supplémentaires devraient être présentés au comité bien avant l’audience, afin de s’assurer que le comité dispose de suffisamment de temps pour les examiner. Si le demandeur a connaissance de nouveaux arguments juridiques ou techniques ou d’éléments de preuve entièrement nouveaux, il doit les faire valoir le plus rapidement possible et ne pas attendre le stade de la révision par la CAB (c.-à-d. que les meilleurs arguments du demandeur doivent être présentés à l’examinateur pendant le traitement, et pas seulement devant la CAB).
L’audience peut avoir lieu en personne, par téléconférence ou par vidéoconférence au gré du demandeur, et peut inclure le comité désigné par la CAB, le demandeur et son agent de brevet et/ou coagent de brevet, ainsi que l’examinateur et le superviseur de l’examinateur.
L’audience constitue avant tout une occasion pour le demandeur d’exposer sa position dans le but de faire progresser le traitement, avec la contribution du comité.
Généralement, une audience débute par une présentation orale du demandeur. Le comité peut poser des questions au demandeur pendant ou après la présentation des arguments, selon la nécessité d’intervenir et les préférences du demandeur. L’examinateur et son superviseur sont généralement présents à l’audience et peuvent être invités par le comité à répondre à des questions ayant trait aux irrégularités et aux questions techniques. Le demandeur a la possibilité d’ajouter des commentaires avant la fin de l’audience. Aucun contre-interrogatoire entre le demandeur et l’examinateur n’est autorisé.
Les questions de fait convenues au cours de l’audience, ou les concessions faites par le demandeur, seront prises en compte dans la recommandation du commissaire. Même si l’on s’attend à ce que le demandeur soit préparé à répondre à toutes les questions posées à l’audience, il peut être acceptable, si une question inattendue est soulevée pendant les débats, que le demandeur présente des observations additionnelles au comité dans un délai ultérieur raisonnable.
Puisque le comité doit faire une recommandation au commissaire, aucune décision quant à l’issue de la demande ne peut être présentée à l’audience.
Date de modification : octobre 2019
Il n’est pas toujours nécessaire de tenir une audience. Comme indiqué à la section 26.07.04, le demandeur peut refuser de participer à une audience. Dans un tel cas, le comité désigné examine l’affaire et fait une recommandation au commissaire en tenant compte du dossier écrit dont il dispose, y compris les observations écrites additionnelles que le demandeur a fournies.
Il est également possible que le comité, après son examen initial de l’affaire, détermine que la demande est conforme à la Loi et aux Règles. Lorsque le commissaire est en accord avec cette conclusion, il n’est pas nécessaire d’inviter le demandeur à participer à une audience. Le paragraphe 86(13) des Règles sur les brevets n’exige pas la tenue d’une audience dans le cas où la demande sera acceptée.
Date de modification : septembre 2017
À l’issue de la révision du comité, celui-ci délibérera et formulera une recommandation au commissaire. Le comité considère les faits et le droit relatifs à l’affaire dont ils sont saisis, y compris les arguments et les preuves invoqués par le demandeur lors de la révision.
La recommandation est formulée sous forme de motifs écrits qui comprennent généralement une explication de l’invention considérée, des renseignements généraux sur le traitement, un énoncé des questions à trancher, les dispositions législatives pertinentes, la jurisprudence pertinente, un résumé des positions de l’examinateur et du demandeur, une analyse détaillée des questions comportant des conclusions de fait et une recommandation finale du comité.
Le commissaire aux brevets est ensuite informé de l’affaire et revoit la recommandation avant de rendre une décision finale.
Date de modification : juin 2016
La décision du commissaire énonce les motifs qui ont donné lieu à cette décision et explique toutes les conclusions au regard de la Loi sur les brevets, des Règles sur les brevets et de la jurisprudence pertinente. En règle générale, le commissaire adopte les motifs énoncés par le comité.
En plus d’être importante pour le demandeur, la décision du commissaire peut également donner un aperçu et/ou une orientation aux demandeurs et aux examinateurs de brevets quant à la compréhension actuelle de l’état du droit et de la pratique du Bureau. On revoit attentivement les décisions du commissaire lorsqu’une orientation pratique est donnée aux examinateurs.
Une copie de la décision est envoyée au demandeur (par courrier recommandé si la demande est rejetée, conformément à l’article 40 de la Loi sur les brevets). Ces décisions font partie du dossier du traitement et sont donc accessibles au public, à l’exception de celles concernant des demandes déposées avant le 1er octobre 1989. Ces dernières ne sont publiées qu’avec la permission du demandeur.
Une base de données mise à jour par le Bureau et accessible via le site Web de l’OPIC contient les décisions du commissaire rendues publiques.
Les sections suivantes présentent ce qu’il peut advenir des décisions du commissaire, ainsi que les effets en chaque cas.
Date de modification : septembre 2020
Le paragraphe 86(10) des Règles sur les brevets précise ceci :
Si, au terme de sa révision d’une demande de brevet refusée, le commissaire a des motifs raisonnables de croire que la demande est conforme à la Loi et aux présentes règles, par avis, il informe le demandeur que le refus est annulé et que sa demande a été jugée acceptable et lui demande de payer la taxe finale (voir la page Web de l’OPIC sur les Taxes générales pour les brevets au plus tard quatre mois après la date de l’avis.
En pareil cas, le demandeur est avisé, dans la décision du commissaire, que le refus est annulé et que la demande sera acceptée.
Une fois acceptée, la demande est traitée de la même façon que n’importe quelle autre demande acceptée [voir la section 25.01 du présent recueil], et un avis d’acceptation demandant le versement de la taxe finale est envoyé au demandeur.
Date de modification : octobre 2019
Lorsque, après avoir révisé la demande refusée, le commissaire est d’avis que le refus de l’examinateur est justifié, ou que la demande n’est pas conforme à la Loi et aux Règles en raison d’irrégularités identifiées au cours de la révision, et qu’elle ne peut être rendue conforme au moyen d’une modification conformément à l’alinéa 101b) des Règles sur les brevets, le commissaire rejettera la demande en vertu de l’article 40 de la Loi sur les brevets. Le rejet est indiqué dans la décision du commissaire, qui prévoit également le droit d’interjeter appel à la Cour fédérale dans un délai de six mois.
Date de modification : octobre 2019
Conformément au paragraphe 86(11) de Règles sur les brevets
Si, au terme de sa révision d’une demande de brevet refusée, le commissaire a des motifs raisonnables de croire que la demande n’est pas conforme à la Loi ou aux présentes règles et que des modifications sont nécessaires pour que la demande soit jugée acceptable, il informe, par avis, le demandeur que ces modifications doivent être apportées au plus tard trois mois après la date de l’avis.
Le demandeur sera avisé des modifications demandées dans la décision du commissaire conformément au paragraphe 86(11) des Règles sur les brevets et sera invité à apporter les modifications au titre de l’alinéa 101b) des Règles sur les brevets. Les modifications demandées dans une décision du commissaire peuvent s’inspirer des modifications proposées au cours de la révision, soit à la propre initiative du demandeur ou suite à l’identification d’irrégularités lors de la révision. Elles peuvent également se fonder uniquement sur les conclusions du commissaire quant à la façon dont la demande peut être rendue conforme à la Loi et aux Règles.
Si le demandeur ne fait pas les modifications nécessaires en réponse à la demande de modification, ou s’il fait d’autres modifications que celles qui ont été demandées, le commissaire rejette la demande en vertu de l’article 40 de la Loi sur les brevets[353].
Il convient de souligner que, dans le cas des demandes pour lesquelles le commissaire a sollicité des modifications dans un avis émis en vertu du paragraphe 30(6.3) des anciennes Règles sur les brevets, si le demandeur s’est conformé à cet avis, le commissaire enverra un autre avis informant le demandeur que le rejet est retiré, que la demande a été jugée acceptable et que le paiement de la taxe finale doit être fait au plus tard quatre mois suivant la date de cet avis conformément au paragraphe 199(5) des Règles sur les brevets.
Date de modification : décembre 2013
Lorsque le commissaire rejette une demande de brevet en vertu de l’article 40 de la Loi sur les brevets, l’article 41 de la Loi stipule que :
Dans les six mois suivants la mise à la poste de l’avis, celui qui n’a pas réussi à obtenir un brevet en raison du refus ou de l’opposition du commissaire peut interjeter appel de la décision du commissaire à la Cour fédérale qui, à l’exclusion de toute autre juridiction, peut s’en saisir et en décider.
Il peut être interjeté appel de la décision de la Cour fédérale devant la Cour d’appel fédérale et, sur autorisation, devant la Cour suprême du Canada.
Date de modification : octobre 2019
Après une décision de la Cour, le commissaire agit en conformité avec toute ordonnance en résultant. Il est à noter que la Cour a le pouvoir d’ordonner la saisie des modifications, conformément à l’alinéa 101c) des Règles sur les brevets.
Si la demande de brevet est refusée par l’examinateur en vertu du paragraphe 86(3), les dessins et le mémoire descriptif compris dans la demande de brevet ne peuvent être modifiés par le demandeur après la date prévue au paragraphe 86(8), sauf dans les cas suivants : c) la Cour suprême du Canada, la Cour d’appel fédérale ou la Cour fédérale l’ordonne.
Il convient de souligner que, dans le cas des demandes rejetées en vertu du paragraphe 199(1) des Règles sur les brevets ou du paragraphe 30(3) des anciennes Règles sur les brevets, conformément à l’article 200 des Règles sur les brevets, si une demande est rejetée par l’examinateur, le mémoire descriptif et les dessins contenus dans la demande ne peuvent être modifiés après la date prescrite au paragraphe 199(4) des Règles sur les brevets, sauf dans les cas suivants :
c) la Cour suprême du Canada, la Cour d’appel fédérale ou la Cour fédérale l’ordonne.
Date de modification : décembre 2025
Afin de maintenir en état les droits conférés par son brevet, le titulaire d’un brevet au Canada est tenu de payer, à compter du 2e anniversaire de la date de dépôt, les taxes annuelles pour le maintien en état conformément au paragraphe 46(1) de la Loi sur les brevets et au paragraphe 112(1) des Règles sur les brevets.
Si une période supplémentaire est accordée en vertu de l’article 46.1 de la Loi sur les brevets, le breveté doit payer les taxes de maintien en état à compter du 20e anniversaire de la date de dépôt (paragraphe 46.2(1) de la Loi sur les brevets et paragraphe 117.05(1) des Règles sur les brevets).
Veuillez consulter le chapitre 5 pour savoir qui peut payer les taxes pour le maintien en état et les surtaxes à l’égard d’un brevet.
Date de modification : décembre 2025
Les montants des taxes pour le maintien en état d’un brevet et les dates d’échéance du paiement en vigueur se trouvent dans la page Web de l’OPIC sur les Taxes générales pour les brevets. Les taxes pour le maintien en état doivent être payées annuellement au plus tard à l’anniversaire de la date de dépôt, à compter du 2e anniversaire de la date de dépôt.
Tout ou partie des taxes pour le maintien en état payables à l’égard d’un brevet donné peut être payé à l’avance. Conformément aux paragraphes 112(4) et 117.05(2) des Règles sur les brevets, le délai fixé pour le paiement des taxes pour le maintien d’un brevet ne peut être prorogé.
Date de modification : décembre 2025
Si un brevet est accordé au titre d’une demande de brevet à l’égard de laquelle une taxe de maintien en état pour un anniversaire de la date de dépôt, qui était payable au cours de la période de douze mois précédant le jour où le brevet a été accordé, n’a pas été payée avant ce jour, le montant de cette taxe impayée sera ajouté à celui de la première taxe à payer pour le maintien en état des droits conférés par ce brevet. Le paiement d’une surtaxe sera également exigé (paragraphes 112(5) et 117.05(3) des Règles sur les brevets).
Date de modification : décembre 2025
Si le plein montant d’une taxe pour le maintien en état n’est pas payé au plus tard à la date d’anniversaire, le paiement d’une surtaxe sera également exigé (alinéa 46(2)a) de la Loi sur les brevets; articles 115 et 117.08 des Règles sur les brevets). Un avis du commissaire sera envoyé au breveté peu après la date d’échéance du paiement de la taxe pour le maintien en état, conformément aux alinéas 46(2)b) ou 46.2(1)b) de la Loi sur les brevets. L’avis exigera du breveté qu’il paie la taxe pour le maintien en état ainsi que la surtaxe avant l’expiration de celui des délais suivants qui expire le dernier :
La période comprise entre la date d’échéance initiale pour le paiement de la taxe pour le maintien en état et l’expiration du délai de six mois suivant la date d’échéance ou du délai de deux mois suivant la date de l’avis, selon celui de ces délais qui expire le dernier, est appelée « délai pour la surtaxe ».
Date de modification : décembre 2025
Si la taxe pour le maintien en état et la surtaxe ne sont pas payées avant l’expiration du délai pour la surtaxe, la période de validité du brevet sera réputée expirée rétroactivement à la date d’échéance initiale pour le paiement de la taxe pour le maintien en état conformément au paragraphe 46(4) de la Loi sur les brevets et à l’article 113 des Règles sur les brevets.
Si la taxe pour le maintien en état et la surtaxe ne sont pas payées avant l’expiration du délai pour la surtaxe applicable au brevet pour lequel la période supplémentaire a été accordée, la période supplémentaire du brevet sera réputée expirée rétroactivement à la date d’échéance initiale pour le paiement de la taxe pour le maintien en état conformément au paragraphe 46.2(4) de la Loi sur les brevets et à l’article 117.06 des Règles sur les brevets.
Date de modification : octobre 2019
Bien que la Loi sur les brevets ou les Règles sur les brevets ne l’exigent pas, le Bureau des brevets s’efforcera d’informer les brevetés de la péremption réputée de leur brevet dans une lettre de courtoisie. Veuillez prendre note que, dans tous les cas, les brevetés auront d’abord reçu un avis les informant que leur brevet sera réputé périmé s’ils ne s’acquittent pas de leur obligation de payer la taxe pour le maintien en état et la surtaxe.
Date de modification : décembre 2025
Lorsque la période de validité d’un brevet ou la période supplémentaire est réputée expirée en vertu des paragraphes 46(4) ou 46.2(4) de la Loi sur les brevets, il est possible, en vertu des paragraphes 46(5) et 46.2(5) de la Loi sur les brevets et des articles 116 et 117 ou 117.09 et 117.1, selon le cas, des Règles sur les brevets, de présenter au commissaire une requête d’annulation de l’expiration réputée.
L’expiration réputée sera annulée uniquement si le commissaire détermine que l’omission s’est produite malgré l’exercice de la diligence requise en l’espèce (alinéas 46(5)b) ou 46.2(5)b) de la Loi sur les brevets).
Date de modification : décembre 2025
En vertu de l’article 116 et du paragraphe 117.09(1) des Règles sur les brevets, la limite de temps pendant laquelle un breveté peut demander l’annulation de l’expiration réputée de la période de validité d’un brevet ou de la période supplémentaire est de douze mois après l’expiration du délai de six mois suivants la date d’échéance du paiement de la taxe pour le maintien en état applicable. Les périodes de six mois et de douze mois seront prorogées en vertu de l’article 78 de la Loi sur les brevets si elles expirent un jour réglementaire ou un jour désigné. Un exemple est présenté ci-dessous à titre indicatif.
Exemple :
La taxe pour le maintien en état d’un brevet était payable au plus tard le 31 mars, mais n’a pas été payée. Un avis du commissaire est envoyé le 15 avril et exige que le breveté paie la taxe pour le maintien en état et la surtaxe avant l’expiration du délai de deux mois suivant la date de l’avis ou du délai de six mois suivant la date d’échéance du paiement de la taxe pour le maintien en état, selon celui de ces délais qui expire le dernier. Dans ce cas-ci, le délai qui expire le dernier est le délai de six mois suivant la date d’échéance du paiement de la taxe pour le maintien en état; la date d’expiration applicable est donc le 30 septembre de la même année. Au 30 septembre, la taxe pour le maintien en état et la surtaxe n’ont pas été payées; la période de validité du brevet est donc réputée expirée rétroactivement à la date d’échéance du paiement de la taxe pour le maintien en état, soit le 31 mars. Le délai dont dispose le breveté pour présenter une requête d’annulation de l’expiration réputée expire le 30 septembre de l’année suivante.
Date de modification : décembre 2025
Les modifications apportées à la Loi sur les brevets et aux Règles sur les brevets (DORS/2019-251) aux fins de la mise en œuvre du Traité sur le droit des brevets (PLT) introduisent une norme de diligence requise à laquelle doivent satisfaire les brevetés qui souhaitent présenter une requête d’annulation de l’expiration réputée de la période de validité d’un brevet ou de la période supplémentaire découlant de l’omission de payer une taxe réglementaire pour le maintien en état et la surtaxe.
Sous réserve des dispositions transitoires énoncées ci-dessous, pour qu’une période de validité d’un brevet ou une période supplémentaire puisse être réputée n’avoir jamais expirée, le commissaire doit d’abord déterminer que l’omission s’est produite malgré l’exercice de la diligence requise en l’espèce, conformément aux paragraphes 46(5) ou 46.2(5) de la Loi sur les brevets.
Date de modification : octobre 2022
L’article 78.55 de la Loi sur les brevets précise que l’article 46 de la Loi sur les brevets, dans sa version immédiatement antérieure au 30 octobre 2019, s’applique aux taxes pour le maintien en état dont le paiement était dû (sans inclure le délai de grâce) avant le 30 octobre 2019. Si la date d’échéance du paiement d’une taxe pour le maintien en état (sans inclure le délai de grâce) est antérieure au 30 octobre 2019 et que la taxe pour le maintien en état, qui se trouve dans la page Web de l’OPIC sur les Taxes générales pour les brevets, n’a pas été payée au plus tard à cette date d’échéance, le breveté disposera d’un délai de grâce de 12 mois.
Date de modification : décembre 2025
Pour que le commissaire aux brevets puisse déterminer si la diligence requise a été exercée, le breveté doit fournir les raisons à l’origine de l’omission d’accomplir l’acte qui aurait dû être accompli pour éviter l’expiration réputée de la période de validité du brevet ou de la période supplémentaire. Si le commissaire détermine que l’omission s’est produite bien que le breveté ait exercé la diligence requise, l’expiration réputée de la période de validité du brevet ou de la période supplémentaire en vertu des paragraphes 46(4) ou 46.2(4) de la Loi sur les brevets est alors réputée n’avoir jamais eu lieu. L’expiration réputée d’une période de validité brevet ou d’une période supplémentaire est annulée uniquement si les exigences applicables énoncées aux paragraphes 46(5) ou 46.2(5) de la Loi sur les brevets sont satisfaites et que le commissaire informe le breveté qu’il a déterminé que la diligence requise en l’espèce a été exercée.
Date de modification : octobre 2019
Pour déterminer si l’omission s’est produite bien que le breveté ait exercé la diligence requise, le commissaire évaluera si le breveté a pris toutes les mesures qu’un titulaire de brevet raisonnablement prudent aurait prises — compte tenu des circonstances entourant l’omission — pour éviter l’omission, et si l’omission s’est produite bien que ces mesures aient été prises. Les mesures prises par le breveté après que l’omission se soit produite ne seront pas prises en considération aux fins de cette détermination. De façon générale, cette approche concorde avec l’approche qu’adopte actuellement l’OPIC lorsqu’il agit en qualité d’office récepteur dans le contexte d’une requête en restauration du droit de priorité en vertu du Traité de coopération en matière de brevets (PCT), lorsque cette requête en restauration du droit de priorité est fondée sur la présomption que la diligence requise dans les circonstances a été exercée.
Date de modification : décembre 2025
Le breveté doit, dans les douze mois suivant la fin des six mois après la date d’échéance applicable de la taxe pour le maintien en état, satisfaire aux exigences suivantes énoncées aux alinéas 46(5)a) ou 46.2(5)a) de la Loi sur les brevets pour obtenir l’annulation de l’expiration réputée de la période de validité de son brevet ou de la période supplémentaire :
Date de modification : octobre 2019
Pour déterminer si l’omission s’est produite malgré l’exercice de la diligence requise dans les circonstances, le commissaire examinera les raisons à l’origine de l’omission d’agir fournies par le breveté. Pour aider le commissaire à faire cette détermination, l’Office recommande que le breveté inclue, parmi les raisons à l’origine de l’omission, les éléments suivants dans sa requête d’annulation de la péremption réputée :
Le breveté peut également inclure des preuves de l’existence des circonstances alléguées ou des raisons à l’origine de l’omission, telles qu’un certificat médical ou des affidavits pertinents. Pour en savoir plus sur la protection de votre vie privée, veuillez consulter la section 8.02.05a au chapitre 8.
Date de modification : octobre 2019
Le commissaire examinera les raisons à l’origine de l’omission de payer la taxe pour le maintien en état et la surtaxe afin de déterminer si l’omission s’est produite malgré l’exercice de la diligence requise dans les circonstances. Pour déterminer si l’omission s’est produite malgré l’exercice de la diligence requise dans les circonstances, le commissaire déterminera si l’on aurait raisonnablement pu s’attendre à ce que d’autres mesures soient prises pour éviter l’omission et tiendra compte des circonstances spécifiques entourant l’omission d’accomplir l’acte qui devait être accompli. Les mesures prises par le breveté après que l’omission se soit produite ne seront pas prises en considération aux fins de cette détermination. Ainsi, le commissaire tiendra compte de la diligence habituelle dont une personne prudente aurait fait preuve dans les circonstances.
Aux fins de cette détermination, l’Office tiendra compte des facteurs pris en considération par le Bureau international et les offices récepteurs qui sont décrits au paragraphe 166M des Directives à l’usage des offices récepteurs du PCT, tout en gardant à l’esprit que les faits et les circonstances ne sont jamais identiques d’un dossier à un autre.
En règle générale, dans les circonstances énumérées ci-dessous, le Bureau déterminera que l’omission s’est produite bien que le breveté, l’agent de brevet ou une autre personne autorisée par le breveté ait exercé la diligence requise dans les circonstances, dans la mesure où ces personnes démontrent avoir exercé la diligence dont une personne raisonnablement prudente aurait fait preuve dans les mêmes circonstances :
En règle générale, dans les circonstances énumérées ci-dessous, le Bureau déterminera que la diligence requise dans les circonstances n’a pas été exercée par le breveté, l’agent de brevets ou une autre personne autorisée par le breveté :
Date de modification : décembre 2025
Avant que toute détermination soit faite par le commissaire en vertu des alinéas 46(5)b) ou 46.2(5) b) de la Loi sur les brevets à savoir si la diligence requise en l’espèce a ou non été exercée, le Bureau des brevets enverra une lettre au breveté pour l’informer que le commissaire entend procéder à cette détermination et que le breveté dispose d’un délai d’un mois à compter de la date de la lettre pour présenter des observations s’il le souhaite.
Date de modification : octobre 2019
À moins que le breveté ne soit informé que le commissaire a l’intention de déterminer que la diligence requise dans les circonstances n’a pas été exercée, le breveté peut s’attendre à recevoir une réponse à sa requête d’annulation de la péremption réputée, y compris la décision du commissaire relativement à l’exercice de la diligence requise, dans les deux mois suivant la réception de sa requête d’annulation de la péremption réputée par le Bureau ou dans les deux mois suivant la réception de la dernière pièce de correspondance relative à sa requête d’annulation.
Date de modification : septembre 2020
Il arrive qu’un brevet contienne des erreurs, commises par inadvertance ou résultant d’une omission de la part du breveté ou du Bureau des brevets. Le Bureau invite donc les demandeurs à passer en revue tous leurs documents avant de les soumettre, de même que le mémoire descriptif et les dessins qui figurent au dossier du Bureau lorsqu’un avis d’acceptation est envoyé, afin de s’assurer qu’ils ne contiennent aucune erreur. Certaines erreurs présentes dans un brevet délivré peuvent être corrigées.
Date de modification : septembre 2020
Le commissaire peut conformément au paragraphe 107(1) des Règles sur les brevets, corriger des erreurs commises par le commissaire dans un brevet ou dans le mémoire descriptif ou les dessins auxquels renvoie le brevet dans les 12 mois suivant la délivrance du brevet ou sur demande du breveté présenté dans ce délai. Pour que le commissaire apporte la correction demandée, il doit être évident, d’après les documents déposés auprès du Bureau des brevets, que le brevet, le mémoire descriptif ou les dessins contiennent autre chose que ce qui était voulu et que rien d’autre n’aurait pu être voulu que ce qui est prévu par la correction. Aucune taxe n’est exigée pour la correction des erreurs évidentes commises par le commissaire.
Le Bureau des brevets applique un processus d’assurance de la qualité rigoureux pour s’assurer que les brevets qu’il délivre sont exempts de toute erreur, mais il arrive à l’occasion qu’une erreur soit commise. Bien que le commissaire puisse corriger ces erreurs sans que le breveté en fasse la demande, le Bureau des brevets invite les brevetés à passer en revue le brevet qui leur a été délivré dès la réception de ce dernier et à signaler sans délai toute erreur au commissaire, car la période pendant laquelle ces erreurs peuvent être corrigées est courte.
Toutes les demandes de correction d’erreurs commises par le commissaire dans un brevet délivré doivent satisfaire aux exigences concernant les communications écrites destinées au commissaire qui sont énoncées au chapitre 2. Chaque demande doit comprendre ce qui suit :
Date de modification : septembre 2020
En vertu de l’article 108 des Règles sur les brevets, le commissaire peut, de sa propre initiative dans les six mois suivant la date à laquelle un certificat est délivré en vertu de l’article 48.4 de la Loi sur les brevets, ou à la demande du breveté durant cette période, corriger une erreur commise par le conseil de réexamen dans le certificat si, à la lumière des documents que le Bureau des brevets avait en sa possession à cette date, il est évident qu’autre chose que ce qui était dans le certificat était prévu et que rien d’autre que la correction n’aurait pu être prévu.
Date de modification : octobre 2022
Les brevetés peuvent, dans les 12 mois suivant la délivrance du brevet, demander la correction d’une erreur dans la désignation du breveté ou de l’inventeur, du moment que la correction n’entraîne pas de changement quant à la personne du breveté ou de l’inventeur, conformément à l’alinéa 109(1)a) des Règles sur les brevets. La correction peut être apportée après l’expiration du délai de 12 mois suivant la date de délivrance du brevet, mais la demande de correction doit être soumise avant l’expiration de ce délai. La demande doit contenir un énoncé selon lequel la correction n’ajoute pas et ne supprime pas le nom d’un breveté ou d’un inventeur et ne change pas l’identité d’un breveté ou d’un inventeur, selon le cas.
Date de modification : octobre 2019
Les brevetés peuvent, dans les 12 mois suivant la délivrance du brevet, demander la correction d’erreurs évidentes dans le mémoire descriptif ou les dessins, conformément à l’alinéa 109(1)b) des Règles sur les brevets. L’erreur doit être évidente, c’est-à-dire qu’il doit être évident pour une personne versée dans l’art que les dessins ou le mémoire descriptif contiennent autre chose que ce qui était voulu ET que rien d’autre n’aurait pu être voulu que ce qui est prévu par la correction proposée par le breveté.
Date de modification : septembre 2020
Conformément au paragraphe 109(2) des Règles sur les brevets, la demande de correction d’une erreur présente dans un brevet conformément au paragraphe 109(1) doit contenir ce qui suit :
Si le breveté présente une demande de correction d’une erreur dans un brevet, mais que cette dernière n’est pas conforme aux exigences et/ou que le breveté omet de payer la taxe réglementaire, le commissaire enverra un avis exigeant que le breveté fournisse les renseignements requis et/ou paie la taxe réglementaire dans les trois mois suivant la date de l’avis. Si les renseignements requis et/ou la taxe réglementaire ne sont pas reçus avant l’expiration de ce délai, la demande de correction sera considérée comme n’ayant jamais été présentée.
La copie du brevet délivré ne devrait jamais être soumise au Bureau des brevets lorsqu’une correction est demandée.
Le paiement de la taxe réglementaire doit obligatoirement accompagner la demande de correction et le paiement de cette taxe n’est pas subordonné à l’acceptation ou au rejet de la demande de correction.
Date de modification : septembre 2020
Si le commissaire corrige une erreur en application des articles 107, 108 ou 109 des Règles sur les brevets, il délivrera un certificat énonçant la correction. La correction a un effet rétroactif et sera réputée avoir été apportée à la date de délivrance du brevet ou du certificat.
Date de modification : octobre 2019
La renonciation est un mécanisme qui permet au breveté, à tout moment pendant la durée du brevet, de modifier son brevet afin de réduire la portée des revendications comprises dans le brevet original. Elle est utilisée lorsque le breveté a donné « trop d’étendue » à son mémoire descriptif, « par erreur, accident ou inadvertance, et sans intention de frauder ou tromper le public », en revendiquant plus que la chose dont il est lui-même l’inventeur ou en revendiquant un objet à l’égard duquel il n’avait aucun droit[354] (paragraphe 48(1) de la Loi sur les brevets). La renonciation ne porte pas nécessairement sur l’intégralité d’une revendication ou de plusieurs revendications. Elle peut également viser une partie seulement d’une revendication[355], à condition toutefois qu’elle n’entraîne pas un élargissement de la portée de la revendication ou de toute autre revendication qui renvoie la revendication faisant l’objet de la renonciation[356].
Le dépôt d’une renonciation représente une renonciation à l’objet. Une renonciation constitue aussi une déclaration claire et non équivoque selon laquelle les revendications du brevet original sont trop étendues et sont par conséquent invalides[357].
Date de modification : septembre 2020
Pour déposer une renonciation, la formule 2 de l’annexe 1 des Règles sur les brevets doit être remplie et être déposée auprès du Bureau des brevets avec la taxe pertinente (voir la page Web de l’OPIC sur les Taxes générales pour les brevets, paragraphe 48(2) de la Loi sur les brevets et article 120 des Règles sur les brevets). Lorsqu’il remplit la formule 2, le breveté doit reproduire la formulation des paragraphes 3(1) et 3(2) de la formule, lesquels précisent les éléments auxquels il renonce. L’expression « [...] à l’exception de l’objet de l’invention que définit la revendication suivante : » utilisée au paragraphe 3(2) de la formule 2 indique les autres revendications qui définissent les éléments des revendications partiellement visées par la renonciation qui sont exclus de la renonciation. L’expression susmentionnée ne peut pas être utilisée pour reformuler ou redéfinir l’invention divulguée et revendiquée[358].
Date de modification : octobre 2019
Le dépôt d’une renonciation n’entraîne pas l’examen de l’objet revendiqué par le Bureau des brevets. Le Bureau des brevets ne fait que s’assurer que la renonciation a été déposée en la forme et de la manière réglementaires conformément au paragraphe 48(2) de la Loi sur les brevets et aux articles 120 et 121 des Règles sur les brevets. Du moment que la renonciation est déposée en la forme et de la manière voulues et que la taxe réglementaire a été versée, le commissaire n’a pas le pouvoir discrétionnaire de refuser de l’inscrire au registre[359].
Le fardeau de démontrer que la renonciation satisfait à toutes les exigences du paragraphe 48(1) de la Loi sur les brevets incombe au breveté. De plus, il n’existe aucune présomption de validité de la renonciation[360]. La validité de la renonciation dépend de ce qui suit : l’état d’esprit du breveté au moment où ce dernier a préparé son mémoire descriptif[361]; si la renonciation est faite de bonne foi et non pour une raison irrégulière[362]; la période écoulée entre la découverte d’un problème que pose le brevet et le dépôt d’une renonciation[363]; si la renonciation élargit la portée du brevet[364]; si la renonciation a pour effet de reformuler une invention[365]; ou si la renonciation ajoute une combinaison nouvelle et différente par l’ajout d’éléments à la revendication[366].
Si les tribunaux déterminent que la renonciation est non valide, les revendications visées par la renonciation doivent redevenir ce qu’elles étaient avant le dépôt de la renonciation. Cependant, les revendications visées par la renonciation, telles qu’elles étaient avant la renonciation sont invalides[367] pour cause de portée excessive de l’aveu du breveté[368].
Date de modification : décembre 2015
En principe, la renonciation n’a aucune incidence sur les procédures judiciaires déjà en instance au moment où elle est faite (paragraphe 48(4) de la Loi sur les brevets).
Suivant le dépôt d’une renonciation, les autres revendications sont réputées valides quant aux éléments auxquels le breveté n’a pas renoncé, tels qu’ils sont énoncés dans la renonciation (paragraphe 48(6) de la Loi sur les brevets). Ainsi, la revendication de portée excessive qui n’a pas été jugée invalide peut échapper à une déclaration d’invalidité, si une renonciation valide est déposée, mais seulement dans la mesure où celle-ci l’a été en temps opportun[369].
La renonciation n’est pas conditionnelle. Les revendications existantes du brevet sont celles qui sont modifiées par la renonciation, et la seule invention que protègent les lettres patentes est celle qui est définie dans les revendications existantes[370].
Date de modification : décembre 2015
Le réexamen a pour but d’offrir une procédure relativement sommaire et une solution de rechange peu coûteuse aux procédures d’invalidation devant les tribunaux ou la possibilité pour un breveté d’obtenir le réexamen par le Bureau des brevets des revendications d’un brevet déjà délivré[371].
Comme l’a souligné la Cour fédérale dans l’affaire Prenbec c. Timberblade, la procédure de réexamen est de nature moins exhaustive qu’une action en invalidation (par. 48). Par exemple, contrairement à une action, la procédure de réexamen se limite aux questions découlant du dossier d’antériorité fourni par la partie requérante. De plus, le conseil de réexamen n’a pas les moyens de vérifier la crédibilité des questions de fait contestées (par. 34) dont dispose le tribunal, par exemple en entendant des témoins en contre-interrogatoire (par. 47)[372].
La procédure de réexamen est décrite aux articles 48.1 à 48.5 de la Loi sur les brevets. Toute personne, y compris le breveté, peut demander le réexamen d’une revendication comprise dans un brevet délivré après le 1er octobre 1989, à tout moment pendant la durée du brevet, à la lumière de documents d’antériorité. Ceci s’applique aux demandes de brevet déposées avant le 1er octobre 1989 pour lesquelles un brevet a subséquemment été délivré.
Suivant la réception d’une demande de réexamen acceptable en conformité avec les paragraphes 48.1(1) et (2) de la Loi sur les brevets, le réexamen se déroule en une ou en deux étapes, selon le résultat de la première étape, toutes deux étant de nature ex parte. Si l’auteur de la demande est également le breveté, il participera à la deuxième étape. Dans les cas où l’auteur de la demande n’est pas le breveté, les observations de l’auteur de la demande après le dépôt d’une demande acceptable ne seront pas admises ni prises en compte pendant le réexamen.
À la première étape, une décision préliminaire est prise par un conseil de réexamen établi par le commissaire aux brevets quant à savoir si la demande de réexamen soulève un nouveau point de fond vis-à-vis de la brevetabilité. La décision préliminaire inclut les motifs du conseil de réexamen pour lesquels la demande soulève ou non un nouveau point de fond vis-à-vis de la brevetabilité.
Lorsqu’un nouveau point de fond vis-à-vis de la brevetabilité est soulevé, le réexamen du brevet est réalisé en deuxième étape en fonction de ce point.
Dans le cadre de la procédure de réexamen, le conseil n’est pas une partie adverse comme le serait un concurrent dans une action en invalidation. Le rôle du conseil est plutôt celui d’un arbitre dans un contexte administratif. L’expertise de ses membres peut être tenue en compte dans toutes les décisions qui sont prises pour remplir les obligations légales du conseil[373]. Lorsqu’il tire des conclusions de fait d’après le dossier dont il dispose, comme qui est la personne ordinaire versée dans l’art et quelles étaient les connaissances générales courantes pertinentes, un conseil de réexamen n’a pas le fardeau de rechercher et de repérer une preuve indépendante à l’appui de ces conclusions[374]. Ces conclusions sont examinées par une cour de révision selon la norme de la décision raisonnable, compte tenu de l’expertise du conseil[375].
La Commission d’appel des brevets est chargée de l’administration de la procédure de réexamen conformément aux obligations qui lui incombent.
Date de modification : septembre 2020
Une demande de réexamen écrite doit être déposée, accompagnée de la taxe pertinente (voir la page Web de l’OPIC sur les Taxes générales pour les brevets) et, si l’auteur de la demande est une petite entité, d’une déclaration du statut de petite entité (paragraphe 44(3) des Règles sur les brevets).
La demande de réexamen doit être fondée sur un dossier d’antériorité, constitué de brevets, de demandes de brevet accessibles au public ou d’imprimés (paragraphe 48.1(1) de la Loi sur les brevets). La demande doit exposer la pertinence des documents d’antériorité et comment ceux-ci sont appliqués aux revendications qui font l’objet de la demande de réexamen (paragraphe 48.1(2) de la Loi sur les brevets). Par exemple, la demande peut indiquer pourquoi une revendication particulière est antériorisée en vertu de l’article 28.2 de la Loi sur les brevets à la lumière d’un document d’antériorité.
Toute demande de réexamen et les procédures subséquentes sont versées au dossier électronique du Bureau lié au brevet délivré.
À la réception d’une demande de réexamen, un membre de la Commission d’appel des brevets examine le dossier au nom du commissaire aux brevets pour assurer que les exigences des paragraphes 48.1(1) et 48.1(2) de la Loi sur les brevets et de l’article 122 des Règles sur les brevets ont été satisfaites.
Si la demande de réexamen satisfait à ces exigences et si l’auteur de la demande n’est pas le breveté, une copie de la demande et du dossier d’antériorité est transmise au breveté. Si l’auteur de la demande est le breveté, une telle copie n’est pas transmise (paragraphe 48.1(3) de la Loi sur les brevets).
Parallèlement, le commissaire aux brevets établit un conseil de réexamen (paragraphe 48.2(1) de la Loi sur les brevets). Le conseil doit se composer d’au moins trois personnes, dont au moins deux sont des employés du Bureau des brevets. En règle générale, le conseil de réexamen se compose d’un membre de la Commission d’appel des brevets agissant à titre de président et de deux examinateurs de brevets provenant de la division d’examen dont relève le brevet. Les membres du conseil de réexamen ne doivent pas avoir participé à l’examen de la demande ayant mené à la délivrance du brevet ni y avoir formulé des recommandations.
Une fois que le conseil de réexamen est établi, le breveté est informé de la composition du conseil par le commissaire, qui ne participe plus par la suite à la procédure de réexamen[376].
La réception d’une demande de réexamen acceptable et l’établissement du conseil de réexamen déclenchent la première étape de la procédure de réexamen.
Advenant que la demande de réexamen ne satisfasse pas aux exigences des paragraphes 48.1(1) ou 48.1(2) de la Loi sur les brevets ou de l’article 122 des Règles sur les brevets, son auteur en est avisé.
Parmi les exemples de demandes jugées inacceptables figurent les demandes qui n’exposent pas en détail la pertinence des documents d’antériorité ni comment ceux-ci sont appliqués à la revendication ou celles qui reposent sur des éléments qui ne seraient pas considérés comme des « antériorités » en vertu de l’article 48.1(1) de la Loi sur les brevets. Minimalement, une demande acceptable doit définir le lien entre les caractéristiques des documents d’antériorité et celles des revendications faisant l’objet de la demande de réexamen.
Le défaut d’inclure une déclaration du statut de petite entité si l’auteur de la demande est une petite entité rendrait également la demande inacceptable. Toutefois, cette déclaration peut être fournie sans qu’il soit nécessaire de présenter à nouveau l’ensemble de la demande de réexamen.
Les requêtes de réexamen qui ne sont pas conformes peuvent être corrigées et déposées à nouveau sans qu’il soit nécessaire de verser une nouvelle taxe. Une demande de réexamen n’est pas considérée avoir été déposée tant qu’elle n’est pas conforme aux exigences de la Loi sur les brevets et des Règles sur les brevets. Ainsi, aucune autre mesure n’est prise quant au bien-fondé de la demande tant qu’une demande acceptable n’a pas été déposée.
Si une demande est conforme pour certaines revendications, mais pas pour d’autres, p. ex., si la pertinence des documents d’antériorité n’est exposée qu’à propos de certaines des revendications faisant l’objet d’une demande de réexamen, l’avis, l’établissement du conseil de réexamen et le déclenchement de la première étape du réexamen seront alors entamés pour les revendications pour lesquelles la demande est conforme. La brevetabilité des revendications pour lesquelles la demande n’est pas conforme ne sera pas prise en compte dans la procédure de réexamen.
La copie du brevet délivré ne doit jamais être déposée auprès du Bureau des brevets au moment de déposer une demande de réexamen.
Date de modification : décembre 2015
Dans un délai de trois mois suivant sa constitution, le conseil de réexamen doit déterminer si la demande de réexamen soulève un nouveau point de fond vis-à-vis de la brevetabilité des revendications du brevet faisant l’objet de la demande de réexamen (paragraphe 48.2(2) de la Loi sur les brevets). Il s’agit là d’une question préliminaire à laquelle il faut répondre avant de poursuivre le réexamen du brevet.
Pour soulever un nouveau point de fond vis-à-vis de la brevetabilité, la demande de réexamen doit présenter une question se rapportant à la validité d’une ou de plusieurs revendications qui n’a pas été déjà examinée au cours de la poursuite de la demande ayant donné lieu à la délivrance du brevet faisant l’objet de la demande de réexamen et qui n’a pas été examinée dans le cadre d’autres procédures antérieures mettant en cause le brevet. La question ne doit également pas être étroitement liée à une question qui a antérieurement été examinée de sorte qu’il ne s’agit pas d’un nouveau point de fond.
Un nouveau point de fond vis-à-vis de la brevetabilité est le plus souvent soulevé lorsque des documents d’antériorité ne figuraient pas au dossier au cours de la poursuite originale. Cependant, si les documents d’antériorité sont semblables à ceux qui ont été examinés pendant l’examen à tel point qu’ils seraient appliqués de la même manière, ils n’auraient aucune incidence importante dans le dossier et un nouveau point de fond vis-à-vis de la brevetabilité ne serait pas établi.
Un nouveau point de fond vis-à-vis de la brevetabilité peut reposer sur les mêmes documents d’antériorité qui ont été examinés par un examinateur au cours de l’examen original dans la mesure où l’auteur de la demande de réexamen est capable de convaincre le conseil que les documents d’antériorité n’ont pas été appliqués de la même manière par l’examinateur (c.-à-d. qu’un « nouveau » point de fond est soulevé). Par exemple, un document d’antériorité peut avoir été considéré au cours de l’examen comme ayant été appliqué comme document d’antériorité en vertu de l’article 28.2 de la Loi sur les brevets. Dans le cadre d’une demande de réexamen, le même document d’antériorité peut être utilisé en association avec un ou plusieurs autres documents d’antériorité pour appuyer la thèse de l’évidence d’une revendication en vertu de l’article 28.3 de la Loi sur les brevets.
En l’absence de preuve au dossier quant à la manière dont un examinateur a considéré les documents d’antériorité au cours de la poursuite (p. ex., la demande a été acceptée sans rapport d’examen), le conseil ne présumera pas que les documents d’antériorité ont été considérés de la manière énoncée dans la demande.
Si le conseil de réexamen détermine que la demande de réexamen ne soulève pas un nouveau point de fond vis-à-vis de la brevetabilité, l’auteur de la demande en est avisé. Cet avis, qui se présente sous la forme d’une lettre du conseil, énoncera les motifs pour lesquels le conseil a tiré cette conclusion. Cette décision du conseil est finale et ne peut faire l’objet d’un appel ou d’une révision judiciaire (article 48.2(3) de la Loi sur les brevets).
Si le conseil détermine que la demande de réexamen soulève un nouveau point de fond vis-à-vis de la brevetabilité, le breveté en est avisé dans une lettre énonçant les motifs du conseil (paragraphe 48.2(4) de la Loi sur les brevets). Ces motifs ne se limitent pas aux arguments énoncés par l’auteur de la demande dans la demande de réexamen.
Le breveté peut répondre à l’avis du conseil dans un délai trois mois et présenter des observations concernant la brevetabilité des revendications du brevet pour lesquelles l’avis a été donné (paragraphe 48.2(5) de la Loi sur les brevets). Au même moment, le breveté peut proposer des modifications au brevet pour régler la question de la brevetabilité des revendications, de sorte que le conseil dispose des modifications proposées pour la deuxième étape du réexamen (paragraphe 48.3(2) de la Loi sur les brevets).
Au cours de toutes les étapes de la procédure de réexamen, si l’auteur de la demande n’est pas le breveté, le conseil peut transmettre à l’auteur de la demande des copies de la correspondance du conseil adressée par courtoisie au breveté.
Date de modification : octobre 2019
Le réexamen du brevet sur la base d’un nouveau point de fond vis-à-vis de la brevetabilité s’amorce à la réception d’une réponse de la part du breveté ou à l’expiration du délai de trois mois suivant l’avis donné par le conseil quant à un nouveau point de fond vis-à-vis de la brevetabilité (paragraphe 48.3(1) de la Loi sur les brevets).
Dans l’éventualité où le breveté n’aurait pas transmis de réponse, le conseil transmettra par courtoisie une lettre indiquant que le réexamen du brevet a débuté. Le conseil informera aussi le breveté que, en l’absence d’autres observations, une décision sera prise et un constat de réexamen sera délivré en vertu du paragraphe 48.4(1) de la Loi sur les brevets.
Au cours de la procédure de réexamen, il pourrait y avoir des échanges multiples avec le breveté relativement aux questions que soulève la demande de réexamen. Des lettres du conseil énonceront les opinions préliminaires du conseil quant à la brevetabilité des revendications faisant l’objet du réexamen et aux modifications proposées par le breveté. Les décisions définitives quant à la brevetabilité sont mises en délibéré jusqu’à la délivrance d’un constat de réexamen.
Le breveté peut proposer des modifications au brevet (paragraphe 48.3(2) de la Loi sur les brevets), y compris des modifications à la description et/ou aux dessins. Les revendications modifiées ou nouvelles proposées au cours du réexamen doivent être numérotées consécutivement en commençant par le chiffre qui suit immédiatement celui de la dernière revendication du brevet délivré (article 123 des Règles sur les brevets).
Aucune modification ou nouvelle revendication ne doit élargir la portée d’une revendication du brevet (paragraphe 48.3(2) de la Loi sur les brevets). Cette disposition est interprétée comme signifiant que, minimalement, les revendications proposées au cours d’une procédure de réexamen doivent comporter toutes les caractéristiques de la revendication indépendante la plus large du brevet. Autrement dit, les revendications proposées ne peuvent élargir l’étendue de la protection à certains égards même si la revendication est limitée à d’autres égards.
Dans les échanges entre le conseil et le breveté au cours d’une procédure de réexamen, le breveté peut présenter des observations verbalement et/ou par écrit. Le breveté peut présenter des observations verbales en personne, par téléconférence ou par vidéoconférence, au choix du breveté.
En vertu du paragraphe 48.3(3) de la Loi sur les brevets, la deuxième étape du réexamen doit être achevée dans un délai de douze mois.
Date de modification : avril 2018
Une décision d’un conseil de réexamen est fonctionnellement équivalente à une décision du commissaire aux brevets en vertu de l’article 40 de la Loi sur les brevets. Elle représente essentiellement une nouvelle décision quant à la validité des revendications du brevet[377], bien que dans les circonstances particulières énoncées aux articles 48.1 à 48.5 de la Loi sur les brevets.
Ainsi, le conseil de réexamen, tout comme le commissaire, doit avoir la certitude que le breveté n’est pas « fondé en droit » à une revendication du brevet pour que celle-ci soit rejetée. Les mêmes critères s’appliqueraient à une décision du conseil de ne pas inclure une revendication ou autre modification dans le brevet, avec l’exigence supplémentaire qu’une telle modification n’élargisse pas la portée d’une revendication du brevet, conformément au paragraphe 48.3(2) de la Loi sur les brevets.
À la fin de la deuxième étape de la procédure de réexamen, le conseil de réexamen délivrera un constat de réexamen, qui sera expédié au breveté par courrier recommandé (paragraphes 48.4(1) et 48.4(2) de la Loi sur les brevets). Le constat produit les effets suivants sur le brevet original :
Si un constat de réexamen indique qu’une revendication indépendante est écartée d’un brevet, cela ne signifie pas pour autant que le libellé de la revendication indépendante n’est plus considéré comme faisant partie de toute revendication dépendante y renvoyant. L’annulation d’une telle revendication représente une élimination de l’étendue de la protection que confère la revendication, et non de son libellé en tant que tel.
Si le conseil détermine, en vertu du paragraphe 48.3(2) de la Loi sur les brevets, qu’il est permis d’apporter des modifications qui ont été proposées à la description et/ou aux dessins, l’inclusion de ces modifications sera également indiquée dans le constat de réexamen.
Le constat de réexamen s’accompagnera d’une décision du conseil présentée sous la forme d’une lettre adressée au breveté énonçant les motifs des décisions du conseil.
Le constat de réexamen s’accompagnera également d’un certificat d’enregistrement indiquant que le constat de réexamen délivré par le conseil a été enregistré à l’égard du brevet. De cette façon, le constat est annexé au brevet (paragraphe 48.4(2) de la Loi sur les brevets).
Suivant la procédure de réexamen, une nouvelle page couverture est créée pour le brevet indiquant que le brevet a été réexaminé. Le constat de réexamen et les modifications apportées au brevet sont sauvegardés avec la nouvelle page couverture dans le dossier électronique du Bureau des brevets et dans la Base de données sur les brevets canadiens.
Date de modification : décembre 2015
Les effets du constat de réexamen sont énoncés au paragraphe 48.4(3) de la Loi sur les brevets, à savoir :
[L]orsqu’un constat…
(a) rejette une revendication du brevet sans en rejeter la totalité, celui-ci est réputé, à compter de la date de sa délivrance, délivré en la forme modifiée;
(b) rejette la totalité de ces revendications, le brevet est réputé n’avoir jamais été délivré;
(c) modifie une telle revendication ou en inclut une nouvelle, l’une ou l’autre prend effet à compter de la date du constat jusqu’à l’expiration de la durée du brevet.
Ainsi, l’invalidité d’une revendication ou de plusieurs revendications par suite du réexamen est rétroactive. Cependant, l’ajout ou la modification de revendications fait en sorte que les droits sont conférés à l’égard de ces revendications uniquement pendant le reste de la durée du brevet.
Les effets susmentionnés ne s’appliquent pas avant l’expiration du délai d’appel [voir la section suivante], et si la décision du conseil est portée en appel, les effets susmentionnés s’appliquent seulement dans la mesure où ils se dégagent du jugement définitif des tribunaux (paragraphe 48.4(4) de la Loi sur les brevets).
Lorsque les revendications faisant l’objet d’un réexamen sont confirmées, ces revendications demeurent inchangées jusqu’à l’expiration de la durée du brevet.
Date de modification : décembre 2015
Le breveté peut porter en appel une décision du conseil de réexamen accompagnant un constat de réexamen devant la Cour fédérale (paragraphe 48.5(1) de la Loi sur les brevets). Ce droit d’appel doit être exercé dans les trois mois suivant la date à laquelle une copie du constat de réexamen est transmise au breveté par courrier recommandé (paragraphe 48.5(2) de la Loi sur les brevets).
Date de modification : décembre 2015
La redélivrance est un mécanisme prévu à l’article 47 de la Loi sur les brevets permettant de corriger un brevet « défectueux ou inopérant ». Le paragraphe 47(1) de la Loi sur les brevets énonce les conditions auxquelles un nouveau brevet redélivré peut être concédé à un breveté.
L’objectif de la disposition relative à la redélivrance est décrit comme un moyen d’offrir l’adoucissement que les tribunaux d’équité ont toujours donné dans les cas bien clairs d’accident et de méprise dans la formulation de documents écrits[378].
Il importe de souligner que, conformément à la disposition prévoyant que le commissaire aux brevets « peut » faire délivrer un nouveau brevet, l’octroi d’une redélivrance est une mesure discrétionnaire. Cependant, un tel pouvoir discrétionnaire ne peut être exercé que lorsque les conditions du paragraphe 47(1) ont été remplies. Toute demande de redélivrance qui n’est pas prévue par la Loi doit être rejetée[379]. L’exercice de ce pouvoir discrétionnaire doit également être compatible avec l’objet de la disposition relative à la redélivrance, tel que souligné ci-dessus[380].
Date de modification : octobre 2019
Le paragraphe 47(1) de la Loi sur les brevets exige que le brevet soit abandonné dans un délai de quatre ans à compter de la date de délivrance pour que le breveté puisse obtenir une redélivrance. Cette disposition est interprétée comme exigeant qu’une demande de redélivrance soit déposée dans un délai de quatre ans suivant la date de délivrance du brevet original[381]. L’abandon du brevet original, visé au paragraphe (1) est considéré comme ayant lieu au moment où la demande de redélivrance est soumise conformément à la formule 1 de l’annexe 1 des Règles sur les brevets, mais l’abandon prend effet seulement si un nouveau brevet est délivré.
Le brevet original ne devrait jamais être retourné au Bureau aux fins de redélivrance.
Date de modification : avril 2018
En vertu du paragraphe 47(1) de la Loi sur les brevets, le commissaire peut faire délivrer un brevet nouveau ou rectifié (un « brevet redélivré ») lorsqu’un brevet est jugé « défectueux ou inopérant ». À tout le moins, ceci signifie que, en raison d’une erreur quelconque, le brevet original ne réalisait pas l’intention du demandeur à la délivrance[382]. En conséquence, le breveté s’est vu délivrer un brevet qui ne représente pas ce que le demandeur avait réellement l’intention de viser et d’obtenir. Les mots « défectueux ou inopérant » au sens du paragraphe 47(1) de la Loi sur les brevets n’équivalent pas à une « irrégularité » liée à la conformité d’un brevet à la Loi sur les brevets et aux Règles sur les brevets aux fins de la validité. Un brevet peut être valide à tous les autres égards, mais ne pas exprimer l’intention du demandeur.
En vertu du paragraphe 47(1) de la Loi sur les brevets, deux raisons peuvent expliquer pourquoi un brevet peut être jugé défectueux ou inopérant : 1) une description et un mémoire descriptif insuffisants; 2) le breveté a revendiqué plus ou moins qu’il n’avait droit de revendiquer à titre d’invention nouvelle. Ainsi, le caractère « défectueux ou inopérant » du brevet a une incidence potentielle sur l’étendue de la protection du brevet ou la mesure dans laquelle le brevet décrit bien l’invention.
Les mots « défectueux ou inopérant » ne concernent pas, cependant, la redélivrance d’un brevet que le tribunal a déclaré invalide[383] ou d’un brevet pour lequel tous les droits ont expiré.
Une demande de redélivrance n’est pas un moyen permettant la réouverture de la poursuite de la demande et de permettre à un breveté de modifier son brevet comme il modifierait une demande de brevet au cours de sa poursuite normale[384]. La demande de redélivrance ne permet pas non plus au breveté de restreindre unilatéralement l’étendue de la protection comme le permettrait le dépôt d’une renonciation; elle doit satisfaire aux exigences du paragraphe 47(1) de la Loi sur les brevets.
Date de modification : octobre 2019
La disposition relative à la redélivrance vise à permettre de corriger une « erreur » qui « a été commise par inadvertance, accident ou méprise, sans intention de frauder ou de tromper »
(paragraphe 47(1) de la Loi sur les brevets). Il doit s’agir d’une erreur faisant en sorte que le brevet dont on recherche la redélivrance n’exprime pas l’invention envisagée[385]; c’est-à-dire que le brevet n’énonce pas quelque chose ou énonce mal quelque chose.
Un breveté qui cherche à obtenir une redélivrance doit démontrer que, « par inadvertance, accident ou méprise », un résultat qui était différent de ce que le demandeur avait envisagé – à la date de délivrance – a été obtenu. Le fait de s’appuyer simplement sur le brevet original pour proposer des modifications n’est pas suffisant pour établir l’intention[386]. Le breveté doit établir que le brevet délivré n’exprime pas avec exactitude l’intention du demandeur en ce qui concerne la description et le mémoire descriptif de l’invention. De même, lorsque le breveté original a cédé son droit à l’égard d’un brevet, le cessionnaire doit également établir que le brevet délivré n’exprime pas avec exactitude l’intention du demandeur du brevet original. Dans tous les cas, s’il est évident que l’intention du demandeur a été complètement réalisée, la redélivrance n’est pas justifiée[387].
Il s’agit généralement de la partie de la disposition relative à la redélivrance la plus difficile à satisfaire, comme il doit exister une preuve qu’une erreur s’est réellement produite pendant la poursuite de la demande du brevet original. Il doit également y avoir une preuve de ce que le demandeur avait l’intention que le brevet original énonce.
Le seul fait d’alléguer une erreur ne constitue pas une preuve de cette erreur. Il ne s’agit pas d’une preuve permettant au commissaire ou à un tribunal de conclure qu’une erreur a été commise[388].
C’est la preuve dans son ensemble qui est prise en compte. Une telle preuve peut par exemple comprendre le libellé du brevet lui-même, une preuve de mesures prises pendant la poursuite de la demande du brevet original[389] et de demandes de brevets correspondantes au pays et à l’étranger[390], et la preuve de communications signalant des mesures envisagées qui n’ont jamais été prises, etc. Pour être utile, la preuve doit porter une date antérieure à la délivrance du brevet original[391].
Le breveté a le fardeau de démontrer qu’une erreur s’est produite pendant la poursuite de la demande de brevet par inadvertance, accident ou méprise; l’étendue de l’expérience antérieure en matière de brevet du demandeur/ l’agent de brevets nommé, le demandeur ou le représentant commun de codemandeurs peut être prise en compte[392]. On présume que l’intention du demandeur a été réalisée par le brevet délivré[393]. laquelle présomption peut être réfutée au moyen d’une preuve suffisante à l’effet contraire. Par exemple, un breveté peut alléguer que certaines revendications ont été retirées d’une demande par erreur, mais le dossier peut indiquer que ce retrait a été fait eu égard à une irrégularité relevée par l’examinateur, pour éviter un conflit ou pour contourner un document d’antériorité[394]. À moins qu’un breveté puisse démontrer qu’une telle mesure n’aurait pas dû être prise, on présume qu’elle donne une indication de l’intention du demandeur.
L’intention doit être celle du demandeur, mais l’erreur pourrait avoir été commise ou causée par quiconque (ce qui peut comprendre l’agent de brevets ou le l’agent de brevets nommé, le demandeur ou le représentant commun de codemandeurs) au cours de la poursuite de la demande du brevet original[395].
Une erreur dans l’interprétation de la Loi peut entraîner une erreur dans un brevet. Cependant, pour être visée par le paragraphe 47(1) de la Loi sur les brevets, une telle erreur doit avoir résulté en un brevet qui ne représente pas l’intention du demandeur[396].
Date de modification : décembre 2015
Un brevet défectueux ou inopérant en raison d’une description et d’un mémoire descriptif insuffisants en est un qui manque d’éléments textuels ou graphiques ou qui comporte les mauvais éléments textuels ou graphiques, contrairement à l’intention de l’inventeur à la délivrance. Le défaut de : revendiquer ou décrire avec exactitude l’invention; revendiquer des sous-combinaisons; inclure des revendications dépendantes; ou inclure des revendications visant différentes catégories d’invention pourrait indiquer un brevet défectueux ou inopérant en raison d’une description et d’un mémoire descriptif insuffisants.
Date de modification : septembre 2020
Un brevet défectueux ou inopérant parce que le breveté a revendiqué une plus large ou une moindre portée qu’il n’avait droit de revendiquer à titre d’invention nouvelle en est un qui fait en sorte que les revendications protègent un objet plus large ou plus restreint que celui que le breveté avait l’intention de protéger. Comme la description et les dessins ont une incidence sur la portée des revendications, une erreur dans ces parties du brevet pourrait aussi faire en sorte que le brevet soit défectueux ou inopérant, parce que le breveté a revendiqué un objet ayant une plus large ou une moindre portée qu’il n’avait droit de revendiquer.[397]
Date de modification : décembre 2015
Quelle que soit la défectuosité qu’un breveté cherche à corriger dans le brevet en déposant une demande de redélivrance, tout mémoire descriptif rectifié par le breveté doit viser la « même invention... pour laquelle le brevet original a été accordé » (paragraphe 47(1) de la Loi sur les brevets).
Bien que l’article 38.2 de la Loi sur les brevets ne s’applique pas à la procédure de redélivrance, ses exigences [voir le chapitre 20 du présent recueil] sont considérées comme analogues à celles du paragraphe 47(1) exigeant qu’un brevet redélivré vise la « même invention ».
En conséquence, tout objet d’un brevet redélivré doit se fonder sur une quelconque partie de la description, des dessins ou des revendications du brevet original[398]. Cependant, rien n’exige qu’une invention qu’on cherche à faire protéger au moyen d’une redélivrance vise le même concept inventif que les revendications du brevet original[399].
L’objet que l’on cherche à ajouter qui peut être déduit de la description, des dessins ou des revendications originaux serait conforme à l’exigence relative à la « même invention » du paragraphe 47(1) de la Loi sur les brevets[400]. L’objet reconnu comme une antériorité serait également acceptable[401].
Date de modification : octobre 2019
La demande de redélivrance doit inclure la formule 1 de l’annexe 1 des Règles sur les brevets, remplie conformément aux instructions (article 118 des Règles sur les brevets). Les sections 3, 4 et 5 de la formule 1 énoncent les arguments du breveté à l’appui de l’octroi d’un brevet redélivré. La demande de redélivrance doit également inclure une description, un ensemble de dessins et/ou un ensemble de revendications modifiés. Tous les changements introduits par les modifications doivent être compatibles avec les défectuosités décrites dans la formule 1[402]. Le breveté doit également déposer la preuve la plus pertinente disponible [voir la section 31.02.02a du présent recueil].
Le brevet original ne devrait jamais être retourné au Bureau aux fins d’une redélivrance.
Date de modification : octobre 2019
À la section 3 de la formule 1, le breveté doit indiquer précisément en quoi le brevet est défectueux ou inopérant. Cet exposé peut mentionner des problèmes se rapportant aux revendications, à la description ou aux dessins. Les problèmes doivent être liés à une insuffisance de la description et du mémoire descriptif ou au fait que le breveté a revendiqué plus ou moins qu’il n’avait droit de revendiquer à titre d’invention nouvelle [voir les sections 31.01.03 et 31.01.04 du présent recueil].
La section 4 de la formule 1 doit indiquer comment l’erreur est survenue et a fait en sorte que le brevet indique autre chose que ce qui devait être indiqué. C’est à cette section que le breveté doit démontrer qu’une erreur est survenue, en ce sens que le document de brevet n’est pas conforme à l’intention du demandeur[403] [voir la section 31.01.02a du présent recueil]. La section 4 de la formule 1 doit mentionner tout élément de preuve pertinent produit en expliquant comment l’erreur est survenue et en quoi le document de brevet n’est pas conforme à l’intention du demandeur.
La section 5 de la formule 1 indique à quel moment et de quelle façon le breveté a pris connaissance de l’erreur donnant lieu à la demande de redélivrance. L’erreur doit avoir été découverte après la délivrance du brevet[404], car si le demandeur a permis qu’un brevet soit délivré en sachant parfaitement qu’une erreur était survenue pendant la poursuite de la demande, un tel acte serait normalement considéré comme étant un acte délibéré et par conséquent comme traduisant l’intention du demandeur. Dans les cas où l’erreur a été découverte après le versement de la taxe finale, mais avant la délivrance du brevet, la demande de redélivrance peut également être acceptable, avec une explication adéquate. Il importe de souligner que les circonstances décrites à la section 5 de la formule 1 peuvent aussi s’avérer pertinentes à la détermination de la question de savoir si l’intention du demandeur n’a véritablement pas été réalisée par le brevet original.
Date de modification : octobre 2019
Contrairement aux renonciations, la demande de redélivrance peut entraîner l’élargissement de la portée d’un brevet; l’étendue de la protection peut être accrue, ce qui peut avoir une incidence sur le marché intervenu avec le public. Le Bureau des brevets doit par conséquent examiner et approuver toute demande de redélivrance[405].
Compte tenu de l’effet rétroactif des brevets redélivrés (paragraphe 47(2) de la Loi sur les brevets), il importe d’assurer que la demande de redélivrance répond aux exigences de l’article 47 de la Loi sur les brevets[406]. Le Conseil de redélivrance, formé d’examinateurs principaux de brevets provenant des diverses divisions d’examen, supervise la procédure complète de demande de redélivrance et est chargé d’assurer que les demandes de redélivrance répondent à ces exigences.
Pour toute demande de redélivrance déposée, le Conseil de redélivrance vérifie en premier lieu si la demande de redélivrance est conforme aux exigences de l’article 47 de la Loi sur les brevets, lesquelles sont décrites en détail aux sections 31.01.02 à 31.01.05 du présent recueil. Cette vérification comportera un examen de la demande, des modifications proposées et de la preuve produite ainsi que du dossier de poursuite au Bureau des brevets et, s’il y a lieu, à un bureau des brevets étranger. Si la demande est conforme aux exigences, un examinateur du domaine de l’invention vérifie alors si le brevet redélivré respecterait le reste de la Loi sur les brevets et des Règles sur les brevets. Cette vérification est analogue à l’examen d’une demande de brevet et peut permettre de relever des irrégularités qui s’appliqueraient pendant cet examen.
Si le Conseil de redélivrance ou l’examinateur estime que la demande de redélivrance n’est pas conforme à la Loi sur les brevets et aux Règles sur les brevets, une lettre officielle qui en donne les motifs sera transmise. Le breveté peut répondre en faisant valoir et en précisant des points, en fournissant d’autres éléments de preuve (qui seront versés au dossier) et/ou en modifiant la description, les dessins et/ou les revendications proposés. La réponse doit aborder les questions soulevées dans la lettre officielle.
La formule 1 ne peut pas être modifiée. L’article 47 de la Loi sur les brevets n’autorise pas la modification de la formule 1 de manière à changer les motifs de la redélivrance.
En cas d’impasse entre le breveté et le Conseil de redélivrance ou l’examinateur, la demande de redélivrance peut être renvoyée à la Commission d’appel des brevets, qui formulera une recommandation à l’intention du commissaire aux brevets.
Le breveté doit présenter les meilleurs éléments de preuve en déposant la formule 1. Le Conseil de redélivrance et l’examinateur doivent disposer de toutes les questions et de toute la preuve avant de renvoyer la demande à la Commission d’appel des brevets. De plus, avant qu’une demande soit renvoyée à la Commission d’appel des brevets, toutes les irrégularités qu’elle renferme en regard de la Loi sur les brevets et les Règles sur les brevets doivent avoir été relevées par le Conseil de redélivrance et l’examinateur, même en cas d’impasse à l’étape initiale de l’examen devant le Conseil de redélivrance.
Une demande de redélivrance n’est pas abandonnée pour défaut de répondre à une lettre officielle dans un certain délai, et il n’y a, par conséquent, pas de taxe relative au rétablissement correspondante. Par contre, le défaut de répondre en temps opportun peut entraîner le renvoi de la demande de redélivrance à la Commission d’appel des brevets et au commissaire aux brevets.
Le breveté peut toujours mettre fin à la poursuite en retirant sa demande de redélivrance.
Si la demande de redélivrance est jugée acceptable par le Conseil de redélivrance et l’examinateur, le brevet sera redélivré avec un code de document « E ». Si le brevet original a été délivré au titre d’une demande déposée après le 1er octobre 1989, le brevet redélivré aura alors le même numéro de brevet que le brevet original; les brevets originaux délivrés aux titres des demandes déposées avant cette date seront redélivrés avec un nouveau numéro de brevet dans la série d’un million. Si la demande de redélivrance est jugée acceptable, le Bureau enverra le nouveau brevet au breveté.
Date de modification : avril 2018
Un breveté peut déposer des demandes de redélivrance distinctes visant des éléments distincts de l’invention protégée par le brevet original qui est redélivré (paragraphe 47(3) de la Loi sur les brevets). Il pourrait en résulter de multiples brevets redélivrés. Comme pour les autres demandes de redélivrance, chaque demande distincte doit être déposée dans les quatre ans suivant la date de délivrance du brevet original. Toutes les demandes de redélivrance distinctes doivent être déposées avant la date d’abandon du brevet original délivré, c’est-à-dire avant la redélivrance du brevet fondée sur l’une ou l’autre de ces demandes.
Le paragraphe 47(3) de la Loi sur les brevets permet au breveté de déposer plusieurs demandes de redélivrance. Le commissaire aux brevets n’exigera pas qu’une demande de redélivrance soit divisée, que le brevet délivré semble avoir été délivré pour plus d’une invention ou qu’une nouvelle invention soit revendiquée au moyen de la redélivrance de sorte que la redélivrance visera plus d’une invention. En vertu du paragraphe 36(2.1) de la Loi sur les brevets, le commissaire peut seulement exiger qu’une demande de brevet soit divisée avant la délivrance d’un brevet visé par la demande originale. De même, les paragraphes 36(2), 36(3) et 36(4) de la Loi sur les brevets ne s’appliquent pas aux demandes de redélivrance.
En vertu du paragraphe 47(3) de la Loi sur les brevets, chaque demande de redélivrance distincte doit être brevetable de manière indépendante et doit viser des inventions distinctes pour assurer qu’il n’y ait pas double brevet. Lorsque multiples demandes de redélivrance coexistent pour le même brevet, mais ne visent pas des éléments distincts et séparés de son invention, un seul brevet redélivré (tout au plus) peut être accordé.
Si des demandes de redélivrance distinctes peuvent être déposées en vertu du paragraphe 47(3) de la Loi sur les brevets, les exigences du paragraphe 47(1) de la Loi sur les brevets doivent tout de même être satisfaites pour justifier la redélivrance. Autrement dit, une erreur doit être survenue qui a fait en sorte que l’intention du demandeur du brevet original n’a pas été réalisée, ce qui entraîne maintenant la nécessité de deux ou de plusieurs brevets redélivrés distincts.
Date de modification : avril 2018
Il est possible qu’une ou plusieurs demandes coexistantes de redélivrance soient considérées comme conformes à la Loi sur les brevets et aux Règles sur les brevets, mais qu’au moins une des demandes coexistantes de redélivrance du brevet visé soit refusée par le commissaire aux brevets ou retirée par le breveté. S’il y a lieu, dans un tel cas, le breveté sera informé qu’il peut, s’il le souhaite et avant l’expiration d’un délai réglementaire, introduire dans une des demandes de redélivrance conforme, un objet qui figure dans la demande de redélivrance refusée ou retirée pour autant que l’objet apparaît dans le brevet original. Si, après l’introduction de l’objet, la demande de redélivrance coexistante réputée conforme demeure conforme à la Loi sur les brevets et aux Règles sur les brevets, alors un brevet pourra être redélivré pour les demandes de redélivrance conformes. Si l’introduction d’un objet entraîne un défaut de conformité de la demande coexistante de redélivrance réputée conforme à la Loi sur les brevets ou aux Règles sur les brevets, alors l’examen de la demande coexistante de redélivrance réputée conforme se poursuivra jusqu’à ce qu’elle soit confirmée conforme, rejetée ou retirée. En l’absence de réponse dans le délai réglementaire, les brevets seront redélivrés d’après les demandes de redélivrance conformes, telles qu’elles existent dans les dossiers du Bureau.
Date de modification : décembre 2015
Un brevet redélivré peut lui-même faire l’objet d’une redélivrance, pourvu que la demande de redélivrance soit déposée dans les quatre ans suivant la date de délivrance du brevet original (et non pas du brevet redélivré) et que l’invention que l’on cherche à faire protéger par la redélivrance vise la même invention que le brevet original qui a été délivré.
Date de modification : octobre 2019
L’effet de la redélivrance est rétroactif et les droits existent à l’égard du brevet redélivré comme s’ils avaient été en vigueur à la date de délivrance originale (paragraphe 47(2) de la Loi sur les brevets).
Un brevet redélivré ne peut être retiré après avoir été délivré au profit du brevet original.
La redélivrance n’a aucune incidence sur toute action en instance « dans la mesure où ses revendications sont identiques à celles du brevet original »
(paragraphe 47(2) de la Loi sur les brevets). Dans ce contexte, « identiques » est interprété comme signifiant « ayant la même portée[407] ».
La demande de redélivrance n’est pas assujettie à des taxes pour le maintien en état supplémentaires (articles 112 et 113 des Règles sur les brevets). Cependant, les taxes pour le maintien en état demeurent payables à l’égard du brevet original jusqu’à ce qu’il soit redélivré (s’il est redélivré), puis deviennent payables à l’égard du brevet redélivré selon les mêmes modalités que pour le brevet original (article 114 des Règles sur les brevets), autrement dit, aux dates d’exigibilité des taxes pour le maintien en état qui s’appliquent au brevet original [voir le chapitre 27 du présent recueil].
Date de modification : décembre 2015
Bien que la Loi sur les brevets ne le prévoie pas expressément, le rejet d’une demande de redélivrance par le commissaire aux brevets peut faire l’objet d’un appel devant la Cour fédérale en vertu de l’article 41 de la Loi sur les brevets[408].
Date de modification : décembre 2025
La durée d’un brevet est la période pendant laquelle le breveté est titulaire de droits et privilèges exclusifs à l’égard de l’invention. La durée habituelle d’un brevet est de 20 ans à partie de sa date de dépôt. Cette durée peut expirer plus tôt si, par exemple, le breveté ne paie pas les taxes annuelles pour le maintien en état.
Une période supplémentaire peut être accordée par le commissaire aux brevets. Une période supplémentaire indemnise les brevetés pour les retards déraisonnables dans le traitement de leurs demandes de brevet. La période supplémentaire commence à l’expiration de la durée habituelle de 20 ans d’un brevet admissible, mais seulement si le brevet demeure valide jusqu’à l’expiration de cette durée habituelle.
La période supplémentaire est différente d’un certificat de protection supplémentaire (CPS) délivré par le ministre de la Santé. Les CPS ne visent que les brevets revendiquant de nouveaux ingrédients médicinaux ou de nouvelles combinaisons d’ingrédients médicinaux. Si une période supplémentaire et un CPS sont tous deux accordés à l’égard d’un brevet, ces périodes commenceraient toutes deux à l’expiration de la durée habituelle du brevet et s’écouleraient en même temps.
Date de modification : décembre 2025
En vertu des alinéas 46.1(1)a) à c) de la Loi sur les brevets, pour être admissible à une période supplémentaire, des critères relatifs aux dates clés (comme la date de délivrance du brevet, la date de dépôt de la demande de brevet et la date de demande de période supplémentaire) doivent être respectés. De plus, le breveté doit remplir les exigences de la demande de période supplémentaire.
Date de modification : décembre 2025
Une période supplémentaire n’est accordée qu’aux brevets dont la demande de brevet a été déposée à compter du 1er décembre 2020 (alinéa 46.1(1)b) de la Loi sur les brevets).
De plus, le brevet doit avoir été délivré après la date la plus tardive des dates suivantes (la « date ultérieure ») :
Date de modification : décembre 2025
Exemple 1 : Demande PCT à la phase nationale dont la date de dépôt est le 1er décembre 2020 ou après cette date
La date ultérieure est cinq ans après la date d’entrée en phase nationale ou trois ans après la date de la requête d’examen, selon la plus tardive de ces dates.
La date d’entrée en phase nationale est le 30 mai 2023. La date de la requête d’examen est le 29 novembre 2024.
La date ultérieure est la plus tardive des deux dates suivantes :
La date ultérieure ici est le 30 mai 2028.
Exemple 2 : demande divisionnaire dont la date de dépôt est le 1er décembre 2020 ou après cette date
La date ultérieure est cinq ans après la date de soumission ou trois ans après la date de la requête d’examen, selon la plus tardive de ces dates.
La date de soumission est le 1er juin 2023. La date de la requête d’examen est le 1er juin 2023.
La date ultérieure est la plus tardive des deux dates suivantes :
La date ultérieure ici est le 1er juin 2028.
Exemple 3 : toute demande autre qu’une demande PCT à la phase nationale ou une demande divisionnaire dont la date de dépôt est le 1er décembre 2020 ou après cette date
La date ultérieure est cinq ans après la date de dépôt ou trois ans après la date de la requête d’examen, selon la plus tardive de ces dates.
La date de dépôt est le 1er décembre 2020. La date de la requête d’examen est le 1er décembre 2023.
La date ultérieure est la plus tardive des deux dates suivantes :
La date ultérieure ici est le 1er décembre 2026.
Date de modification : décembre 2025
Si le breveté demande une période supplémentaire, il doit présenter une demande de période supplémentaire conforme et payer la taxe dans les trois mois suivant la date de délivrance du brevet. La demande doit être faite par écrit, et le numéro de la demande de brevet doit être indiqué (alinéa 46.1(1)c) de la Loi sur les brevets, et paragraphes 117.01(1) et (3) des Règles sur les brevets).
Une erreur dans le numéro de brevet peut être corrigée avant la date la plus tardive des deux dates suivantes
En vertu du paragraphe 117.01(4) des Règles sur les brevets, une seule demande peut être présentée à l’égard d’un brevet donné. Toutefois, si une demande de période supplémentaire est rejetée pour non-conformité aux exigences d’admissibilité prévues aux alinéas 46.1(1)a) à c) de la Loi sur les brevets, la demande de période supplémentaire est réputée n’avoir jamais été présentée, auquel cas le breveté peut présenter une nouvelle demande.
Date de modification : décembre 2025
Si les critères d’admissibilité prévus aux alinéas 46.1(1)a) à c) de la Loi sur les brevets ne sont pas satisfaits, la demande de période supplémentaire est rejetée et est réputée n’avoir jamais été présentée. Le commissaire enverra un avis à cet effet (paragraphe 117.01(5) des Règles sur les brevets).
Date de modification : décembre 2025
Si une demande de période supplémentaire n’a pas été rejetée pour non-conformité aux exigences d’admissibilité prévues aux alinéas 46.1(1)a) à c) de la Loi sur les brevets, le processus de détermination de la période supplémentaire se poursuivra.
Date de modification : décembre 2025
Le commissaire enverra un avis au breveté indiquant son calcul préliminaire de la durée de la période supplémentaire, le cas échéant (paragraphe 117.01(6) des Règles sur les brevets).
Date de modification : décembre 2025
Le breveté dispose de deux mois suivant la date de l’avis contenant le calcul préliminaire pour fournir des observations à l’égard du calcul préliminaire (paragraphe 117.01(7) des Règles sur les brevets). Les observations seront examinées par le commissaire au moment de calculer la période supplémentaire.
Date de modification : décembre 2025
Après l’expiration du délai prévu pour présenter des observations, le commissaire :
Le commissaire fournira les raisons de la durée de la période supplémentaire ou du rejet de la demande, selon le cas (paragraphe 117.01(8) des Règles sur les brevets).
Date de modification : décembre 2025
Un certificat de période supplémentaire indique le nombre de jours que comprend la période supplémentaire et doit inclure :
Le commissaire est autorisé à corriger toute erreur typographique dans le certificat. Le certificat sera disponible sur le site Web de l’Office de la propriété intellectuelle du Canada (paragraphes 117.04(2) et (3) des Règles sur les brevets).
Date de modification : décembre 2025
La durée de la période supplémentaire indiquée dans le calcul préliminaire est le résultat de l’application d’un calcul qui tient compte du nombre de jours entre la date ultérieure (voir la section 32.02.01) et la date de délivrance du brevet, moins le nombre de jours à soustraire, calculé conformément aux Règles sur les brevets (paragraphe 46.1(4) de la Loi sur les brevets et article 117.03 des Règles sur les brevets).
Au moment de calculer le nombre de jours entre la date ultérieure et la date de délivrance du brevet, la date ultérieure est exclue et la date de délivrance du brevet est incluse.
Exemple :
Date ultérieure : 20 janvier 2026
Date de délivrance du brevet : 15 juillet 2026
Nombre de jours entre la date ultérieure et la date de délivrance du brevet = 177 jours
Dans l’exemple ci-dessus, 177 jours sont le nombre de jours utilisé dans le calcul de la durée de la période supplémentaire avant la soustraction des jours en vertu des Règles sur les brevets.
Date de modification : décembre 2025
Le nombre de jours à soustraire correspond au nombre total de jours que comprennent toutes les périodes visées calculées en vertu de l’article 117.03 des Règles sur les brevets.
Date de modification : décembre 2025
Le paragraphe 117.03(1) des Règles sur les brevets définit les périodes comme des événements au cours de l’historique de la demande de brevet. Il peut y avoir plusieurs périodes visées ayant des jours à soustraire, et une période donnée peut être appliquée plus d’une fois. Les jours compris dans une période peuvent chevaucher les jours d’une autre période. Cependant, au moment de calculer la durée de la période supplémentaire, un jour civil ne peut être soustrait qu’une seule fois. Le nombre total de jours de toute période donnée de jours soustraits comprend le premier jour, mais n’inclut pas le dernier jour (paragraphes 117.03(2), (5) et (6) des Règles sur les brevets).
Si le dernier jour d’une période correspond au premier jour de la période ou à une date antérieure, le nombre de jours pour cette période est de zéro. Si la période ne se termine pas avant la délivrance du brevet, la période se termine à la date de la délivrance du brevet (paragraphes 117.03(10) et (11) des Règles sur les brevets).
La période commençant à la date ultérieure et se terminant à la date de la requête d’examen conforme ou à la date à laquelle la demande de brevet est réputée abandonnée pour défaut de présenter une requête d’examen, selon la première de ces occurrences, sera soustraite (alinéa 117.03(1)k) des Règles sur les brevets). Cependant, s’il est calculé que la date ultérieure est le troisième anniversaire de la date de la requête d’examen (plutôt que le cinquième anniversaire du jour applicable prévu aux paragraphes 46.1(1) et (2) de la Loi sur les brevets), les jours soustraits n’incluent pas toute période antérieure à la date de la requête d’examen (paragraphe 117.03(8) des Règles sur les brevets).
Toute période au cours de laquelle une demande de brevet est réputée abandonnée sera soustraite (alinéa 117.03(1)x) des Règles sur les brevets).
Si une prorogation est accordée en vertu du paragraphe 3(1) des Règles sur les brevets, la période commence à la date d’expiration du délai original et se termine à la date à laquelle l’acte pour laquelle la prorogation a été demandée est accompli ou à la date d’expiration de la prorogation, selon la première de ces occurrences (alinéa 117.03(1)j) des Règles sur les brevets).
Date de modification : décembre 2025
Si un avis est envoyé à un demandeur ou à une autre personne, exigeant que celui-ci prenne une mesure à l’égard de la demande de brevet, les jours d’une période visée seront soustraits. Dans la majorité des cas, la période commence à la date de l’avis. Selon le type d’avis, la période se terminera à une date spécifique (comme une date limite) ou à la première occurrence de deux ou plusieurs dates (comme la date à laquelle l’acte est accompli ou la date à laquelle la demande de brevet est réputée abandonnée, selon la première de ces occurrences). Les Règles sur les brevets prévoient également le nombre de jours à soustraire dans le cas où un avis est retiré et où un avis n’a pas été envoyé, à tort, par le Bureau des brevets.
Date de modification : décembre 2025
Dans le cas où un avis de non-conformité est envoyé à un demandeur en vertu de l’article 65 des Règles sur les brevets, la période commence à la date de l’avis et se termine à celle des dates ci-après qui est antérieure à l’autre :
Date de modification : décembre 2025
Dans le cas où un avis exigeant le paiement de la taxe réglementaire est envoyé en vertu du paragraphe 27(7) de la Loi sur les brevets, la période commence à la date de l’avis et se termine à la date à laquelle la taxe réglementaire et la surtaxe réglementaire sont payées ou, si elles sont payées à des dates différentes, à la dernière d’entre elles (alinéa 117.03(1)d) de la Loi sur les brevets).
Date de modification : décembre 2025
Dans le cas où un avis exigeant une traduction du mémoire descriptif est envoyé en vertu du paragraphe 15(4) des Règles sur les brevets, la période commence à la date de l’avis et se termine à celle des dates ci-après qui est antérieure à l’autre :
Date de modification : décembre 2025
Dans le cas où un avis exigeant une copie de la demande établissant la priorité est envoyé à un demandeur en vertu du paragraphe 74(4) des Règles sur les brevets, la période commence à la date de l’avis et se termine à celle des dates ci-après qui est antérieure aux autres :
Date de modification : décembre 2025
Dans le cas où un avis exigeant la traduction de la demande établissant la priorité est envoyé à un demandeur en vertu des paragraphes 76(1) ou (2) des Règles sur les brevets, la période commence à la date de l’avis et se termine à celle des dates ci-après qui est antérieure aux autres :
Date de modification : décembre 2025
Dans le cas où une demande de l’examinateur ou une décision finale est envoyée à un demandeur en vertu des paragraphes 85(1) ou (2) ou 86(2) ou (5) ou de l’article 94 des Règles sur les brevets, la période commence à la date de l’avis et se termine à la date à laquelle la demande de brevet est réputée abandonnée par application de l’alinéa 73(1)a) de la Loi sur les brevets (alinéa 117.03(1)l) des Règles sur les brevets).
Date de modification : décembre 2025
Dans le cas où un avis exigeant que le demandeur présente une requête pour la poursuite de l’examen est envoyé au demandeur en vertu du paragraphe 85.1(1) des Règles sur les brevets, la période commence à la date de l’avis et se termine à celle des dates ci-après qui est antérieure à l’autre :
Date de modification : décembre 2025
Dans le cas où un avis d’acceptation est envoyé au demandeur en vertu des paragraphes 86(1), (6), (10) ou (12) des Règles sur les brevets, la période commence à la date de l’avis et se termine à celle des dates ci-après qui est antérieure aux autres :
Date de modification : décembre 2025
Dans le cas où un avis d’acceptation conditionnelle est envoyé au demandeur en vertu du paragraphe 86(1.1) des Règles sur les brevets, la période commence à la date de l’avis et se termine à celle des dates ci-après qui est antérieure aux autres :
Date de modification : décembre 2025
Dans le cas où un avis indiquant que des modifications peuvent être proposées ou que des observations peuvent être présentées au commissaire au plus tard à une date donnée est envoyé au demandeur à ou après la date à laquelle le commissaire a envoyé un avis indiquant que le refus n’est pas annulé en vertu de l’alinéa 86(7)a) des Règles sur les brevets, la période commence à la date de l’avis et se termine à celle des dates ci-après qui est antérieure aux autres :
Date de modification : décembre 2025
Dans le cas où un avis proposant une date d’audience est envoyé au demandeur à la date à laquelle le commissaire envoie un avis indiquant que le refus n’est pas retiré en vertu de l’alinéa 86(7)a) des Règles sur les brevets, ou après cette date, et où l’audience est reportée à une date ultérieure à la demande du demandeur, la période commence à la date d’audience proposée et se termine à celle des dates ci-après qui est antérieure à l’autre :
Date de modification : décembre 2025
Dans le cas où, après un examen de la demande refusée, un avis est envoyé en vertu du paragraphe 86(11) des Règles sur les brevets, lequel informe le demandeur que des modifications doivent être apportées, et où, après la date de l’avis, le demandeur apporte des modifications à la demande de brevet autres que celles apportées en réponse à la décision finale, la période commence à la date de l’avis et se termine à celle des dates ci-après qui est antérieure à l’autre :
Date de modification : décembre 2025
Dans le cas où un avis exigeant la nomination d’un agent de brevets est envoyé au demandeur, la période commence à la date de l’avis et se termine à celle des dates ci-après qui est antérieure à l’autre :
Date de modification : décembre 2025
Dans le cas où un avis de communication rejetée est envoyé, en vertu du paragraphe 40(1) des Règles sur les brevets, à un codemandeur qui n’est pas le représentant commun des codemandeurs, la période commence à la date de réception de la communication écrite de ce codemandeur et se termine à celle des dates ci-après qui est antérieure aux autres :
Date de modification : décembre 2025
Dans le cas où un avis de communication rejetée est envoyé, en vertu du paragraphe 41(1) des Règles sur les brevets, à un agent de brevets qui n’a pas été nommé pour représenter le demandeur, la période commence à la date de réception de la communication écrite de cet agent de brevets et se termine à celle des dates ci-après qui est antérieure aux autres :
Date de modification : décembre 2025
Dans le cas où un avis de communication rejetée est envoyé, en vertu du paragraphe 41.1(2) des Règles sur les brevets, au destinataire d’une communication dans laquelle un agent de brevets n’est pas identifié, la période commence à la date de réception de la communication écrite du destinataire et se termine à celle des dates ci-après qui est antérieure aux autres :
Date de modification : décembre 2025
Dans le cas où un avis est envoyé, en vertu du paragraphe 154(7) des Règles sur les brevets, à une personne, exigeant que celle-ci établisse qu’elle est le demandeur de la demande internationale ou son représentant légal, la période commence à la date de l’avis et se termine à la date à laquelle la personne se conforme à l’avis (alinéa 117.03(1)z.03) des Règles sur les brevets).
Date de modification : décembre 2025
Dans le cas où un avis est envoyé au demandeur en vertu du paragraphe 155.5(6) des Règles sur les brevets, exigeant une traduction de parties de la demande PCT à la phase nationale, la période commence à la date de l’avis et se termine à celle des dates ci-après qui est antérieure à l’autre :
Date de modification : décembre 2025
Dans le cas où un avis est envoyé au demandeur sous le régime de la Loi sur les brevets ou des Règles sur les brevets, exigeant que le demandeur prenne des mesures dans un délai imparti, autre qu’un avis visé à l’un des alinéas 117.03a), c) à e), h), i), l), m), q) à u) ou y) à z.04) des Règles sur les brevets, la période commence à la date de l’avis et se termine à celle des dates ci-après qui est antérieure aux autres :
Date de modification : décembre 2025
Les Règles sur les brevets exigent la soustraction des périodes suivant une demande d’un demandeur visant à retirer un avis dans certaines circonstances (alinéas 117.03(1)z.05) à z.07) des Règles sur les brevets). Dans le cas où une communication envoyée par le commissaire ou le Bureau des brevets est retirée, la communication est considérée comme n’ayant jamais été envoyée aux fins du calcul des périodes à soustraire, sauf pour l’établissement des périodes calculées par application des alinéas 117.03(1)z.05) à z.07) (paragraphe 117.03(9) des Règles sur les brevets).
Date de modification : décembre 2025
Dans le cas où un avis au demandeur figure dans les dossiers relatifs à la demande de brevet sur le site Web de l’Office de la propriété intellectuelle du Canada, mais que l’avis n’a pas été envoyé au demandeur en raison d’une erreur du Bureau des brevets, une période sera soustraite conformément à l’alinéa 117.03(1)z.08) des Règles sur les brevets. Cependant, la soustraction de cette période ne s’appliquera pas si le demandeur avise par écrit le commissaire qu’il n’a pas reçu l’avis et que, le même jour, il dépose une déclaration selon laquelle il a avisé le commissaire sans retard indu après avoir eu connaissance de l’avis et après avoir constaté qu’il ne l’avait pas reçu (paragraphe 117.03(12) des Règles sur les brevets; voir aussi les sections 12.04.03 et 2.02.09 du présent recueil).
Date de modification : décembre 2025
Certains événements à l’étape de la demande ou de la poursuite, qui ne sont pas liés aux avis décrits à la section 32.04.03 du présent recueil, correspondront à des périodes à soustraire.
Date de modification : décembre 2025
Dans le cas où le commissaire exige de nouveaux dessins en vertu du paragraphe 27(5.2) de la Loi sur les brevets, la période commence à la date à laquelle la demande est présentée et se termine à celle des dates ci-après qui est antérieure aux autres :
Date de modification : décembre 2025
Dans le cas où la taxe pour le maintien en état de la demande de brevet n’est pas payée en vertu du paragraphe 27.1(1) de la Loi sur les brevets au plus tard à la date réglementaire pour le paiement de la taxe, la période commence à cette date et se termine à celle des dates ci-après qui est antérieure à l’autre :
Date de modification : décembre 2025
Dans le cas où un demandeur fait un ajout et fournit une déclaration en vertu du paragraphe 28.01(1) de la Loi sur les brevets, la période commence à la date de dépôt de la demande de brevet et se termine à celle des dates ci-après qui est antérieure à l’autre :
Date de modification : décembre 2025
Dans le cas où un demandeur a présenté une demande de poursuite d’examen avant le 3 octobre 2022 ou une requête pour la poursuite de l’examen, la période commence à la date à laquelle la requête ou la demande a été présentée et se termine à la date à laquelle la taxe finale est payée ou, si celle-ci a été remboursée, la date à laquelle elle est de nouveau payée (alinéa 117.03(1)n) des Règles sur les brevets).
Date de modification : décembre 2025
Dans le cas où, au plus tard le 2 octobre 2022, un total de trois avis de l’examinateur ont été envoyés en vertu du paragraphe 86(2) (avis concernant des irrégularités) ou du paragraphe 86(5) (décision finale) des Règles sur les brevets avant l’envoi d’un avis d’acceptation ou d’un avis d’acceptation conditionnelle, la période commence à la date du troisième avis et se termine à la date à laquelle la taxe finale est payée ou, si celle-ci a été remboursée, la date à laquelle elle est de nouveau payée (alinéa 117.03(1)o) des Règles sur les brevets).
Date de modification : décembre 2025
Dans le cas où, lors d’une entrevue amorcée par un examinateur, le demandeur accepte d’envisager de modifier sa demande pour corriger au plus tard à une date donnée les irrégularités signalées par l’examinateur, la période commence à la date de l’entrevue et se termine à celle des dates ci-après qui est antérieure aux autres :
Date de modification : décembre 2025
Dans le cas où le commissaire donne des instructions ordonnant au demandeur de restreindre les revendications de la demande à une seule invention, la période commence à la date des instructions et se termine à celle des dates ci-après qui est antérieure aux autres :
Date de modification : décembre 2025
Dans le cas où un demandeur interjette appel d’un rejet conformément à l’article 41 de la Loi sur les brevets ou demande le contrôle judiciaire d’une décision prise par le commissaire ou le Bureau des brevets concernant une demande de brevet, la période commence à la date de l’avis de rejet ou à la date de la délivrance de l’avis de demande de contrôle judiciaire, respectivement, et se termine à la date à laquelle le jugement du tribunal concerné, décrit aux alinéas 117.03(1)w) et z.1) des Règles sur les brevets, est rendu (par exemple, jugement définitif, date d’abandon, etc.).
Dans le cas où un tribunal ordonne la suspension de l’examen ou de la poursuite de la demande de brevet, la période commence à la date de l’ordonnance et se termine à la date à laquelle la suspension cesse d’être en vigueur (alinéa 117.03(1)z.11) des Règles sur les brevets).
Date de modification : décembre 2025
Le commissaire peut désigner une journée durant laquelle les activités du Bureau des brevets sont considérablement perturbées pendant tout ou partie de ses heures normales d’ouverture en raison de circonstances qui échappent au contrôle du Bureau des brevets. Tous les jours désignés ne sont pas pris en compte dans le calcul de la durée de la période supplémentaire (alinéa 117.03(1)z.12) et paragraphe 117.03(3) des Règles sur les brevets).
Une liste des jours désignés est publiée sur le site Web de l’Office de la propriété intellectuelle du Canada (paragraphe 117.03(4) des Règles sur les brevets).
Date de modification : décembre 2025
Le commissaire peut réexaminer la durée d’une période supplémentaire accordée au titre de la Loi sur les brevets. La durée de la période supplémentaire ne peut être que raccourcie à la suite d’un réexamen (c’est-à-dire qu’elle ne peut pas être prolongée au moyen du processus de réexamen). La durée d’une période supplémentaire peut être réexaminée de la propre initiative du commissaire ou sur demande de toute personne (paragraphes 46.3(1) et (4) de la Loi sur les brevets).
Date de modification : décembre 2025
La durée d’une période supplémentaire peut être réexaminée de l’initiative du commissaire, notamment dans le cas où il est soupçonné qu’une erreur a été commise dans le calcul de la durée de la période supplémentaire, ce qui aurait accordé une période supplémentaire d’une durée supérieure à celle autorisée au titre de la Loi sur les brevets. Aucune taxe ne s’applique lorsque la durée de la période supplémentaire est réexaminée de l’initiative du commissaire.
Date de modification : décembre 2025
Une demande de réexamen peut être présentée en tout temps à partir de la date à laquelle une période supplémentaire est accordée. La demande de réexamen de la durée de la période supplémentaire doit être présentée par écrit. La demande doit contenir :
Une demande de réexamen doit être accompagnée des taxes réglementaires (paragraphe 46.3(2) de la Loi sur les brevets; paragraphe 117.11(2) des Règles sur les brevets).
Si les exigences de la demande ne sont pas remplies, le Bureau des brevets enverra une lettre indiquant au demandeur du réexamen les exigences qui ne sont pas remplies. Le demandeur du réexamen peut remplir les exigences qui ne sont pas remplies une fois la lettre envoyée. Si les exigences de la demande sont en fin de compte remplies, une décision préliminaire de réexamen sera rendue.
Le commissaire peut suspendre le réexamen jusqu’à l’issue de toute procédure judiciaire (paragraphe 46.3(6) de la Loi sur les brevets).
Date de modification : décembre 2025
Le breveté recevra un avis de décision préliminaire après réception d’une demande de réexamen de la période supplémentaire ou si le commissaire décide de procéder au réexamen de sa propre initiative. Si le réexamen est demandé par une personne autre que le breveté, cette personne recevra également l’avis de décision préliminaire.
L’avis indiquera
Date de modification : décembre 2025
Le breveté et, le cas échéant, le demandeur du réexamen peuvent présenter des observations à l’égard de la décision préliminaire dans les deux mois suivant la date de l’avis (paragraphe 117.11(7) des Règles sur les brevets). Les observations seront examinées par le commissaire.
Date de modification : décembre 2025
Après l’expiration du délai prévu pour la présentation des observations, le commissaire :
Le commissaire fournira au breveté et, s’il y a lieu, au demandeur du réexamen les raisons du calcul de la durée raccourcie de la période supplémentaire indiquée dans le certificat rectifié ou du rejet de la demande de réexamen, selon le cas (paragraphe 117.11(8) des Règles sur les brevets).
Date de modification : décembre 2025
Toute personne peut intenter une action devant la Cour fédérale contre un breveté afin d’obtenir une ordonnance visant la réduction de la durée d’une période supplémentaire (paragraphe 46.4(1) de la Loi sur les brevets).
S’il constate que la durée est supérieure à celle autorisée au titre de la Loi sur les brevets, le tribunal raccourcira par ordonnance cette durée (paragraphe 46.4(2) de la Loi sur les brevets).
Date de modification : décembre 2025
Si le tribunal raccourcit la durée de la période supplémentaire, une copie certifiée de l’ordonnance du tribunal sera transmise au commissaire. Le commissaire délivrera un certificat de période supplémentaire rectifié conformément à l’ordonnance du tribunal et l’enverra au breveté (paragraphe 46.4(3) de la Loi sur les brevets).
Date de modification : octobre 2022
Les dispositions transitoires contenues dans la Loi sur les brevets modifiée et les nouvelles Règles sur les brevets (DORS/2019-251) ont pour but de préserver les droits et les délais dont les demandeurs et les brevetés bénéficiaient sous les régimes législatifs antérieurs.
Diverses dispositions transitoires incorporées à la Loi sur les brevets (articles 78.1 à 78.6) et aux Règles sur les brevets (articles 165 à 235) définissent les conditions et les exigences relatives au dépôt, à la poursuite et au maintien en état des demandes de brevet et des brevets existants qui s’appliqueront à la suite de l’entrée en vigueur du nouveau régime législatif des brevets le 30 octobre 2019.
Les dispositions transitoires contenues dans les Règles sur les brevets définissent deux catégories de demandes de brevet assujetties aux dispositions transitoires. Ces catégories sont les suivantes :
·Demande de catégorie 1 – demande de brevet dont la date de dépôt est antérieure au 1er octobre 1989;
·Demande de catégorie 3 – demande de brevet dont la date de dépôt est le 1er octobre 1996 ou est postérieure à cette date, mais antérieure à la date d’entrée en vigueur.
L’ensemble de dispositions de la Loi sur les brevets et/ou des Règles sur les brevets qui s’applique peut être déterminé en fonction de :
·la date de dépôt de la demande (article 78.2 de la Loi sur les brevets); ou
·la date de l’événement ou de l’acte accompli par le demandeur/breveté (c.-à-d. la date à laquelle la demande de priorité a été présentée, la date à laquelle le demandeur a omis d’accomplir un acte, etc.)
Les délais fixés pour répondre à des avis envoyés avant le 30 octobre 2019, la date d’entrée en vigueur (EEV) des Règles sur les brevets (DORS/2019-251), demeureront les mêmes après le 30 octobre 2019.
Ce chapitre est principalement axé sur les dispositions transitoires et les autres règles qui s’appliquent aux demandes de catégorie 3 ainsi qu’aux brevets actuellement valides délivrés au titre de demandes déposées avant le 30 octobre 2019.
Le chapitre comprend également des dispositions transitoires en raison de l’entrée en vigueur de la Loi sur le Collège des agents de brevets et des agents de marques de commerce et du Règlement sur le Collège des agents de brevets et des agents de marques de commerce (DORS/2021-131) le 28 juin 2021 (voir la section 33.05.04) et des dispositions transitoires en raison de l’entrée en vigueur de certaines dispositions des Règles sur les brevets modifiant les Règles sur les brevets (DORS/2022-120) le 3 octobre 2022 (voir la section 33.13).
Date de modification : octobre 2022
Les dates attribuées aux communications envoyées ou reçues sont régies par la version des Règles sur les brevets qui étaient en vigueur à ces dates. Il convient de souligner qu’à compter du 30 octobre 2019 et conformément à l’article 8.1 de la Loi sur les brevets et au paragraphe 10(4) des Règles sur les brevets, les communications fournies au Bureau un jour où celui-ci est fermé au public pourront obtenir une date de réception correspondant à leur date de fourniture si elles sont fournies par un moyen électronique. Pour en savoir plus, veuillez consulter le chapitre 2.
Date de modification : octobre 2022
Sous le régime des anciennes Règles sur les brevets, dans leur version antérieure au 30 octobre 2019, le commissaire ne tenait pas compte des documents soumis dans une langue autre que le français ou l’anglais. Après le 30 octobre 2019, le commissaire devra tenir compte des documents rédigés dans une langue autre que le français ou l’anglais si ces derniers sont fournis ou rendus accessibles à l’égard d’une demande de catégorie 3 dans les circonstances énoncées à l’article 215 des Règles sur les brevets :
Date de modification : octobre 2022
Une prorogation du délai pour accomplir un acte accordé par le commissaire en vertu des articles 26, 26.1 ou 27 des anciennes Règles sur les brevets qui expire après le 30 octobre 2019 demeure valide après cette date.
Conformément aux dispositions transitoires prévues aux articles 212 et 213 des Règles sur les brevets (DORS/2019-251), le commissaire peut, dans les cas suivants, autoriser une prorogation du délai pour répondre de bonne foi à une demande de l’examinateur ou du commissaire faite avant le 30 octobre 2019 si ce délai expire après cette date :
La prorogation de délai doit être demandée avant l’expiration du délai initial et le demandeur doit payer la taxe, qui se trouve dans la page Web de l’OPIC sur les Taxes générales pour les brevets. Pour que le commissaire soit convaincu que les circonstances justifient d’accorder une prorogation de délai, le demandeur doit fournir une justification simple qui explique les raisons pour lesquelles une prorogation de délai est demandée. Il n’est pas nécessaire de joindre un affidavit ou des éléments de preuve à une demande de prorogation de délai. Le Bureau évaluera la demande et, si elle est conforme et raisonnable, le commissaire accordera généralement une prorogation d’au plus six mois par dossier et par acte à accomplir. Le demandeur/breveté sera informé par lettre de la décision du commissaire quant à toute demande de prorogation de délai présentée à l’égard d’un délai pouvant être prorogé. Pour obtenir des renseignements au sujet de la norme de service applicable à ce type de demande, veuillez consulter le site Web de l’OPIC.
Date de modification : octobre 2019
Dans le cas des demandes de catégorie 3, le commissaire peut, en vertu des articles 189 et 190, du paragraphe 207(2) et de l’article 211 des Règles sur les brevets (DORS/2019-251), accorder une prorogation de délai pour « compléter » le paiement d’une taxe donnée antérieurement payée au tarif applicable aux petites entités. Pour en savoir plus sur les exigences à remplir pour qu’une prorogation de délai soit accordée, veuillez consulter la section 2.03.03 du présent recueil. Il convient de souligner que le commissaire n’accordera pas de prorogation de délai pour « compléter » le paiement d’une taxe payée au tarif applicable aux petites entités avant le 2 juin 2007.
Date de modification : octobre 2019
La Loi sur les brevets contient des dispositions transitoires concernant la date de dépôt des demandes de brevet. Ces dispositions sont résumées ci-dessous.
Date de modification : octobre 2019
Les demandes déposées avant le 30 octobre 2019 qui, à cette date, n’auront pas reçu de date de dépôt seront réputées ne pas avoir été déposées, conformément à l’article 78.21 de la Loi sur les brevets.
Date de modification : octobre 2019
Les demandes divisionnaires soumises avant le 30 octobre 2019 ne sont pas assujetties aux exigences relatives aux demandes divisionnaires qui sont énoncées à l’article 89 des Règles sur les brevets (DORS/2019-251).
Si les documents et renseignements requis pour établir une date de soumission au titre du paragraphe 103(1) des Règles sur les brevets (DORS/2019-251) ont été reçus par le commissaire et qu’au moins un de ces documents et renseignements a été reçu après le 30 octobre 2019, la date de soumission est la date à laquelle le dernier de ces documents et renseignements a été reçu (articles 188, 202 et 231 des Règles sur les brevets (DORS/2019-251)).
Date de modification : octobre 2019
Les Règles sur les brevets contiennent des dispositions transitoires concernant les exigences de conformité auxquelles doivent satisfaire les demandes de brevet. Ces dispositions sont résumées ci-dessous.
Date de modification : octobre 2019
En ce qui concerne la numérotation des pages du mémoire descriptif (description et revendications), les demandes de catégorie 3 peuvent être conformes aux dispositions des anciennes Règles sur les brevets plutôt qu’à celles énoncées à l’article 193 des Règles sur les brevets. Cela signifie que les pages de la description peuvent être numérotées séparément des pages des revendications, comme le prévoyaient les anciennes Règles sur les brevets.
Les demandes de catégorie 3 dont la date de dépôt est antérieure au 2 juin 2007 peuvent être conformes aux exigences relatives aux listages des séquences énoncées dans la version des Règles sur les brevets immédiatement antérieure au 2 juin 2007. Les modifications apportées aux Règles sur les brevets le 2 juin 2007 ont eu pour effet d’harmoniser les exigences relatives à la présentation des listages des séquences énoncées dans les Règles sur les brevets avec la norme du Traité de coopération en matière de brevet (PCT).
Date de modification : octobre 2019
Dans le cas d’une demande déposée avant le 30 octobre 2019, le demandeur peut, plutôt que de se conformer aux exigences relatives à la soumission de renseignements concernant l’inventeur et le droit du demandeur énoncées à l’article 54 des Règles sur les brevets (DORS/2019-251), se conformer aux exigences entourant la soumission de renseignements concernant l’inventeur et le droit du demandeur prévues dans les anciennes Règles sur les brevets. Les demandeurs qui choisissent de se conformer aux anciennes Règles sur les brevets doivent consulter la version des anciennes Règles sur les brevets qui était en vigueur au moment pertinent, ainsi qu’il est indiqué dans les Règles sur les brevets (DORS/2019-251).
De plus, pour une demande PCT à la phase nationale, le demandeur peut déposer une déclaration relative à son droit, à la date de dépôt, de demander et d’obtenir un brevet, conformément à la règle 4.17 du Règlement d’exécution du PCT (articles 225, 226 et 227 des Règles sur les brevets (DORS/2019-251)).
Date de modification : octobre 2019
Si, après le 30 octobre 2019, un demandeur omet de répondre de bonne foi à une demande du commissaire faite avant le 30 octobre 2019 en vertu des articles 23, 25, 37 ou 94 des anciennes Règles sur les brevets, l’article 73 de l’ancienne Loi sur les brevets, dans sa version antérieure au 30 octobre 2019, s’appliquera à l’abandon résultant de l’omission (paragraphe 78.52(2) de la Loi sur les brevets).
Date de modification : octobre 2019
Les Règles sur les brevets contiennent des dispositions transitoires concernant la représentation des demandeurs et des brevetés. Ces dispositions sont résumées ci-dessous.
Date de modification : septembre 2020
En ce qui a trait aux demandes de brevet, s’il y a plus d’un demandeur et que, au 30 octobre 2019, aucun agent de brevets n’est nommé, un représentant commun sera nommé par défaut, en vertu des dispositions transitoires des Règles sur les brevets, comme suit :
Si aucun agent de brevets n’a été nommé en ce qui a trait à la demande en tout temps avant le 30 octobre 2019, le correspondant autorisé conformément aux anciennes Règles sur les brevets est réputé nommé à titre de représentant commun en vertu de l’alinéa 218a) des Règles sur les brevets. S’il y avait un agent de brevets nommé en ce qui trait à la demande, mais que la nomination a été révoquée avant le 30 octobre 2019, le codemandeur dont le nom figure en premier selon l’ordre alphabétique est réputé nommé à titre de représentant commun en vertu de l’alinéa 218b) des Règles sur les brevets.
De plus, s’il y avait un agent de brevet nommé en ce qui a trait à une demande de brevet en date du 30 octobre 2019, mais que cette nomination est par la suite révoquée, le codemandeur dont le nom figure en premier selon l’ordre alphabétique sera réputé nommé à titre de représentant commun en vertu de l’alinéa 218b) des Règles sur les brevets.
En ce qui a trait aux brevets, s’il y a plus d’un breveté et qu’aucun agent n’était nommé en tout temps avant l’octroi du brevet, le breveté qui agissait à titre de correspondant autorisé selon les anciennes Règles sur les brevets à la date à laquelle le brevet a été accordé est réputé nommé à titre de représentant commun en vertu de l’article 219 des Règles sur les brevets.
Dans les autres cas où il y a plus d’un demandeur ou plus d’un breveté (comme lorsqu’un agent de brevet est nommé et agit à titre de correspondant autorisé selon les anciennes Règles sur les brevets), il n’y aura pas de représentant commun en date du 30 octobre 2019.
Les codemandeurs et les cobrevetés peuvent nommer un représentant commun en soumettant au commissaire un avis à cet effet signé par tous les autres codemandeurs ou cobrevetés (conformément à l’alinéa 26(3)a) des Règles sur les brevets). Il convient de souligner que tant qu’un représentant commun n’aura pas été nommé, les signatures de tous les codemandeurs ou cobrevetés seront requises pour nommer un agent de brevets. De même, les signatures de tous les codemandeurs ou cobrevetés seront requises pour révoquer la nomination d’un agent de brevets, excepté si l’agent de brevets signe l’avis de révocation.
Date de modification : octobre 2019
Toute nomination d’un agent ou d’un coagent de brevets faite avant le 30 octobre 2019 conformément aux anciennes Règles sur les brevets, demeure en vigueur après le 30 octobre 2019 et est considérée avoir été faite conformément aux Règles sur les brevets (articles 216 et 217 des Règles sur les brevets (DORS/2019-251), veuillez consulter le chapitre 5 du présent recueil pour en savoir plus).
Date de modification : octobre 2019
Les dispositions des Règles sur les brevets (DORS/2019-251) concernant la représentation aux fins d’une procédure relative à un brevet délivré (article 37 des Règles sur les brevets (DORS/2019-251)) ne s’appliqueront pas aux procédures commencées avant le 30 octobre 2019. Les anciennes Règles sur les brevets continueront de s’appliquer à ces procédures (article 223 des Règles sur les brevets).
Date de modification : octobre 2022
À compter du 28 juin 2021, les agents de brevets doivent résider au Canada. À compter du 28 juin 2021, la nomination de tout agent de brevets qui n’est pas un résident du Canada à l’égard d’une demande de brevet, d’un brevet ou d’une autre affaire devant le Bureau est révoquée. Si l’agent de brevets non résident a nommé un coagent de brevets résidant au Canada, cet agent de brevets résident est réputé être nommé agent de brevets à l’égard de cette affaire.
À compter du 28 juin 2021, un agent de brevets est défini comme une personne physique qui est titulaire d’un permis d’agent de brevets ou est titulaire d’un permis d’agent de brevets en formation. Les entreprises ne sont pas considérées comme des agents de brevets. Par conséquent, à compter de la date d’EEV, dans tous les cas où une entreprise a déjà été nommée comme agent de brevets à l’égard d’une demande, d’un brevet ou de toute autre affaire devant le Bureau, tous les agents de brevets de l’entreprise sont réputés être nommés agents de brevets à l’égard de cette affaire. Si une entreprise a déjà été nommée comme coagent de brevets par un agent de brevets résidant au Canada, tous les agents de brevets de l’entreprise sont réputés être nommés comme coagents de brevets à l’égard de cette affaire. Si une entreprise a déjà été nommée comme coagent de brevets par un agent de brevets ne résidant pas au Canada, tous les agents de brevets de l’entreprise sont réputés être nommés comme agents de brevets à l’égard de cette affaire.
Date de modification : octobre 2019
Les demandes de priorité présentées conformément aux anciennes Règles sur les brevets avant le 30 octobre 2019 demeurent valides après cette date. Une demande de priorité à l’égard d’une demande de brevet de catégorie 3 peut être présentée ou corrigée après le 30 octobre 2019 avant l’expiration du délai prévu à l’article 195 des Règles sur les brevets (DORS/2019-251). La demande de priorité peut être présentée dans la pétition ou dans un document distinct. Il convient de souligner que le Bureau déconseille fortement de présenter la demande de priorité dans l’abrégé, le mémoire descriptif ou les dessins (articles 188 et 195 des Règles sur les brevets (DORS/2019-251)).
L’obligation de fournir une copie du document de priorité ou d’en rendre une copie accessible dans une bibliothèque numérique ne s’applique pas aux demandes de priorité présentées avant le 30 octobre 2019. Les examinateurs auront cependant le pouvoir d’exiger, par avis, que le demandeur fournisse une copie du document de priorité ou en rendre une copie accessible dans une bibliothèque numérique s’il leur faut tenir compte du document de priorité pendant l’examen. Si un tel avis est envoyé, le demandeur disposera d’un délai de quatre mois pour fournir une copie ou rendre une copie accessible dans une bibliothèque numérique (articles 196 et 215 des Règles sur les brevets (DORS/2019-251)).
Date de modification : octobre 2022
La restauration du droit de priorité n’est pas possible pour les demandes de catégorie 3 (article 78.5 de la Loi sur les brevets, https://www.wipo.int/pct/fr/texts/reservations/res_incomp.html).
La restauration du droit de priorité est possible à l’égard des demandes de brevet dont la date de dépôt est postérieure au 30 octobre 2019.
Date de modification : octobre 2019
L’article 78.51 de la Loi sur les brevets précise que si une taxe pour le maintien en état dont la date d’échéance est antérieure au 30 octobre 2019 n’a pas été pas payée au plus tard à sa date d’échéance, l’article 73 de la Loi sur les brevets dans sa version antérieure au 30 octobre 2019 s’appliquera en ce qui concerne l’abandon réputé et le rétablissement.
Si la date d’échéance d’une taxe pour le maintien en état est postérieure au 30 octobre 2019 et que la taxe n’est pas payée au plus tard à sa date d’échéance, l’article 27.1 de la Loi sur les brevets modifiée et les Règles sur les brevets (DORS/2019-251) s’appliqueront.
Date de modification : juin 2023
Le régime de rétablissement prévu au paragraphe 73(3) de la Loi sur les brevets et à l’article 98 des anciennes Règles sur les brevets dans leur version antérieure au 30 octobre 2019 continue de s’appliquer à l’égard des demandes abandonnées avant le 30 octobre 2019 ou abandonnées en raison de l’omission d’accomplir un acte visé aux alinéas 73(1)a), b), e) ou f) de la Loi dans sa version antérieure au 30 octobre 2019 en réponse à une demande de l’examinateur ou à un avis (article 78.51 et paragraphe 78.52(1) de la Loi sur les brevets).
Les dispositions relatives à l’abandon énoncées à l’article 132 des Règles sur les brevets (DORS/2019-251) ne s’appliquent pas aux demandes de catégorie 3. Pour l’application du paragraphe 73(2) de la Loi sur les brevets, l’article 203 des Règles sur les brevets (DORS/2019-251) s’appliquera. Une demande de catégorie 3 est réputée abandonnée si :
Un demandeur qui demande le rétablissement d’une demande de brevet à la suite d’une omission de payer une taxe pour le maintien en état ou d’une omission de faire une requête d’examen avant le 30 octobre 2019 n’est pas assujetti à la norme de diligence requise.
L’article 73 de la Loi sur les brevets, dans sa version immédiatement antérieure au 30 octobre 2019, s’applique à l’égard du rétablissement des demandes réputées abandonnées dans de telles circonstances.
Date de modification : octobre 2019
L’examen des demandes de brevet en cours se poursuivra après le 30 octobre 2019.
Date de modification : décembre 2025
L’article 197 des Règles sur les brevets (DORS/2019-251) précise le délai dans lequel une requête d’examen doit être faite à l’égard des demandes de catégorie 3 :
Date de modification : octobre 2019
Les demandes des examinateurs envoyées pendant la période de transition du 30 octobre 2019 seront assorties des délais de réponse suivants :
Si un abandon survient après le 30 octobre 2019 à la suite d’une demande de l’examinateur envoyée avant le 30 octobre 2019, l’abandon réputé et le rétablissement seront assujettis à l’article 73 de la Loi sur les brevets dans sa version immédiatement antérieure au 30 octobre 2019 (paragraphe 78.52(1) de la Loi sur les brevets).
Date de modification : octobre 2022
Les avis d’acceptation envoyés en vertu de l’article 30 des anciennes Règles sur les brevets avant le 30 octobre 2019 seront assortis d’un délai de six mois même si ce délai expire après le 30 octobre 2019. Comme le précise l’article 78.52 de la Loi sur les brevets, si, à compter du 30 octobre 2019, le demandeur omet de payer la taxe finale exigée dans un avis d’acceptation envoyé avant le 30 octobre 2019, la demande de brevet sera réputée abandonnée au titre de l’alinéa 73(1)f) de la Loi sur les brevets dans sa version immédiatement antérieure au 30 octobre 2019. La demande de brevet pourra être rétablie dans les 12 mois suivant l’abandon, conformément au paragraphe 73(3) de la Loi sur les brevets dans sa version immédiatement antérieure au 30 octobre 2019.
Les modifications après acceptation peuvent être faites au titre de l’article 32 des anciennes Règles sur les brevets lorsqu’un avis d’acceptation a été envoyé avant le 30 octobre 2019, sauf si la demande avait été abandonnée en raison du non-paiement de la taxe finale au titre de l’alinéa 73(1)f) de la Loi sur les brevets dans sa version immédiatement antérieure au 30 octobre 2019 et subséquemment rétablie. Autrement, les modifications après acceptation ne sont pas permises pour les demandes de catégorie 3, à l’exception de corrections d’erreurs évidentes.
L’article 204 des Règles sur les brevets (DORS/2019-251) précise que si une demande de catégorie 3 est abandonnée en vertu de l’alinéa 73(1)f) de la Loi sur les brevets dans sa version immédiatement antérieure au 30 octobre 2019 et subséquemment rétablie, la taxe finale payée peut être remboursée à la réception d’une demande de remboursement au plus tard un mois après le rétablissement, ce qui a pour effet de retourner la demande de brevet à l’examen. L’action du rétablissement seule, dans ce contexte, renvoie la demande à l’examen. Un tel renvoi à l’examen est décrit dans la Loi sur les brevets dans sa version antérieure au 30 octobre 2019. Aucun remboursement de la taxe finale n’est requis pour cette action. Autrement, toute demande rétablie à la suite d’un abandon pour le non-paiement d’une taxe finale comme demandé par un avis donné après le 30 octobre 2019, passera directement à l’étape de la délivrance du brevet.
Dans ces cas de demandes de Catégorie 3 tel qu’il est discuté ci-dessus, lorsque la taxe finale n’a pas été remboursée et à la nouvelle acceptation, le commissaire n’exigera pas de paiement dans un avis d’acceptation ou un avis d’acceptation conditionnelle envoyé après le rétablissement de la demande (alinéa 204b) des Règles sur les brevets). De plus, le remboursement ne déclenche pas automatiquement un renvoi à l’examen de la demande.
Date de modification : octobre 2022
L’article 78.55 de la Loi sur les brevets précise que l’article 46 de la Loi sur les brevets, dans sa version immédiatement antérieure au 30 octobre 2019, de la Loi sur les brevets modifiée et des Règles sur les brevets (DORS/2019-251), s’applique aux taxes pour le maintien en état dont la date d’échéance (sans compter le délai de grâce) est antérieure au 30 octobre 2019. Si la date d’échéance d’une taxe pour le maintien en état (sans compter le délai de grâce) est antérieure au 30 octobre 2019 et que la taxe pour le maintien en état n’a pas été payée à sa date d’échéance, le breveté disposera d’un délai de grâce de 12 mois conformément aux articles 31 ou 32 de l’annexe II des anciennes Règles sur les brevets dans leur version immédiatement antérieure au 30 octobre 2019.
Date de modification : octobre 2019
Les conditions énoncées au sous-alinéa 154(3)a)(i) des Règles sur les brevets (DORS/2019-251) (c.-à-d. le dépôt par le demandeur d’une requête pour que ses droits soient rétablis à l’égard de la demande internationale et d’une déclaration portant que le défaut d’entrer en phase nationale avant l’expiration du délai de 30 mois n’était pas intentionnel) ne s’appliquent pas aux demandes de catégorie 3. Ces conditions s’appliquent uniquement aux demandes internationales entrant en phase nationale au Canada dont la date du dépôt international correspond ou est postérieure au 30 octobre 2019.
Exemple :
Date de priorité : 1er mai 2017
Date de dépôt : 1er mai 2018
Demande d’entrée en phase nationale : 4 novembre 2019
Le demandeur souhaite entrer en phase nationale après l’expiration du délai de 30 mois. Étant donné que la date du dépôt international de la demande de brevet est le 1er mai 2018, les conditions énoncées au sous-alinéa 154(3)a)(i) ne s’appliqueront pas au demandeur, dont la demande entre en phase nationale au Canada après l’expiration du délai de 30 mois (article 234 des Règles sur les brevets (DORS/2019-251)).
Si le droit de priorité est restauré pendant la phase internationale, il ne sera pas réputé restauré au Canada conformément à l’article 162 des Règles sur les brevets (DORS/2019-251), sauf si la date du dépôt international correspond ou est postérieure au 30 octobre 2019. La restauration du droit de priorité en vertu du paragraphe 28.4(6) de la Loi sur les brevets et de l’article 77 des Règles sur les brevets (DORS/2019-251) ne sera pas accessible aux demandeurs entrant en phase nationale si la date du dépôt international est antérieure au 30 octobre 2019 (article 78.5 des Règles sur les brevets (DORS/2019-251)).
Date de modification : octobre 2022
La taxe pour les revendications excédentaires applicable lors de la requête d’examen et lors du paiement de la taxe finale s’applique aux demandes pour lesquelles une requête d’examen a été faite le 3 octobre 2022 ou après.
Une requête pour la poursuite de l’examen est requise en vertu du paragraphe 85.1(1) des Règles sur les brevets à l’égard des demandes pour lesquelles une requête d’examen a été faite le 3 octobre 2022 ou après.
Si un demandeur présente une requête pour la poursuite de l’examen en vertu des paragraphes 85.1(3) ou (4) des Règles sur les brevets le 3 octobre 2022 ou après, il devra présenter une requête subséquente pour la poursuite de l’examen après la délivrance de deux rapports d’examen.
Un avis d’acceptation conditionnelle en vertu du paragraphe 86(1.1) des Règles sur les brevets peut être envoyé à l’égard de toute demande à compter du 3 octobre 2022.
Date de modification : octobre 2019
Le Traité de coopération en matière de brevets (PCT) est un traité multilatéral conclu en 1970 à l’issue de négociations menées par un certain nombre d’États, qui est entré en vigueur le 24 janvier 1978. Le Canada a signé le PCT le 2 janvier 1990 et est devenu une administration chargée de la recherche internationale et de l’examen préliminaire international dans le cadre du PCT le 26 juillet 2004. Selon l’Office mondial de la propriété intellectuelle (OMPI), « Le PCT permet de demander la protection d’un brevet pour une invention simultanément dans un grand nombre de pays en déposant une demande "internationale" de brevet. Une telle demande peut être déposée par toute personne qui a la nationalité d’un État contractant du PCT ou est domiciliée dans un tel État. Elle peut en général être déposée auprès de l’office national des brevets de l’État contractant dont le déposant a la nationalité ou dans lequel il est domicilié ou, si le déposant le préfère, auprès du Bureau international de l’OMPI à Genève.
Une fois qu’une demande de brevet a été déposée au niveau international par le biais du PCT, le demandeur peut entrer en phase nationale au sein de l’État contractant, c’est-à-dire le pays, dans lequel il souhaite obtenir une protection par brevet[409].»
Date de modification : septembre 2020
Un demandeur qui désigne le Canada dans une demande internationale dispose d’un délai de 30 mois à compter de la première date de priorité pour se conformer aux exigences d’entrée en phase nationale, indiquées dans le paragraphe 154(1) des Règles sur les brevets. Le demandeur qui, à l’expiration de ce délai de 30 mois, ne s’est pas conformé aux exigences peut tout de même entrer en phase nationale dans les 12 mois suivant l’expiration de ce délai de 30 mois s’il remplit des conditions supplémentaires.
Les exigences pour entrer en phase nationale du PCT dans les 30 mois suivant la date de revendication sont les suivantes :
Les demandeurs devraient également consulter le Guide du déposant du PCT – La phase nationale ainsi que le Chapitre national canadien pour obtenir de plus amples renseignements et directives.
Date de modification : octobre 2022
Au moment de calculer les dates limites pour l’entrée en phase nationale au Canada, la « date de priorité » s’entend au sens de l’article 2xi) du Traité de coopération en matière de brevets. Aux fins du calcul des délais, la date de priorité est la date de dépôt de la demande la plus ancienne dont la priorité est revendiquée ou la date de dépôt de la demande internationale en l’absence de revendication de priorité.
La date de priorité ne peut changer que dans l’un des trois scénarios suivants pendant la phase internationale :
Il est important de noter que même si la date de dépôt de la demande internationale est de plus de 12 mois après la date de dépôt de la demande dont la priorité est revendiquée et si la priorité n’est pas rétablie (soit dans la phase internationale, soit dans la phase nationale), la date de priorité sera toujours utilisée pour calculer le délai pour entrer en phase nationale.
Date de modification : octobre 2022
Si une demande PCT à la phase internationale n’est pas entrée en phase nationale au Canada avant l’expiration du délai de 30 mois suivant la date de priorité, le demandeur a 12 mois après cette date pour rétablir les droits d’entrée en phase nationale à l’égard de cette demande, selon le paragraphe 154(3) des Règles sur les brevets.
Les exigences pour rétablir les droits du demandeur pour la demande d’entrée en phase nationale du PCT sont :
Date de modification : octobre 2019
Si, après le délai de 30 mois pour l’entrée en phase nationale mais dans les 12 mois qui suivent ce délai, le commissaire reçoit une communication indiquant clairement l’intention du demandeur de payer une partie ou la totalité des taxes exigées dans le but d’entrer en phase nationale et l’entièreté de ces taxes ne sont pas payées dans cette période, ces taxes sont considérées comme ayant été payées le jour où la communication a été reçue du moment que toutes les taxes impayées — y compris les surtaxes applicables — sont payées dans les deux mois après la date à laquelle la communication a été reçue. Le commissaire n’a pas l’obligation d’informer la personne qui a tenté de payer les taxes qu’une part du montant des taxes exigées était manquant. Le Bureau s’efforcera toutefois d’envoyer une lettre au demandeur pour l’informer du montant manquant.
Date de modification : octobre 2022
Une demande peut entrer en phase nationale avec des éléments dans une langue étrangère. Toutefois, si une traduction de ces éléments, ou d’une partie de ceux-ci, n’est pas fournie au plus tard à la date d’entrée en phase nationale, diverses conséquences peuvent survenir en fonction de l’élément de la demande pour lequel une traduction n’est pas fournie.
Le demandeur doit également fournir une copie intégrale de l’élément de la demande qui comprend le texte traduit et le texte qui est déjà en français ou en anglais. Si une copie intégrale est fournie, le demandeur n’est pas tenu de fournir les traductions des parties qui ne sont pas en anglais ou en français.
Si le demandeur omet de fournir les traductions des parties de la description ou des revendications, ou du texte d’un dessin ou d’un listage de séquences, le texte non traduit ne sera pas pris en considération dans l’évaluation de l’étendue de la protection demandée (voir la section 12.02).
Si le demandeur omet de fournir la traduction d’une déclaration prévue à l’article 19, la déclaration peut être rejetée par le commissaire.
Date de modification : octobre 2022
Si le demandeur omet de fournir une traduction de l’abrégé ou de la requête en vertu de l’article 4 du PCT (RO/101), ou si le demandeur omet de fournir une copie intégrale de la description, des revendications, de tout texte des dessins ou du texte libre dépendant de la langue figurant dans un listage des séquences, le commissaire peut, par avis, exiger du demandeur qu’il fournisse la traduction de la copie intégrale au plus tard trois mois après la date de l’avis.
Si le demandeur omet de se conformer à l’avis, la demande sera réputée abandonnée en vertu de l’alinéa 132(1)h) des Règles sur les brevets.
Date de modification : octobre 2022
Si un demandeur découvre une erreur dans une traduction qui a été présentée au commissaire au plus tard à la date d’entrée en phase nationale de tout élément d’une demande internationale, le demandeur peut, en vertu du paragraphe 155.2(2) des Règles sur les brevets, corriger la traduction en fournissant, avant la date à laquelle l’avis d’acceptation ou l’avis d’acceptation conditionnelle est envoyé ou, si cet avis est retiré par le commissaire ou écarté conformément au paragraphe 85.1(4) des Règles sur les brevets, avant la date à laquelle l’avis d’acceptation ou l’avis d’acceptation conditionnelle est envoyé de nouveau, ce qui suit :
Date de modification : octobre 2019
La date d’entrée en phase nationale d’une demande est la date à laquelle le demandeur, selon le cas :
Une fois qu’une date d’entrée en phase nationale a été établie, le Bureau envoie au demandeur une confirmation de l’entrée en phase nationale.
Date de modification : septembre 2020
Si une demande internationale est publiée en français ou en anglais par le Bureau international à la date d’entrée en phase nationale ou avant cette date, la demande PCT en phase nationale est considérée comme être accessible au public au titre de l’article 10 de la Loi sur les brevets à la date de cette publication.
Si une demande internationale est publiée dans une langue autre que le français ou l’anglais par le Bureau international à la date d’entrée en phase nationale ou avant cette date, la demande PCT en phase nationale est considérée comme être accessible au public au titre de l’article 10 de la Loi sur les brevets à la date à laquelle elle est rendue publique au Canada.
Date de modification : octobre 2022
Si le commissaire a des motifs raisonnables de croire que la personne qui s’est conformée aux exigences d’entrée en phase nationale n’est ni le demandeur de la demande internationale ni son représentant légal, le commissaire enverra un avis en vertu du paragraphe 154(7) des Règles sur les brevets exigeant que cette personne établisse qu’elle est bien le demandeur de la demande internationale ou son représentant légal.
La personne peut établir qu’elle est le demandeur de la demande PCT internationale ou son représentant légal en fournissant au Bureau des brevets un formulaire PCT/IB/306, faisant état du changement de demandeur de la demande internationale, d’un document donnant effet au transfert à la personne s’étant conformée aux exigences d’entrée en phase nationale au Canada ou d’un document relatif à un changement de nom. Le Bureau peut considérer d’autres soumissions comme acceptables, au besoin. Une copie d’une requête faite au Bureau international au titre de la règle 92bis.1 du Règlement d’exécution du Traité de coopération en matière de brevets n’est pas considérée par le Bureau des brevets comme un moyen acceptable d’établir les droits d’un demandeur en réponse à une demande du commissaire en vertu du paragraphe 154(7) des Règles sur les brevets.
Une personne peut également répondre à l’avis en soumettant une demande conforme en vertu du paragraphe 154(6) des Règles sur les brevets afin de corriger une erreur dans la désignation du demandeur qui s’est conformé aux exigences d’entrée en phase nationale. Si la demande de correction est conforme et qu’elle donne lieu au nom de la personne qui s’est conformée aux exigences de l’entrée en phase nationale étant le même que celui du demandeur de la demande internationale, la personne sera considérée comme s’étant conformée à l’avis.
En vertu du paragraphe 154(8) des Règles sur les brevets, lorsque la personne ne se conforme pas à l’avis dans les trois mois suivant la date de cet avis, cette personne est réputée ne s’être jamais conformée aux exigences d’entrée en phase nationale au Canada.
Date de modification : octobre 2022
Si les dossiers du Bureau des brevets contiennent une erreur dans la désignation du demandeur qui s’est conformé aux exigences d’entrée en phase nationale, cette erreur peut être corrigée à la demande de la personne qui a payé la taxe nationale de base. Il faut noter que la personne qui s’est acquittée de la taxe est considérée comme la personne ayant présenté la taxe et non nécessairement comme le demandeur. La demande de correction doit contenir un énoncé selon lequel l’erreur a été commise par inadvertance, accident ou méprise, sans intention de frauder ou de tromper.
La demande de correction doit être présentée avant la plus antérieure des dates suivantes :
et
Une correction apportée à la désignation du demandeur qui a satisfait aux conditions requises pour entrer en phase nationale peut entraîner une divergence entre le demandeur qui a satisfait aux conditions requises pour entrer en phase nationale et le demandeur de la demande internationale. Si cette anomalie découle de la correction, un avis en vertu du paragraphe 154(7) peut être envoyé au demandeur.
Date de modification : octobre 2022
En règle générale, une demande PCT à la phase nationale est assujettie à la Loi sur les brevets et aux Règles sur les brevets du Canada à partir de la date d’entrée en phase nationale. Il existe toutefois certaines exceptions et les dispositions suivantes de la Loi sur les brevets ne s’appliquent pas aux demandes PCT à la phase nationale :
Il convient de souligner également que certains éléments et exigences de nature administrative mentionnés dans les Règles sur les brevets s’appliquent spécifiquement aux demandes PCT à la phase nationale, tels que les modalités de nomination d’un agent de brevet, la nomination réputée d’un représentant commun, les exigences relatives aux demandes de priorité et de restauration du droit de priorité et certaines corrections d’erreurs dans le nom du demandeur (décrits dans la section 34.06 ci-haut). Veuillez consulter les chapitres pertinents pour obtenir de plus amples renseignements.
Date de modification : octobre 2022
L’article 78 de la Loi sur les brevets ne s’applique pas aux demandes internationales pendant la phase internationale. Au cours de la phase internationale, les prorogations de délai ne sont disponibles qu’en vertu du PCT et du Règlement d’exécution du PCT, y compris en vertu des règles 80.5, 82 et 82quater du Règlement d’exécution du PCT. Vous trouverez plus d’information sur les prorogations de délai à la phase internationale dans le Guide du déposant du PCT.
Date de modification : octobre 2019
L’article 161 des Règles sur les brevets prévoit que la date de dépôt d’une demande PCT à la phase nationale est la date du dépôt international.
Date de modification : octobre 2022
Une demande de restauration du droit de priorité est un mécanisme utilisé par l’office récepteur du Bureau international et les offices récepteurs des nombreux pays signataires du PCT, selon lequel le délai pour déposer une demande de brevet peut être prorogé au-delà de la période habituelle de 12 mois qui suit la date de dépôt d’un document de priorité. Cette pratique s’applique uniquement aux cas où le demandeur n’a pas déposé de demande de priorité malgré l’exercice de la diligence requise et/ou, où l’omission de déposer une telle demande n’était pas intentionnelle de la part du demandeur.
En sa qualité d’office récepteur de demandes internationales, l’OPIC acceptera une demande de restauration du droit de priorité à l’égard d’une demande internationale s’il est convaincu que ces deux critères sont remplis. Cette restauration pourra alors être exécutoire dans les offices désignés et élus dont les lois nationales applicables prévoient la restauration du droit de priorité.
Dans le cas des demandes PCT à la phase nationale dont la date de dépôt est le 30 octobre 2019 ou une date postérieure à celle-ci, la restauration du droit de priorité survenue avant l’entrée en phase nationale sera réputée exécutoire au Canada lors de l’entrée en phase nationale. Les demandeurs peuvent également demander la restauration du droit de priorité lors de l’entrée en phase nationale au Canada si la date de dépôt de la demande PCT à la phase nationale est le 30 octobre 2019 ou une date postérieure à celle-ci. Dans le cas des demandes de brevet régulières déposées au Canada et des demandes PCT à la phase nationale, les demandeurs peuvent demander la restauration du droit de priorité lorsque la date de dépôt de la demande en instance est plus de douze mois après la date de dépôt de la demande de brevet déposée antérieurement de façon régulière, mais au plus deux mois depuis l’expiration de ce délai de douze mois. Veuillez consulter le chapitre 7 pour obtenir de plus amples renseignements.
Date de modification : octobre 2019
Les demandeurs ne sont pas tenus de soumettre une pétition au Bureau des brevets pour entrer en phase nationale au Canada.
Le Chapitre national du Guide du déposant du PCT pour l’entrée en phase nationale au Canada contient un formulaire que les demandeurs peuvent utiliser pour soumettre leurs demandes d’entrée en phase nationale et d’autres renseignements. Ce formulaire est intitulé « Formulaire recommandé de demande d’entrée à la phase nationale en vertu de l’article 22 ou de l’article 39 du Traité de coopération en matière de brevets ».
Date de modification : octobre 2019
Le site Web de l’OMPI contient une multitude de ressources sur le Traité de coopération en matière de brevet (PCT). Voici un lien menant à la page Web principale : Système international des brevets — PCT.
Le Guide du déposant du PCT est divisé en deux guides présentant des renseignements généraux, l’un sur la phase internationale et l’autre sur la phase nationale.
Le Guide du déposant du PCT contient également des renseignements à l’intention des demandeurs qui souhaitent déposer une demande internationale auprès de l’OPIC ou qui souhaitent entrer en phase nationale au Canada. Des renseignements sur l’OPIC en tant qu’office récepteur, en tant qu’administration chargée de la recherche internationale et de l’information en tant qu’administration chargée de l’examen préliminaire international se retrouvent dans les annexes du Canada du Guide du déposant du PCT.
Voici des liens menant aux sections pertinentes du Guide du déposant du PCT mentionnées ci-dessus :
Voici des liens menant au PCT, au Règlement d’exécution du PCT et aux instructions administratives du PCT :
·L’OPIC se conforme aux Directives destinées aux administrations et offices de l’OMPI.
Date de modification : octobre 2019
Toutes les communications relatives aux demandes de brevet et aux brevets, aussi bien celles soumises au Bureau des brevets que celles envoyées par le Bureau des brevets, ont lieu par écrit.[410] Le présent chapitre est un guide sur les avis, les lettres et les demandes de l’examinateur envoyés par le Bureau des brevets; il englobe la majorité de la correspondance expédiée par le Bureau.
Date de modification : octobre 2019
Diverses dispositions de la Loi sur les brevets et des Règles sur les brevets exigent que le commissaire avise les demandeurs et les brevetés lorsque ces derniers sont tenus d’accomplir un acte donné. Les avis du commissaire exigent que le demandeur ou le breveté accomplisse un acte avant l’expiration d’un délai donné à compter de la date de l’avis. L’omission d’accomplir l’acte en question avant l’expiration du délai fixé entraîne une conséquence prévue dans la Loi sur les brevets ou les Règles sur les brevets.
Exemple 1 :
Un demandeur a soumis au Bureau des documents qui satisfont aux exigences minimales pour l’obtention d’une date de dépôt conformément au paragraphe 28(1) de la Loi sur les brevets, mais n’a pas soumis le paiement de la taxe pour le dépôt exigé au titre du paragraphe 27(2) de la Loi sur les brevets. Le commissaire enverra un avis en vertu du paragraphe 27(7) de la Loi sur les brevets exigeant que le demandeur paie la taxe pour le dépôt ainsi qu’une surtaxe dans les trois mois suivant la date de l’avis. Si le demandeur omet d’accomplir cet acte avant l’expiration de ce délai de trois mois, la demande de brevet sera considérée comme ayant été retirée conformément au paragraphe 66(2) des Règles sur les brevets.
Exemple 2 :
Un demandeur a présenté une demande de priorité à l’égard d’une demande de brevet en instance et est tenu, avant l’expiration d’un délai précis, de fournir ou de rendre accessible dans une bibliothèque numérique une copie de la demande de brevet déposée antérieurement sur laquelle la demande de priorité est fondée, conformément au paragraphe 74(1) des Règles sur les brevets. Si, à l’expiration du délai spécifié, le demandeur n’a pas fourni ou rendu accessible la copie demandée, le commissaire enverra un avis en vertu du paragraphe 74(4) des Règles sur les brevets exigeant que le demandeur fournisse ou rende accessible la copie demandée dans les deux mois suivant la date de l’avis. Si le demandeur omet d’accomplir cet acte avant l’expiration de ce délai de deux mois, la demande de priorité sera considérée comme ayant été retirée conformément au paragraphe 74(6) des Règles sur les brevets.
Des taxes pour le maintien en état doivent être payées annuellement afin de maintenir en état une demande de brevet (paragraphe 27.1(1) de la Loi sur les brevets et articles 68 et 69 des Règles sur les brevets). Si la taxe pour le maintien en état n’est pas payée au plus tard à sa date d’échéance, le commissaire enverra un avis au demandeur en vertu de l’alinéa 27.1(2)b) de la Loi sur les brevets exigeant que le demandeur paie la taxe pour le maintien en état et la surtaxe dans les six mois suivant la date d’échéance du paiement de la taxe pour le maintien en état ou dans les deux mois suivant la date de l’avis, selon celui de ces délais qui expire le dernier. Si le demandeur omet d’accomplir cet acte, la demande sera considérée comme abandonnée conformément à l’alinéa 73(1)c) de la Loi sur les brevets.
Date de modification : octobre 2019
Les avis du commissaire sont présentés dans un format bilingue et sont destinés à fournir aux demandeurs et aux brevetés des renseignements clés indiquant clairement la demande ou le brevet concerné par l’avis et l’acte que le demandeur ou le breveté est tenu d’accomplir.

Entête : Un avis du commissaire sera toujours identifié comme tel dans l’entête, lequel indiquera clairement la raison pour laquelle l’avis est envoyé.
Détails de l’avis :
Renseignements généraux sur la demande ou le brevet :
Texte dans le corps de l’avis :
Paragraphe de clôture :
Date de modification : décembre 2025
Les avis du commissaire pouvant être envoyés en vertu de la Loi sur les brevets et des Règles sur les brevets, ainsi que les dispositions pertinentes et le délai fixé pour accomplir l’acte requis, s’il y a lieu, sont énumérés ci-dessous, mais ne sont pas exhaustifs :
Loi sur les brevets
Règles sur les brevets
Date de modification : octobre 2022
En règle générale, la poursuite et le maintien en état des demandes de brevet et des brevets impliquent l’échange de nombreuses communications écrites et le paiement de taxes. Le Bureau s’efforce de répondre à ses clients en des termes clairs et en temps opportun et de faire preuve de transparence quant à la façon dont les documents soumis par les clients ont été traités par le Bureau, afin de permettre aux clients de prendre des décisions éclairées au sujet de leur demande ou de leur brevet.
Dans la plupart des cas[411], le Bureau enverra une lettre de courtoisie pour informer les clients qu’une communication et/ou le paiement d’une taxe ont été reçus et qu’ils sont ou non conformes à la Loi sur les brevets et aux Règles sur les brevets. Le Bureau s’efforcera également d’informer les clients si leur demande est considérée comme abandonnée, en prenant soin d’indiquer la raison à l’origine de l’abandon, ou si leur brevet est réputé périmé à la suite de l’omission de payer une taxe pour le maintien en état et la surtaxe.
Exemples de lettres de courtoisie :
Date de modification : octobre 2019
Les lettres de courtoisie sont en général présentées dans un format bilingue et sont destinées à fournir aux demandeurs et aux brevetés les renseignements clés dont ils ont besoin.

Entête : Une lettre de courtoisie sera toujours identifiée comme telle dans l’entête, lequel indiquera clairement la raison pour laquelle la lettre est envoyée.
Détails de la lettre :
Renseignements généraux sur la demande ou le brevet :
Texte dans le corps de la lettre :
Paragraphe de clôture :
Date de modification : octobre 2022
Les rapports d’examen et les avis des examinateurs prennent une forme différente des avis du commissaire. Un rapport d’examen ou un avis d’un examinateur est dans une seule langue et la date est située dans le coin supérieur du document. Chaque rapport d’examen ou avis d’un examinateur inclura un paragraphe d’introduction dans lequel il sera indiqué le délai de réponse pour chaque demande de l’examinateur et pourra éclairer le demandeur à l’égard d’une exigence de présenter une requête pour la poursuite de l’examen dans un délai réglementaire. La conséquence d’une non-réponse à l’intérieur de ce délai sera identifiée, soit dans le paragraphe d’introduction ou dans le paragraphe de conclusion de la demande de l’examinateur ou de l’avis. La date d’échéance pour chaque demande de l’examinateur n’apparaîtra pas dans la demande de l’examinateur ou dans l’avis. Le demandeur peut calculer cette date d’échéance en utilisant le délai de réponse indiqué dans le paragraphe d’introduction et en l’additionnant à la date fournie dans la demande de l’examinateur ou l’avis. Si ce délai arrive à échéance lors d’une journée réglementaire ou désignée, le délai est considéré prorogé en vertu du paragraphe 78(1) de la Loi sur les brevets. Pour plus d’information à propos des délais et des délais considérés comme prorogés, veuillez vous référer au chapitre 2. Pour plus d’information sur les rapports d’examen et les avis des examinateurs, veuillez vous référer aux sections 12.04 et 12.05.

Date de modification : octobre 2022
L’avis d’acceptation conditionnelle prend également une forme différente des autres avis du commissaire. La première page de l’avis d’acceptation conditionnelle sera bilingue comme les autres avis du commissaire. La date d’échéance pour répondre à l’avis d’acceptation conditionnelle ainsi que la taxe exigible seront situées dans le coin supérieur droit de l’avis. L’énumération des irrégularités se trouvera à la deuxième page de l’avis d’acceptation conditionnelle et sera dans une seule langue. L’avis inclura les conséquences associées au fait de ne pas répondre à l’avis d’acceptation conditionnelle et de ne pas payer la taxe (abandon). Pour plus d’information à propos des délais et des délais considérés comme prorogés, veuillez vous référer au chapitre 2. Pour plus d’information sur l’avis d’acceptation conditionnelle, veuillez vous référer à la section 25.01.01.
[1] La norme PCT sur le listage des séquences est définie au paragraphe 1(1) des Règles sur les brevets comme étant la norme ST.26 de l’Organisation mondiale de la propriété intellectuelle, intitulée Recommandation de norme relative à la présentation des listages des séquences de nucléotides et d’acides aminés en langage XML (eXtensible Markup Language), avec ses modifications successives.
[3] L’ordre alphabétique est fondé sur les noms de famille, puis sur le premier prénom, selon l’alphabet romain. Les entrées commençant par des nombres sont positionnées avant celles commençant par des lettres.
[4] Exception : Une demande d’avancement de l’examen pour des raisons environnementales doit être faite par le demandeur ou le représentant commun.
[5] Preuve d’autorisation (par tout demandeur) exigée.
[6] Lorsqu’une demande d’inscription du transfert d’une demande est faite par le cessionnaire, le cessionnaire peut se représenter lui-même ou être représenté par toute personne qu’il autorise.
[7] Si les droits d’un seul codemandeur qui n’est pas le représentant commun sont transférés, ce codemandeur peut également soumettre la demande ou autoriser une autre personne à le faire.
[8] Exception : Une demande d’avancement de l’examen pour des raisons environnementales doit être faite par l’agent nommé.
[9] Preuve d’autorisation (par tout demandeur) exigée.
[10] Lorsqu’une demande d’inscription du transfert d’une demande est faite par le cessionnaire, le cessionnaire peut se représenter lui-même ou être représenté par toute personne qu’il autorise.
[11] Si les droits d’un seul codemandeur qui n’est pas le représentant commun sont transférés, ce codemandeur peut également soumettre la demande ou autoriser une autre personne à le faire.
[12] Nécessite l’autorisation de l’agent nommé.
[13] Preuve d’autorisation (d’un demandeur unique ou d’un représentant commun) exigée.
[14] Preuve d’autorisation (par tout breveté) exigée.
[15] Lorsqu’une demande d’inscription du transfert d’une demande est faite par le cessionnaire, le cessionnaire peut se représenter lui-même ou être représenté par toute personne qu’il autorise.
[16] Si les droits d’un seul cobreveté qui n’est pas le représentant commun sont transférés, ce cobreveté peut également soumettre la demande ou autoriser une autre personne à le faire.
[17] Le formulaire sera élaboré et rendu disponible à une date ultérieure.
[18] Pfizer Canada c. Ratiopharm Inc., 2010 CF 612 au par. 84, renvoie à Apotex Inc. c. Merck & Co., 2006 CAF 323, [2007] 3 RCF 588 au par. 55
[19] « Demande déposée de façon régulière » signifie toute demande dont la date de dépôt est la date de réception par le Bureau ou une demande déposée au Bureau à la phase nationale d’une demande internationale.
[20] Parmi d’autres organismes intergouvernementaux reconnus, notons l’Organisation eurasienne des brevets (EAPO) et le Bureau des brevets du Conseil de coopération du Golfe (BBCCG).
[21] Voir l’article 11(4) du PCT
[22] L’Office européen des brevets (OEB) délivre des brevets applicables dans tout état contractant de la Convention sur le brevet européen (CBE) [voir l’article 2(2) de la CBE] sauf si le demandeur de brevet européen a retiré un état contractant de la désignation [voir l’article 79(3) de la CBE]; un brevet délivré doit cependant être validé dans chaque état contractant.
[23] L’expression « certificat d’inventeur » remplace l’expression « certificat d’auteur » utilisée antérieurement, mais a le même effet. Le changement a été apporté à la Convention de Paris pour éviter toute confusion avec les droits d’auteur.
[24] Voir l’alinéa 4(I)(2) de la Convention de Paris.
[25] La date de soumission de la demande divisionnaire est la date à laquelle les exigences de dépôt applicables aux demandes divisionnaires ont été satisfaites.
[26] Cela ne s’applique pas aux demandes pour lesquelles la requête d’examen a été faite avant le 3 octobre 2022.
[27] Cela ne s’applique pas aux demandes pour lesquelles la requête d’examen a été faite avant le 3 octobre 2022.
[28] Cette directive ne s’applique pas aux demandes pour lesquelles la requête d’examen a été faite avant le 3 octobre 2022, sauf si une requête pour la poursuite de l'examen a été présentée en vertu du paragraphe 85.1(4) des Règles sur les brevets (voir la section 11.04.02c) le 3 octobre 2022 ou après cette date.
[29] Cette directive ne s’applique pas aux demandes pour lesquelles la requête d’examen a été faite avant le 3 octobre 2022, sauf si une requête pour la poursuite de l'examen a été présentée en vertu du paragraphe 85.1(4) des Règles sur les brevets (voir la section 11.04.02c) le 3 octobre 2022 ou après cette date.
[31] L’interprétation téléologique est réalisée par la cour dans le but de déterminer objectivement, du point de vue de la personne versée dans l’art, à la date de publication de la demande de brevet et à la lumière des mots ou expressions spécifiques utilisés dans les revendications, qu’elle était l’étendue de la protection demandée par le demandeur à l’égard de l’invention divulguée (voir Free World Trust c. Électro Santé Inc., 2000 CSC 66 au par. 50 et Whirlpool Corp. c. Camco Inc., 2000 CSC 67 au par. 48).
Les principes de l’interprétation téléologique qui sont énoncés dans les arrêts Free World Trust et Whirlpool continuent de guider les tribunaux, avec l’aide de témoignages d’experts et de contre-interrogatoires, dans l’interprétation des revendications. (Pour une énumération de ces principes, voir Free World Trust au par. 31).
Toutefois, Whirlpool portait sur une action en invalidation qui ne s’adressait pas aux « examinateurs de brevets appelés à déterminer, s’il y a lieu, d’accorder une demande de brevet » (voir Genencor International Inc. c. Canada (commissaire aux brevets), 2008 CF 608 [Genencor] aux par. 62 et 70).
Il faut reconnaître que le texte des revendications de brevet interprétées par les juges est fixe, qu’il découle d’une négociation avec le Bureau des brevets, qu’il a été « accepté par le commissaire aux brevets
à titre d’énoncé exact du monopole qui peut résulter à bon droit de l’invention divulguée dans le mémoire descriptif »
, (voir Whirlpool au par. 49) et qu’il bénéficie de la présomption de validité prévue au paragraphe 43(2) de la Loi sur les brevets. En revanche, lors de l’examen d’une demande, le libellé des revendications peut changer par rapport à celui initialement proposé par le demandeur, pour un certain nombre de raisons (voir Genencor aux par. 62 et 70 et Amazon CAF au par. 73).
[32] Free World Trust c. Électro Santé Inc., 2000 CSC 66 au par. 50; Whirlpool Corp. c. Camco Inc., 2000 CSC 67 au par. 48
[33] On trouvera de plus amples renseignements sur le texte libre et le texte libre dépendant de la langue dans les paragraphes 85 à 88 de la norme PCT de listages des séquences, norme 26 (ST.26) de l’OMPI.
[34] Whirlpool Corp. c. Camco Inc., 2000 CSC 67 aux par. 49(f)(g), 52 et 53
[36] Canada (procureur général) c. Amazon.com Inc., 2011 CAF 328 au par. 73
[37] Merck & Co., Inc. c. Pharmascience Inc., 2010 CF 510 aux par. 32 et 35
[38] Bayer Aktiengesellschaft c. Apotex Inc. [(1995), 60 CPR (3e) 58 (On.Ct.G.D.)] à la p. 79; Johnson & Johnson Inc. c. Boston Scientific Ltd., 2008 CF 552 au par. 97; Lundbeck Canada Inc c. Canada (Santé), 2009 CF 146 au par. 36; Bauer Hockey Corp. c. Easton Sports Canada Inc. 2010 CF 361 au par. 122
[39] De Beloit Canada Ltd. c. Valmet Oy [(1986), 8 CPR (3e) 289 (CAF)] à la p. 294 décrit comme un parangon de déduction. Voir également les commentaires à ce sujet dans Janssen-Ortho Inc. c. Novopharm Ltd., 2006 CF 1234 au par. 113
[40] Bayer Aktiengesellschaft c. Apotex Inc. [(1995), 60 CPR (3e) 58 (On.Ct.G.D.)] à la p. 79; Merck-Frosst - Schering Pharma GP c. Teva Canada Limited, 2010 CF 933 aux par. 68 et 69
[41] Servier Canada Inc. c. Apotex Inc., 2008 CF 825 au par. 99; Lundbeck Canada Inc. c. Ratiopharm Inc., 2009 CF 1102 au par. 29; Sanofi-Aventis Canada Inc. c. Apotex, 2009 CF 676 au par. 80
[42] Almecon Industries Ltd. c. Nutron Manufacturing Ltd. (1997) 72 CPR 3d 397 à la p. 401
[43] Whirlpool Corp. c. Camco Inc., 2000 SCC 67 au par. 74; Servier Canada Inc. c. Apotex Inc., 2008 CF 825 au par. 254; Newco Tank Corp c. Canada (Procureur général), 2014 CF 287 au par. 28
[45] Servier Canada Inc. c. Apotex Inc., 2008 CF 825 au par. 236
[46] Ratiopharm Inc. c. Pfizer Limited, 2009 CF 711 au par. 30, conf. par 2010 CAF 204
[50] Merck & Co., Inc. c. Pharmascience Inc., 2010 CF 510 au par. 40; AstraZeneca Canada Inc. c. Apotex Inc., 2010 CF 714 au par. 39
[53] Whirlpool Corp. c. Camco Inc., 2000 CSC 67 au par. 74
[54] Eli Lilly and Company c. Apotex Inc., 2009 CF 991 au par. 97, citant General Tire & Rubber Co. c. Firestone Tyre & Rubber Co. Ltd, [1972] RPC 457 aux p. 482 et 483
[56] Shire Biochem Inc. c. Canada (Santé), 2008 CF 538 au par. 25; Eli Lilly Canada Inc. c. Novopharm Ltd., 2007 CF 596 au par. 142; Pfizer Canada Inc. c. Novopharm Ltd., 2005 CF 1299 au par. 78; Whirlpool Corp. c. Camco Inc. [(1997), 76 CPR (3e) 150 (CF1re inst.)] à la p. 186
[57] Apotex Inc. c. Wellcome Foundation Ltd., 2002 CSC 77 au par. 37; la Cour suprême dans Teva Canada Ltd. c. Pfizer Canada Inc., 2012 CSC 60 au par. 32 réitère ce point et parle de l’importance de conférer des brevets pour faire avancer la science et la technologie.
[58] AstraZeneca Canada Inc. c. Apotex Inc., 2010 CF 714 au par. 33; Wenzel Downhole Tools Ltd. c. National-Oilwell Canada Ltd., 2011 CF 1323 au par. 61; Jay-Lor International Inc. c. Penta Farm Systems Ltd., 2007 CF 358 au par. 55; Sanofi-Aventis Canada Inc. c. Apotex, 2009 CF 676 au par. 128; Merck & Co. Inc. c. Apotex Inc., 2010 CF 1265 au par. 86
[59] Canada (procureur général) c. Amazon.com Inc., 2011 CAF 328 au par. 43
[60] Canada (procureur général) c. Amazon.com Inc., 2011 CAF 328 au par. 42. Il est également indiqué que l’examinateur doit être « attentif à la possibilité qu’une revendication du brevet puisse être exprimée dans un langage qui soit trompeur, de manière délibérée ou par inadvertance »
, reconnaissant ainsi que, « par exemple, ce qui à première vue semble être la revendication d’une "réalisation" ou d’un "procédé" peut, dans le cadre d’une interprétation appropriée, constituer la revendication d’une formule mathématique et, par conséquent, ne pas constituer un objet brevetable »
(voir Amazon CAF au par. 44).
[63] Canada (procureur général) c. Amazon.com Inc., 2011 CAF 328 aux par. 59 à 63; suivant le raisonnement de la cour, l’existence d’un mode de réalisation pratique ne signifie pas automatiquement que les éléments du mode de réalisation sont des éléments essentiels de l’invention.
[65] Halford c. Seed Hawk Inc., 2006 CAF 275 au par. 14
[66] Le bureau ne considère pas le « [traduction] tort causé par soi-même » comme un facteur pertinent lors de l’examen.
[67] Les examinateurs doivent se rappeler que dans ce contexte, il ne faut pas confondre la présence de plusieurs problèmes et solutions à l’intérieur d’une même revendication avec l’absence d’unité de l’invention au sens de l’article 88 des Règles sur les brevets (qui insiste sur le fait que les objets définis par les revendications doivent être liés par un seul concept inventif général).
[68] Re Demande de brevet de Prince Corp., (1982), 2 CPR (3e) 223 (CD 942); et Shmuel Hershkovitz c. Tyco Safety Products Canada Ltd., 2009 CF 256 au par. 148
[69] La « date de revendication » d’une revendication dans une demande ou un brevet est la date de dépôt de la demande au Canada, sauf si une priorité est revendiquée. Dans ce dernier cas, la date de revendication est la date de dépôt de la première demande de brevet servant de fondement à la demande de priorité et sur laquelle repose l’objet de la revendication.
[70] Les recherches qu’effectuent les examinateurs canadiens dans le cadre des obligations de l’OPIC en sa qualité d’Administration chargée de la recherche internationale sont régies par les exigences du Traité de coopération en matière de brevets (PCT) et ne sont pas abordées dans cette section du présent recueil.
[71] Voir le paragraphe 27(4) de la Loi sur les brevets et la définition de « description » au paragraphe 1(1) des Règles sur les brevets.
[73] Pioneer Hi-Bred Ltd. c. Canada (Commissioner of Patents) (1989), 25 CPR (3e) 257 (CSC) à la p. 268; Apotex Inc. c. Wellcome Foundation Ltd., 2002 CSC 77 au par. 70; Electrolytic Zinc Process Co. v. French’s Complex Ore Reduction Co., [1930] RCS 462 au par. 22; Leithiser v. Pengo Hydra-Pull of Canada Ltd. (1974), CPR (2e) 110 (CAF) aux p. 113 à 115; Lundbeck Canada Inc. c. Canada (Santé), 2009 CF 146 au par. 135; Pfizer Canada Inc. c. Novopharm Limited, 2009 CF 638 au par. 105. Voir également Apotex Inc. c. Sanofi- Synthelabo Canada Inc., 2008 CSC 61 p. ex. au par. 26, appliquant ces exigences aux divulgations antérieures prises en compte pour établir l’antériorité.
[74] Consolboard Inc. c. Macmillan Bloedel (Saskatchewan) Ltd. (1981), 56 CPR (2e) 145 (CSC) aux pages 154 et 155, où le juge Dickson cite les propos de H.G. Fox dans Canadian Law and Practice Relating to Letters Patent for Inventions (1969), 4e éd.
[75] Consolboard Inc. c. Macmillan Bloedel (Saskatchewan) Ltd. (1981), 56 CPR (2e) 145 (CSC) à la page 157.
[76] Minerals Separation North American Corp. v. Noranda Mines, Ltd. (1947), 12 CPR (1re) 102 (C de l’É) à la page 111.
[77] Minerals Separation North American Corp. v. Noranda Mines, Ltd. (1947), 12 CPR (1re) 102 (C de l’É) à la page 111.
[78] Minerals Separation North American Corp. v. Noranda Mines, Ltd. (1947), 12 CPR (1re) 102 (C de l’É) aux pages 111 et 112. Le juge Thurlow s’est prononcé sur ces questions dans Société des Usines Chimiques Rhone-Poulenc et al. v. Jules R. Gilbert Ltd. et al. (1968), 55 CPR (1re) 207 (CSC) aux pages 225 et 226; Wandscheer et al. v. Sicard Limitée (1947), 8 CPR (1re) 35 (CSC) aux pages 39 et 40.
[79] Cette position a été adoptée si souvent par les tribunaux qu’elle est devenue axiomatique. Voir, p. ex., Whirlpool Corp. c. Camco Inc., 2000 CSC 67 au par. 53; Consolboard Inc. c. Macmillan Bloedel (Saskatchewan) Ltd. (1981), 56 CPR (2e) 145 (CSC) à la page 160.
[80] Free World Trust c. Électro Santé Inc., 2000 CSC 66 au par. 44, citant les propos de H.G. Fox dans Canadian Law and Practice Relating to Letters Patent for Inventions (1969), 4e éd. à la page 184; Whirlpool Corp. c. Camco Inc., 2000 CSC 67 au par. 49, citant Lister c. Norton Brothers and Co. (1986), 3 RPC 199 (ChD) à la page 203.
[82] Cette personne est décrite dans l’arrêt Beloit Canada Ltd. v. Valmet Oy (1986), 8 CPR (3e) 289 (CAF) à la page 294, comme un « parangon de déduction » et dans l’arrêt Whirlpool Corp. c. Camco Inc., 2000 CSC 67 au par. 74, comme une personne tenue pour « raisonnablement diligent[e] lorsqu’il s’agit de tenir à jour sa connaissance des progrès réalisés dans le domaine dont relève le brevet ». Voir également les commentaires sur cette question dans Janssen-Ortho Inc. c. Novopharm Limited, 2006 CF 1234 au par. 113.
[83] Bayer Aktiengesellschaft v. Apotex Inc. (1995), 60 CPR (3e) 58 (Div gén Ont) à la page 79.
[84] Servier Canada Inc. c. Apotex Inc., 2008 CF 825 au par. 99.
[85] Servier Canada Inc. c. Apotex Inc., 2008 CF 825 au par. 254.
[87] Bayer Aktiengesellschaft v. Apotex Inc. (1995), 60 CPR (3e) 58 (Div gén Ont) à la page 79; Johnson & Johnson Inc. c. Boston Scientific Ltd., 2008 CF 552 au par. 97; Lundbeck Canada Inc c. Canada (Santé), 2009 CF 146 au par. 36.
[88] Les commentaires formulés dans GlaxosmithKline Inc. c. Pharmascience Inc., 2008 CF 593 au par. 35, même s’ils se rapportent aux experts témoignant dans un procès et non aux examinateurs et aux inventeurs/demandeurs au cours de l’examen de la demande, peuvent servir d’exemple à cet égard.
[89] Voir, p. ex., Apotex Inc. c. Sanofi- Synthelabo Canada Inc., 2008 CSC 61 au par. 37; Burton Parsons Chemical Inc. c. Hewlett-Packard (Canada) Ltd. (1976), 17 CPR (2e) 97 (CSC) à la page 105.
[90] Pfizer Canada Inc. c. Novopharm Limited, 2009 CF 638 au par. 108; Sanofi-Aventis Canada Inc. c. Apotex Inc., 2009 CF 676 au par. 233; Free World Trust c. Électro Santé Inc., 2000 CSC 66 au par. 54. Soulignons toutefois que, dans Free World Trust, la Cour suprême traitait de la date pertinente pour l’interprétation des revendications, plutôt que du caractère réalisable.
[91] Apotex Inc. c. Sanofi- Synthelabo Canada Inc., 2008 CSC 61 au par. 37. Au cours de l’examen, les erreurs évidentes de ce genre devraient être corrigées dès qu’elles sont repérées.
[92] TRW Inc. v. Walbar of Canada Inc. (1991), 39 CPR (3e) 176 (CAF) à la page 197.
[93] Procter & Gamble Co. v. Bristol-Myers Canada Ltd. (1978), 39 CPR (2e) 145 (CF 1re inst) aux pages 159 et 160, conf. par (1979), 42 CPR (2e) 33 (CAF); voir également Apotex Inc. c. Sanofi- Synthelabo Canada Inc., 2008 CSC 61 aux par. 33 à 37.
[94] Rice v. Christiani & Nielsen, [1929] RC de l’É 111 au par. 9, inf. pour d’autres motifs.
[95] H.G. Fox, Canadian Law and Practice Relating to Letters Patent for Inventions (1969), 4e éd., Carswell (Toronto) à la page 171; la dernière phrase du premier paragraphe a été citée avec approbation dans Pioneer Hi-Bred Ltd. c. Canada (Commissioner of Patents) (1989), 25 CPR (3e) 257 (CSC) à la page 270.
[96] Janssen-Ortho Inc. c. Novopharm Ltd., 2004 CF 1631 au par. 54, cité dans Bristol-Myers Squibb Canada Co. c. Novopharm Ltd., 2005 CF 1458 au par. 71; Aventis Pharma Inc. c. Apotex Inc., 2005 CF 1504 au par. 126. Soulignons que dans ces décisions, les tribunaux examinaient la question de l’évidence et se penchaient sur la question de savoir si le fait de réaliser des essais de routine rend le résultat de ces essais non évident. Toutefois, le lien entre l’analyse de l’évidence et l’appréciation du caractère suffisant est examiné dans Sanofi-Aventis Canada Inc. c. Ratiopharm Inc., 2010 CF 230 aux par. 57 à 80. Voir également les commentaires formulés dans Pfizer Limited c. Ratiopharm, 2010 CAF 204 aux par. 16 à 27.
[98] Janssen-Ortho Inc. c. Apotex Inc., 2008 CF 744 au par. 111; Pfizer Canada Inc. c. Canada (Ministre de la Santé), 2006 CAF 214 au par. 26 et 27.
[102] Norac Systems International Inc. c. Prairie Systems & Equipment Ltd., 2002 CFPI 337 au par. 16, inf. en partie pour d’autres motifs par 2003 CAF 187.
[103] Dimplex North America Ltd. c. CFM Corp., 2006 CF 586 au par. 80, conf. par 2007 CAF 278, citant Norac Systems International Inc. c. Prairie Systems & Equipment Ltd., 2002 CFPI 337.
[104] H.G. Fox, Canadian Law and Practice Relating to Letters Patent for Inventions (1969), 4e éd., Carswell (Toronto) citant aux pages 150 et 151 la décision Mullard Radio Valve Company Ltd. v. Philco Radio and Television Corporation of Great Britain Ltd. (1935), 52 RPC 261 à la page 287; cité dans Eli Lilly Canada Inc. c. Novopharm Ltd., 2007 CF 596 au par. 188, et dans Consolboard Inc. v. Macmillan Bloedel (Saskatchewan) Ltd. (1978), 39 CPR (2e) 191 (CF 1re inst.) à la page 216.
[105] Norac Systems International Inc. c. Prairie Systems & Equipment Ltd., 2002 CFPI 337 au par. 41; Almecon Industries Ltd. c. Anchortek Ltd., 2001 CFPI 1404 au par. 45, conf. par 2003 CAF 168, citant Consolboard Inc. v. Macmillan Bloedel (Saskatchewan) Ltd. (1978), 39 CPR (2e) 191 (C.F. 1re inst.) à la page 216.
[106] Metalliflex Ltd. v. Rodi & Wienenberger Aktiengesellschaft (1960), 35 CPR (1re) 49 (CSC) aux pages 53 et 54.
[107] Voir, p. ex., Novopharm Limited c. Janssen-Ortho Inc., 2007 CAF 217 au par. 26; Johnson & Johnson Inc. c. Boston Scientific Ltd., 2008 CF 552 aux par. 376 et 377; Pfizer Canada Inc. c. Canada (Ministre de la Santé), 2008 CF 13 aux par. 99 et 118
[108] The King v. American Optical Co. (1950), 13 CPR (1re) 87 (C de l’É) à la page 98.
[109] The King v. American Optical Co. (1950), 13 CPR (1re) 87 (C de l’É) à la page 98.
[110] Lester v. Commissioner of Patents (1946), 6 CPR (1re) 2 (C de l’É) citant à la page 3 la décision British Celanese Ltd. v. Courtaulds Ltd. [1935] 52 RPC 171 à la page 193.
[111] Domtar Ltd. v. MacMillan Bloedel Packaging Ltd. (1977), 33 CPR (2e) 182 (CF 1re inst.) aux pages 189 et 190; Bergeon v. De Kermor Electric Heating Co., [1927] RC de l’É 181 au par. 29 et 81; Schmuel Hershkovitz c. Tyco Safety Products Canada Ltd., 2009 CF 256 au par. 148; Free World Trust c. Électro Santé Inc., 2000 CSC 66 au par. 27.
[113] Minerals Separation North American Corp. v. Noranda Mines, Ltd. (1952), 15 CPR (1re) 133 (CP) aux pages 144 et 145.
[114] Cette pratique a été communiquée pour la première fois dans l’énoncé de pratique intitulé Titre de l’invention [GCBB, vol. 137, no 4, 27 janvier 2009].
[115] Cette exigence est expressément imposée par le paragraphe 51(1) des Règles sur les brevets.
[116] Les formules chimiques ou mathématiques sont autorisées par le paragraphe 51(2) des Règles sur les brevets.
[117] Ce genre de présentation dans les demandes est implicitement autorisé par le paragraphe 51(2) des Règles sur les brevets.
[118] Les renseignements concernant la publication de documents de brevet américain sont fondés sur une interprétation des pratiques américaines telles qu’elles sont énoncées dans le Manual of Patent Examining Procedure de l’USPTO, 8e éd. (août 2001) révisé en juillet 2008. Voir, p. ex. les sections 101 et 103.
[119] Natural Colour Kinematograph Co. v. Bioschemes Ltd., 32 RPC 256 à la p. 266; ce passage est aussi cité dans Minerals Separation North American Corp. v. Noranda Mines, Ltd. (1952), 15 CPR (1re) 133 (CP).
[120] Bien sûr, une telle modification ne doit pas introduire de nouvel objet de manière à contrevenir au paragraphe 38.2(2) de la Loi sur les brevets.
[121] Natural Colour Kinematograph Co. v. Bioschemes Ltd., 32 R.P.C. 256 à la p. 266. L’emploi de « ambigu » dans ce contexte devrait tenir compte de l’ensemble du passage, dans lequel on a antérieurement dit que le brevet était invalide s’il était libellé en [TRADUCTION] « des termes obscurs ou ambigus, pour un lecteur raisonnable, parfaitement évitables »
.
[122] Shell Oil c. Canada (Commissaire aux brevets) [(1982), 67 CPR (2e), 1 (CSC)] aux pages 10 et 11.
[123] Canadian Gypsum Co. Ltd. c. Gypsum, Lime & Alabastine, Canada, Ltd. [1931] C de l’É 180.
[124] Tennessee Eastman c. Canada (Commissaire aux brevets) [(1972), 8 CPR (2e) 202 (CSC)].
[125] Shell Oil c. Canada (Commissaire aux brevets) [(1982), 67 CPR (2e), 1 (CSC)] aux pages 10 et 11.
[126] Canada (Commissaire aux brevets) c. Ciba Ltd. [(1959), 30 CPR (1re), 135 (CSC)] à la page 141; conf. [(1957), 27 CPR (1re) 82 (C de l’É)].
[127] « machine nom » The Oxford Dictionary of English (revised edition), Oxford University Press 2005; « machine » The Concise Oxford Dictionary of Mathematics, Oxford University Press 2005
[128] Harvard College c. Canada (Commissaire aux brevets) [2002] CSC 76; [(2002), 21 CPR (4e) 417 (CSC)], au paragraphe 159. Le tribunal s’est appuyé sur la définition du terme tirée du Oxford English Dictionary et du Grand Robert de la langue française.
[129] Harvard College c. Canada (Commissaire aux brevets) [2002] CSC 76; [(2002), 21 CPR (4e), 417 (CSC)] aux paragraphes 157 à 163.
[130] Canada (Attorney General) c. Amazon.com, Inc. 2011 CAF 328 au paragraphe 66.
[131] Shell Oil c. Commissaire des brevets [(1982), 67 CPR (2e), 1 (CSC)] à la page 14.
[132] Riello Canada, Inc. c. Lambert [(1986), 9 CPR (3e), 324 (CF 1re inst.)] citant les pages 335 et 336 de Reynolds c. Herbert Smith & Co., Ltd. [(1902), 20 RPC, 123 (Ch.D.)].
[133] Harvard College c. Canada (Commissaire aux brevets) [2002] CSC 76; [(2002), 21 CPR (4e) 417 (CSC)], au paragraphe 158.
[134] Schlumberger Canada Ltd. c. Canada (Commissaire aux brevets) [(1981), 56 CPR (2e), 204 (CAF)] à la page 206.
[135] Harvard College c. Canada (Commissaire aux brevets) [2002] CSC 76; [(2002), 21 CPR (4e), 417 (CSC)] aux paragraphes 159 à 163.
[136] Réf. demande no 44 282 de Leubs (1971) DC 80 (à l’égard de panneaux de bois où la nouveauté réside dans des dessins gravés particuliers); Réf. demande no 245 995 pour la conception architecturale d’une maison de ville [(1979) DC 605, 53 CPR 2e) 211 (CAB)] (à l’égard de plans ou dessins d’architecture); Réf. demande 040 799 de Cowan (1971) DC 79.; Lawson c. Commissaire des brevets [(1970), 62 CPR 1re) 101 (C de l’É)].
[139] Réf. demande no 159 204 de Dixon [(1978 DC 493, 60 CPR (2e), 105 (CAB], le commissaire a cité en les approuvant les conclusions dégagées dans deux décisions du Royaume-Uni, Cooper’s Application [(1902) 19 RPC 53] et Fishburn’s Application [(1940) 57 RPC 245].
[141] Canada (procureur général) c. Amazon.com Inc., 2011 CAF 328 au paragraphe 58.
[142] Lawson c. Canada (Commissaire aux brevets) [(1970), 62 CPR (1re) 101 (C de l’É)]. à la page 115, en ce qui concerne les « plans ».
[143] Schlumberger Canada Ltd. c. Canada (Commissaire aux brevets) [(1981), 56 CPR (2e), 204 (CAF)] à la page 206.
[145] Shire Biochem Inc. c. Ministre de la Santé 2008 CF 538 au paragraphe 61; Apotex Inc. c. Wellcome Foundation Ltd., [2002] 4 RCS 153, 2002 CSC 77 au paragraphe 37.
[146] Apotex Inc. c.Sanofi-Synthelabo Canada Inc. 2008 CSC 61 aux paragraphes 24 à 27 et 33 à 37.
[147] Eli Lilly and Company c. Apotex Inc. 2009 CF 991 au paragraphe 397; Shire Biochem Inc. c. Ministre de la Santé 2008 CF 538 au paragraphe 75.
[148] Apotex Inc. c.Sanofi-Synthelabo Canada Inc. 2008 CSC 61 au paragraphe 25.
[149] Apotex Inc. c.Sanofi-Synthelabo Canada Inc. 2008 CSC 61 aux paragraphes 33 à 37.
[150] Apotex Inc. c.Sanofi-Synthelabo Canada Inc. 2008 CSC 61 aux paragraphes 24 à 46; Lundbeck Canada Inc. c. Ratiopharm Inc. 2009 CF 1102 au paragraphe 69; Laboratoires Abbott c. Ministre de la Santé 2008 CF 1359 au paragraphe 59 (conf. 2009 CAF 94).
[151] Bristol-Myers Squibb Canada Co. c. Apotex Inc., 2009 CF 137 au paragraphe 35.
[152] Apotex Inc. c.Sanofi-Synthelabo Canada Inc. 2008 CSC 61 au paragraphe 25, citant Synthon BV c. SmithKline Beecham plc 2005 UKHL 59 au paragraphe 32.
[153] Schmuel Hershkovitz c. Tyco Safety Products Canada Ltd. 2009 CF256 au paragraphe 100; Shire Biochem Inc. c. Ministre de la Santé 2008 CF 538 au paragraphe 65.
[154] Laboratoires Abbott c. Ministre de la Santé 2008 CF 1359 aux paragraphes 59 et 60; Johnson & Johnson Inc. c. Boston Scientific Ltd. 2008 FC 552 au paragraphe 309; ce principe est également inhérent en vertu du paragraphe 28.2(1) de la Loi sur les brevets.
[155] Laboratoires Abbott c. Ministre de la Santé 2008 CF 1359 au paragraphe 75 (conf. 2009 CAF 94).
[156] Steel Co. of Canada Ltd. c. Sivaco Wire and Nail Co. [(1973), 11 CPR (2nd), 153 (CF 1re inst)] à la page 190, citant General Tire & Rubber Co. c. Firestone Tyre & Rubber Co. Ltd. [1972] RPC 457 à la page 486; Laboratoires Abbott c. Canada (Ministre de la Santé) 2006 CAF 187 au paragraphe 24, citant Smithkline Beecham plc's (Paroxetine Methanesulfonate) Patent, [2005] UKHL 59 au paragraphe 22, elle-même citant Merrell Dow Pharmaceuticals Inc c. N.H. Norton & Co. Ltd. [1996] RPC 76 à la page 90.
[157] Apotex Inc. c.Sanofi-Synthelabo Canada Inc. 2008 CSC 61 au paragraphe 27.
[158] Free World Trust c. Électro Santé Inc. 2000 CSC 66 au paragraphe 26 citant, par Dickson J., Consolboard Inc. c. MacMillan Bloedel (Saskatchewan) Ltd. [1981] 1 RCS 504 [(1981), 56 CPR (2e), 145 (CSC)] à la page 534.
[159] Voir, par exemple, Schmuel Hershkovitz c. Tyco Safety Products Canada Ltd. 2009 CF256 au paragraphe 105.
[160] Reeves Bros. c. Toronto Quilting [(1978), 43 CPR (2e), 145 (CF 1re inst)] à la page 157, s’appuyant apparemment sur une proposition affirmée depuis au moins aussi tôt que dans Hill c. Evans (1869), 4 DeG. F. & J. 988, 45 E.R. 1195 à la page 301. La pertinence continue des facteurs énumérés dans Reeves Bros. A été discutée dans Johnson & Johnson Inc. c. Boston Scientific Ltd. 2008 FC 552 au paragraphe 295.
[161] Lovell Manufacturing Co. c. Beatty Bros. Ltd. [(1962), 41 CPR (1re), 18 (C de l’É)] à la page 45, citant Hill c. Evans (1869), 4 DeG. F. & J. 988, 45 E.R. 1195 à la page 300.
[162] Laboratoires Abbott c. Canada (Ministre de la Santé) 2006 CAF 187 aux paragraphes 24 et 25; Eli Lilly and Company c. Apotex Inc. 2009 CF 991 au paragraphe 397; AstraZeneca Canada Inc. c. Apotex Inc. 2010 CF 714 au paragraphe 124.
[163] Lightning Fastener Co. c. Colonial Fastener Co. [1933] RCS 377 (conf. [1932] C de l’É 101) à la page 381.
[164] Shire Biochem Inc. c. Ministre de la Santé 2008 CF 538 au paragraphe 63.
[165] Canwell Enviro-Industries Ltd. c. Baker Petrolite Corp. 2002 CAF 158 au para 42.
[166] Canwell Enviro-Industries Ltd. c. Baker Petrolite Corp. 2002 CAF 158 aux paragraphes 35 et 42.
[167] Bauer Hockey Corp. c. Easton Sports Canada Inc. 2010 CF 361 aux paragraphes 216 à 220.
[168] Canwell Enviro-Industries Ltd. c. Baker Petrolite Corp. 2002 CAF 158 au para 42 citant Merrell Dow Pharmaceuticals Inc c. N.H. Norton & Co. Ltd. [1996] RPC 76 à la page 86.
[169] Bauer Hockey Corp. c. Easton Sports Canada Inc. 2010 CF 361 citant Lux Traffic Controls Limited c. Pike Signals Limited, [1993] RPC 107 (Pat. Ct.) à la page 132.
[170] Wenzel Downhole Tools Ltd. c. National-Oilwell Canada Ltd. 2012 CAF 333 aux paragraphes 68 et 74.
[171] Canwell Enviro-Industries Ltd. c. Baker Petrolite Corp. 2002 CAF 158 au paragraphe 42.
[172] Canwell Enviro-Industries Ltd. c. Baker Petrolite Corp. 2002 CAF 158 au paragraphe 42; Gibney c. Ford Motor Co. of Canada [(1967), 35 Fox Pat C 143] au paragraphe 61.
[173] Laboratoires Abbott c. Canada (Ministre de la Santé) 2006 CAF 187 aux paragraphes 23 à 25; Calgon Carbon Corporation c. North Bay (City) 2006 CF 1373 aux paragraphes 114 à 136.
[174] Voir Metalliflex Limited c. Rodi & Wienenberger Aktiengesellschaft, [1961] RCS 117.
[175] Laboratoires Abbott c. Ministre de la Santé 2008 CF 1359 aux paragraphes 69 à 73; Lundbeck Canada Inc. c. Ratiopharm Inc. 2009 CF 1102 aux paragraphes 20, 118 et 136.
[176] Astrazeneca AB c. Apotex Inc. 2007 CF 688 aux paragraphes 50 à 53.
[177] The King c. American Optical Co. [(1950), 13 CPR (1e), 87 (C de l’É)] aux pages 109 et 110, citant Clay c. Allcock & Co. (1906), 23 RPC 745 à la page 750.
[178] Consolboard Inc. c. MacMillan Bloedel (Saskatchewan) Ltd. [(1981), 56 CPR (2nd), 145 (CSC)]à la page 161, citant The King c. American Optical Co. [(1950), 13 CPR (1e), 87 (C de l’É)] aux pages 109 et 110.
[179] Commissaire aux brevets c. Farbewerke Hoechst Aktiengesellschaft Vormals Meister Lucius & Bruning [1964] RCS 49, [(1963), 41 CPR (1st), 9 (CSC)] à la page 17.
[180] L’exigence codifiée à l’article 28.3 de la Loi sur les brevets portant qu’une invention ne soit pas évidente à la lumière d’un certain art antérieur implique une exigence d’ingéniosité — voir Janssen-Ortho Inc. c. Novopharm Ltd. 2006 CF 1234 aux paragraphes 109 et 110; Canamould Extrusions Ltd. c. Driangle Inc. 2003 CFPI 244 au paragraphe 61 (inf. pour d’autres motifs); Baker Petrolite Corp. c. Canwell Enviro-Industries Ltd 2001 CFPI 889 aux paragraphes 94 à 96 (inf. pour d’autres motifs ; Harvard College c. Canada (Commissaire aux brevets) [(2000), 7 CPR (4e), 1 (CAF)] au paragraphe 105 (inf. pour d’autres motifs); Diversified Products c. Tye-Sil [(1991), 35 CPR (3e), 350 (CAF)] à la page 366.
[181] Janssen-Ortho Inc. c. Novopharm Ltd. 2006 CF 1234 au paragraphe 99 (conf. 2007 CAF 217); Canwell Enviro-Industries Ltd c. Baker Petrolite Corp., 2002 CAF 158.
[183] L’exigence codifiée à l’article 28.3 de la Loi sur les brevets portant qu’une invention ne soit pas évidente à la lumière d’un certain art antérieur implique une exigence d’ingéniosité — voir Janssen-Ortho Inc. c. Novopharm Ltd. 2006 CF 1234 aux paragraphes 109 et 110; Canamould Extrusions Ltd. c. Driangle Inc. 2003 CFPI 244 au paragraphe 61 (inf. pour d’autres motifs); Canwell Enviro-Industries Ltd c. Baker Petrolite Corp. 2002 CAF 158 aux paragraphes 94 à 96 (inf. pour d’autres motifs ; Harvard College c. Canada (Commissaire aux brevets) [(2000), 7 CPR (4e), 1 (CAF)] au paragraphe 105 (inf. pour d’autres motifs); Diversified Products c. Tye-Sil [(1991), 35 CPR (3e), 350 (CAF)] à la page 366.
[184] Beloit Canada Ltd. c. Valmet Oy [(1986), 8 CPR (3e), 289 (CAF)] à la page 293.
[185] Diversified Products c. Tye-Sil [(1991), 35 CPR (3e), 350 (CAF)] à la page 366.
[186] Xerox of Canada Ltd. c. IBM Canada Ltd. [(1977), 33 CPR (2e), 24 (CF 1re inst)] à la page 52, citant Samuel Parkes & Co. Ltd. c. Cocker Bros. Ltd. [(1929), 46 RPC 241] à la page 248.
[187] The King c.American Optical Co. [(1951), 15 CPR (1e), 99 (CSC)] aux pages 104 et 105; Wandscheer c. Sicard Ltd [1948] RCS (1947), 8 CPR (1re), 35 (CSC)] à la page 48, citant dans les deux cas Samuel Parkes & Co. Ltd. c. Cocker Bros. Ltd. [(1929), 46 RPC 241] à la page 248.
[188] Apotex Inc. c.Sanofi-Synthelabo Canada Inc. 2008 CSC 61 aux paragraphes 61 à 64 Janssen-Ortho Inc. c. Novopharm Limited 2007 CAF 217 au paragraphe 25.
[189] Apotex Inc. c.Sanofi-Synthelabo Canada Inc. 2008 CSC 61 au paragraphe 67. L’approche est fondée sur celle adoptée dans Windsurfing International Inc. c. Tabur Marine (Great Britain) Ltd. [1985] RPC 59 (C.A.) et précisée dans Pozzoli SPA c. BDMO SA [2007] EWCA Civ 588 et peut être appelée l’approche Windsurfing/Pozzoli.
[190] Free World Trust c. Électro Santé Inc. 2000 CSC 66 au paragraphe 44, citant le Canadian Law and Practice Relating to Letters Patent for Inventions [(1969), 4e Ed.], de H.G. Fox, à la page 184; Whirlpool Corp. c. Camco Inc. 2000 CSC 67au paragraphe 49, citant Lister c. Norton Brothers and Co. [(1886), 3 RPC 199 (Ch.D.)] à la page 203.
[191] Free World Trust c. Électro Santé Inc. 2000 CSC 66 au paragraphe 44
[192] Servier Canada Inc. c. Apotex Inc. 2008 CF 825 au paragraphe 254
[193] Apotex Inc. c.Sanofi-Synthelabo Canada Inc. 2008 CSC 61 au paragraphe 37.
[194] Allergan Inc c. Canada (Santé) et Cobalt Pharmaceuticals, 2014 CF 566 au paragraphe 25; Allergan Inc c. Canada (Santé) et Apotex Inc, 2014 CF 567 au paragraphe 25.
[195] Janssen-Ortho Inc. c. Novopharm Ltd. 2006 CF 1234 au paragraphe 113, conf. 2007 CAF 217 au paragraphe 25; ces facteurs sont considérés comme pertinents à la lumière des recommandations de la Cour suprême dans Apotex Inc. c.Sanofi-Synthelabo Canada Inc. 2008 CSC 61.
[196] Canadian Gypsum Co. c. Gypsum, Lime & Alabastine, Canada Ltd. [1931] C de l’É 180 au paragraphe 12.
[197] Sanofi‑Aventis Canada Inc. c. Ratiopharm Inc. 2010 CF 230 [Ratiopharm] aux paragraphes 83 à 87; Décision du commissaire 1304 au paragraphe 43.
[198] Apotex Inc. c.Sanofi-Synthelabo Canada Inc. 2008 CSC 61 au paragraphe 68.
[199] Wenzel Downhole Tools Ltd. c. National-Oilwell Canada Ltd., 2011 CF 1323 aux paragraphes 193 à 197 où le critère d’essai allant de soi a été appliqué à de l’équipement de forage descendant. Des observations sur la pertinence de ce critère ont été faites en appel (voir 2012 CAF 333) aux paragraphes 91 à 108, particulièrement au paragraphe 95.
[200] Apotex Inc. c.Sanofi-Synthelabo Canada Inc. 2008 CSC 61 aux paragraphes 59 à 69, particulièrement aux paragraphes 59, 64, 68 et 69; Sanofi-Aventis c. Apotex Inc., 2013 CAF 186 aux paragraphes 74 à 80.
[201] Apotex Inc. c.Sanofi-Synthelabo Canada Inc. 2008 CSC 61 au paragraphe 68.
[202] The King c. American Optical Co. [(1950), 13 CPR (1e), 87 (C de l’É)] à la page 98.
[203] Schmuel Hershkovitz c. Tyco Safety Products Canada Ltd. 2009 CF256 au paragraphe 148, citant R.H. Barrigar, Canadian Patent Act Annotated, 2e éd. (Aurora : Canada Law Book, 2008) aux para 28.11 et 28.12; Domtar Ltd. c. McMillan Bloedel Packaging Ltd. [(1977), 33 CPR (2e) 182] à 189 à 191 (CF 1re inst), (conf. [(1978), 41 CPR (2e) 182 (CAF)]).
[204] Crila Plastic Industries Ltd. c. Ninety-eight Plastic Trim Ltd. 18 CPR (3e) 1 aux pages 1 et 7 à 9, confirmant 10 CPR (3d) 226, citant Domtar Ltd. c. McMillan Bloedel Packaging Ltd. [(1977), 33 CPR (2e) 182] à 189 à 191 (CF 1re inst), (conf. [(1978), 41 CPR (2e) 182 (CAF)]).
[205] Visirecord of Canada Ltd. c. Malton [1958] C de l’É 116 au paragraphe 59, citant Lightning Fastener Company Limited c. Colonial Fastener Company, Limited [1932] C de l’É 101 à la page 106.
[206] Visirecord of Canada Ltd. c. Malton [1958] C de l’É 116 au paragraphe 60, citant Lowe-Martin Company Ltd. c. Office Specialty Manufacturing Company Ltd. [1930] C de l’É 181 à la page 187.
[207] Johnson Controls, Inc. c. Varta Batteries Ltd. [(1984), 80 CPR (2e), 1 (CAF)] aux pages 12 et 13.
[208] Visirecord of Canada Ltd. c. Malton [1958] C de l’É 116 au paragraphe 61, citant The Railroad Supply Co. c. The Elyria Iron and Steel Co. [1917] Patent Office Gaz. (US) vol 239, à la page 658.
[209] Visirecord of Canada Ltd. c. Malton [1958] C de l’É 116 au paragraphe 62, citant Helson c. Dominion Dustless Sweepers Co. Limited (1923), 23 O.W.N. 597 à la page 598.
[212] Consolboard Inc. c. MacMillan Bloedel (Saskatchewan) Ltd. [(1981), 56 CPR (2e), 145 (CSC)] à la page 168
[213] Whirlpool Corp. c. Camco Inc. 2000 CSC 67 aux paragraphes 63 à 67.
[214] Laboratoires Abbott c. Canada (Ministre de la Santé) 2009 CF 648 au paragraphe 187, référant à Consolboard Inc. c. MacMillan Bloedel (Saskatchewan) Ltd. [(1981), 56 CPR (2e), 145 (CSC)] à la page 169, référant pour sa part à Commissaire aux brevets c. Farbewerke Hoechst Aktiengesellschaft Vormals Meister Lucius & Bruning [1964] RCS 49, [(1963), 41 CPR (1re), 9 (CSC)] à la page 13.
[215] Commissaire aux brevets c. Farbewerke Hoechst Aktiengesellschaft Vormals Meister Lucius & Bruning [1964] RCS 49, [(1963), 41 CPR (1re), 9 (CSC)] à la page 13.
[216] GlaxoSmithKline Inc. c. Apotex Inc. 2003 CFPI 687 aux paragraphes 89 à 91.
[217] GlaxoSmithKline Inc. c. Apotex Inc. 2003 CFPI 687 au paragraphe 87.
[218] GlaxoSmithKline Inc. c. Apotex Inc. 2003 CFPI 687 aux paragraphes 87 à 91; Bayer Inc. c. Canada (Ministre de la Santé nationale et du Bien-être social) 154 FTR [(1998), 82 CPR (3e), 359 (CF 1re inst)], conf. [(2000), 6 CPR (4e), 285 (CAF)] au paragraphe 33 Voir également Apotex Inc. c. Merck & Co. 2006 CAF 323 au paragraphe 49.
[219] Consolboard Inc. c. MacMillan Bloedel (Saskatchewan) Ltd. [(1981), 56 CPR (2e), 145 (CSC)] à la page 169.
[220] I.G. Farbenindustrie AG’s Patents (1930), 47 RPC 289] aux pages 322 et 323; ces critères semblent avoir été adoptés au Canada depuis au moins aussi tôt que 1947 dans Minerals Separation North American Corp. c. Noranda Mines, Ltd. [(1947), 12 CPR (1re), 102 (C de l’É)] aux pages 163 et 164) et ont été adoptés par la Cour suprême dans Apotex Inc. c.Sanofi-Synthelabo Canada Inc. 2008 CSC 61 au paragraphe 10.
[221] GlaxoSmithKline Inc. c. Pharmascience Inc. 2008 CF 593 au paragraphe 70 et au paragraphe 51 en référence à Dreyfus and Others Application [(1945), 62 RPC 125 (Ch D)] à la page 133; I.G. Farbenindustrie AG’s Patents (1930), 47 RPC 289] à la page 327.
[222] Eli Lilly Canada Inc. c. Novopharm Limited 2010 CAF 197 aux paragraphes 27 et 30; Ratiopharm Inc. c. Pfizer Limited 2009 CF 711, au paragraphe 175, conf. 2010 CAF 204 au paragraphe 33.
[223] Pfizer Canada Inc. c. Canada 2006 CAF 214 au paragraphe 4.
[224]. Pfizer Canada Inc. c. Ranbaxy Laboratories Limited 2008 CAF 108 au paragraphe 59; Eli Lilly Canada Inc. c. Apotex Inc. 2007 CF 455 au paragraphe 89.
[225] I.G. Farbenindustrie AG’s Patents (1930), 47 RPC 289] à la page 323.
[226] voir par ex., Eli Lilly Canada Inc. c. Novopharm Limited 2009 CF 235 au paragraphe 100; Eli Lilly Canada Inc. c. Novopharm Ltd. 2007 CF 596 au paragraphe 162; Ratiopharm Inc. c. Pfizer Limited 2009 CF 711, au paragraphe 179.
[227] Ratiopharm Inc. c. Pfizer Limited 2009 CF 711, au paragraphe 175, conf. 2010 CAF 204 aux paragraphes 27 et 28.
[228] Apotex Inc. c.Sanofi-Synthelabo Canada Inc. 2008 CSC 61 au paragraphe 9, I.G. I.G. Farbenindustrie AG’s Patents (1930), 47 RPC 289] à la page 321.
[229] Pfizer Limited c. Ratiopharm Inc. 2010 CAF 204 aux paragraphes 27 et 28.
[230] AstraZeneca Canada Inc. c. Apotex Inc., 2017 CSC 36 au paragraphe 57
[231] AstraZeneca Canada Inc. c. Apotex Inc., 2017 CSC 36 au paragraphe 52
[232] AstraZeneca Canada Inc. c. Apotex Inc., 2017 CSC 36 au paragraphe 56, citant Re Application of Abitibi Co. (1982), 62 C.P.R. (2e) 81, (Commission d’appel des brevets et commissaire aux brevets), at p. 91
[233] AstraZeneca Canada Inc. c. Apotex Inc., 2017 CSC 36 au paragraphe 54
[234] AstraZeneca Canada Inc. c. Apotex Inc., 2017 CSC 36 au paragraphe 53
[235] AstraZeneca Canada Inc. c. Apotex Inc., 2017 CSC 36 au paragraphe 55
[236] Teva Canada Ltd. c. Pfizer Canada Inc. 2012 CSC 60, au paragraphe 40; AstraZeneca Canada Inc. c. Apotex Inc., 2017 CSC 36 au paragraphe 58.
[237] Apotex Inc. v. Wellcome Foundation Ltd. 2002 CSC 77 au paragraphe 46; AstraZeneca Canada Inc. c. Apotex Inc., 2017 CSC 36 aux paragraphes 55-56
[238] Feherguard Products Ltd. c. Rocky’s of BC Leisure Ltd. [(1995), 60 CPR (3e), 512 (CAF)] aux pages 516 et 517.
[239] Metalliflex Ltd. c. Rodi & Wienenberger AG [1961] RCS 117 et [(1960), 35 CPR (1re), 49 (CSC)] aux pages 53 et 54.
[241] Pioneer Hi-Bred Ltd. c. Canada (Commissaire aux brevets) [(1989), 25 CPR (3e), 257 (CSC)] à la page 270.
[242] Réf. Demande de brevet incluant des revendications comportant des opérations purement mentales [(1972) DC XXX, 23 CPR (2e), 93]; Réf. demande 269 230 d’Itek Corporation (1981) DC 896.
[243] Apotex Inc. c. Wellcome Foundation Ltd. 2002 CSC 77, au paragraphe 46.
[244] Apotex Inc. c. Wellcome Foundation Ltd. 2002 CSC 77, au paragraphe 46.
[245] Pfizer Canada Inc. c. Apotex Inc. 2007 CF 26 au paragraphe 70, conf. 2007 CAF 195.
[246] Pfizer Canada Inc. c. Novopharm Limited 2009 CF 638 au paragraphe 82, conf. 2010 CAF 242 au paragraphe 82; conf. 2012 CSC 60 au paragraphe 40.
[247] Bell Helicopter Textron Canada Ltd. c. Eurocopter 2013 CAF 219 aux paragraphes 48 à 51 et 135 à 162.
[248] Apotex Inc. c. Wellcome Foundation Ltd. 2002 CSC 77, au paragraphe 70.
[249] Aventis Pharma Inc. c. Apotex Inc. 2005 CF 1283, 43 CPR (4e) 161 au paragraphe 164; conf. sur ce point 2006 CAF 64, 46 CPR (4e) au paragraphe 30; AstraZeneca Canada Inc. c. Apotex Inc., 2017 CSC 36 au paragraphe 46.
[250] Apotex Inc. c. Wellcome Foundation Ltd. 2002 CSC 77, au paragraphe 69.
[251] Monsanto c. Canada (Commissaire aux brevets) [(1979), 42 RPC (2e), 161 (CSC)] à la page 176, citant Olin Mathieson Chemical Corp. et al. c. Biorex Laboratories Ltd. et al. [1970] RPC 157.
[252] Pfizer Canada Inc. c. Canada (Ministre de la Santé) 2007 CAF 209 au paragraphe 152.
[253] Pfizer Canada Inc. c. Apotex Inc. 2007 CF 26 au paragraphe 70, conf. 2007 CF 195.
[254] Eli Lilly Canada Inc. c. Apotex Inc. 2009 CAF 97 aux paragraphes 10 à 18; Eli Lilly Canada Inc. c. Novopharm Limited 2009 CF 235 au paragraphe 101; Servier Canada c. Apotex Inc. 2008 CF 825 au paragraphe 99.
[255] Apotex Inc. c. Pfizer Canada Inc. 2011 CAF 236, au paragraphe 52.
[256] Eli Lilly Canada Inc. c. Apotex Inc. 2008 CF 142 aux paragraphes 163 et 164; Eli Lilly Canada Inc. c. Apotex Inc. 2009 CAF 97 au paragraphe 12.
[257] Eli Lilly c. Apotex Inc. 2009 CAF 97 au paragraphe 18; cette exigence s’étend également à tout fondement factuel nécessaire pour étayer la prédiction valable d’un avantage détenu par une sélection d’un groupe plus vaste, voir Pfizer Canada Inc. c. Canada (Ministre de la Santé) 2008 CF 500 au paragraphe 97 et GlaxoSmithKline Inc. c. Pharmascience Inc. 2008 CF 593 au paragraphe 71.
[258] Eli Lilly Canada Inc. c. Novopharm Ltd. 2010 CAF 197 au paragraphe 120.
[259] Re : Demande no 139,256 (brevet no 1,029,723) (1977) 51 CPR (2e) 95 à la p. 103; Re : Demande no 315,073 [(1981) DC 904]; Re : Demande no 2,313,707 [(2013) DC 1353].
[260] On trouvera de plus amples renseignements sur le texte libre et le texte libre dépendant de la langue dans les paragraphes 85 à 88 de la norme PCT de listages des séquences, norme 26 (ST.26) de l’OMPI.
[261] Bien que l’analyse soit semblable, les dispositions ne sont pas les mêmes. Les demandes canadiennes (non PCT) déposées de façon régulière doivent satisfaire aux exigences de l’article 91 des Règles sur les brevets, qui indique que l’objet hypothétiquement ajouté à la demande originale doit être conforme à l’ensemble de l’article 38.2 de la Loi sur les brevets, à l’exception du paragraphe (4). Les demandes PCT en phase nationale doivent satisfaire aux exigences prévues à l’article 155.7 des Règles sur les brevets, selon lesquelles les modifications hypothétiquement apportées à la demande originale doivent être conformes au paragraphe 38.2(1), sans tenir compte du paragraphe (4). Le paragraphe 38.2(1) de la Loi sur les brevets permet des modifications sous réserve des paragraphes 38.2(2) à (4). Le paragraphe 38.2(3) et l’alinéa 38.2(3.1)a) de la Loi ne s’appliquent pas aux demandes PCT à la phase nationale, conformément à l’article 159 des Règles sur les brevets. Par conséquent, les équivalents de ces dispositions sont inclus à l’article 155.7 par référence aux paragraphes 155.6(1) et 155.6(3) des Règles sur les brevets (par la référence générale et globale à l’article 155.6 des Règles). Comme le paragraphe 155.6(4) prévoit des exigences semblables à celles du paragraphe 38.2(4), il n’est pas non plus pris en compte dans l’analyse.
[262] Bien que l’analyse soit semblable, les dispositions ne sont pas les mêmes. Les modifications apportées aux demandes canadiennes (non PCT) déposées de façon régulière doivent satisfaire aux exigences du paragraphe 38.2(3.1) de la Loi sur les brevets. Étant donné que l’alinéa 38.2(1)a) de la Loi ne s’applique pas aux demandes PCT en phase nationale (conformément à l’article 159 des Règles sur les brevets), il ne peut être appliqué. Au lieu de cela, les dispositions du paragraphe 155.6(3) des Règles permettent une disposition équivalente pour les demandes PCT, tout en exigeant une analyse plus approfondie pour les demandes déposées dans une langue autre que le français ou l’anglais. L’alinéa 38.2(3.1)b) de la Loi s’applique toujours aux demandes PCT en phase nationale.
[263] Consolboard Inc. c. Macmillan Bloedel (Saskatchewan) Ltd. (1981), 56 CPR (2e) 145 (CSC) à la p. 168, citant la « règle bien connue qu’il ne doit y avoir qu’un seul brevet pour une invention donnée »; et Teva Canada Ltd. c. Pfizer Canada Inc., 2012 CSC 60 au par. 58, confirmant qu’« un brevet ne peut être accordé que pour une seule invention ».
[264] Ou d’une demande divisionnaire destinée à couvrir plusieurs inventions additionnelles divulguées dans la demande originale, ou encore d’une ou plusieurs demandes divisionnaire destinées à couvrir chacune l’une des inventions additionnelles divulguées dans la demande originale.
[265] Merck & Co., Inc. c. Apotex Inc., 2006 CF 524 au par. 203. Le juge Hughes a également souligné au par. 197 que lorsqu’« une ou plusieurs demandes sont en instance, la procédure à suivre est la prérogative du Bureau des brevets »
.
[266] Libby-Owens-Ford Glass Co. c. Ford Motor Co. (1970), 62 CPR (1re), 223 (CSC) aux p. 230 et 231, Ciba-Geigy AG c. Commissaire des brevets (1982), 65 CPR (2e) 73 (CAF) à la p. 79
[267] Sociéte des Usines Chimiques Rhone‑Poulenc et al. c. Jules R. Gilbert Ltd., [1966] C. Éch. 59 aux par. 6 à 8
[268] Dans cette perspective, une partie du contenu du présent chapitre reflète le texte des Directives concernant la recherche internationale et l’examen préliminaire international selon le PCT publiées par l’Organisation mondiale de la propriété intellectuelle (Genève, 2018) ou s’en inspire.
[269] Le paragraphe 27(1) du PCT prévoit ce qui suit : aucune législation nationale ne peut exiger que la demande internationale satisfasse, quant à sa forme ou son contenu, à des exigences différentes de celles qui sont prévues dans le présent traité et dans le règlement d’exécution ou à des exigences supplémentaires.
[270] Directives concernant la recherche internationale et l’examen préliminaire international selon le PCT publiées par l’Organisation mondiale de la propriété intellectuelle (Genève, 2018).
[272] Pour un exemple d’éléments correspondants, voir le paragraphe 10.29 des Directives concernant la recherche internationale et l’examen préliminaire international selon le PCT, publiées par l’Organisation mondiale de la propriété intellectuelle (Genève, 2018).
[273] Cet exemple est adapté de l’exemple présenté au paragraphe 10.23 des Directives concernant la recherche internationale et l’examen préliminaire international selon le PCT, publiées par l’Organisation mondiale de la propriété intellectuelle (Genève, 2018).
[274] Cet exemple est adapté de l’exemple présenté au paragraphe 10.26 des Directives concernant la recherche internationale et l’examen préliminaire international selon le PCT, publiées par l’Organisation mondiale de la propriété intellectuelle (Genève, 2018).
[275] Cette conclusion exposée au paragraphe 10.43 des Directives concernant la recherche internationale et l’examen préliminaire international selon le PCT publiées par l’Organisation mondiale de la propriété intellectuelle (Genève, 2018) peut se comprendre sous cet angle, en supposant qu’un seul raisonnement ne peut prédire valablement pourquoi les différentes catégories d’herbicide B interagissent avec A pour produire le résultat inventif.
[276] Voir également le paragraphe 10.42 des Directives concernant la recherche internationale et l’examen préliminaire international selon le PCT publiées par l’Organisation mondiale de la propriété intellectuelle (Genève, 2018).
[277] La conclusion exposée au paragraphe 10.58 des Directives concernant la recherche internationale et l’examen préliminaire international selon le PCT publiées par l’Organisation mondiale de la propriété intellectuelle (Genève, 2018) peut se comprendre sous cet angle, puisque les composés X, Y et Z n’ont pas en commun un élément structurel responsable de leur activité. Il faut présumer que X, Y et Z n’appartiennent pas à une classe de composés reconnue.
[278] Il faut dûment tenir compte de la nature de la synthèse au moment de faire l’examen. La relation entre la structure d’un intermédiaire et le produit final sera très différente, par exemple, pour une synthèse convergente comparée à une synthèse divergente ou pour une réaction « en cycle fermé » ou de réarrangement comparée à une réaction d’addition. Voir également l’alinéa 10.18f) des Directives concernant la recherche internationale et l’examen préliminaire international selon le PCT publiées par l’Organisation mondiale de la propriété intellectuelle (Genève, 2018).
[279] Voir l’alinéa 10.18e) des Directives concernant la recherche internationale et l’examen préliminaire international selon le PCT publiées par l’Organisation mondiale de la propriété intellectuelle (Genève, 2018).
[280] Cet exemple est librement inspiré du paragraphe 10.47 des Directives concernant la recherche internationale et l’examen préliminaire international selon le PCT publiées par l’Organisation mondiale de la propriété intellectuelle (Genève, 2018), qui utilise des structures chimiques précises pour illustrer le même point.
[281] On considère généralement qu’une méthode de préparation d’un produit rend le produit évident et il pourrait donc y avoir apparence de double brevet si les revendications 2 et 3 figuraient dans des demandes différentes.
[282] Consolboard Inc. c. Macmillan Bloedel (Saskatchewan) Ltd. (1981), 56 CPR (2e) 145 (CSC) à la p. 169.
[283] Un code source d’un programme informatique peut cependant être protégé par la Loi sur les droits d’auteurs comme une oeuvre littéraire.
[284] Schlumberger Canada Ltd c. Commissaire aux brevets [(1981), 56 C.P.R. (2e), 204 (C.A.F.)], à la page 206.
[285] c.-à-d. qui apporte une solution technique à un problème technologique.
[286] Demande de brevet incluant des revendications avec un effort mental [(1972), 23 C.P.R. (2e), 93]; Demande no 269,230 d’Itek Corporation (1981) D.C. 896.
[287] Canwell Enviro-Industries Ltd c. Baker Petrolite Corp.2002 CAF 158, aux paragraphes [35] et [42].
[288] Bauer Hockey Corp. c. Easton Sports Canada Inc. 2010 CF 361 aux paragraphes [216] à [220].
[289] Bauer Hockey Corp. c. Easton Sports Canada Inc. 2010 CF 361 citant Merrell Dow Pharmaceuticals Inc. c. H.N. Norton & Co. Ltd. (1995), [1996] R.P.C. 76 (H.L.) à la page 86.
[290] Bauer Hockey Corp. c. Easton Sports Canada Inc. 2010 CF 361 citant Lux Traffic Controls Limited c. Pike Signals Limited, [1993] R.P.C. 107 (Pat. Ct.) à la page 132.
[291] Canwell Enviro-Industries Ltd c. Baker Petrolite Corp. 2002 CAF 158, au paragraphe [42].
[292] Canwell Enviro-Industries Ltd c. Baker Petrolite Corp. 2002 CAF 158, au paragraphe [42].
[293] voir, par exemple, les commentaires dans Re Application 2,349,479 of U-Haul International Inc. (2010) D.C. 1298 aux paragraphes [37] à [42].
[294] Re Application 2,349,479 of U-Haul International Inc. (2010) D.C. 1298 aux paragraphes [37] à [42].
[295] Pratique du Bureau en rapport avec les signaux, Gazette du Bureau des brevets, Vol. 135, no 33, 14 août 2007.
[296] Un signal est considéré comme étant propagé même s’il ne se déplace qu’en circuit fermé.
[297] Convention des Nations Unies sur la diversité biologique, article 2. Emploi des termes, (1992) (http://www.cbd.int/convention/text/); consulté le 31 octobre 2011.
[298] Harvard College c. Canada (Commissaire aux brevets), 2002 CSC 76, (2002) 21 CPR (4e) 417 (CSC) aux par. 197 à 199.
[300] Harvard College c. Canada (Commissaire aux brevets), 2002 CSC 76, (2002) 21 CPR (4e) 417 (CSC) aux par. 153 à 166.
[301] Aux fins du présent document, une cellule souche totipotente est une cellule qui a intrinsèquement l’aptitude à se développer pour produire tout type de cellules différenciées présentes dans un organisme, ainsi que les structures de soutien extraembryonnaires du placenta. Une cellule totipotente isolée pourrait, par division in utero, reproduire l’organisme complet. Cette définition provient au glossaire du site Web des National Institutes of Health, Stem Cell Information, https://stemcells.nih.gov/, consulté en novembre 2014.
[302] Aux fins du présent document, les cellules souches embryonnaires sont définies comme des cellules primitives (indifférenciées) qui sont dérivées d’embryons à l’état préimplantation, ont l’aptitude à se diviser sans différenciation pendant une période de culture prolongée et sont connues pour se développer en cellules et en tissus des trois autres couches de germes primaires. Les cellules multipotentes ont l’aptitude à se développer en plus d’un type de cellules du corps. Les cellules pluripotentes ont l’aptitude à se différencier en tous les tissus d’un organisme, mais ne peuvent pas à elles seules soutenir le développement d’un organisme complet. Ces définitions proviennent au glossaire du site Web des National Institutes of Health, Stem Cell Information, https://stemcells.nih.gov/, consulté en novembre 2014.
[303] Monsanto Canada Inc. c. Schmeiser, 2004 CSC 34, (2004) 31 CPR (4e) 161 (CSC) au par. 17.
[304] Re Demande nº 2 306 317 de L’Oréal (2011), Décision du commissaire no 1312, 94 CPR (4e) 274 (CAB).
[305] Pioneer Hi-Bred Ltd. c. Canada (Commissaire aux brevets), [1989] RCS 1623, (1989) 25 CPR (3e) 257 (CSC) aux pages 263-265 (cité dans CPR).
[306] Tennessee Eastman c. Commissaire aux brevets (1972), 8 CPR (2e) 203 (CSC); Imperial Chemical Industries Ltd. c. Commissaire aux brevets (1986), 9 CPR (3e) 289 (CAF).
[307] Cette conclusion est inférée de la décision Re Demande nº 319,105 de Boehringer Mannheim G.m.bH. (1987), Décision du commissaire no 1108, qui accepte une méthode diagnostique impliquant le retrait de sang du corps.
[308] Re Demande nº 394 006 de Catheter Technology Corporation (1986), Décision du commissaire no 1082.
[309] Re Demande nº 532 566 de General Hospital Corporation (1996), Décision du commissaire no 1209; Re Demande nº 559 960 de Senentek (1997), Décision du commissaire no 1213.
[310] Re Demande nº 003 389 de N.V. Organon (1973), Décision du commissaire no 144, 15 CPR (2e) 253 (CAB); Re Demande de Goldenberg (1988), Décision du commissaire no 1119, 22 CPR (3e) 159 (CAB).
[311] Re Demande nº 862 758 (1970), Décision du commissaire no 33; Re Demande nº 954 851 de Biehl (1971), Décision du commissaire no 63.
[312] Axcan Pharma Inc. c. Pharmascience Inc., 2006 CF 527, 50 CPR (4e) 321 (CF).
[313] Re Demande nº 003 772 de Ijzerman (1975), Décision du commissaire no 254; Merck & Co. c. Apotex Inc., 2005 CF 755, (2005) 41 CPR (4e) 35 (CF).
[314] Re Demande pour un brevet de Goldenberg (1988), Décision du commissaire no 1119, 22 CPR (3e) 159 (CAB).
[315] Le terme « analyte » est utilisé au sens large dans les présentes pour désigner une substance chimique ou un biomarqueur faisant l’objet de l’analyse.
[316] AstraZeneca Canada c. Apotex Inc., 2010 CF 714 au par. 33; Wenzel Downhole Tools Ltd. c. National-Oilwell Canada Ltd., 2011 FC 1323 au par. 61; Jay-Lor International Inc. c. Penta Farm Systems Ltd., 2007 CF 358 au par. 55; Sanofi-Aventis Canada Inc. c. Apotex, 2009 CF 676 au par. 128; Merck & Co. Inc. c. Apotex Inc., 2010 CF 1265 au par. 86.
[317] Un bon exemple serait une situation dans laquelle la mesure de l’analyte X est habituellement effectuée à partir d’échantillons d’urine (c.-à-d. que la mesure de X dans l’urine fait partie des CGC de la PVA), alors que, dans la demande en cause, il apparaît clairement que les inventeurs ont plutôt mesuré le taux de X présent dans un échantillon de salive. Bien que le moyen utilisé pour mesurer le taux de X soit le même (p. ex. une analyse chromatographique), l’échantillon d’urine, qui est l’échantillon source normalement utilisé pour mesurer le taux de X, a été remplacé par un échantillon de salive qui « n’est pas normalement associé à ce moyen ».
[318] Un bon exemple serait une situation dans laquelle il est habituel de rechercher la présence de l’analyte X après une exposition à un risque environnemental Z (c.-à-d. que la mesure de X après une exposition à Z fait partie des CGC de la PVA), alors que dans la demande en cause, la recherche de l’analyte X est effectuée spécifiquement dans l’intervalle de 36 à 48 heures qui suit l’exposition. Bien que le dosage utilisé pour détecter la présence de X soit le même, le fait d’effectuer ce dosage dans un intervalle de 36 à 48 heures après l’exposition n’est pas habituel et, donc, « n’est pas normalement associé à ce moyen ».
[319] Radio Corporation of America v. Raytheon Manufacturing Co. (1957), 27 CPR (1re) 1 (C de l’É) à la p. 14.
[320] Minerals Separation North American Corp. v. Noranda Mines, Ltd. (1949), 12 CPR (1re) 99 à la p. 111, on a plus récemment renvoyé au passage cité entre autres dans Baker Petrolite Corp. c. Canwell Enviro-Industries Ltd., 2001 CFPI 889, (2001) 13 CPR (4e) 193 (CF 1re inst) (inf. pour d’autres motifs) et 671905 Alberta Inc. v. Q’Max Solutions Inc., 2001 CFPI 888, 14 CPR (4e) 129 (CF 1re inst), (modifié (2003) 27 CPR (4e) 385 (CAF)). Minerals Separation a été mentionné tant dans Consolboard c. MacMillan Bloredel (Saskatchewan) Ltd., [1981] 1 RCS 504 à la p. 520, que dans Pioneer Hi_Bred c. Canada (Commissaire aux brevets), [1989] 1 RCS 1623, (1989) 25 CPR (3e) 257 (CSC) à la p. 268, comme énonçant de manière générale les conditions d’une divulgation suffisante.
[321] Consolboard c. MacMillan Bloedel (Saskatchewan) Ltd., [1981] 1 RCS 504 à la p. 517, le juge Dickson citant l’ouvrage Canadian Law and Practice Relating to Letters Patent for Inventions de H.G. Fox, (1969), 4e éd.
[323] Minerals Separation North American Corp. v. Noranda Mines, Ltd. (1949), 12 CPR (1re) 99 à la p. 111; ce passage a été approuvé dans Consolboard Inc. c. MacMillan Bloedel (Saskatchewan) Ltd., [1981] 1 RCS 504 à la p. 520.
[324] Re Demande no 2 017 025 de Yeda Research and Development Corporation (2007), Décision du commissaire no 1273.
[325] Reeck, G. et coll., Homology in proteins and nucleic acids: A terminology muddle and a way out of it, (1987), 50 Science 667.
[326] Altschul, S. et coll., Basic Local Alignment Search Tool (1990), 215 Journal of Molecular Biology 403.
[327] Janssen-Ortho Inc. c. Novopharm Limited, 2006 CF 1234, 57 CPR (4e) 6 (CF) au par. 99, conf. par 2007 CAF 217, (2007) 59 CPR (4e) 116 (CAF). L’exigence de l’article 28.3 a été décrite tour à tour par les tribunaux comme visant l’« ingéniosité », l’« ingéniosité inventive », l’« invention », l’« inventivité » et la « non-évidence ». Ces termes sont plus ou moins interchangeables pour décrire l’exigence qui est codifiée à l’article 28.3.
[329] L’article 46 des Règles sur les brevets indique que les textes de l’abrégé, de la description, des dessins et des revendications, à l’exclusion de tout élément de texte figurant dans un listage des séquences, sont soit entièrement en français, soit entièrement en anglais.
[330] Quant aux demandes déposées avant le 2 juin 2007, consultez l’article 194 des Règles sur les brevets.
[331] Le tableau de caractéristiques d’une séquence contient des renseignements sur l’emplacement et les rôles de diverses régions d’intérêt dans une séquence particulière et est requis pour chaque séquence, sauf les séquences délibérément ignorées [23.05.07c]. Les paragraphes 60 et suivants de la norme PCT de listages des séquences fournissent de plus amples renseignements sur les tableaux de caractéristiques et leurs éléments obligatoires.
[332] Minerals Separation North American Corp. v. Noranda Mines, Ltd. (1949), 12 CPR (1re) 99 à la p. 111.
[333] Pioneer Hi-Bred Ltd. c. Canada (Commissaire aux brevets), [1989] RCS 1623, (1989) 25 CPR (3e) 257 (CSC) à la page 271.
[334] Re Demande d’Abitibi Co. (1982), Décision du commissaire no 933, 62 CPR (2e) 81 (CAB); Re Demande no 291 870 de Connaught Laboratories (1982), Décision du commissaire no 962.
[335] Cobalt Pharmaceuticals Company c. Bayer Inc., 2015 CAF 116 au par. 67 et Teva Canada Ltd. c. Pfizer Canada Inc., 2012 CSC 60 au par. 90.
[336] Demande no 2 451 493 (2016), Décision du commissaire no 1398 au par. 22, citant Novartis Pharmaceuticals Canada Inc. c. Teva Canada Ltd., 2013 CF 283.
[337] Demande no 2 451 493 (2016), Décision du commissaire no 1398, citant la Demande de brevet nº 583 988 d’Immunex Corporation (2010), Décision du commissaire no 1302, 89 CPR (4e) 34 (CAB) aux par. 67 à 68.
[338] Demande de brevet no 2 407 304 de Genentech Inc. (2010), Décision du commissaire no 1307, 92 CPR (4e) 241 (CAB) au par. 68].
[339] Demande de brevet no 2 407 304 de Genentech Inc. (2010), Décision du commissaire no 1307, 92 CPR (4e) 241 (CAB) au par. 67.
[340] Demande de brevet nº 583 988 d’Immunex Corporation (2010), Décision du commissaire no 1302, 89 CPR (4e) 34 (CAB) au par. 69.
[341] Apotex Inc. c. Pfizer Canada Inc. 2014 CAF 250 au par. 64.
[342] Apotex Inc. c. Pfizer Canada Inc. 2014 CAF 250 au par. 64, citant Eli Lilly Canada Inc. c. Novopharm Limited 2010 CAF 197 au par. 76.
[343] Lundbeck Canada Inc. c. Ratiopharm Inc., 2009 CF 1102, 79 CPR (4e) 243 aux par. 228 et 229.
[344] Lundbeck Canada Inc. c. Ratiopharm Inc., 2009 CF 1102, 79 CPR (4e) 243.
[345] Minerals Separation North American Corp. v. Noranda Mines Ltd, (1949), 12 CPR (1re) 99 à la p. 111.
[346] Applicable seulement à l’égard des demandes pour lesquelles l’examen est demandé à compter du 3 octobre 2022.
[347] Applicable seulement à l’égard des demandes pour lesquelles l’examen est demandé à compter du 3 octobre 2022.
[348] On ne procédera pas à la rédaction d’un autre rapport, par exemple, simplement pour aviser le demandeur que le prochain rapport pourrait être le dernier, lorsque le rapport ne fait que réitérer les arguments présentés dans le rapport précédent.
[349] Il n’est peut-être pas nécessaire de rédiger un autre rapport, par exemple, lorsque l’examinateur a antérieurement considéré une irrégularité comme entraînant une non-conformité avec une disposition de la Loi ou des Règles, mais réalise par la suite que, pour des motifs identiques ou essentiellement identiques, l’irrégularité en question entraîne une non-conformité avec une autre disposition de la Loi ou des Règles, ou que l’irrégularité aurait dû être considérée comme entraînant une non-conformité avec une disposition différente de la Loi ou des Règles.
[350] Lorsque l’examinateur a antérieurement considéré que quelque chose appartenait aux connaissances générales courantes, et que le demandeur en a convenu dans la correspondance, il n’est pas nécessaire de justifier davantage qu’il s’agit effectivement de connaissances générales courantes. De la même façon, lorsqu’une revendication comportant cinq éléments a été considérée comme étant anticipée en égard à un document D1, et que le demandeur convient que le document D1 enseigne quatre des cinq éléments revendiqués, il n’est pas nécessaire d’en dire plus sur ces caractéristiques dans les motifs du refus; le point de désaccord est de savoir si le document D1 divulgue le cinquième élément.
[351] Malgré le fait que des irrégularités apparentes sont identifiées lors de la révision, celle-ci est entreprise avec la présomption que la recherche et l’examen préalables à l’étape de révision sont effectués de façon complète et détaillée.
[352] La CAB a été créée dans le cadre d’un « Avis aux professionnels des brevets » (au sujet de la création de la CAB, des directives générales et de la procédure d’audience), GBB, 4 août 1970.
[353] Canada. (2013). Résumé de l’étude d’impact de la réglementation, Règles modifiant les Règles sur les brevets. Dans la Gazette du Canada, Partie II, vol. 147, no 26, 18 décembre 2013.
[354] Hershkovitz c. Tyco Safety Products Canada Ltd., 2009 CF 256, par. 74, conf. par 2010 CAF 190.
[355] Monsanto Co. c. Canada (Commissaire aux brevets) (1976), 28 CPR (2d) 118, p. 119.
[359] Richards Packaging Inc c. Canada (Procureur général), 2007 CF 11 au par. 10, conf. par 2008 CAF 4.
[370] Hershkovitz c. Tyco Safety Products Canada Ltd., 2009 CF 256 au par. 93; Canadian Celanese Ltd. v. B.V.D. Co. Ltd., [1939] 2 DLR 289 à la p. 294.
[378] Farbwerke Hoechst Aktiengesellschaft vormals Meister Lucius & Bruning v. Commissioner of Patents (1966), 50 CPR 220 (CSC) à la p. 254.
[379] Northern Electric Company Ltd. v. Photo Sound Corporation, [1936] RCS 649 à la p. 653; Bergeon v. DeKermor, [1927] 2 DLR 99 au par. 38.
[380] Décision du commissaire no 1330 au par. 43 et 44.
[381] Curl-Master Manufacturing Co. Ltd. v. Atlas Brush Ltd. (1967), 52 CPR 51 (CSC) au par. 74.
[382] Farbwerke Hoechst Aktiengesellschaft vormals Meister Lucius & Bruning v. Commissioner of Patents (1966), 50 CPR 220 (CSC) au par. 254.
[383] Farbwerke Hoechst Aktiengesellschaft vormals Meister Lucius & Bruning v. Commissioner of Patents (1966), 50 CPR 220 (CSC) au par. 255; Burton Parsons Chemicals Inc. v. Hewlett-Packard (Canada) Ltd. (1974), 17 CPR (2e) 97 (CSC) à la p. 107; Creations 2000 Inc v. Canper Industrial Products Ltd. (1988), 22 CPR (3e) 389 (CF 1re inst) à la p. 406, conf. par 34 CPR (3e) (CAF) 178.
[384] Décision du commissaire no 1289 aux par. 67 et 68; Décision du commissaire no 1279 aux par. 11 et 14.
[387] Northern Electric Company Ltd. v. Photo Sound Corporation, [1936] RCS 649.
[388] Paul Moore Co. Ltd. v. Commissioner of Patents (1979), 46 CPR (2e) 5 (CAF) à la p. 10.
[389] Northern Electric Company Ltd. v. Photo Sound Corporation, [1936] RCS 649 à la p. 654; Mobil Oil Corp v. Hercules Canada Inc. (1994), 57 CPR (3e) 488 (CF 1re inst) aux par. 498 et 499, inf. pour d’autres motifs 63 CPR (3e) 473 (CAF); Décision du commissaire no 1173 au par. 8.
[390] Mobil Oil Corp v. Hercules Canada Inc. (1994), 57 CPR (3e) 488 (CF 1re inst) au par. 499.
[392] Northern Electric Company Ltd. v. Photo Sound Corporation, [1936] RCS 649 au par. 654; Curl-Master Manufacturing Co. Ltd. v. Atlas Brush Ltd. (1967), 52 CPR 51 (CSC) aux par. 68 et 69.
[393] Northern Electric Company Ltd. v. Photo Sound Corporation, [1936] RCS 649 au par. 654.
[394] Décision du commissaire no 134 à la p. 5; Décision du commissaire no 326 à la p. 9; Décision du commissaire no 420 à la p. 1; Décision du commissaire no 783 aux p. 4 et 5; Décision du commissaire no 906 à la p. 10; Décision du commissaire no 1148 à la p. 17; Décision du commissaire no 1186 à la p. 5.
[395] Burton Parsons Chemicals Inc. v. Hewlett-Packard (Canada) Ltd. (1974), 17 CPR (2e) 97 (CSC) au par. 108.
[396] Farbwerke Hoechst Aktiengesellschaft vormals Meister Lucius & Bruning v. Commissionerof Patents (1966), 50 CPR 220 (CSC) au par. 259.
[397] Il est possible qu’un brevet soit redélivré pour les motifs d’art antérieur découvert après son octroi, puisqu’il y présomption qu’un breveté voudrait des revendications de brevet dont l’objet ne chevauche pas une divulgation antérieure.
[398] Curl-Master Manufacturing Co. Ltd. v. Atlas Brush Ltd. (1967), 52 CPR 51 (CSC) aux par. 68, 70 et 71; Mobil Oil Corp v. Hercules Canada Inc. (1994), 57 CPR (3e) 488 (CF 1re inst) au par. 501; Décision du commissaire no 1289 au par. 21.
[399] Curl-Master Manufacturing Co. Ltd. v. Atlas Brush Ltd. (1967), 52 CPR 51 (CSC) aux par. 68, 70 et 71; Mobil Oil Corp v. Hercules Canada Inc. (1994), 57 CPR (3e) 488 (CF 1re inst) au par. 501.
[400] Curl-Master Manufacturing Co. Ltd. v. Atlas Brush Ltd. (1967), 52 CPR 51 (CSC) aux par. 70 et 71.
[402] Northern Electric Company Ltd. v. Photo Sound Corporation, [1936] RCS 649 au par. 659.
[403] Farbwerke Hoechst Aktiengesellschaft vormals Meister Lucius & Bruning v. Commissioner of Patents (1966), 50 CPR 220 (CSC) à la p. 254.
[406] Northern Electric Company Ltd. v. Photo Sound Corporation, [1936] RCS 649 au par. 652 et 653; Creations 2000 Inc v. Canper Industrial Products Ltd. (1988), 22 CPR (3e) 389 (CF 1re inst) à la p. 406 conf. par 34 CPR (3e) 178 (CAF) au par. 406.
[408] Farbwerke Hoechst Aktiengesellschaft vormals Meister Lucius & Bruning v. Commissioner of Patents (1966), 50 CPR 220 (CSC) au par. 245 et246.
[410] À l’exception des entrevues avec les examinateurs. Pour en savoir plus à ce sujet, veuillez consulter le chapitre 2.
[411] Le Bureau n’accusera pas réception du paiement des taxes pour le maintien en état payées avant ou à la date d’échéance du paiement.